Ecma International Logo.

Standard ECMA-262

6th Edition / June 2015

ECMAScript® 2015 Language Specification

This is the HTML rendering of ECMA-262 6th Edition, The ECMAScript 2015 Language Specification.

The PDF rendering of this document is located at

Ecma International

Rue du Rhone 114

CH-1204 Geneva

Tel: +41 22 849 6000

Fax: +41 22 849 6001

Web: http://www.ecma-international.org

COPYRIGHT NOTICE

© 2015 Ecma International

This document may be copied, published and distributed to others, and certain derivative works of it may be prepared, copied, published, and distributed, in whole or in part, provided that the above copyright notice and this Copyright License and Disclaimer are included on all such copies and derivative works. The only derivative works that are permissible under this Copyright License and Disclaimer are:

(i) works which incorporate all or portion of this document for the purpose of providing commentary or explanation (such as an annotated version of the document),

(ii) works which incorporate all or portion of this document for the purpose of incorporating features that provide accessibility,

(iii) translations of this document into languages other than English and into different formats and

(iv) works by making use of this specification in standard conformant products by implementing (e.g. by copy and paste wholly or partly) the functionality therein.

However, the content of this document itself may not be modified in any way, including by removing the copyright notice or references to Ecma International, except as required to translate it into languages other than English or into a different format.

The official version of an Ecma International document is the English language version on the Ecma International website. In the event of discrepancies between a translated version and the official version, the official version shall govern.

The limited permissions granted above are perpetual and will not be revoked by Ecma International or its successors or assigns.

This document and the information contained herein is provided on an "AS IS" basis and ECMA INTERNATIONAL DISCLAIMS ALL WARRANTIES, EXPRESS OR IMPLIED, INCLUDING BUT NOT LIMITED TO ANY WARRANTY THAT THE USE OF THE INFORMATION HEREIN WILL NOT INFRINGE ANY OWNERSHIP RIGHTS OR ANY IMPLIED WARRANTIES OF MERCHANTABILITY OR FITNESS FOR A PARTICULAR PURPOSE."

Software License

All Software contained in this document ("Software)" is protected by copyright and is being made available under the "BSD License", included below. This Software may be subject to third party rights (rights from parties other than Ecma International), including patent rights, and no licenses under such third party rights are granted under this license even if the third party concerned is a member of Ecma International. SEE THE ECMA CODE OF CONDUCT IN PATENT MATTERS AVAILABLE AT http://www.ecma-international.org/memento/codeofconduct.htm FOR INFORMATION REGARDING THE LICENSING OF PATENT CLAIMS THAT ARE REQUIRED TO IMPLEMENT ECMA INTERNATIONAL STANDARDS*.

Redistribution and use in source and binary forms, with or without modification, are permitted provided that the following conditions are met:

1. Redistributions of source code must retain the above copyright notice, this list of conditions and the following disclaimer.

2. Redistributions in binary form must reproduce the above copyright notice, this list of conditions and the following disclaimer in the documentation and/or other materials provided with the distribution.

3. Neither the name of the authors nor Ecma International may be used to endorse or promote products derived from this software without specific prior written permission.

THIS SOFTWARE IS PROVIDED BY THE ECMA INTERNATIONAL "AS IS" AND ANY EXPRESS OR IMPLIED WARRANTIES, INCLUDING, BUT NOT LIMITED TO, THE IMPLIED WARRANTIES OF MERCHANTABILITY AND FITNESS FOR A PARTICULAR PURPOSE ARE DISCLAIMED. IN NO EVENT SHALL ECMA INTERNATIONAL BE LIABLE FOR ANY DIRECT, INDIRECT, INCIDENTAL, SPECIAL, EXEMPLARY, OR CONSEQUENTIAL DAMAGES (INCLUDING, BUT NOT LIMITED TO, PROCUREMENT OF SUBSTITUTE GOODS OR SERVICES; LOSS OF USE, DATA, OR PROFITS; OR BUSINESS INTERRUPTION) HOWEVER CAUSED AND ON ANY THEORY OF LIABILITY, WHETHER IN CONTRACT, STRICT LIABILITY, OR TORT (INCLUDING NEGLIGENCE OR OTHERWISE) ARISING IN ANY WAY OUT OF THE USE OF THIS SOFTWARE, EVEN IF ADVISED OF THE POSSIBILITY OF SUCH DAMAGE.

Contents

  1. Introduction
  2. 1 Scope
  3. 2 Conformance
  4. 3 Normative references
  5. 4 Overview
    1. 4.1 Web Scripting
    2. 4.2 ECMAScript Overview
      1. 4.2.1 Objects
      2. 4.2.2 The Strict Variant of ECMAScript
    3. 4.3 Terms and definitions
      1. 4.3.1 type
      2. 4.3.2 primitive value
      3. 4.3.3 object
      4. 4.3.4 constructor
      5. 4.3.5 prototype
      6. 4.3.6 ordinary object
      7. 4.3.7 exotic object
      8. 4.3.8 standard object
      9. 4.3.9 built-in object
      10. 4.3.10 undefined value
      11. 4.3.11 Undefined type
      12. 4.3.12 null value
      13. 4.3.13 Null type
      14. 4.3.14 Boolean value
      15. 4.3.15 Boolean type
      16. 4.3.16 Boolean object
      17. 4.3.17 String value
      18. 4.3.18 String type
      19. 4.3.19 String object
      20. 4.3.20 Number value
      21. 4.3.21 Number type
      22. 4.3.22 Number object
      23. 4.3.23 Infinity
      24. 4.3.24 NaN
      25. 4.3.25 Symbol value
      26. 4.3.26 Symbol type
      27. 4.3.27 Symbol object
      28. 4.3.28 function
      29. 4.3.29 built-in function
      30. 4.3.30 property
      31. 4.3.31 method
      32. 4.3.32 built-in method
      33. 4.3.33 attribute
      34. 4.3.34 own property
      35. 4.3.35 inherited property
    4. 4.4 Organization of This Specification
  6. 5 Notational Conventions
    1. 5.1 Syntactic and Lexical Grammars
      1. 5.1.1 Context-Free Grammars
      2. 5.1.2 The Lexical and RegExp Grammars
      3. 5.1.3 The Numeric String Grammar
      4. 5.1.4 The Syntactic Grammar
      5. 5.1.5 Grammar Notation
    2. 5.2 Algorithm Conventions
    3. 5.3 Static Semantic Rules
  7. 6 ECMAScript Data Types and Values
    1. 6.1 ECMAScript Language Types
      1. 6.1.1 The Undefined Type
      2. 6.1.2 The Null Type
      3. 6.1.3 The Boolean Type
      4. 6.1.4 The String Type
      5. 6.1.5 The Symbol Type
      6. 6.1.6 The Number Type
      7. 6.1.7 The Object Type
    2. 6.2 ECMAScript Specification Types
      1. 6.2.1 The List and Record Specification Type
      2. 6.2.2 The Completion Record Specification Type
      3. 6.2.3 The Reference Specification Type
      4. 6.2.4 The Property Descriptor Specification Type
      5. 6.2.5 The Lexical Environment and Environment Record Specification Types
      6. 6.2.6 Data Blocks
  8. 7 Abstract Operations
    1. 7.1 Type Conversion
      1. 7.1.1 ToPrimitive ( input [, PreferredType] )
      2. 7.1.2 ToBoolean ( argument )
      3. 7.1.3 ToNumber ( argument )
      4. 7.1.4 ToInteger ( argument )
      5. 7.1.5 ToInt32 ( argument )
      6. 7.1.6 ToUint32 ( argument )
      7. 7.1.7 ToInt16 ( argument )
      8. 7.1.8 ToUint16 ( argument )
      9. 7.1.9 ToInt8 ( argument )
      10. 7.1.10 ToUint8 ( argument )
      11. 7.1.11 ToUint8Clamp ( argument )
      12. 7.1.12 ToString ( argument )
      13. 7.1.13 ToObject ( argument )
      14. 7.1.14 ToPropertyKey ( argument )
      15. 7.1.15 ToLength ( argument )
      16. 7.1.16 CanonicalNumericIndexString ( argument )
    2. 7.2 Testing and Comparison Operations
      1. 7.2.1 RequireObjectCoercible ( argument )
      2. 7.2.2 IsArray ( argument )
      3. 7.2.3 IsCallable ( argument )
      4. 7.2.4 IsConstructor ( argument )
      5. 7.2.5 IsExtensible (O)
      6. 7.2.6 IsInteger ( argument )
      7. 7.2.7 IsPropertyKey ( argument )
      8. 7.2.8 IsRegExp ( argument )
      9. 7.2.9 SameValue(x, y)
      10. 7.2.10 SameValueZero(x, y)
      11. 7.2.11 Abstract Relational Comparison
      12. 7.2.12 Abstract Equality Comparison
      13. 7.2.13 Strict Equality Comparison
    3. 7.3 Operations on Objects
      1. 7.3.1 Get (O, P)
      2. 7.3.2 GetV (V, P)
      3. 7.3.3 Set (O, P, V, Throw)
      4. 7.3.4 CreateDataProperty (O, P, V)
      5. 7.3.5 CreateMethodProperty (O, P, V)
      6. 7.3.6 CreateDataPropertyOrThrow (O, P, V)
      7. 7.3.7 DefinePropertyOrThrow (O, P, desc)
      8. 7.3.8 DeletePropertyOrThrow (O, P)
      9. 7.3.9 GetMethod (O, P)
      10. 7.3.10 HasProperty (O, P)
      11. 7.3.11 HasOwnProperty (O, P)
      12. 7.3.12 Call(F, V, [argumentsList])
      13. 7.3.13 Construct (F, [argumentsList], [newTarget])
      14. 7.3.14 SetIntegrityLevel (O, level)
      15. 7.3.15 TestIntegrityLevel (O, level)
      16. 7.3.16 CreateArrayFromList (elements)
      17. 7.3.17 CreateListFromArrayLike (obj [, elementTypes] )
      18. 7.3.18 Invoke(O,P, [argumentsList])
      19. 7.3.19 OrdinaryHasInstance (C, O)
      20. 7.3.20 SpeciesConstructor ( O, defaultConstructor )
      21. 7.3.21 EnumerableOwnNames (O)
      22. 7.3.22 GetFunctionRealm ( obj )
    4. 7.4 Operations on Iterator Objects
      1. 7.4.1 GetIterator ( obj, method )
      2. 7.4.2 IteratorNext ( iterator, value )
      3. 7.4.3 IteratorComplete ( iterResult )
      4. 7.4.4 IteratorValue ( iterResult )
      5. 7.4.5 IteratorStep ( iterator )
      6. 7.4.6 IteratorClose( iterator, completion )
      7. 7.4.7 CreateIterResultObject ( value, done )
      8. 7.4.8 CreateListIterator ( list )
  9. 8 Executable Code and Execution Contexts
    1. 8.1 Lexical Environments
      1. 8.1.1 Environment Records
      2. 8.1.2 Lexical Environment Operations
    2. 8.2 Code Realms
      1. 8.2.1 CreateRealm ( )
      2. 8.2.2 CreateIntrinsics ( realmRec )
      3. 8.2.3 SetRealmGlobalObject ( realmRec, globalObj )
      4. 8.2.4 SetDefaultGlobalBindings ( realmRec )
    3. 8.3 Execution Contexts
      1. 8.3.1 ResolveBinding ( name, [env] )
      2. 8.3.2 GetThisEnvironment ( )
      3. 8.3.3 ResolveThisBinding ( )
      4. 8.3.4 GetNewTarget ( )
      5. 8.3.5 GetGlobalObject ( )
    4. 8.4 Jobs and Job Queues
      1. 8.4.1 EnqueueJob (queueName, job, arguments)
      2. 8.4.2 NextJob result
    5. 8.5 ECMAScript Initialization()
      1. 8.5.1 InitializeHostDefinedRealm ( realm )
  10. 9 Ordinary and Exotic Objects Behaviours
    1. 9.1 Ordinary Object Internal Methods and Internal Slots
      1. 9.1.1 [[GetPrototypeOf]] ( )
      2. 9.1.2 [[SetPrototypeOf]] (V)
      3. 9.1.3 [[IsExtensible]] ( )
      4. 9.1.4 [[PreventExtensions]] ( )
      5. 9.1.5 [[GetOwnProperty]] (P)
      6. 9.1.6 [[DefineOwnProperty]] (P, Desc)
      7. 9.1.7 [[HasProperty]](P)
      8. 9.1.8 [[Get]] (P, Receiver)
      9. 9.1.9 [[Set]] ( P, V, Receiver)
      10. 9.1.10 [[Delete]] (P)
      11. 9.1.11 [[Enumerate]] ()
      12. 9.1.12 [[OwnPropertyKeys]] ( )
      13. 9.1.13 ObjectCreate(proto, internalSlotsList)
      14. 9.1.14 OrdinaryCreateFromConstructor ( constructor, intrinsicDefaultProto, internalSlotsList )
      15. 9.1.15 GetPrototypeFromConstructor ( constructor, intrinsicDefaultProto )
    2. 9.2 ECMAScript Function Objects
      1. 9.2.1 [[Call]] ( thisArgument, argumentsList)
      2. 9.2.2 [[Construct]] ( argumentsList, newTarget)
      3. 9.2.3 FunctionAllocate (functionPrototype, strict [,functionKind] )
      4. 9.2.4 FunctionInitialize (F, kind, ParameterList, Body, Scope)
      5. 9.2.5 FunctionCreate (kind, ParameterList, Body, Scope, Strict, prototype)
      6. 9.2.6 GeneratorFunctionCreate (kind, ParameterList, Body, Scope, Strict)
      7. 9.2.7 AddRestrictedFunctionProperties ( F, realm )
      8. 9.2.8 MakeConstructor (F, writablePrototype, prototype)
      9. 9.2.9 MakeClassConstructor ( F)
      10. 9.2.10 MakeMethod ( F, homeObject)
      11. 9.2.11 SetFunctionName (F, name, prefix)
      12. 9.2.12 FunctionDeclarationInstantiation(func, argumentsList)
    3. 9.3 Built-in Function Objects
      1. 9.3.1 [[Call]] ( thisArgument, argumentsList)
      2. 9.3.2 [[Construct]] (argumentsList, newTarget)
      3. 9.3.3 CreateBuiltinFunction(realm, steps, prototype, internalSlotsList)
    4. 9.4 Built-in Exotic Object Internal Methods and Slots
      1. 9.4.1 Bound Function Exotic Objects
      2. 9.4.2 Array Exotic Objects
      3. 9.4.3 String Exotic Objects
      4. 9.4.4 Arguments Exotic Objects
      5. 9.4.5 Integer Indexed Exotic Objects
      6. 9.4.6 Module Namespace Exotic Objects
    5. 9.5 Proxy Object Internal Methods and Internal Slots
      1. 9.5.1 [[GetPrototypeOf]] ( )
      2. 9.5.2 [[SetPrototypeOf]] (V)
      3. 9.5.3 [[IsExtensible]] ( )
      4. 9.5.4 [[PreventExtensions]] ( )
      5. 9.5.5 [[GetOwnProperty]] (P)
      6. 9.5.6 [[DefineOwnProperty]] (P, Desc)
      7. 9.5.7 [[HasProperty]] (P)
      8. 9.5.8 [[Get]] (P, Receiver)
      9. 9.5.9 [[Set]] ( P, V, Receiver)
      10. 9.5.10 [[Delete]] (P)
      11. 9.5.11 [[Enumerate]] ()
      12. 9.5.12 [[OwnPropertyKeys]] ( )
      13. 9.5.13 [[Call]] (thisArgument, argumentsList)
      14. 9.5.14 [[Construct]] ( argumentsList, newTarget)
      15. 9.5.15 ProxyCreate(target, handler)
  11. 10 ECMAScript Language: Source Code
    1. 10.1 Source Text
      1. 10.1.1 Static Semantics: UTF16Encoding ( cp )
      2. 10.1.2 Static Semantics: UTF16Decode( lead, trail )
    2. 10.2 Types of Source Code
      1. 10.2.1 Strict Mode Code
      2. 10.2.2 Non-ECMAScript Functions
  12. 11 ECMAScript Language: Lexical Grammar
    1. 11.1 Unicode Format-Control Characters
    2. 11.2 White Space
    3. 11.3 Line Terminators
    4. 11.4 Comments
    5. 11.5 Tokens
    6. 11.6 Names and Keywords
      1. 11.6.1 Identifier Names
      2. 11.6.2 Reserved Words
    7. 11.7 Punctuators
    8. 11.8 Literals
      1. 11.8.1 Null Literals
      2. 11.8.2 Boolean Literals
      3. 11.8.3 Numeric Literals
      4. 11.8.4 String Literals
      5. 11.8.5 Regular Expression Literals
      6. 11.8.6 Template Literal Lexical Components
    9. 11.9 Automatic Semicolon Insertion
      1. 11.9.1 Rules of Automatic Semicolon Insertion
      2. 11.9.2 Examples of Automatic Semicolon Insertion
  13. 12 ECMAScript Language: Expressions
    1. 12.1 Identifiers
      1. 12.1.1 Static Semantics: Early Errors
      2. 12.1.2 Static Semantics: BoundNames
      3. 12.1.3 Static Semantics: IsValidSimpleAssignmentTarget
      4. 12.1.4 Static Semantics: StringValue
      5. 12.1.5 Runtime Semantics: BindingInitialization
      6. 12.1.6 Runtime Semantics: Evaluation
    2. 12.2 Primary Expression
      1. 12.2.1 Semantics
      2. 12.2.2 The this Keyword
      3. 12.2.3 Identifier Reference
      4. 12.2.4 Literals
      5. 12.2.5 Array Initializer
      6. 12.2.6 Object Initializer
      7. 12.2.7 Function Defining Expressions
      8. 12.2.8 Regular Expression Literals
      9. 12.2.9 Template Literals
      10. 12.2.10 The Grouping Operator
    3. 12.3 Left-Hand-Side Expressions
      1. 12.3.1 Static Semantics
      2. 12.3.2 Property Accessors
      3. 12.3.3 The new Operator
      4. 12.3.4 Function Calls
      5. 12.3.5 The super Keyword
      6. 12.3.6 Argument Lists
      7. 12.3.7 Tagged Templates
      8. 12.3.8 Meta Properties
    4. 12.4 Postfix Expressions
      1. 12.4.1 Static Semantics: Early Errors
      2. 12.4.2 Static Semantics: IsFunctionDefinition
      3. 12.4.3 Static Semantics: IsValidSimpleAssignmentTarget
      4. 12.4.4 Postfix Increment Operator
      5. 12.4.5 Postfix Decrement Operator
    5. 12.5 Unary Operators
      1. 12.5.1 Static Semantics: Early Errors
      2. 12.5.2 Static Semantics: IsFunctionDefinition
      3. 12.5.3 Static Semantics: IsValidSimpleAssignmentTarget
      4. 12.5.4 The delete Operator
      5. 12.5.5 The void Operator
      6. 12.5.6 The typeof Operator
      7. 12.5.7 Prefix Increment Operator
      8. 12.5.8 Prefix Decrement Operator
      9. 12.5.9 Unary + Operator
      10. 12.5.10 Unary - Operator
      11. 12.5.11 Bitwise NOT Operator ( ~ )
      12. 12.5.12 Logical NOT Operator ( ! )
    6. 12.6 Multiplicative Operators
      1. 12.6.1 Static Semantics: IsFunctionDefinition
      2. 12.6.2 Static Semantics: IsValidSimpleAssignmentTarget
      3. 12.6.3 Runtime Semantics: Evaluation
    7. 12.7 Additive Operators
      1. 12.7.1 Static Semantics: IsFunctionDefinition
      2. 12.7.2 Static Semantics: IsValidSimpleAssignmentTarget
      3. 12.7.3 The Addition operator ( + )
      4. 12.7.4 The Subtraction Operator ( - )
      5. 12.7.5 Applying the Additive Operators to Numbers
    8. 12.8 Bitwise Shift Operators
      1. 12.8.1 Static Semantics: IsFunctionDefinition
      2. 12.8.2 Static Semantics: IsValidSimpleAssignmentTarget
      3. 12.8.3 The Left Shift Operator ( << )
      4. 12.8.4 The Signed Right Shift Operator ( >> )
      5. 12.8.5 The Unsigned Right Shift Operator ( >>> )
    9. 12.9 Relational Operators
      1. 12.9.1 Static Semantics: IsFunctionDefinition
      2. 12.9.2 Static Semantics: IsValidSimpleAssignmentTarget
      3. 12.9.3 Runtime Semantics: Evaluation
      4. 12.9.4 Runtime Semantics: InstanceofOperator(O, C)
    10. 12.10 Equality Operators
      1. 12.10.1 Static Semantics: IsFunctionDefinition
      2. 12.10.2 Static Semantics: IsValidSimpleAssignmentTarget
      3. 12.10.3 Runtime Semantics: Evaluation
    11. 12.11 Binary Bitwise Operators
      1. 12.11.1 Static Semantics: IsFunctionDefinition
      2. 12.11.2 Static Semantics: IsValidSimpleAssignmentTarget
      3. 12.11.3 Runtime Semantics: Evaluation
    12. 12.12 Binary Logical Operators
      1. 12.12.1 Static Semantics: IsFunctionDefinition
      2. 12.12.2 Static Semantics: IsValidSimpleAssignmentTarget
      3. 12.12.3 Runtime Semantics: Evaluation
    13. 12.13 Conditional Operator ( ? : )
      1. 12.13.1 Static Semantics: IsFunctionDefinition
      2. 12.13.2 Static Semantics: IsValidSimpleAssignmentTarget
      3. 12.13.3 Runtime Semantics: Evaluation
    14. 12.14 Assignment Operators
      1. 12.14.1 Static Semantics: Early Errors
      2. 12.14.2 Static Semantics: IsFunctionDefinition
      3. 12.14.3 Static Semantics: IsValidSimpleAssignmentTarget
      4. 12.14.4 Runtime Semantics: Evaluation
      5. 12.14.5 Destructuring Assignment
    15. 12.15 Comma Operator ( , )
      1. 12.15.1 Static Semantics: IsFunctionDefinition
      2. 12.15.2 Static Semantics: IsValidSimpleAssignmentTarget
      3. 12.15.3 Runtime Semantics: Evaluation
  14. 13 ECMAScript Language: Statements and Declarations
    1. 13.1 Statement Semantics
      1. 13.1.1 Static Semantics: ContainsDuplicateLabels
      2. 13.1.2 Static Semantics: ContainsUndefinedBreakTarget
      3. 13.1.3 Static Semantics: ContainsUndefinedContinueTarget
      4. 13.1.4 Static Semantics: DeclarationPart
      5. 13.1.5 Static Semantics: VarDeclaredNames
      6. 13.1.6 Static Semantics: VarScopedDeclarations
      7. 13.1.7 Runtime Semantics: LabelledEvaluation
      8. 13.1.8 Runtime Semantics: Evaluation
    2. 13.2 Block
      1. 13.2.1 Static Semantics: Early Errors
      2. 13.2.2 Static Semantics: ContainsDuplicateLabels
      3. 13.2.3 Static Semantics: ContainsUndefinedBreakTarget
      4. 13.2.4 Static Semantics: ContainsUndefinedContinueTarget
      5. 13.2.5 Static Semantics: LexicallyDeclaredNames
      6. 13.2.6 Static Semantics: LexicallyScopedDeclarations
      7. 13.2.7 Static Semantics: TopLevelLexicallyDeclaredNames
      8. 13.2.8 Static Semantics: TopLevelLexicallyScopedDeclarations
      9. 13.2.9 Static Semantics: TopLevelVarDeclaredNames
      10. 13.2.10 Static Semantics: TopLevelVarScopedDeclarations
      11. 13.2.11 Static Semantics: VarDeclaredNames
      12. 13.2.12 Static Semantics: VarScopedDeclarations
      13. 13.2.13 Runtime Semantics: Evaluation
      14. 13.2.14 Runtime Semantics: BlockDeclarationInstantiation( code, env )
    3. 13.3 Declarations and the Variable Statement
      1. 13.3.1 Let and Const Declarations
      2. 13.3.2 Variable Statement
      3. 13.3.3 Destructuring Binding Patterns
    4. 13.4 Empty Statement
      1. 13.4.1 Runtime Semantics: Evaluation
    5. 13.5 Expression Statement
      1. 13.5.1 Runtime Semantics: Evaluation
    6. 13.6 The if Statement
      1. 13.6.1 Static Semantics: Early Errors
      2. 13.6.2 Static Semantics: ContainsDuplicateLabels
      3. 13.6.3 Static Semantics: ContainsUndefinedBreakTarget
      4. 13.6.4 Static Semantics: ContainsUndefinedContinueTarget
      5. 13.6.5 Static Semantics: VarDeclaredNames
      6. 13.6.6 Static Semantics: VarScopedDeclarations
      7. 13.6.7 Runtime Semantics: Evaluation
    7. 13.7 Iteration Statements
      1. 13.7.1 Semantics
      2. 13.7.2 The do-while Statement
      3. 13.7.3 The while Statement
      4. 13.7.4 The for Statement
      5. 13.7.5 The for-in and for-of Statements
    8. 13.8 The continue Statement
      1. 13.8.1 Static Semantics: Early Errors
      2. 13.8.2 Static Semantics: ContainsUndefinedContinueTarget
      3. 13.8.3 Runtime Semantics: Evaluation
    9. 13.9 The break Statement
      1. 13.9.1 Static Semantics: Early Errors
      2. 13.9.2 Static Semantics: ContainsUndefinedBreakTarget
      3. 13.9.3 Runtime Semantics: Evaluation
    10. 13.10 The return Statement
      1. 13.10.1 Runtime Semantics: Evaluation
    11. 13.11 The with Statement
      1. 13.11.1 Static Semantics: Early Errors
      2. 13.11.2 Static Semantics: ContainsDuplicateLabels
      3. 13.11.3 Static Semantics: ContainsUndefinedBreakTarget
      4. 13.11.4 Static Semantics: ContainsUndefinedContinueTarget
      5. 13.11.5 Static Semantics: VarDeclaredNames
      6. 13.11.6 Static Semantics: VarScopedDeclarations
      7. 13.11.7 Runtime Semantics: Evaluation
    12. 13.12 The switch Statement
      1. 13.12.1 Static Semantics: Early Errors
      2. 13.12.2 Static Semantics: ContainsDuplicateLabels
      3. 13.12.3 Static Semantics: ContainsUndefinedBreakTarget
      4. 13.12.4 Static Semantics: ContainsUndefinedContinueTarget
      5. 13.12.5 Static Semantics: LexicallyDeclaredNames
      6. 13.12.6 Static Semantics: LexicallyScopedDeclarations
      7. 13.12.7 Static Semantics: VarDeclaredNames
      8. 13.12.8 Static Semantics: VarScopedDeclarations
      9. 13.12.9 Runtime Semantics: CaseBlockEvaluation
      10. 13.12.10 Runtime Semantics: CaseSelectorEvaluation
      11. 13.12.11 Runtime Semantics: Evaluation
    13. 13.13 Labelled Statements
      1. 13.13.1 Static Semantics: Early Errors
      2. 13.13.2 Static Semantics: ContainsDuplicateLabels
      3. 13.13.3 Static Semantics: ContainsUndefinedBreakTarget
      4. 13.13.4 Static Semantics: ContainsUndefinedContinueTarget
      5. 13.13.5 Static Semantics: IsLabelledFunction ( stmt )
      6. 13.13.6 Static Semantics: LexicallyDeclaredNames
      7. 13.13.7 Static Semantics: LexicallyScopedDeclarations
      8. 13.13.8 Static Semantics: TopLevelLexicallyDeclaredNames
      9. 13.13.9 Static Semantics: TopLevelLexicallyScopedDeclarations
      10. 13.13.10 Static Semantics: TopLevelVarDeclaredNames
      11. 13.13.11 Static Semantics: TopLevelVarScopedDeclarations
      12. 13.13.12 Static Semantics: VarDeclaredNames
      13. 13.13.13 Static Semantics: VarScopedDeclarations
      14. 13.13.14 Runtime Semantics: LabelledEvaluation
      15. 13.13.15 Runtime Semantics: Evaluation
    14. 13.14 The throw Statement
      1. 13.14.1 Runtime Semantics: Evaluation
    15. 13.15 The try Statement
      1. 13.15.1 Static Semantics: Early Errors
      2. 13.15.2 Static Semantics: ContainsDuplicateLabels
      3. 13.15.3 Static Semantics: ContainsUndefinedBreakTarget
      4. 13.15.4 Static Semantics: ContainsUndefinedContinueTarget
      5. 13.15.5 Static Semantics: VarDeclaredNames
      6. 13.15.6 Static Semantics: VarScopedDeclarations
      7. 13.15.7 Runtime Semantics: CatchClauseEvaluation
      8. 13.15.8 Runtime Semantics: Evaluation
    16. 13.16 The debugger statement
      1. 13.16.1 Runtime Semantics: Evaluation
  15. 14 ECMAScript Language: Functions and Classes
    1. 14.1 Function Definitions
      1. 14.1.1 Directive Prologues and the Use Strict Directive
      2. 14.1.2 Static Semantics: Early Errors
      3. 14.1.3 Static Semantics: BoundNames
      4. 14.1.4 Static Semantics: Contains
      5. 14.1.5 Static Semantics: ContainsExpression
      6. 14.1.6 Static Semantics: ExpectedArgumentCount
      7. 14.1.7 Static Semantics: HasInitializer
      8. 14.1.8 Static Semantics: HasName
      9. 14.1.9 Static Semantics: IsAnonymousFunctionDefinition ( production )
      10. 14.1.10 Static Semantics: IsConstantDeclaration
      11. 14.1.11 Static Semantics: IsFunctionDefinition
      12. 14.1.12 Static Semantics: IsSimpleParameterList
      13. 14.1.13 Static Semantics: LexicallyDeclaredNames
      14. 14.1.14 Static Semantics: LexicallyScopedDeclarations
      15. 14.1.15 Static Semantics: VarDeclaredNames
      16. 14.1.16 Static Semantics: VarScopedDeclarations
      17. 14.1.17 Runtime Semantics: EvaluateBody
      18. 14.1.18 Runtime Semantics: IteratorBindingInitialization
      19. 14.1.19 Runtime Semantics: InstantiateFunctionObject
      20. 14.1.20 Runtime Semantics: Evaluation
    2. 14.2 Arrow Function Definitions
      1. 14.2.1 Static Semantics: Early Errors
      2. 14.2.2 Static Semantics: BoundNames
      3. 14.2.3 Static Semantics: Contains
      4. 14.2.4 Static Semantics: ContainsExpression
      5. 14.2.5 Static Semantics: ExpectedArgumentCount
      6. 14.2.6 Static Semantics: HasInitializer
      7. 14.2.7 Static Semantics: HasName
      8. 14.2.8 Static Semantics: IsSimpleParameterList
      9. 14.2.9 Static Semantics: CoveredFormalsList
      10. 14.2.10 Static Semantics: LexicallyDeclaredNames
      11. 14.2.11 Static Semantics: LexicallyScopedDeclarations
      12. 14.2.12 Static Semantics: VarDeclaredNames
      13. 14.2.13 Static Semantics: VarScopedDeclarations
      14. 14.2.14 Runtime Semantics: IteratorBindingInitialization
      15. 14.2.15 Runtime Semantics: EvaluateBody
      16. 14.2.16 Runtime Semantics: Evaluation
    3. 14.3 Method Definitions
      1. 14.3.1 Static Semantics: Early Errors
      2. 14.3.2 Static Semantics: ComputedPropertyContains
      3. 14.3.3 Static Semantics: ExpectedArgumentCount
      4. 14.3.4 Static Semantics: HasComputedPropertyKey
      5. 14.3.5 Static Semantics: HasDirectSuper
      6. 14.3.6 Static Semantics: PropName
      7. 14.3.7 Static Semantics: SpecialMethod
      8. 14.3.8 Runtime Semantics: DefineMethod
      9. 14.3.9 Runtime Semantics: PropertyDefinitionEvaluation
    4. 14.4 Generator Function Definitions
      1. 14.4.1 Static Semantics: Early Errors
      2. 14.4.2 Static Semantics: BoundNames
      3. 14.4.3 Static Semantics: ComputedPropertyContains
      4. 14.4.4 Static Semantics: Contains
      5. 14.4.5 Static Semantics: HasComputedPropertyKey
      6. 14.4.6 Static Semantics: HasDirectSuper
      7. 14.4.7 Static Semantics: HasName
      8. 14.4.8 Static Semantics: IsConstantDeclaration
      9. 14.4.9 Static Semantics: IsFunctionDefinition
      10. 14.4.10 Static Semantics: PropName
      11. 14.4.11 Runtime Semantics: EvaluateBody
      12. 14.4.12 Runtime Semantics: InstantiateFunctionObject
      13. 14.4.13 Runtime Semantics: PropertyDefinitionEvaluation
      14. 14.4.14 Runtime Semantics: Evaluation
    5. 14.5 Class Definitions
      1. 14.5.1 Static Semantics: Early Errors
      2. 14.5.2 Static Semantics: BoundNames
      3. 14.5.3 Static Semantics: ConstructorMethod
      4. 14.5.4 Static Semantics: Contains
      5. 14.5.5 Static Semantics: ComputedPropertyContains
      6. 14.5.6 Static Semantics: HasName
      7. 14.5.7 Static Semantics: IsConstantDeclaration
      8. 14.5.8 Static Semantics: IsFunctionDefinition
      9. 14.5.9 Static Semantics: IsStatic
      10. 14.5.10 Static Semantics: NonConstructorMethodDefinitions
      11. 14.5.11 Static Semantics: PrototypePropertyNameList
      12. 14.5.12 Static Semantics: PropName
      13. 14.5.13 Static Semantics: StaticPropertyNameList
      14. 14.5.14 Runtime Semantics: ClassDefinitionEvaluation
      15. 14.5.15 Runtime Semantics: BindingClassDeclarationEvaluation
      16. 14.5.16 Runtime Semantics: Evaluation
    6. 14.6 Tail Position Calls
      1. 14.6.1 Static Semantics: IsInTailPosition(nonterminal)
      2. 14.6.2 Static Semantics: HasProductionInTailPosition
      3. 14.6.3 Runtime Semantics: PrepareForTailCall ( )
  16. 15 ECMAScript Language: Scripts and Modules
    1. 15.1 Scripts
      1. 15.1.1 Static Semantics: Early Errors
      2. 15.1.2 Static Semantics: IsStrict
      3. 15.1.3 Static Semantics: LexicallyDeclaredNames
      4. 15.1.4 Static Semantics: LexicallyScopedDeclarations
      5. 15.1.5 Static Semantics: VarDeclaredNames
      6. 15.1.6 Static Semantics: VarScopedDeclarations
      7. 15.1.7 Runtime Semantics: ScriptEvaluation
      8. 15.1.8 Runtime Semantics: GlobalDeclarationInstantiation (script, env)
      9. 15.1.9 Runtime Semantics: ScriptEvaluationJob ( sourceText )
    2. 15.2 Modules
      1. 15.2.1 Module Semantics
      2. 15.2.2 Imports
      3. 15.2.3 Exports
  17. 16 Error Handling and Language Extensions
    1. 16.1 Forbidden Extensions
  18. 17 ECMAScript Standard Built-in Objects
  19. 18 The Global Object
    1. 18.1 Value Properties of the Global Object
      1. 18.1.1 Infinity
      2. 18.1.2 NaN
      3. 18.1.3 undefined
    2. 18.2 Function Properties of the Global Object
      1. 18.2.1 eval (x)
      2. 18.2.2 isFinite (number)
      3. 18.2.3 isNaN (number)
      4. 18.2.4 parseFloat (string)
      5. 18.2.5 parseInt (string , radix)
      6. 18.2.6 URI Handling Functions
    3. 18.3 Constructor Properties of the Global Object
      1. 18.3.1 Array ( . . . )
      2. 18.3.2 ArrayBuffer ( . . . )
      3. 18.3.3 Boolean ( . . . )
      4. 18.3.4 DataView ( . . . )
      5. 18.3.5 Date ( . . . )
      6. 18.3.6 Error ( . . . )
      7. 18.3.7 EvalError ( . . . )
      8. 18.3.8 Float32Array ( . . . )
      9. 18.3.9 Float64Array ( . . . )
      10. 18.3.10 Function ( . . . )
      11. 18.3.11 Int8Array ( . . . )
      12. 18.3.12 Int16Array ( . . . )
      13. 18.3.13 Int32Array ( . . . )
      14. 18.3.14 Map ( . . . )
      15. 18.3.15 Number ( . . . )
      16. 18.3.16 Object ( . . . )
      17. 18.3.17 Proxy ( . . . )
      18. 18.3.18 Promise ( . . . )
      19. 18.3.19 RangeError ( . . . )
      20. 18.3.20 ReferenceError ( . . . )
      21. 18.3.21 RegExp ( . . . )
      22. 18.3.22 Set ( . . . )
      23. 18.3.23 String ( . . . )
      24. 18.3.24 Symbol ( . . . )
      25. 18.3.25 SyntaxError ( . . . )
      26. 18.3.26 TypeError ( . . . )
      27. 18.3.27 Uint8Array ( . . . )
      28. 18.3.28 Uint8ClampedArray ( . . . )
      29. 18.3.29 Uint16Array ( . . . )
      30. 18.3.30 Uint32Array ( . . . )
      31. 18.3.31 URIError ( . . . )
      32. 18.3.32 WeakMap ( . . . )
      33. 18.3.33 WeakSet ( . . . )
    4. 18.4 Other Properties of the Global Object
      1. 18.4.1 JSON
      2. 18.4.2 Math
      3. 18.4.3 Reflect
  20. 19 Fundamental Objects
    1. 19.1 Object Objects
      1. 19.1.1 The Object Constructor
      2. 19.1.2 Properties of the Object Constructor
      3. 19.1.3 Properties of the Object Prototype Object
      4. 19.1.4 Properties of Object Instances
    2. 19.2 Function Objects
      1. 19.2.1 The Function Constructor
      2. 19.2.2 Properties of the Function Constructor
      3. 19.2.3 Properties of the Function Prototype Object
      4. 19.2.4 Function Instances
    3. 19.3 Boolean Objects
      1. 19.3.1 The Boolean Constructor
      2. 19.3.2 Properties of the Boolean Constructor
      3. 19.3.3 Properties of the Boolean Prototype Object
      4. 19.3.4 Properties of Boolean Instances
    4. 19.4 Symbol Objects
      1. 19.4.1 The Symbol Constructor
      2. 19.4.2 Properties of the Symbol Constructor
      3. 19.4.3 Properties of the Symbol Prototype Object
      4. 19.4.4 Properties of Symbol Instances
    5. 19.5 Error Objects
      1. 19.5.1 The Error Constructor
      2. 19.5.2 Properties of the Error Constructor
      3. 19.5.3 Properties of the Error Prototype Object
      4. 19.5.4 Properties of Error Instances
      5. 19.5.5 Native Error Types Used in This Standard
      6. 19.5.6 NativeError Object Structure
  21. 20 Numbers and Dates
    1. 20.1 Number Objects
      1. 20.1.1 The Number Constructor
      2. 20.1.2 Properties of the Number Constructor
      3. 20.1.3 Properties of the Number Prototype Object
      4. 20.1.4 Properties of Number Instances
    2. 20.2 The Math Object
      1. 20.2.1 Value Properties of the Math Object
      2. 20.2.2 Function Properties of the Math Object
    3. 20.3 Date Objects
      1. 20.3.1 Overview of Date Objects and Definitions of Abstract Operations
      2. 20.3.2 The Date Constructor
      3. 20.3.3 Properties of the Date Constructor
      4. 20.3.4 Properties of the Date Prototype Object
      5. 20.3.5 Properties of Date Instances
  22. 21 Text Processing
    1. 21.1 String Objects
      1. 21.1.1 The String Constructor
      2. 21.1.2 Properties of the String Constructor
      3. 21.1.3 Properties of the String Prototype Object
      4. 21.1.4 Properties of String Instances
      5. 21.1.5 String Iterator Objects
    2. 21.2 RegExp (Regular Expression) Objects
      1. 21.2.1 Patterns
      2. 21.2.2 Pattern Semantics
      3. 21.2.3 The RegExp Constructor
      4. 21.2.4 Properties of the RegExp Constructor
      5. 21.2.5 Properties of the RegExp Prototype Object
      6. 21.2.6 Properties of RegExp Instances
  23. 22 Indexed Collections
    1. 22.1 Array Objects
      1. 22.1.1 The Array Constructor
      2. 22.1.2 Properties of the Array Constructor
      3. 22.1.3 Properties of the Array Prototype Object
      4. 22.1.4 Properties of Array Instances
      5. 22.1.5 Array Iterator Objects
    2. 22.2 TypedArray Objects
      1. 22.2.1 The %TypedArray% Intrinsic Object
      2. 22.2.2 Properties of the %TypedArray% Intrinsic Object
      3. 22.2.3 Properties of the %TypedArrayPrototype% Object
      4. 22.2.4 The TypedArray Constructors
      5. 22.2.5 Properties of the TypedArray Constructors
      6. 22.2.6 Properties of TypedArray Prototype Objects
      7. 22.2.7 Properties of TypedArray Instances
  24. 23 Keyed Collection
    1. 23.1 Map Objects
      1. 23.1.1 The Map Constructor
      2. 23.1.2 Properties of the Map Constructor
      3. 23.1.3 Properties of the Map Prototype Object
      4. 23.1.4 Properties of Map Instances
      5. 23.1.5 Map Iterator Objects
    2. 23.2 Set Objects
      1. 23.2.1 The Set Constructor
      2. 23.2.2 Properties of the Set Constructor
      3. 23.2.3 Properties of the Set Prototype Object
      4. 23.2.4 Properties of Set Instances
      5. 23.2.5 Set Iterator Objects
    3. 23.3 WeakMap Objects
      1. 23.3.1 The WeakMap Constructor
      2. 23.3.2 Properties of the WeakMap Constructor
      3. 23.3.3 Properties of the WeakMap Prototype Object
      4. 23.3.4 Properties of WeakMap Instances
    4. 23.4 WeakSet Objects
      1. 23.4.1 The WeakSet Constructor
      2. 23.4.2 Properties of the WeakSet Constructor
      3. 23.4.3 Properties of the WeakSet Prototype Object
      4. 23.4.4 Properties of WeakSet Instances
  25. 24 Structured Data
    1. 24.1 ArrayBuffer Objects
      1. 24.1.1 Abstract Operations For ArrayBuffer Objects
      2. 24.1.2 The ArrayBuffer Constructor
      3. 24.1.3 Properties of the ArrayBuffer Constructor
      4. 24.1.4 Properties of the ArrayBuffer Prototype Object
      5. 24.1.5 Properties of the ArrayBuffer Instances
    2. 24.2 DataView Objects
      1. 24.2.1 Abstract Operations For DataView Objects
      2. 24.2.2 The DataView Constructor
      3. 24.2.3 Properties of the DataView Constructor
      4. 24.2.4 Properties of the DataView Prototype Object
      5. 24.2.5 Properties of DataView Instances
    3. 24.3 The JSON Object
      1. 24.3.1 JSON.parse ( text [ , reviver ] )
      2. 24.3.2 JSON.stringify ( value [ , replacer [ , space ] ] )
      3. 24.3.3 JSON [ @@toStringTag ]
  26. 25 Control Abstraction Objects
    1. 25.1 Iteration
      1. 25.1.1 Common Iteration Interfaces
      2. 25.1.2 The %IteratorPrototype% Object
    2. 25.2 GeneratorFunction Objects
      1. 25.2.1 The GeneratorFunction Constructor
      2. 25.2.2 Properties of the GeneratorFunction Constructor
      3. 25.2.3 Properties of the GeneratorFunction Prototype Object
      4. 25.2.4 GeneratorFunction Instances
    3. 25.3 Generator Objects
      1. 25.3.1 Properties of Generator Prototype
      2. 25.3.2 Properties of Generator Instances
      3. 25.3.3 Generator Abstract Operations
    4. 25.4 Promise Objects
      1. 25.4.1 Promise Abstract Operations
      2. 25.4.2 Promise Jobs
      3. 25.4.3 The Promise Constructor
      4. 25.4.4 Properties of the Promise Constructor
      5. 25.4.5 Properties of the Promise Prototype Object
      6. 25.4.6 Properties of Promise Instances
  27. 26 Reflection
    1. 26.1 The Reflect Object
      1. 26.1.1 Reflect.apply ( target, thisArgument, argumentsList )
      2. 26.1.2 Reflect.construct ( target, argumentsList [, newTarget] )
      3. 26.1.3 Reflect.defineProperty ( target, propertyKey, attributes )
      4. 26.1.4 Reflect.deleteProperty ( target, propertyKey )
      5. 26.1.5 Reflect.enumerate ( target )
      6. 26.1.6 Reflect.get ( target, propertyKey [ , receiver ])
      7. 26.1.7 Reflect.getOwnPropertyDescriptor ( target, propertyKey )
      8. 26.1.8 Reflect.getPrototypeOf ( target )
      9. 26.1.9 Reflect.has ( target, propertyKey )
      10. 26.1.10 Reflect.isExtensible (target)
      11. 26.1.11 Reflect.ownKeys ( target )
      12. 26.1.12 Reflect.preventExtensions ( target )
      13. 26.1.13 Reflect.set ( target, propertyKey, V [ , receiver ] )
      14. 26.1.14 Reflect.setPrototypeOf ( target, proto )
    2. 26.2 Proxy Objects
      1. 26.2.1 The Proxy Constructor
      2. 26.2.2 Properties of the Proxy Constructor
    3. 26.3 Module Namespace Objects
      1. 26.3.1 @@toStringTag
      2. 26.3.2 [ @@iterator ] ( )
  28. Annex A (informative) Grammar Summary
    1. A.1 Lexical Grammar
    2. A.2 Expressions
    3. A.3 Statements
    4. A.4 Functions and Classes
    5. A.5 Scripts and Modules
    6. A.6 Number Conversions
    7. A.7 Universal Resource Identifier Character Classes
    8. A.8 Regular Expressions
  29. Annex B (normative) Additional ECMAScript Features for Web Browsers
    1. B.1 Additional Syntax
      1. B.1.1 Numeric Literals
      2. B.1.2 String Literals
      3. B.1.3 HTML-like Comments
      4. B.1.4 Regular Expressions Patterns
    2. B.2 Additional Built-in Properties
      1. B.2.1 Additional Properties of the Global Object
      2. B.2.2 Additional Properties of the Object.prototype Object
      3. B.2.3 Additional Properties of the String.prototype Object
      4. B.2.4 Additional Properties of the Date.prototype Object
      5. B.2.5 Additional Properties of the RegExp.prototype Object
    3. B.3 Other Additional Features
      1. B.3.1 __proto__ Property Names in Object Initializers
      2. B.3.2 Labelled Function Declarations
      3. B.3.3 Block-Level Function Declarations Web Legacy Compatibility Semantics
      4. B.3.4 FunctionDeclarations in IfStatement Statement Clauses
      5. B.3.5 VariableStatements in Catch blocks
  30. Annex C (informative) The Strict Mode of ECMAScript
  31. Annex D (informative) Corrections and Clarifications in ECMAScript 2015 with Possible Compatibility Impact
  32. Annex E (informative) Additions and Changes That Introduce Incompatibilities with Prior Editions
  33. Bibliography

Introduction

This Ecma Standard defines the ECMAScript 2015 Language. It is the sixth edition of the ECMAScript Language Specification. Since publication of the first edition in 1997, ECMAScript has grown to be one of the world’s most widely used general purpose programming languages. It is best known as the language embedded in web browsers but has also been widely adopted for server and embedded applications. The sixth edition is the most extensive update to ECMAScript since the publication of the first edition in 1997.

Goals for ECMAScript 2015 include providing better support for large applications, library creation, and for use of ECMAScript as a compilation target for other languages. Some of its major enhancements include modules, class declarations, lexical block scoping, iterators and generators, promises for asynchronous programming, destructuring patterns, and proper tail calls. The ECMAScript library of built-ins has been expanded to support additional data abstractions including maps, sets, and arrays of binary numeric values as well as additional support for Unicode supplemental characters in strings and regular expressions. The built-ins are now extensible via subclassing.

ECMAScript is based on several originating technologies, the most well-known being JavaScript (Netscape) and JScript (Microsoft). The language was invented by Brendan Eich at Netscape and first appeared in that company’s Navigator 2.0 browser. It has appeared in all subsequent browsers from Netscape and in all browsers from Microsoft starting with Internet Explorer 3.0.

The development of the ECMAScript Language Specification started in November 1996. The first edition of this Ecma Standard was adopted by the Ecma General Assembly of June 1997.

That Ecma Standard was submitted to ISO/IEC JTC 1 for adoption under the fast-track procedure, and approved as international standard ISO/IEC 16262, in April 1998. The Ecma General Assembly of June 1998 approved the second edition of ECMA-262 to keep it fully aligned with ISO/IEC 16262. Changes between the first and the second edition are editorial in nature.

The third edition of the Standard introduced powerful regular expressions, better string handling, new control statements, try/catch exception handling, tighter definition of errors, formatting for numeric output and minor changes in anticipation future language growth. The third edition of the ECMAScript standard was adopted by the Ecma General Assembly of December 1999 and published as ISO/IEC 16262:2002 in June 2002.

After publication of the third edition, ECMAScript achieved massive adoption in conjunction with the World Wide Web where it has become the programming language that is supported by essentially all web browsers. Significant work was done to develop a fourth edition of ECMAScript. However, that work was not completed and not published as the fourth edition of ECMAScript but some of it was incorporated into the development of the sixth edition.

The fifth edition of ECMAScript (published as ECMA-262 5th edition) codified de facto interpretations of the language specification that have become common among browser implementations and added support for new features that had emerged since the publication of the third edition. Such features include accessor properties, reflective creation and inspection of objects, program control of property attributes, additional array manipulation functions, support for the JSON object encoding format, and a strict mode that provides enhanced error checking and program security. The Fifth Edition was adopted by the Ecma General Assembly of December 2009.

The fifth Edition was submitted to ISO/IEC JTC 1 for adoption under the fast-track procedure, and approved as international standard ISO/IEC 16262:2011. Edition 5.1 of the ECMAScript Standard incorporated minor corrections and is the same text as ISO/IEC 16262:2011. The 5.1 Edition was adopted by the Ecma General Assembly of June 2011.

Focused development of the sixth edition started in 2009, as the fifth edition was being prepared for publication. However, this was preceded by significant experimentation and language enhancement design efforts dating to the publication of the third edition in 1999. In a very real sense, the completion of the sixth edition is the culmination of a fifteen year effort.

Dozens of individuals representing many organizations have made very significant contributions within Ecma TC39 to the development of this edition and to the prior editions. In addition, a vibrant informal community has emerged supporting TC39’s ECMAScript efforts. This community has reviewed numerous drafts, filed thousands of bug reports, performed implementation experiments, contributed test suites, and educated the world-wide developer community about ECMAScript. Unfortunately, it is impossible to identify and acknowledge every person and organization who has contributed to this effort.

New uses and requirements for ECMAScript continue to emerge. The sixth edition provides the foundation for regular, incremental language and library enhancements.

Allen Wirfs-Brock
ECMA-262, 6th Edition Project Editor

This Ecma Standard has been adopted by the General Assembly of June 2015.

ECMAScript 2015 Language Specification

1 Scope

This Standard defines the ECMAScript 2015 general purpose programming language.

2 Conformance

A conforming implementation of ECMAScript must provide and support all the types, values, objects, properties, functions, and program syntax and semantics described in this specification.

A conforming implementation of ECMAScript must interpret source text input in conformance with the Unicode Standard, Version 5.1.0 or later and ISO/IEC 10646. If the adopted ISO/IEC 10646-1 subset is not otherwise specified, it is presumed to be the Unicode set, collection 10646.

A conforming implementation of ECMAScript that provides an application programming interface that supports programs that need to adapt to the linguistic and cultural conventions used by different human languages and countries must implement the interface defined by the most recent edition of ECMA-402 that is compatible with this specification.

A conforming implementation of ECMAScript may provide additional types, values, objects, properties, and functions beyond those described in this specification. In particular, a conforming implementation of ECMAScript may provide properties not described in this specification, and values for those properties, for objects that are described in this specification.

A conforming implementation of ECMAScript may support program and regular expression syntax not described in this specification. In particular, a conforming implementation of ECMAScript may support program syntax that makes use of the “future reserved words” listed in subclause 11.6.2.2 of this specification.

A conforming implementation of ECMAScript must not implement any extension that is listed as a Forbidden Extension in subclause 16.1.

3 Normative references

The following referenced documents are indispensable for the application of this document. For dated references, only the edition cited applies. For undated references, the latest edition of the referenced document (including any amendments) applies.

ISO/IEC 10646:2003: Information Technology – Universal Multiple-Octet Coded Character Set (UCS) plus Amendment 1:2005, Amendment 2:2006, Amendment 3:2008, and Amendment 4:2008, plus additional amendments and corrigenda, or successor

ECMA-402, ECMAScript 2015 Internationalization API Specification.

4 Overview

This section contains a non-normative overview of the ECMAScript language.

ECMAScript is an object-oriented programming language for performing computations and manipulating computational objects within a host environment. ECMAScript as defined here is not intended to be computationally self-sufficient; indeed, there are no provisions in this specification for input of external data or output of computed results. Instead, it is expected that the computational environment of an ECMAScript program will provide not only the objects and other facilities described in this specification but also certain environment-specific objects, whose description and behaviour are beyond the scope of this specification except to indicate that they may provide certain properties that can be accessed and certain functions that can be called from an ECMAScript program.

ECMAScript was originally designed to be used as a scripting language, but has become widely used as a general purpose programming language. A scripting language is a programming language that is used to manipulate, customize, and automate the facilities of an existing system. In such systems, useful functionality is already available through a user interface, and the scripting language is a mechanism for exposing that functionality to program control. In this way, the existing system is said to provide a host environment of objects and facilities, which completes the capabilities of the scripting language. A scripting language is intended for use by both professional and non-professional programmers.

ECMAScript was originally designed to be a Web scripting language, providing a mechanism to enliven Web pages in browsers and to perform server computation as part of a Web-based client-server architecture. ECMAScript is now used to provide core scripting capabilities for a variety of host environments. Therefore the core language is specified in this document apart from any particular host environment.

ECMAScript usage has moved beyond simple scripting and it is now used for the full spectrum of programming tasks in many different environments and scales. As the usage of ECMAScript has expanded, so has the features and facilities it provides. ECMAScript is now a fully featured general propose programming language.

Some of the facilities of ECMAScript are similar to those used in other programming languages; in particular C, Java™, Self, and Scheme as described in:

ISO/IEC 9899:1996, Programming Languages – C.

Gosling, James, Bill Joy and Guy Steele. The Java Language Specification. Addison Wesley Publishing Co., 1996.

Ungar, David, and Smith, Randall B. Self: The Power of Simplicity. OOPSLA '87 Conference Proceedings, pp. 227–241, Orlando, FL, October 1987.

IEEE Standard for the Scheme Programming Language. IEEE Std 1178-1990.

4.1 Web Scripting

A web browser provides an ECMAScript host environment for client-side computation including, for instance, objects that represent windows, menus, pop-ups, dialog boxes, text areas, anchors, frames, history, cookies, and input/output. Further, the host environment provides a means to attach scripting code to events such as change of focus, page and image loading, unloading, error and abort, selection, form submission, and mouse actions. Scripting code appears within the HTML and the displayed page is a combination of user interface elements and fixed and computed text and images. The scripting code is reactive to user interaction and there is no need for a main program.

A web server provides a different host environment for server-side computation including objects representing requests, clients, and files; and mechanisms to lock and share data. By using browser-side and server-side scripting together, it is possible to distribute computation between the client and server while providing a customized user interface for a Web-based application.

Each Web browser and server that supports ECMAScript supplies its own host environment, completing the ECMAScript execution environment.

4.2 ECMAScript Overview

The following is an informal overview of ECMAScript—not all parts of the language are described. This overview is not part of the standard proper.

ECMAScript is object-based: basic language and host facilities are provided by objects, and an ECMAScript program is a cluster of communicating objects. In ECMAScript, an object is a collection of zero or more properties each with attributes that determine how each property can be used—for example, when the Writable attribute for a property is set to false, any attempt by executed ECMAScript code to assign a different value to the property fails. Properties are containers that hold other objects, primitive values, or functions. A primitive value is a member of one of the following built-in types: Undefined, Null, Boolean, Number, String, and Symbol; an object is a member of the built-in type Object; and a function is a callable object. A function that is associated with an object via a property is called a method.

ECMAScript defines a collection of built-in objects that round out the definition of ECMAScript entities. These built-in objects include the global object; objects that are fundamental to the runtime semantics of the language including Object, Function, Boolean, Symbol, and various Error objects; objects that represent and manipulate numeric values including Math, Number, and Date; the text processing objects String and RegExp; objects that are indexed collections of values including Array and nine different kinds of Typed Arrays whose elements all have a specific numeric data representation; keyed collections including Map and Set objects; objects supporting structured data including the JSON object, ArrayBuffer, and DataView; objects supporting control abstractions including generator functions and Promise objects; and, reflection objects including Proxy and Reflect.

ECMAScript also defines a set of built-in operators. ECMAScript operators include various unary operations, multiplicative operators, additive operators, bitwise shift operators, relational operators, equality operators, binary bitwise operators, binary logical operators, assignment operators, and the comma operator.

Large ECMAScript programs are supported by modules which allow a program to be divided into multiple sequences of statements and declarations. Each module explicitly identifies declarations it uses that need to be provided by other modules and which of its declarations are available for use by other modules.

ECMAScript syntax intentionally resembles Java syntax. ECMAScript syntax is relaxed to enable it to serve as an easy-to-use scripting language. For example, a variable is not required to have its type declared nor are types associated with properties, and defined functions are not required to have their declarations appear textually before calls to them.

4.2.1 Objects

Even though ECMAScript includes syntax for class definitions, ECMAScript objects are not fundamentally class-based such as those in C++, Smalltalk, or Java. Instead objects may be created in various ways including via a literal notation or via constructors which create objects and then execute code that initializes all or part of them by assigning initial values to their properties. Each constructor is a function that has a property named "prototype" that is used to implement prototype-based inheritance and shared properties. Objects are created by using constructors in new expressions; for example, new Date(2009,11) creates a new Date object. Invoking a constructor without using new has consequences that depend on the constructor. For example, Date() produces a string representation of the current date and time rather than an object.

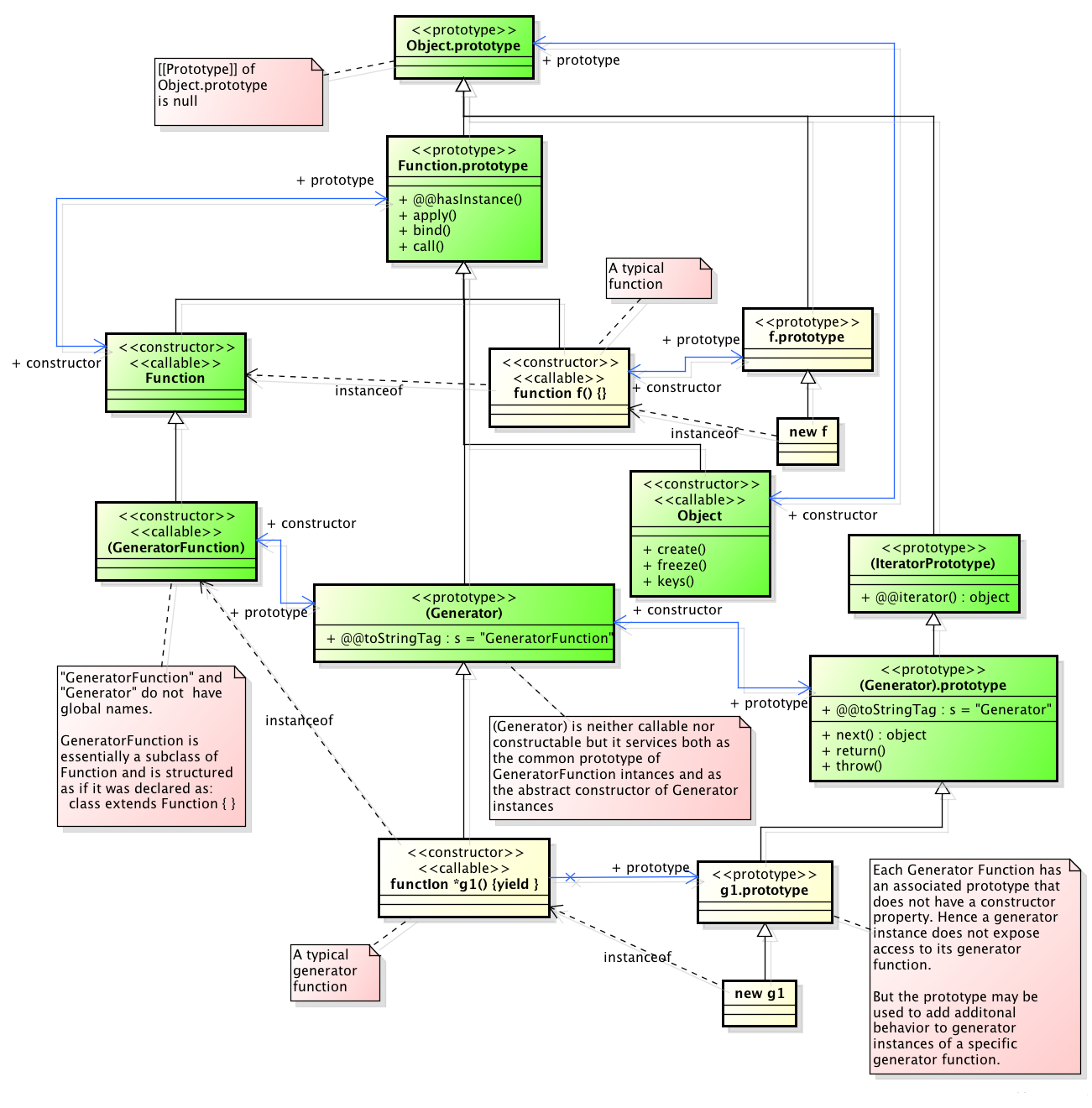
Every object created by a constructor has an implicit reference (called the object’s prototype) to the value of its constructor’s "prototype" property. Furthermore, a prototype may have a non-null implicit reference to its prototype, and so on; this is called the prototype chain. When a reference is made to a property in an object, that reference is to the property of that name in the first object in the prototype chain that contains a property of that name. In other words, first the object mentioned directly is examined for such a property; if that object contains the named property, that is the property to which the reference refers; if that object does not contain the named property, the prototype for that object is examined next; and so on.

An image of lots of boxes and arrows.
Figure 1 — Object/Prototype Relationships

In a class-based object-oriented language, in general, state is carried by instances, methods are carried by classes, and inheritance is only of structure and behaviour. In ECMAScript, the state and methods are carried by objects, while structure, behaviour, and state are all inherited.

All objects that do not directly contain a particular property that their prototype contains share that property and its value. Figure 1 illustrates this:

CF is a constructor (and also an object). Five objects have been created by using new expressions: cf1, cf2, cf3, cf4, and cf5. Each of these objects contains properties named q1 and q2. The dashed lines represent the implicit prototype relationship; so, for example, cf3’s prototype is CFp. The constructor, CF, has two properties itself, named P1 and P2, which are not visible to CFp, cf1, cf2, cf3, cf4, or cf5. The property named CFP1 in CFp is shared by cf1, cf2, cf3, cf4, and cf5 (but not by CF), as are any properties found in CFp’s implicit prototype chain that are not named q1, q2, or CFP1. Notice that there is no implicit prototype link between CF and CFp.

Unlike most class-based object languages, properties can be added to objects dynamically by assigning values to them. That is, constructors are not required to name or assign values to all or any of the constructed object’s properties. In the above diagram, one could add a new shared property for cf1, cf2, cf3, cf4, and cf5 by assigning a new value to the property in CFp.

Although ECMAScript objects are not inherently class-based, it is often convenient to define class-like abstractions based upon a common pattern of constructor functions, prototype objects, and methods. The ECMAScript built-in objects themselves follow such a class-like pattern. Beginning with ECMAScript 2015, the ECMAScript language includes syntactic class definitions that permit programmers to concisely define objects that conform to the same class-like abstraction pattern used by the built-in objects.

4.2.2 The Strict Variant of ECMAScript

The ECMAScript Language recognizes the possibility that some users of the language may wish to restrict their usage of some features available in the language. They might do so in the interests of security, to avoid what they consider to be error-prone features, to get enhanced error checking, or for other reasons of their choosing. In support of this possibility, ECMAScript defines a strict variant of the language. The strict variant of the language excludes some specific syntactic and semantic features of the regular ECMAScript language and modifies the detailed semantics of some features. The strict variant also specifies additional error conditions that must be reported by throwing error exceptions in situations that are not specified as errors by the non-strict form of the language.

The strict variant of ECMAScript is commonly referred to as the strict mode of the language. Strict mode selection and use of the strict mode syntax and semantics of ECMAScript is explicitly made at the level of individual ECMAScript source text units. Because strict mode is selected at the level of a syntactic source text unit, strict mode only imposes restrictions that have local effect within such a source text unit. Strict mode does not restrict or modify any aspect of the ECMAScript semantics that must operate consistently across multiple source text units. A complete ECMAScript program may be composed of both strict mode and non-strict mode ECMAScript source text units. In this case, strict mode only applies when actually executing code that is defined within a strict mode source text unit.

In order to conform to this specification, an ECMAScript implementation must implement both the full unrestricted ECMAScript language and the strict variant of the ECMAScript language as defined by this specification. In addition, an implementation must support the combination of unrestricted and strict mode source text units into a single composite program.

4.3 Terms and definitions

For the purposes of this document, the following terms and definitions apply.

4.3.1 type

set of data values as defined in clause 6 of this specification

4.3.2 primitive value

member of one of the types Undefined, Null, Boolean, Number, Symbol, or String as defined in clause 6

NOTE A primitive value is a datum that is represented directly at the lowest level of the language implementation.

4.3.3 object

member of the type Object

NOTE An object is a collection of properties and has a single prototype object. The prototype may be the null value.

4.3.4 constructor

function object that creates and initializes objects

NOTE The value of a constructor’s prototype property is a prototype object that is used to implement inheritance and shared properties.

4.3.5 prototype

object that provides shared properties for other objects

NOTE When a constructor creates an object, that object implicitly references the constructor’s prototype property for the purpose of resolving property references. The constructor’s prototype property can be referenced by the program expression constructor.prototype, and properties added to an object’s prototype are shared, through inheritance, by all objects sharing the prototype. Alternatively, a new object may be created with an explicitly specified prototype by using the Object.create built-in function.

4.3.6 ordinary object

object that has the default behaviour for the essential internal methods that must be supported by all objects

4.3.7 exotic object

object that does not have the default behaviour for one or more of the essential internal methods that must be supported by all objects

NOTE Any object that is not an ordinary object is an exotic object.

4.3.8 standard object

object whose semantics are defined by this specification

4.3.9 built-in object

object specified and supplied by an ECMAScript implementation

NOTE Standard built-in objects are defined in this specification. An ECMAScript implementation may specify and supply additional kinds of built-in objects. A built-in constructor is a built-in object that is also a constructor.

4.3.10 undefined value

primitive value used when a variable has not been assigned a value

4.3.11 Undefined type

type whose sole value is the undefined value

4.3.12 null value

primitive value that represents the intentional absence of any object value

4.3.13 Null type

type whose sole value is the null value

4.3.14 Boolean value

member of the Boolean type

NOTE There are only two Boolean values, true and false

4.3.15 Boolean type

type consisting of the primitive values true and false

4.3.16 Boolean object

member of the Object type that is an instance of the standard built-in Boolean constructor

NOTE A Boolean object is created by using the Boolean constructor in a new expression, supplying a Boolean value as an argument. The resulting object has an internal slot whose value is the Boolean value. A Boolean object can be coerced to a Boolean value.

4.3.17 String value

primitive value that is a finite ordered sequence of zero or more 16-bit unsigned integer

NOTE A String value is a member of the String type. Each integer value in the sequence usually represents a single 16-bit unit of UTF-16 text. However, ECMAScript does not place any restrictions or requirements on the values except that they must be 16-bit unsigned integers.

4.3.18 String type

set of all possible String values

4.3.19 String object

member of the Object type that is an instance of the standard built-in String constructor

NOTE A String object is created by using the String constructor in a new expression, supplying a String value as an argument. The resulting object has an internal slot whose value is the String value. A String object can be coerced to a String value by calling the String constructor as a function (21.1.1.1).

4.3.20 Number value

primitive value corresponding to a double-precision 64-bit binary format IEEE 754-2008 value

NOTE A Number value is a member of the Number type and is a direct representation of a number.

4.3.21 Number type

set of all possible Number values including the special “Not-a-Number” (NaN) value, positive infinity, and negative infinity

4.3.22 Number object

member of the Object type that is an instance of the standard built-in Number constructor

NOTE A Number object is created by using the Number constructor in a new expression, supplying a number value as an argument. The resulting object has an internal slot whose value is the number value. A Number object can be coerced to a number value by calling the Number constructor as a function (20.1.1.1).

4.3.23 Infinity

number value that is the positive infinite number value

4.3.24 NaN

number value that is an IEEE 754-2008 “Not-a-Number” value

4.3.25 Symbol value

primitive value that represents a unique, non-String Object property key

4.3.26 Symbol type

set of all possible Symbol values

4.3.27 Symbol object

member of the Object type that is an instance of the standard built-in Symbol constructor

4.3.28 function

member of the Object type that may be invoked as a subroutine

NOTE In addition to its properties, a function contains executable code and state that determine how it behaves when invoked. A function’s code may or may not be written in ECMAScript.

4.3.29 built-in function

built-in object that is a function

NOTE Examples of built-in functions include parseInt and Math.exp. An implementation may provide implementation-dependent built-in functions that are not described in this specification.

4.3.30 property

part of an object that associates a key (either a String value or a Symbol value) and a value

NOTE Depending upon the form of the property the value may be represented either directly as a data value (a primitive value, an object, or a function object) or indirectly by a pair of accessor functions.

4.3.31 method

function that is the value of a property

NOTE When a function is called as a method of an object, the object is passed to the function as its this value.

4.3.32 built-in method

method that is a built-in function

NOTE Standard built-in methods are defined in this specification, and an ECMAScript implementation may specify and provide other additional built-in methods.

4.3.33 attribute

internal value that defines some characteristic of a property

4.3.34 own property

property that is directly contained by its object

4.3.35 inherited property

property of an object that is not an own property but is a property (either own or inherited) of the object’s prototype

4.4 Organization of This Specification

The remainder of this specification is organized as follows:

Clause 5 defines the notational conventions used throughout the specification.

Clauses 6−9 define the execution environment within which ECMAScript programs operate.

Clauses 10−16 define the actual ECMAScript programming language including its syntactic encoding and the execution semantics of all language features.

Clauses 17−26 define the ECMAScript standard library. It includes the definitions of all of the standard objects that are available for use by ECMAScript programs as they execute.

5 Notational Conventions

5.1 Syntactic and Lexical Grammars

5.1.1 Context-Free Grammars

A context-free grammar consists of a number of productions. Each production has an abstract symbol called a nonterminal as its left-hand side, and a sequence of zero or more nonterminal and terminal symbols as its right-hand side. For each grammar, the terminal symbols are drawn from a specified alphabet.

A chain production is a production that has exactly one nonterminal symbol on its right-hand side along with zero or more terminal symbols.

Starting from a sentence consisting of a single distinguished nonterminal, called the goal symbol, a given context-free grammar specifies a language, namely, the (perhaps infinite) set of possible sequences of terminal symbols that can result from repeatedly replacing any nonterminal in the sequence with a right-hand side of a production for which the nonterminal is the left-hand side.

5.1.2 The Lexical and RegExp Grammars

A lexical grammar for ECMAScript is given in clause 11. This grammar has as its terminal symbols Unicode code points that conform to the rules for SourceCharacter defined in 10.1. It defines a set of productions, starting from the goal symbol InputElementDiv, InputElementTemplateTail, or InputElementRegExp, or InputElementRegExpOrTemplateTail, that describe how sequences of such code points are translated into a sequence of input elements.

Input elements other than white space and comments form the terminal symbols for the syntactic grammar for ECMAScript and are called ECMAScript tokens. These tokens are the reserved words, identifiers, literals, and punctuators of the ECMAScript language. Moreover, line terminators, although not considered to be tokens, also become part of the stream of input elements and guide the process of automatic semicolon insertion (11.9). Simple white space and single-line comments are discarded and do not appear in the stream of input elements for the syntactic grammar. A MultiLineComment (that is, a comment of the form /**/ regardless of whether it spans more than one line) is likewise simply discarded if it contains no line terminator; but if a MultiLineComment contains one or more line terminators, then it is replaced by a single line terminator, which becomes part of the stream of input elements for the syntactic grammar.

A RegExp grammar for ECMAScript is given in 21.2.1. This grammar also has as its terminal symbols the code points as defined by SourceCharacter. It defines a set of productions, starting from the goal symbol Pattern, that describe how sequences of code points are translated into regular expression patterns.

Productions of the lexical and RegExp grammars are distinguished by having two colons “::” as separating punctuation. The lexical and RegExp grammars share some productions.

5.1.3 The Numeric String Grammar

Another grammar is used for translating Strings into numeric values. This grammar is similar to the part of the lexical grammar having to do with numeric literals and has as its terminal symbols SourceCharacter. This grammar appears in 7.1.3.1.

Productions of the numeric string grammar are distinguished by having three colons “:::” as punctuation.

5.1.4 The Syntactic Grammar

The syntactic grammar for ECMAScript is given in clauses 11, 12, 13, 14, and 15. This grammar has ECMAScript tokens defined by the lexical grammar as its terminal symbols (5.1.2). It defines a set of productions, starting from two alternative goal symbols Script and Module, that describe how sequences of tokens form syntactically correct independent components of ECMAScript programs.

When a stream of code points is to be parsed as an ECMAScript Script or Module, it is first converted to a stream of input elements by repeated application of the lexical grammar; this stream of input elements is then parsed by a single application of the syntactic grammar. The input stream is syntactically in error if the tokens in the stream of input elements cannot be parsed as a single instance of the goal nonterminal (Script or Module), with no tokens left over.

Productions of the syntactic grammar are distinguished by having just one colon “:” as punctuation.

The syntactic grammar as presented in clauses 12, 13, 14 and 15 is not a complete account of which token sequences are accepted as a correct ECMAScript Script or Module. Certain additional token sequences are also accepted, namely, those that would be described by the grammar if only semicolons were added to the sequence in certain places (such as before line terminator characters). Furthermore, certain token sequences that are described by the grammar are not considered acceptable if a line terminator character appears in certain “awkward” places.

In certain cases in order to avoid ambiguities the syntactic grammar uses generalized productions that permit token sequences that do not form a valid ECMAScript Script or Module. For example, this technique is used for object literals and object destructuring patterns. In such cases a more restrictive supplemental grammar is provided that further restricts the acceptable token sequences. In certain contexts, when explicitly specified, the input elements corresponding to such a production are parsed again using a goal symbol of a supplemental grammar. The input stream is syntactically in error if the tokens in the stream of input elements parsed by a cover grammar cannot be parsed as a single instance of the corresponding supplemental goal symbol, with no tokens left over.

5.1.5 Grammar Notation

Terminal symbols of the lexical, RegExp, and numeric string grammars are shown in fixed width font, both in the productions of the grammars and throughout this specification whenever the text directly refers to such a terminal symbol. These are to appear in a script exactly as written. All terminal symbol code points specified in this way are to be understood as the appropriate Unicode code points from the Basic Latin range, as opposed to any similar-looking code points from other Unicode ranges.

Nonterminal symbols are shown in italic type. The definition of a nonterminal (also called a “production”) is introduced by the name of the nonterminal being defined followed by one or more colons. (The number of colons indicates to which grammar the production belongs.) One or more alternative right-hand sides for the nonterminal then follow on succeeding lines. For example, the syntactic definition:

WhileStatement :
while ( Expression ) Statement

states that the nonterminal WhileStatement represents the token while, followed by a left parenthesis token, followed by an Expression, followed by a right parenthesis token, followed by a Statement. The occurrences of Expression and Statement are themselves nonterminals. As another example, the syntactic definition:

ArgumentList :
AssignmentExpression
ArgumentList , AssignmentExpression

states that an ArgumentList may represent either a single AssignmentExpression or an ArgumentList, followed by a comma, followed by an AssignmentExpression. This definition of ArgumentList is recursive, that is, it is defined in terms of itself. The result is that an ArgumentList may contain any positive number of arguments, separated by commas, where each argument expression is an AssignmentExpression. Such recursive definitions of nonterminals are common.

The subscripted suffix “opt”, which may appear after a terminal or nonterminal, indicates an optional symbol. The alternative containing the optional symbol actually specifies two right-hand sides, one that omits the optional element and one that includes it. This means that:

VariableDeclaration :
BindingIdentifier Initializeropt

is a convenient abbreviation for:

VariableDeclaration :
BindingIdentifier
BindingIdentifier Initializer

and that:

IterationStatement :
for ( LexicalDeclaration Expressionopt ; Expressionopt ) Statement

is a convenient abbreviation for:

IterationStatement :
for ( LexicalDeclaration ; Expressionopt ) Statement
for ( LexicalDeclaration Expression ; Expressionopt ) Statement

which in turn is an abbreviation for:

IterationStatement :
for ( LexicalDeclaration ; ) Statement
for ( LexicalDeclaration ; Expression ) Statement
for ( LexicalDeclaration Expression ; ) Statement
for ( LexicalDeclaration Expression ; Expression ) Statement

so, in this example, the nonterminal IterationStatement actually has four alternative right-hand sides.

A production may be parameterized by a subscripted annotation of the form “[parameters]”, which may appear as a suffix to the nonterminal symbol defined by the production. “parameters” may be either a single name or a comma separated list of names. A parameterized production is shorthand for a set of productions defining all combinations of the parameter names, preceded by an underscore, appended to the parameterized nonterminal symbol. This means that:

StatementList[Return] :
ReturnStatement
ExpressionStatement

is a convenient abbreviation for:

StatementList :
ReturnStatement
ExpressionStatement
StatementList_Return :
ReturnStatement
ExpressionStatement

and that:

StatementList[Return, In] :
ReturnStatement
ExpressionStatement

is an abbreviation for:

StatementList :
ReturnStatement
ExpressionStatement
StatementList_Return :
ReturnStatement
ExpressionStatement
StatementList_In :
ReturnStatement
ExpressionStatement
StatementList_Return_In :
ReturnStatement
ExpressionStatement

Multiple parameters produce a combinatory number of productions, not all of which are necessarily referenced in a complete grammar.

References to nonterminals on the right-hand side of a production can also be parameterized. For example:

StatementList :
ReturnStatement
ExpressionStatement[In]

is equivalent to saying:

StatementList :
ReturnStatement
ExpressionStatement_In

A nonterminal reference may have both a parameter list and an “opt” suffix. For example:

VariableDeclaration :
BindingIdentifier Initializer[In]opt

is an abbreviation for:

VariableDeclaration :
BindingIdentifier
BindingIdentifier Initializer_In

Prefixing a parameter name with “?” on a right-hand side nonterminal reference makes that parameter value dependent upon the occurrence of the parameter name on the reference to the current production’s left-hand side symbol. For example:

VariableDeclaration[In] :
BindingIdentifier Initializer[?In]

is an abbreviation for:

VariableDeclaration :
BindingIdentifier Initializer
VariableDeclaration_In :
BindingIdentifier Initializer_In

If a right-hand side alternative is prefixed with “[+parameter]” that alternative is only available if the named parameter was used in referencing the production’s nonterminal symbol. If a right-hand side alternative is prefixed with “[~parameter]” that alternative is only available if the named parameter was not used in referencing the production’s nonterminal symbol. This means that:

StatementList[Return] :
[+Return] ReturnStatement
ExpressionStatement

is an abbreviation for:

StatementList :
ExpressionStatement
StatementList_Return :
ReturnStatement
ExpressionStatement

and that

StatementList[Return] :
[~Return] ReturnStatement
ExpressionStatement

is an abbreviation for:

StatementList :
ReturnStatement
ExpressionStatement
StatementList_Return :
ExpressionStatement

When the words “one of” follow the colon(s) in a grammar definition, they signify that each of the terminal symbols on the following line or lines is an alternative definition. For example, the lexical grammar for ECMAScript contains the production:

NonZeroDigit :: one of
1 2 3 4 5 6 7 8 9

which is merely a convenient abbreviation for:

NonZeroDigit ::
1
2
3
4
5
6
7
8
9

If the phrase “[empty]” appears as the right-hand side of a production, it indicates that the production's right-hand side contains no terminals or nonterminals.

If the phrase “[lookahead ∉ set]” appears in the right-hand side of a production, it indicates that the production may not be used if the immediately following input token sequence is a member of the given set. The set can be written as a comma separated list of one or two element terminal sequences enclosed in curly brackets. For convenience, the set can also be written as a nonterminal, in which case it represents the set of all terminals to which that nonterminal could expand. If the set consists of a single terminal the phrase “[lookahead ≠ terminal]” may be used.

For example, given the definitions

DecimalDigit :: one of
0 1 2 3 4 5 6 7 8 9
DecimalDigits ::
DecimalDigit
DecimalDigits DecimalDigit

the definition

LookaheadExample ::
n [lookahead ∉ {1, 3, 5, 7, 9}] DecimalDigits
DecimalDigit [lookahead ∉ DecimalDigit]

matches either the letter n followed by one or more decimal digits the first of which is even, or a decimal digit not followed by another decimal digit.

If the phrase “[no LineTerminator here]” appears in the right-hand side of a production of the syntactic grammar, it indicates that the production is a restricted production: it may not be used if a LineTerminator occurs in the input stream at the indicated position. For example, the production:

ThrowStatement :
throw [no LineTerminator here] Expression ;

indicates that the production may not be used if a LineTerminator occurs in the script between the throw token and the Expression.

Unless the presence of a LineTerminator is forbidden by a restricted production, any number of occurrences of LineTerminator may appear between any two consecutive tokens in the stream of input elements without affecting the syntactic acceptability of the script.

When an alternative in a production of the lexical grammar or the numeric string grammar appears to be a multi-code point token, it represents the sequence of code points that would make up such a token.

The right-hand side of a production may specify that certain expansions are not permitted by using the phrase “but not” and then indicating the expansions to be excluded. For example, the production:

Identifier ::
IdentifierName but not ReservedWord

means that the nonterminal Identifier may be replaced by any sequence of code points that could replace IdentifierName provided that the same sequence of code points could not replace ReservedWord.

Finally, a few nonterminal symbols are described by a descriptive phrase in sans-serif type in cases where it would be impractical to list all the alternatives:

SourceCharacter ::
any Unicode code point

5.2 Algorithm Conventions

The specification often uses a numbered list to specify steps in an algorithm. These algorithms are used to precisely specify the required semantics of ECMAScript language constructs. The algorithms are not intended to imply the use of any specific implementation technique. In practice, there may be more efficient algorithms available to implement a given feature.

Algorithms may be explicitly parameterized, in which case the names and usage of the parameters must be provided as part of the algorithm’s definition. In order to facilitate their use in multiple parts of this specification, some algorithms, called abstract operations, are named and written in parameterized functional form so that they may be referenced by name from within other algorithms. Abstract operations are typically referenced using a functional application style such as operationName(arg1, arg2). Some abstract operations are treated as polymorphically dispatched methods of class-like specification abstractions. Such method-like abstract operations are typically referenced using a method application style such as someValue.operationName(arg1, arg2).

Algorithms may be associated with productions of one of the ECMAScript grammars. A production that has multiple alternative definitions will typically have a distinct algorithm for each alternative. When an algorithm is associated with a grammar production, it may reference the terminal and nonterminal symbols of the production alternative as if they were parameters of the algorithm. When used in this manner, nonterminal symbols refer to the actual alternative definition that is matched when parsing the source text.

When an algorithm is associated with a production alternative, the alternative is typically shown without any “[ ]” grammar annotations. Such annotations should only affect the syntactic recognition of the alternative and have no effect on the associated semantics for the alternative.

Unless explicitly specified otherwise, all chain productions have an implicit definition for every algorithm that might be applied to that production’s left-hand side nonterminal. The implicit definition simply reapplies the same algorithm name with the same parameters, if any, to the chain production’s sole right-hand side nonterminal and then returns the result. For example, assume there is a production:

Block :
{ StatementList }

but there is no corresponding Evaluation algorithm that is explicitly specified for that production. If in some algorithm there is a statement of the form: “Return the result of evaluating Block” it is implicit that an Evaluation algorithm exists of the form:

Runtime Semantics: Evaluation

Block : { StatementList }
  1. Return the result of evaluating StatementList.

For clarity of expression, algorithm steps may be subdivided into sequential substeps. Substeps are indented and may themselves be further divided into indented substeps. Outline numbering conventions are used to identify substeps with the first level of substeps labelled with lower case alphabetic characters and the second level of substeps labelled with lower case roman numerals. If more than three levels are required these rules repeat with the fourth level using numeric labels. For example:

  1. Top-level step
    1. Substep.
    2. Substep.
      1. Subsubstep.
        1. Subsubsubstep
          1. Subsubsubsubstep
            1. Subsubsubsubsubstep

A step or substep may be written as an “if” predicate that conditions its substeps. In this case, the substeps are only applied if the predicate is true. If a step or substep begins with the word “else”, it is a predicate that is the negation of the preceding “if” predicate step at the same level.

A step may specify the iterative application of its substeps.

A step that begins with “Assert:” asserts an invariant condition of its algorithm. Such assertions are used to make explicit algorithmic invariants that would otherwise be implicit. Such assertions add no additional semantic requirements and hence need not be checked by an implementation. They are used simply to clarify algorithms.

Mathematical operations such as addition, subtraction, negation, multiplication, division, and the mathematical functions defined later in this clause should always be understood as computing exact mathematical results on mathematical real numbers, which unless otherwise noted do not include infinities and do not include a negative zero that is distinguished from positive zero. Algorithms in this standard that model floating-point arithmetic include explicit steps, where necessary, to handle infinities and signed zero and to perform rounding. If a mathematical operation or function is applied to a floating-point number, it should be understood as being applied to the exact mathematical value represented by that floating-point number; such a floating-point number must be finite, and if it is +0 or −0 then the corresponding mathematical value is simply 0.

The mathematical function abs(x) produces the absolute value of x, which is x if x is negative (less than zero) and otherwise is x itself.

The mathematical function sign(x) produces 1 if x is positive and −1 if x is negative. The sign function is not used in this standard for cases when x is zero.

The mathematical function min(x1, x2, ..., xn) produces the mathematically smallest of x1 through xn. The mathematical function max(x1, x2, ..., xn) produces the mathematically largest of x1 through xn. The domain and range of these mathematical functions include + and −∞.

The notation “x modulo y” (y must be finite and nonzero) computes a value k of the same sign as y (or zero) such that abs(k) < abs(y) and xk = q × y for some integer q.

The mathematical function floor(x) produces the largest integer (closest to positive infinity) that is not larger than x.

NOTE floor(x) = x−(x modulo 1).

5.3 Static Semantic Rules

Context-free grammars are not sufficiently powerful to express all the rules that define whether a stream of input elements form a valid ECMAScript Script or Module that may be evaluated. In some situations additional rules are needed that may be expressed using either ECMAScript algorithm conventions or prose requirements. Such rules are always associated with a production of a grammar and are called the static semantics of the production.

Static Semantic Rules have names and typically are defined using an algorithm. Named Static Semantic Rules are associated with grammar productions and a production that has multiple alternative definitions will typically have for each alternative a distinct algorithm for each applicable named static semantic rule.

Unless otherwise specified every grammar production alternative in this specification implicitly has a definition for a static semantic rule named Contains which takes an argument named symbol whose value is a terminal or nonterminal of the grammar that includes the associated production. The default definition of Contains is:

  1. For each terminal and nonterminal grammar symbol, sym, in the definition of this production do
    1. If sym is the same grammar symbol as symbol, return true.
    2. If sym is a nonterminal, then
      1. Let contained be the result of sym Contains symbol.
      2. If contained is true, return true.
  2. Return false.

The above definition is explicitly over-ridden for specific productions.

A special kind of static semantic rule is an Early Error Rule. Early error rules define early error conditions (see clause 16) that are associated with specific grammar productions. Evaluation of most early error rules are not explicitly invoked within the algorithms of this specification. A conforming implementation must, prior to the first evaluation of a Script or Module, validate all of the early error rules of the productions used to parse that Script or Module. If any of the early error rules are violated the Script or Module is invalid and cannot be evaluated.

6 ECMAScript Data Types and Values

Algorithms within this specification manipulate values each of which has an associated type. The possible value types are exactly those defined in this clause. Types are further subclassified into ECMAScript language types and specification types.

Within this specification, the notation “Type(x)” is used as shorthand for “the type of x” where “type” refers to the ECMAScript language and specification types defined in this clause. When the term “empty” is used as if it was naming a value, it is equivalent to saying “no value of any type”.

6.1 ECMAScript Language Types

An ECMAScript language type corresponds to values that are directly manipulated by an ECMAScript programmer using the ECMAScript language. The ECMAScript language types are Undefined, Null, Boolean, String, Symbol, Number, and Object. An ECMAScript language value is a value that is characterized by an ECMAScript language type.

6.1.1 The Undefined Type

The Undefined type has exactly one value, called undefined. Any variable that has not been assigned a value has the value undefined.

6.1.2 The Null Type

The Null type has exactly one value, called null.

6.1.3 The Boolean Type

The Boolean type represents a logical entity having two values, called true and false.

6.1.4 The String Type

The String type is the set of all ordered sequences of zero or more 16-bit unsigned integer values (“elements”) up to a maximum length of 253-1 elements. The String type is generally used to represent textual data in a running ECMAScript program, in which case each element in the String is treated as a UTF-16 code unit value. Each element is regarded as occupying a position within the sequence. These positions are indexed with nonnegative integers. The first element (if any) is at index 0, the next element (if any) at index 1, and so on. The length of a String is the number of elements (i.e., 16-bit values) within it. The empty String has length zero and therefore contains no elements.

Where ECMAScript operations interpret String values, each element is interpreted as a single UTF-16 code unit. However, ECMAScript does not place any restrictions or requirements on the sequence of code units in a String value, so they may be ill-formed when interpreted as UTF-16 code unit sequences. Operations that do not interpret String contents treat them as sequences of undifferentiated 16-bit unsigned integers. The function String.prototype.normalize (see 21.1.3.12) can be used to explicitly normalize a String value. String.prototype.localeCompare (see 21.1.3.10) internally normalizes String values, but no other operations implicitly normalize the strings upon which they operate. Only operations that are explicitly specified to be language or locale sensitive produce language-sensitive results.

NOTE The rationale behind this design was to keep the implementation of Strings as simple and high-performing as possible. If ECMAScript source text is in Normalized Form C, string literals are guaranteed to also be normalized, as long as they do not contain any Unicode escape sequences.

Some operations interpret String contents as UTF-16 encoded Unicode code points. In that case the interpretation is:

  • A code unit in the range 0 to 0xD7FF or in the range 0xE000 to 0xFFFF is interpreted as a code point with the same value.

  • A sequence of two code units, where the first code unit c1 is in the range 0xD800 to 0xDBFF and the second code unit c2 is in the range 0xDC00 to 0xDFFF, is a surrogate pair and is interpreted as a code point with the value (c1 - 0xD800) × 0x400 + (c20xDC00) + 0x10000. (See 10.1.2)

  • A code unit that is in the range 0xD800 to 0xDFFF, but is not part of a surrogate pair, is interpreted as a code point with the same value.

6.1.5 The Symbol Type

The Symbol type is the set of all non-String values that may be used as the key of an Object property (6.1.7).

Each possible Symbol value is unique and immutable.

Each Symbol value immutably holds an associated value called [[Description]] that is either undefined or a String value.

6.1.5.1 Well-Known Symbols

Well-known symbols are built-in Symbol values that are explicitly referenced by algorithms of this specification. They are typically used as the keys of properties whose values serve as extension points of a specification algorithm. Unless otherwise specified, well-known symbols values are shared by all Code Realms (8.2).

Within this specification a well-known symbol is referred to by using a notation of the form @@name, where “name” is one of the values listed in Table 1.

Table 1 — Well-known Symbols
Specification Name [[Description]] Value and Purpose
@@hasInstance "Symbol.hasInstance" A method that determines if a constructor object recognizes an object as one of the constructor’s instances. Called by the semantics of the instanceof operator.
@@isConcatSpreadable "Symbol.isConcatSpreadable" A Boolean valued property that if true indicates that an object should be flattened to its array elements by Array.prototype.concat.
@@iterator "Symbol.iterator" A method that returns the default Iterator for an object. Called by the semantics of the for-of statement.
@@match "Symbol.match" A regular expression method that matches the regular expression against a string. Called by the String.prototype.match method.
@@replace "Symbol.replace" A regular expression method that replaces matched substrings of a string. Called by the String.prototype.replace method.
@@search "Symbol.search" A regular expression method that returns the index within a string that matches the regular expression. Called by the String.prototype.search method.
@@species "Symbol.species" A function valued property that is the constructor function that is used to create derived objects.
@@split "Symbol.split" A regular expression method that splits a string at the indices that match the regular expression. Called by the String.prototype.split method.
@@toPrimitive "Symbol.toPrimitive" A method that converts an object to a corresponding primitive value. Called by the ToPrimitive abstract operation.
@@toStringTag "Symbol.toStringTag" A String valued property that is used in the creation of the default string description of an object. Accessed by the built-in method Object.prototype.toString.
@@unscopables "Symbol.unscopables" An object valued property whose own property names are property names that are excluded from the with environment bindings of the associated object.

6.1.6 The Number Type

The Number type has exactly 18437736874454810627 (that is, 264−253+3) values, representing the double-precision 64-bit format IEEE 754-2008 values as specified in the IEEE Standard for Binary Floating-Point Arithmetic, except that the 9007199254740990 (that is, 253−2) distinct “Not-a-Number” values of the IEEE Standard are represented in ECMAScript as a single special NaN value. (Note that the NaN value is produced by the program expression NaN.) In some implementations, external code might be able to detect a difference between various Not-a-Number values, but such behaviour is implementation-dependent; to ECMAScript code, all NaN values are indistinguishable from each other.

NOTE The bit pattern that might be observed in an ArrayBuffer (see 24.1) after a Number value has been stored into it is not necessarily the same as the internal representation of that Number value used by the ECMAScript implementation.

There are two other special values, called positive Infinity and negative Infinity. For brevity, these values are also referred to for expository purposes by the symbols +∞ and −∞, respectively. (Note that these two infinite Number values are produced by the program expressions +Infinity (or simply Infinity) and -Infinity.)

The other 18437736874454810624 (that is, 264−253) values are called the finite numbers. Half of these are positive numbers and half are negative numbers; for every finite positive Number value there is a corresponding negative value having the same magnitude.

Note that there is both a positive zero and a negative zero. For brevity, these values are also referred to for expository purposes by the symbols +0 and −0, respectively. (Note that these two different zero Number values are produced by the program expressions +0 (or simply 0) and -0.)

The 18437736874454810622 (that is, 264−253−2) finite nonzero values are of two kinds:

18428729675200069632 (that is, 264−254) of them are normalized, having the form

s × m × 2e

where s is +1 or −1, m is a positive integer less than 253 but not less than 252, and e is an integer ranging from −1074 to 971, inclusive.

The remaining 9007199254740990 (that is, 253−2) values are denormalized, having the form

s × m × 2e

where s is +1 or −1, m is a positive integer less than 252, and e is −1074.

Note that all the positive and negative integers whose magnitude is no greater than 253 are representable in the Number type (indeed, the integer 0 has two representations, +0 and -0).

A finite number has an odd significand if it is nonzero and the integer m used to express it (in one of the two forms shown above) is odd. Otherwise, it has an even significand.

In this specification, the phrase “the Number value for x” where x represents an exact nonzero real mathematical quantity (which might even be an irrational number such as π) means a Number value chosen in the following manner. Consider the set of all finite values of the Number type, with −0 removed and with two additional values added to it that are not representable in the Number type, namely 21024 (which is +1 × 253 × 2971) and −21024 (which is −1 × 253 × 2971). Choose the member of this set that is closest in value to x. If two values of the set are equally close, then the one with an even significand is chosen; for this purpose, the two extra values 21024 and −21024 are considered to have even significands. Finally, if 21024 was chosen, replace it with +∞; if −21024 was chosen, replace it with −∞; if +0 was chosen, replace it with −0 if and only if x is less than zero; any other chosen value is used unchanged. The result is the Number value for x. (This procedure corresponds exactly to the behaviour of the IEEE 754-2008 “round to nearest, ties to even” mode.)

Some ECMAScript operators deal only with integers in specific ranges such as −231 through 231−1, inclusive, or in the range 0 through 216−1, inclusive. These operators accept any value of the Number type but first convert each such value to an integer value in the expected range. See the descriptions of the numeric conversion operations in 7.1.

6.1.7 The Object Type

An Object is logically a collection of properties. Each property is either a data property, or an accessor property:

  • A data property associates a key value with an ECMAScript language value and a set of Boolean attributes.

  • An accessor property associates a key value with one or two accessor functions, and a set of Boolean attributes. The accessor functions are used to store or retrieve an ECMAScript language value that is associated with the property.

Properties are identified using key values. A property key value is either an ECMAScript String value or a Symbol value. All String and Symbol values, including the empty string, are valid as property keys. A property name is a property key that is a String value.

An integer index is a String-valued property key that is a canonical numeric String (see 7.1.16) and whose numeric value is either +0 or a positive integer ≤ 253−1. An array index is an integer index whose numeric value i is in the range +0 ≤ i < 232−1.

Property keys are used to access properties and their values. There are two kinds of access for properties: get and set, corresponding to value retrieval and assignment, respectively. The properties accessible via get and set access includes both own properties that are a direct part of an object and inherited properties which are provided by another associated object via a property inheritance relationship. Inherited properties may be either own or inherited properties of the associated object. Each own property of an object must each have a key value that is distinct from the key values of the other own properties of that object.

All objects are logically collections of properties, but there are multiple forms of objects that differ in their semantics for accessing and manipulating their properties. Ordinary objects are the most common form of objects and have the default object semantics. An exotic object is any form of object whose property semantics differ in any way from the default semantics.

6.1.7.1 Property Attributes

Attributes are used in this specification to define and explain the state of Object properties. A data property associates a key value with the attributes listed in Table 2.

Table 2 — Attributes of a Data Property
Attribute Name Value Domain Description
[[Value]] Any ECMAScript language type The value retrieved by a get access of the property.
[[Writable]] Boolean If false, attempts by ECMAScript code to change the property’s [[Value]] attribute using [[Set]] will not succeed.
[[Enumerable]] Boolean If true, the property will be enumerated by a for-in enumeration (see 13.7.5). Otherwise, the property is said to be non-enumerable.
[[Configurable]] Boolean If false, attempts to delete the property, change the property to be an accessor property, or change its attributes (other than [[Value]], or changing [[Writable]] to false) will fail.

An accessor property associates a key value with the attributes listed in Table 3.

Table 3 — Attributes of an Accessor Property
Attribute Name Value Domain Description
[[Get]] Object | Undefined If the value is an Object it must be a function object. The function’s [[Call]] internal method (Table 6) is called with an empty arguments list to retrieve the property value each time a get access of the property is performed.
[[Set]] Object | Undefined If the value is an Object it must be a function object. The function’s [[Call]] internal method (Table 6) is called with an arguments list containing the assigned value as its sole argument each time a set access of the property is performed. The effect of a property's [[Set]] internal method may, but is not required to, have an effect on the value returned by subsequent calls to the property's [[Get]] internal method.
[[Enumerable]] Boolean If true, the property is to be enumerated by a for-in enumeration (see 13.7.5). Otherwise, the property is said to be non-enumerable.
[[Configurable]] Boolean If false, attempts to delete the property, change the property to be a data property, or change its attributes will fail.

If the initial values of a property’s attributes are not explicitly specified by this specification, the default value defined in Table 4 is used.

Table 4 — Default Attribute Values
Attribute Name Default Value
[[Value]] undefined
[[Get]] undefined
[[Set]] undefined
[[Writable]] false
[[Enumerable]] false
[[Configurable]] false

6.1.7.2 Object Internal Methods and Internal Slots

The actual semantics of objects, in ECMAScript, are specified via algorithms called internal methods. Each object in an ECMAScript engine is associated with a set of internal methods that defines its runtime behaviour. These internal methods are not part of the ECMAScript language. They are defined by this specification purely for expository purposes. However, each object within an implementation of ECMAScript must behave as specified by the internal methods associated with it. The exact manner in which this is accomplished is determined by the implementation.

Internal method names are polymorphic. This means that different object values may perform different algorithms when a common internal method name is invoked upon them. That actual object upon which an internal method is invoked is the “target” of the invocation. If, at runtime, the implementation of an algorithm attempts to use an internal method of an object that the object does not support, a TypeError exception is thrown.

Internal slots correspond to internal state that is associated with objects and used by various ECMAScript specification algorithms. Internal slots are not object properties and they are not inherited. Depending upon the specific internal slot specification, such state may consist of values of any ECMAScript language type or of specific ECMAScript specification type values. Unless explicitly specified otherwise, internal slots are allocated as part of the process of creating an object and may not be dynamically added to an object. Unless specified otherwise, the initial value of an internal slot is the value undefined. Various algorithms within this specification create objects that have internal slots. However, the ECMAScript language provides no direct way to associate internal slots with an object.

Internal methods and internal slots are identified within this specification using names enclosed in double square brackets [[ ]].

Table 5 summarizes the essential internal methods used by this specification that are applicable to all objects created or manipulated by ECMAScript code. Every object must have algorithms for all of the essential internal methods. However, all objects do not necessarily use the same algorithms for those methods.

The “Signature” column of Table 5 and other similar tables describes the invocation pattern for each internal method. The invocation pattern always includes a parenthesized list of descriptive parameter names. If a parameter name is the same as an ECMAScript type name then the name describes the required type of the parameter value. If an internal method explicitly returns a value, its parameter list is followed by the symbol “→” and the type name of the returned value. The type names used in signatures refer to the types defined in clause 6 augmented by the following additional names. “any” means the value may be any ECMAScript language type. An internal method implicitly returns a Completion Record as described in 6.2.2. In addition to its parameters, an internal method always has access to the object that is the target of the method invocation.

Table 5 — Essential Internal Methods
Internal Method Signature Description
[[GetPrototypeOf]] () Object | Null Determine the object that provides inherited properties for this object. A null value indicates that there are no inherited properties.
[[SetPrototypeOf]] (Object | Null) Boolean Associate this object with another object that provides inherited properties. Passing null indicates that there are no inherited properties. Returns true indicating that the operation was completed successfully or false indicating that the operation was not successful.
[[IsExtensible]] ( ) Boolean Determine whether it is permitted to add additional properties to this object.
[[PreventExtensions]] ( ) Boolean Control whether new properties may be added to this object. Returns true if the operation was successful or false if the operation was unsuccessful.
[[GetOwnProperty]] (propertyKey) Undefined | Property Descriptor Return a Property Descriptor for the own property of this object whose key is propertyKey, or undefined if no such property exists.
[[HasProperty]] (propertyKey) Boolean Return a Boolean value indicating whether this object already has either an own or inherited property whose key is propertyKey.
[[Get]] (propertyKey, Receiver)
any
Return the value of the property whose key is propertyKey from this object. If any ECMAScript code must be executed to retrieve the property value, Receiver is used as the this value when evaluating the code.
[[Set]] (propertyKey,value, Receiver)
Boolean
Set the value of the property whose key is propertyKey to value. If any ECMAScript code must be executed to set the property value, Receiver is used as the this value when evaluating the code. Returns true if the property value was set or false if it could not be set.
[[Delete]] (propertyKey) Boolean Remove the own property whose key is propertyKey from this object . Return false if the property was not deleted and is still present. Return true if the property was deleted or is not present.
[[DefineOwnProperty]] (propertyKey, PropertyDescriptor)
Boolean
Create or alter the own property, whose key is propertyKey, to have the state described by PropertyDescriptor. Return true if that property was successfully created/updated or false if the property could not be created or updated.
[[Enumerate]] ()Object Return an iterator object that produces the keys of the string-keyed enumerable properties of the object.
[[OwnPropertyKeys]] ()List of propertyKey Return a List whose elements are all of the own property keys for the object.

Table 6 summarizes additional essential internal methods that are supported by objects that may be called as functions. A function object is an object that supports the [[Call]] internal methods. A constructor (also referred to as a constructor function) is a function object that supports the [[Construct]] internal method.

Table 6 — Additional Essential Internal Methods of Function Objects
Internal Method Signature Description
[[Call]] (any, a List of any)
any
Executes code associated with this object. Invoked via a function call expression. The arguments to the internal method are a this value and a list containing the arguments passed to the function by a call expression. Objects that implement this internal method are callable.
[[Construct]] (a List of any, Object)
Object
Creates an object. Invoked via the new or super operators. The first argument to the internal method is a list containing the arguments of the operator. The second argument is the object to which the new operator was initially applied. Objects that implement this internal method are called constructors. A function object is not necessarily a constructor and such non-constructor function objects do not have a [[Construct]] internal method.

The semantics of the essential internal methods for ordinary objects and standard exotic objects are specified in clause 9. If any specified use of an internal method of an exotic object is not supported by an implementation, that usage must throw a TypeError exception when attempted.

6.1.7.3 Invariants of the Essential Internal Methods

The Internal Methods of Objects of an ECMAScript engine must conform to the list of invariants specified below. Ordinary ECMAScript Objects as well as all standard exotic objects in this specification maintain these invariants. ECMAScript Proxy objects maintain these invariants by means of runtime checks on the result of traps invoked on the [[ProxyHandler]] object.

Any implementation provided exotic objects must also maintain these invariants for those objects. Violation of these invariants may cause ECMAScript code to have unpredictable behaviour and create security issues. However, violation of these invariants must never compromise the memory safety of an implementation.

An implementation must not allow these invariants to be circumvented in any manner such as by providing alternative interfaces that implement the functionality of the essential internal methods without enforcing their invariants.

Definitions:

●   The target of an internal method is the object upon which the internal method is called.

●   A target is non-extensible if it has been observed to return false from its [[IsExtensible]] internal method, or true from its [[PreventExtensions]] internal method.

●   A non-existent property is a property that does not exist as an own property on a non-extensible target.

●   All references to SameValue are according to the definition of SameValue algorithm specified in 7.2.9.

[[GetPrototypeOf]] ( )

●   The Type of the return value must be either Object or Null.

●   If target is non-extensible, and [[GetPrototypeOf]] returns a value v, then any future calls to [[GetPrototypeOf]] should return the SameValue as v.

NOTE 1 An object’s prototype chain should have finite length (that is, starting from any object, recursively applying the [[GetPrototypeOf]] internal method to its result should eventually lead to the value null). However, this requirement is not enforceable as an object level invariant if the prototype chain includes any exotic objects that do not use the ordinary object definition of [[GetPrototypeOf]]. Such a circular prototype chain may result in infinite loops when accessing object properties.

[[SetPrototypeOf]] (V)

●   The Type of the return value must be Boolean.

●   If target is non-extensible, [[SetPrototypeOf]] must return false, unless V is the SameValue as the target’s observed [[GetPrototypeOf]] value.

[[PreventExtensions]] ( )

●   The Type of the return value must be Boolean.

●   If [[PreventExtensions]] returns true, all future calls to [[IsExtensible]] on the target must return false and the target is now considered non-extensible.

[[GetOwnProperty]] (P)

●   The Type of the return value must be either Property Descriptor or Undefined.

●   If the Type of the return value is Property Descriptor, the return value must be a complete property descriptor (see 6.2.4.6).

●   If a property P is described as a data property with Desc.[[Value]] equal to v and Desc.[[Writable]] and Desc.[[Configurable]] are both false, then the SameValue must be returned for the Desc.[[Value]] attribute of the property on all future calls to [[GetOwnProperty]] ( P ).

●   If P’s attributes other than [[Writable]] may change over time or if the property might disappear, then P’s [[Configurable]] attribute must be true.

●   If the [[Writable]] attribute may change from false to true, then the [[Configurable]] attribute must be true.

●   If the target is non-extensible and P is non-existent, then all future calls to [[GetOwnProperty]] (P) on the target must describe P as non-existent (i.e. [[GetOwnProperty]] (P) must return undefined).

NOTE 2 As a consequence of the third invariant, if a property is described as a data property and it may return different values over time, then either or both of the Desc.[[Writable]] and Desc.[[Configurable]] attributes must be true even if no mechanism to change the value is exposed via the other internal methods.

[[DefineOwnProperty]] (P, Desc)

●   The Type of the return value must be Boolean.

●   [[DefineOwnProperty]] must return false if P has previously been observed as a non-configurable own property of the target, unless either:

1. P is a non-configurable writable own data property. A non-configurable writable data property can be changed into a non-configurable non-writable data property.

2. All attributes in Desc are the SameValue as P’s attributes.

●   [[DefineOwnProperty]] (P, Desc) must return false if target is non-extensible and P is a non-existent own property. That is, a non-extensible target object cannot be extended with new properties.

[[HasProperty]] ( P )

●   The Type of the return value must be Boolean.

●   If P was previously observed as a non-configurable data or accessor own property of the target, [[HasProperty]] must return true.

[[Get]] (P, Receiver)

●   If P was previously observed as a non-configurable, non-writable own data property of the target with value v, then [[Get]] must return the SameValue.

●   If P was previously observed as a non-configurable own accessor property of the target whose [[Get]] attribute is undefined, the [[Get]] operation must return undefined.

[[Set]] ( P, V, Receiver)

●   The Type of the return value must be Boolean.

●   If P was previously observed as a non-configurable, non-writable own data property of the target, then [[Set]] must return false unless V is the SameValue as P’s [[Value]] attribute.

●   If P was previously observed as a non-configurable own accessor property of the target whose [[Set]] attribute is undefined, the [[Set]] operation must return false.

[[Delete]] ( P )

●   The Type of the return value must be Boolean.

●   If P was previously observed to be a non-configurable own data or accessor property of the target, [[Delete]] must return false.

[[Enumerate]] ( )

●   The Type of the return value must be Object.

[[OwnPropertyKeys]] ( )

●   The return value must be a List.

●   The Type of each element of the returned List is either String or Symbol.

●   The returned List must contain at least the keys of all non-configurable own properties that have previously been observed.

●   If the object is non-extensible, the returned List must contain only the keys of all own properties of the object that are observable using [[GetOwnProperty]].

[[Construct]] ( )

●   The Type of the return value must be Object.

6.1.7.4 Well-Known Intrinsic Objects

Well-known intrinsics are built-in objects that are explicitly referenced by the algorithms of this specification and which usually have Realm specific identities. Unless otherwise specified each intrinsic object actually corresponds to a set of similar objects, one per Realm.

Within this specification a reference such as %name% means the intrinsic object, associated with the current Realm, corresponding to the name. Determination of the current Realm and its intrinsics is described in 8.3. The well-known intrinsics are listed in Table 7.

Table 7 — Well-known Intrinsic Objects
Intrinsic Name Global Name ECMAScript Language Association
%Array% Array The Array constructor (22.1.1)
%ArrayBuffer% ArrayBuffer The ArrayBuffer constructor (24.1.2)
%ArrayBufferPrototype% ArrayBuffer.prototype The initial value of the prototype data property of %ArrayBuffer%.
%ArrayIteratorPrototype% The prototype of Array iterator objects (22.1.5)
%ArrayPrototype% Array.prototype The initial value of the prototype data property of %Array% (22.1.3)
%ArrayProto_values% Array.prototype.values The initial value of the values data property of %ArrayPrototype% (22.1.3.29)
%Boolean% Boolean The Boolean constructor (19.3.1)
%BooleanPrototype% Boolean.prototype The initial value of the prototype data property of %Boolean% (19.3.3)
%DataView% DataView The DataView constructor (24.2.2)
%DataViewPrototype% DataView.prototype The initial value of the prototype data property of %DataView%
%Date% Date The Date constructor (20.3.2)
%DatePrototype% Date.prototype The initial value of the prototype data property of %Date%.
%decodeURI% decodeURI The decodeURI function (18.2.6.2)
%decodeURIComponent% decodeURIComponent The decodeURIComponent function (18.2.6.3)
%encodeURI% encodeURI The encodeURI function (18.2.6.4)
%encodeURIComponent% encodeURIComponent The encodeURIComponent function (18.2.6.5)
%Error% Error The Error constructor (19.5.1)
%ErrorPrototype% Error.prototype The initial value of the prototype data property of %Error%
%eval% eval The eval function (18.2.1)
%EvalError% EvalError The EvalError constructor (19.5.5.1)
%EvalErrorPrototype% EvalError.prototype The initial value of the prototype property of %EvalError%
%Float32Array% Float32Array The Float32Array constructor (22.2)
%Float32ArrayPrototype% Float32Array.prototype The initial value of the prototype data property of %Float32Array%.
%Float64Array% Float64Array The Float64Array constructor (22.2)
%Float64ArrayPrototype% Float64Array.prototype The initial value of the prototype data property of %Float64Array%
%Function% Function The Function constructor (19.2.1)
%FunctionPrototype% Function.prototype The initial value of the prototype data property of %Function%
%Generator% The initial value of the prototype property of %GeneratorFunction%
%GeneratorFunction% The constructor of generator objects (25.2.1)
%GeneratorPrototype% The initial value of the prototype property of %Generator%
%Int8Array% Int8Array The Int8Array constructor (22.2)
%Int8ArrayPrototype% Int8Array.prototype The initial value of the prototype data property of %Int8Array%
%Int16Array% Int16Array The Int16Array constructor (22.2)
%Int16ArrayPrototype% Int16Array.prototype The initial value of the prototype data property of %Int16Array%
%Int32Array% Int32Array The Int32Array constructor (22.2)
%Int32ArrayPrototype% Int32Array.prototype The initial value of the prototype data property of %Int32Array%
%isFinite% isFinite The isFinite function (18.2.2)
%isNaN% isNaN The isNaN function (18.2.3)
%IteratorPrototype% An object that all standard built-in iterator objects indirectly inherit from
%JSON% JSON The JSON object (24.3)
%Map% Map The Map constructor (23.1.1)
%MapIteratorPrototype% The prototype of Map iterator objects (23.1.5)
%MapPrototype% Map.prototype The initial value of the prototype data property of %Map%
%Math% Math The Math object (20.2)
%Number% Number The Number constructor (20.1.1)
%NumberPrototype% Number.prototype The initial value of the prototype property of %Number%
%Object% Object The Object constructor (19.1.1)
%ObjectPrototype% Object.prototype The initial value of the prototype data property of %Object%. (19.1.3)
%ObjProto_toString% Object.prototype.
toString
The initial value of the toString data property of %ObjectPrototype% (19.1.3.6)
%parseFloat% parseFloat The parseFloat function (18.2.4)
%parseInt% parseInt The parseInt function (18.2.5)
%Promise% Promise The Promise constructor (25.4.3)
%PromisePrototype% Promise.prototype The initial value of the prototype data property of %Promise%
%Proxy% Proxy The Proxy constructor (26.2.1)
%RangeError% RangeError The RangeError constructor (19.5.5.2)
%RangeErrorPrototype% RangeError.prototype The initial value of the prototype property of %RangeError%
%ReferenceError% ReferenceError The ReferenceError constructor (19.5.5.3)
%ReferenceErrorPrototype% ReferenceError.
prototype
The initial value of the prototype property of %ReferenceError%
%Reflect% Reflect The Reflect object (26.1)
%RegExp% RegExp The RegExp constructor (21.2.3)
%RegExpPrototype% RegExp.prototype The initial value of the prototype data property of %RegExp%
%Set% Set The Set constructor (23.2.1)
%SetIteratorPrototype% The prototype of Set iterator objects (23.2.5)
%SetPrototype% Set.prototype The initial value of the prototype data property of %Set%
%String% String The String constructor (21.1.1)
%StringIteratorPrototype% The prototype of String iterator objects (21.1.5)
%StringPrototype% String.prototype The initial value of the prototype data property of %String%
%Symbol% Symbol The Symbol constructor (19.4.1)
%SymbolPrototype% Symbol.prototype The initial value of the prototype data property of %Symbol%. (19.4.3)
%SyntaxError% SyntaxError The SyntaxError constructor (19.5.5.4)
%SyntaxErrorPrototype% SyntaxError.prototype The initial value of the prototype property of %SyntaxError%
%ThrowTypeError% A function object that unconditionally throws a new instance of %TypeError%
%TypedArray% The super class of all typed Array constructors (22.2.1)
%TypedArrayPrototype% The initial value of the prototype property of %TypedArray%
%TypeError% TypeError The TypeError constructor (19.5.5.5)
%TypeErrorPrototype% TypeError.prototype The initial value of the prototype property of %TypeError%
%Uint8Array% Uint8Array The Uint8Array constructor (22.2)
%Uint8ArrayPrototype% Uint8Array.prototype The initial value of the prototype data property of %Uint8Array%
%Uint8ClampedArray% Uint8ClampedArray The Uint8ClampedArray constructor (22.2)
%Uint8ClampedArrayPrototype% Uint8ClampedArray.
prototype
The initial value of the prototype data property of %Uint8ClampedArray%
%Uint16Array% Uint16Array The Uint16Array constructor (22.2)
%Uint16ArrayPrototype% Uint16Array.prototype The initial value of the prototype data property of %Uint16Array%
%Uint32Array% Uint32Array The Uint32Array constructor (22.2)
%Uint32ArrayPrototype% Uint32Array.prototype The initial value of the prototype data property of %Uint32Array%
%URIError% URIError The URIError constructor (19.5.5.6)
%URIErrorPrototype% URIError.prototype The initial value of the prototype property of %URIError%
%WeakMap% WeakMap The WeakMap constructor (23.3.1)
%WeakMapPrototype% WeakMap.prototype The initial value of the prototype data property of %WeakMap%
%WeakSet% WeakSet The WeakSet constructor (23.4.1)
%WeakSetPrototype% WeakSet.prototype The initial value of the prototype data property of %WeakSet%

6.2 ECMAScript Specification Types

A specification type corresponds to meta-values that are used within algorithms to describe the semantics of ECMAScript language constructs and ECMAScript language types. The specification types are Reference, List, Completion, Property Descriptor, Lexical Environment, Environment Record, and Data Block. Specification type values are specification artefacts that do not necessarily correspond to any specific entity within an ECMAScript implementation. Specification type values may be used to describe intermediate results of ECMAScript expression evaluation but such values cannot be stored as properties of objects or values of ECMAScript language variables.

6.2.1 The List and Record Specification Type

The List type is used to explain the evaluation of argument lists (see 12.3.6) in new expressions, in function calls, and in other algorithms where a simple ordered list of values is needed. Values of the List type are simply ordered sequences of list elements containing the individual values. These sequences may be of any length. The elements of a list may be randomly accessed using 0-origin indices. For notational convenience an array-like syntax can be used to access List elements. For example, arguments[2] is shorthand for saying the 3rd element of the List arguments.

For notational convenience within this specification, a literal syntax can be used to express a new List value. For example, «1, 2» defines a List value that has two elements each of which is initialized to a specific value. A new empty List can be expressed as «».

The Record type is used to describe data aggregations within the algorithms of this specification. A Record type value consists of one or more named fields. The value of each field is either an ECMAScript value or an abstract value represented by a name associated with the Record type. Field names are always enclosed in double brackets, for example [[value]].

For notational convenience within this specification, an object literal-like syntax can be used to express a Record value. For example, {[[field1]]: 42, [[field2]]: false, [[field3]]: empty} defines a Record value that has three fields, each of which is initialized to a specific value. Field name order is not significant. Any fields that are not explicitly listed are considered to be absent.

In specification text and algorithms, dot notation may be used to refer to a specific field of a Record value. For example, if R is the record shown in the previous paragraph then R.[[field2]] is shorthand for “the field of R named [[field2]]”.

Schema for commonly used Record field combinations may be named, and that name may be used as a prefix to a literal Record value to identify the specific kind of aggregations that is being described. For example: PropertyDescriptor{[[Value]]: 42, [[Writable]]: false, [[Configurable]]: true}.

6.2.2 The Completion Record Specification Type

The Completion type is a Record used to explain the runtime propagation of values and control flow such as the behaviour of statements (break, continue, return and throw) that perform nonlocal transfers of control.

Values of the Completion type are Record values whose fields are defined as by Table 8.

Table 8 — Completion Record Fields
Field Value Meaning
[[type]] One of normal, break, continue, return, or throw The type of completion that occurred.
[[value]] any ECMAScript language value or empty The value that was produced.
[[target]] any ECMAScript string or empty The target label for directed control transfers.

The term “abrupt completion” refers to any completion with a [[type]] value other than normal.

6.2.2.1 NormalCompletion

The abstract operation NormalCompletion with a single argument, such as:

  1. Return NormalCompletion(argument).

Is a shorthand that is defined as follows:

  1. Return Completion{[[type]]: normal, [[value]]: argument, [[target]]:empty}.

6.2.2.2 Implicit Completion Values

The algorithms of this specification often implicitly return Completion Records whose [[type]] is normal. Unless it is otherwise obvious from the context, an algorithm statement that returns a value that is not a Completion Record, such as:

  1. Return "Infinity".

means the same thing as:

  1. Return NormalCompletion("Infinity").

However, if the value expression of a “return” statement is a Completion Record construction literal, the resulting Completion Record is returned. If the value expression is a call to an abstract operation, the “return” statement simply returns the Completion Record produced by the abstract operation.

The abstract operation Completion(completionRecord) is used to emphasize that a previously computed Completion Record is being returned. The Completion abstract operation takes a single argument, completionRecord, and performs the following steps:

  1. Assert: completionRecord is a Completion Record.
  2. Return completionRecord as the Completion Record of this abstract operation.

A “return” statement without a value in an algorithm step means the same thing as:

  1. Return NormalCompletion(undefined).

Any reference to a Completion Record value that is in a context that does not explicitly require a complete Completion Record value is equivalent to an explicit reference to the [[value]] field of the Completion Record value unless the Completion Record is an abrupt completion.

6.2.2.3 Throw an Exception

Algorithms steps that say to throw an exception, such as

  1. Throw a TypeError exception.

mean the same things as:

  1. Return Completion{[[type]]: throw, [[value]]: a newly created TypeError object, [[target]]:empty}.

6.2.2.4 ReturnIfAbrupt

Algorithms steps that say

  1. ReturnIfAbrupt(argument).

mean the same thing as:

  1. If argument is an abrupt completion, return argument.
  2. Else if argument is a Completion Record, let argument be argument.[[value]].

6.2.2.5 UpdateEmpty ( completionRecord, value)

The abstract operation UpdateEmpty with arguments completionRecord and value performs the following steps:

  1. Assert: if completionRecord.[[type]] is throw then completionRecord.[[value]] is not empty.
  2. If completionRecord.[[type]] is throw, return Completion(completionRecord).
  3. If completionRecord.[[value]] is not empty, return Completion(completionRecord).
  4. Return Completion{[[type]]: completionRecord.[[type]], [[value]]: value, [[target]]: completionRecord.[[target]] }.

6.2.3 The Reference Specification Type

NOTE The Reference type is used to explain the behaviour of such operators as delete, typeof, the assignment operators, the super keyword and other language features. For example, the left-hand operand of an assignment is expected to produce a reference.

A Reference is a resolved name or property binding. A Reference consists of three components, the base value, the referenced name and the Boolean valued strict reference flag. The base value is either undefined, an Object, a Boolean, a String, a Symbol, a Number, or an Environment Record (8.1.1). A base value of undefined indicates that the Reference could not be resolved to a binding. The referenced name is a String or Symbol value.

A Super Reference is a Reference that is used to represents a name binding that was expressed using the super keyword. A Super Reference has an additional thisValue component and its base value will never be an Environment Record.

The following abstract operations are used in this specification to access the components of references:

  • GetBase(V). Returns the base value component of the reference V.

  • GetReferencedName(V). Returns the referenced name component of the reference V.

  • IsStrictReference(V). Returns the strict reference flag component of the reference V.

  • HasPrimitiveBase(V). Returns true if Type(base) is Boolean, String, Symbol, or Number.

  • IsPropertyReference(V). Returns true if either the base value is an object or HasPrimitiveBase(V) is true; otherwise returns false.

  • IsUnresolvableReference(V). Returns true if the base value is undefined and false otherwise.

  • IsSuperReference(V). Returns true if this reference has a thisValue component.

The following abstract operations are used in this specification to operate on references:

6.2.3.1 GetValue (V)

  1. ReturnIfAbrupt(V).
  2. If Type(V) is not Reference, return V.
  3. Let base be GetBase(V).
  4. If IsUnresolvableReference(V), throw a ReferenceError exception.
  5. If IsPropertyReference(V), then
    1. If HasPrimitiveBase(V) is true, then
      1. Assert: In this case, base will never be null or undefined.
      2. Let base be ToObject(base).
    2. Return base.[[Get]](GetReferencedName(V), GetThisValue(V)).
  6. Else base must be an Environment Record,
    1. Return base.GetBindingValue(GetReferencedName(V), IsStrictReference(V)) (see 8.1.1).

NOTE The object that may be created in step 5.a.ii is not accessible outside of the above abstract operation and the ordinary object [[Get]] internal method. An implementation might choose to avoid the actual creation of the object.

6.2.3.2 PutValue (V, W)

  1. ReturnIfAbrupt(V).
  2. ReturnIfAbrupt(W).
  3. If Type(V) is not Reference, throw a ReferenceError exception.
  4. Let base be GetBase(V).
  5. If IsUnresolvableReference(V), then
    1. If IsStrictReference(V) is true, then
      1. Throw ReferenceError exception.
    2. Let globalObj be GetGlobalObject().
    3. Return Set(globalObj,GetReferencedName(V), W, false).
  6. Else if IsPropertyReference(V), then
    1. If HasPrimitiveBase(V) is true, then
      1. Assert: In this case, base will never be null or undefined.
      2. Set base to ToObject(base).
    2. Let succeeded be base.[[Set]](GetReferencedName(V), W, GetThisValue(V)).
    3. ReturnIfAbrupt(succeeded).
    4. If succeeded is false and IsStrictReference(V) is true, throw a TypeError exception.
    5. Return.
  7. Else base must be an Environment Record.
    1. Return base.SetMutableBinding(GetReferencedName(V), W, IsStrictReference(V)) (see 8.1.1).

NOTE The object that may be created in step 6.a.ii is not accessible outside of the above algorithm and the ordinary object [[Set]] internal method. An implementation might choose to avoid the actual creation of that object.

6.2.3.3 GetThisValue (V)

  1. Assert: IsPropertyReference(V) is true.
  2. If IsSuperReference(V), then
    1. Return the value of the thisValue component of the reference V.
  3. Return GetBase(V).

6.2.3.4 InitializeReferencedBinding (V, W)

  1. ReturnIfAbrupt(V).
  2. ReturnIfAbrupt(W).
  3. Assert: Type(V) is Reference.
  4. Assert: IsUnresolvableReference(V) is false.
  5. Let base be GetBase(V).
  6. Assert: base is an Environment Record.
  7. Return base.InitializeBinding(GetReferencedName(V), W).

6.2.4 The Property Descriptor Specification Type

The Property Descriptor type is used to explain the manipulation and reification of Object property attributes. Values of the Property Descriptor type are Records. Each field’s name is an attribute name and its value is a corresponding attribute value as specified in 6.1.7.1. In addition, any field may be present or absent. The schema name used within this specification to tag literal descriptions of Property Descriptor records is “PropertyDescriptor”.

Property Descriptor values may be further classified as data Property Descriptors and accessor Property Descriptors based upon the existence or use of certain fields. A data Property Descriptor is one that includes any fields named either [[Value]] or [[Writable]]. An accessor Property Descriptor is one that includes any fields named either [[Get]] or [[Set]]. Any Property Descriptor may have fields named [[Enumerable]] and [[Configurable]]. A Property Descriptor value may not be both a data Property Descriptor and an accessor Property Descriptor; however, it may be neither. A generic Property Descriptor is a Property Descriptor value that is neither a data Property Descriptor nor an accessor Property Descriptor. A fully populated Property Descriptor is one that is either an accessor Property Descriptor or a data Property Descriptor and that has all of the fields that correspond to the property attributes defined in either Table 2 or Table 3.

The following abstract operations are used in this specification to operate upon Property Descriptor values:

6.2.4.1 IsAccessorDescriptor ( Desc )

When the abstract operation IsAccessorDescriptor is called with Property Descriptor Desc, the following steps are taken:

  1. If Desc is undefined, return false.
  2. If both Desc.[[Get]] and Desc.[[Set]] are absent, return false.
  3. Return true.

6.2.4.2 IsDataDescriptor ( Desc )

When the abstract operation IsDataDescriptor is called with Property Descriptor Desc, the following steps are taken:

  1. If Desc is undefined, return false.
  2. If both Desc.[[Value]] and Desc.[[Writable]] are absent, return false.
  3. Return true.

6.2.4.3 IsGenericDescriptor ( Desc )

When the abstract operation IsGenericDescriptor is called with Property Descriptor Desc, the following steps are taken:

  1. If Desc is undefined, return false.
  2. If IsAccessorDescriptor(Desc) and IsDataDescriptor(Desc) are both false, return true.
  3. Return false.

6.2.4.4 FromPropertyDescriptor ( Desc )

When the abstract operation FromPropertyDescriptor is called with Property Descriptor Desc, the following steps are taken:

  1. If Desc is undefined, return undefined.
  2. Let obj be ObjectCreate(%ObjectPrototype%).
  3. Assert: obj is an extensible ordinary object with no own properties.
  4. If Desc has a [[Value]] field, then
    1. Perform CreateDataProperty(obj, "value", Desc.[[Value]]).
  5. If Desc has a [[Writable]] field, then
    1. Perform CreateDataProperty(obj, "writable", Desc.[[Writable]]).
  6. If Desc has a [[Get]] field, then
    1. Perform CreateDataProperty(obj, "get", Desc.[[Get]]).
  7. If Desc has a [[Set]] field, then
    1. Perform CreateDataProperty(obj, "set", Desc.[[Set]])
  8. If Desc has an [[Enumerable]] field, then
    1. Perform CreateDataProperty(obj, "enumerable", Desc.[[Enumerable]]).
  9. If Desc has a [[Configurable]] field, then
    1. Perform CreateDataProperty(obj , "configurable", Desc.[[Configurable]]).
  10. Assert: all of the above CreateDataProperty operations return true.
  11. Return obj.

6.2.4.5 ToPropertyDescriptor ( Obj )

When the abstract operation ToPropertyDescriptor is called with object Obj, the following steps are taken:

  1. ReturnIfAbrupt(Obj).
  2. If Type(Obj) is not Object, throw a TypeError exception.
  3. Let desc be a new Property Descriptor that initially has no fields.
  4. Let hasEnumerable be HasProperty(Obj, "enumerable").
  5. ReturnIfAbrupt(hasEnumerable).
  6. If hasEnumerable is true, then
    1. Let enum be ToBoolean(Get(Obj, "enumerable")).
    2. ReturnIfAbrupt(enum).
    3. Set the [[Enumerable]] field of desc to enum.
  7. Let hasConfigurable be HasProperty(Obj, "configurable").
  8. ReturnIfAbrupt(hasConfigurable).
  9. If hasConfigurable is true, then
    1. Let conf be ToBoolean(Get(Obj, "configurable")).
    2. ReturnIfAbrupt(conf).
    3. Set the [[Configurable]] field of desc to conf.
  10. Let hasValue be HasProperty(Obj, "value").
  11. ReturnIfAbrupt(hasValue).
  12. If hasValue is true, then
    1. Let value be Get(Obj, "value").
    2. ReturnIfAbrupt(value).
    3. Set the [[Value]] field of desc to value.
  13. Let hasWritable be HasProperty(Obj, "writable").
  14. ReturnIfAbrupt(hasWritable).
  15. If hasWritable is true, then
    1. Let writable be ToBoolean(Get(Obj, "writable")).
    2. ReturnIfAbrupt(writable).
    3. Set the [[Writable]] field of desc to writable.
  16. Let hasGet be HasProperty(Obj, "get").
  17. ReturnIfAbrupt(hasGet).
  18. If hasGet is true, then
    1. Let getter be Get(Obj, "get").
    2. ReturnIfAbrupt(getter).
    3. If IsCallable(getter) is false and getter is not undefined, throw a TypeError exception.
    4. Set the [[Get]] field of desc to getter.
  19. Let hasSet be HasProperty(Obj, "set").
  20. ReturnIfAbrupt(hasSet).
  21. If hasSet is true, then
    1. Let setter be Get(Obj, "set").
    2. ReturnIfAbrupt(setter).
    3. If IsCallable(setter) is false and setter is not undefined, throw a TypeError exception.
    4. Set the [[Set]] field of desc to setter.
  22. If either desc.[[Get]] or desc.[[Set]] is present, then
    1. If either desc.[[Value]] or desc.[[Writable]] is present, throw a TypeError exception.
  23. Return desc.

6.2.4.6 CompletePropertyDescriptor ( Desc )

When the abstract operation CompletePropertyDescriptor is called with Property Descriptor Desc the following steps are taken:

  1. ReturnIfAbrupt(Desc).
  2. Assert: Desc is a Property Descriptor
  3. Let like be Record{[[Value]]: undefined, [[Writable]]: false, [[Get]]: undefined, [[Set]]: undefined, [[Enumerable]]: false, [[Configurable]]: false}.
  4. If either IsGenericDescriptor(Desc) or IsDataDescriptor(Desc) is true, then
    1. If Desc does not have a [[Value]] field, set Desc.[[Value]] to like.[[Value]].
    2. If Desc does not have a [[Writable]] field, set Desc.[[Writable]] to like.[[Writable]].
  5. Else,
    1. If Desc does not have a [[Get]] field, set Desc.[[Get]] to like.[[Get]].
    2. If Desc does not have a [[Set]] field, set Desc.[[Set]] to like.[[Set]].
  6. If Desc does not have an [[Enumerable]] field, set Desc.[[Enumerable]] to like.[[Enumerable]].
  7. If Desc does not have a [[Configurable]] field, set Desc.[[Configurable]] to like.[[Configurable]].
  8. Return Desc.

6.2.5 The Lexical Environment and Environment Record Specification Types

The Lexical Environment and Environment Record types are used to explain the behaviour of name resolution in nested functions and blocks. These types and the operations upon them are defined in 8.1.

6.2.6 Data Blocks

The Data Block specification type is used to describe a distinct and mutable sequence of byte-sized (8 bit) numeric values. A Data Block value is created with a fixed number of bytes that each have the initial value 0.

For notational convenience within this specification, an array-like syntax can be used to access the individual bytes of a Data Block value. This notation presents a Data Block value as a 0-origined integer indexed sequence of bytes. For example, if db is a 5 byte Data Block value then db[2] can be used to access its 3rd byte.

The following abstract operations are used in this specification to operate upon Data Block values:

6.2.6.1 CreateByteDataBlock(size)

When the abstract operation CreateByteDataBlock is called with integer argument size, the following steps are taken:

  1. Assert: size≥0.
  2. Let db be a new Data Block value consisting of size bytes. If it is impossible to create such a Data Block, throw a RangeError exception.
  3. Set all of the bytes of db to 0.
  4. Return db.

6.2.6.2 CopyDataBlockBytes(toBlock, toIndex, fromBlock, fromIndex, count)

When the abstract operation CopyDataBlockBytes is called the following steps are taken:

  1. Assert: fromBlock and toBlock are distinct Data Block values.
  2. Assert: fromIndex, toIndex, and count are positive integer values.
  3. Let fromSize be the number of bytes in fromBlock.
  4. Assert: fromIndex+countfromSize.
  5. Let toSize be the number of bytes in toBlock.
  6. Assert: toIndex+counttoSize.
  7. Repeat, while count>0
    1. Set toBlock[toIndex] to the value of fromBlock[fromIndex].
    2. Increment toIndex and fromIndex each by 1.
    3. Decrement count by 1.
  8. Return NormalCompletion(empty)

7 Abstract Operations

These operations are not a part of the ECMAScript language; they are defined here to solely to aid the specification of the semantics of the ECMAScript language. Other, more specialized abstract operations are defined throughout this specification.

7.1 Type Conversion

The ECMAScript language implicitly performs automatic type conversion as needed. To clarify the semantics of certain constructs it is useful to define a set of conversion abstract operations. The conversion abstract operations are polymorphic; they can accept a value of any ECMAScript language type or of a Completion Record value. But no other specification types are used with these operations.

7.1.1 ToPrimitive ( input [, PreferredType] )

The abstract operation ToPrimitive takes an input argument and an optional argument PreferredType. The abstract operation ToPrimitive converts its input argument to a non-Object type. If an object is capable of converting to more than one primitive type, it may use the optional hint PreferredType to favour that type. Conversion occurs according to Table 9:

Table 9 — ToPrimitive Conversions
Input Type Result
Completion Record If input is an abrupt completion, return input. Otherwise return ToPrimitive(input.[[value]]) also passing the optional hint PreferredType.
Undefined Return input.
Null Return input.
Boolean Return input.
Number Return input.
String Return input.
Symbol Return input.
Object Perform the steps following this table.

When Type(input) is Object, the following steps are taken:

  1. If PreferredType was not passed, let hint be "default".
  2. Else if PreferredType is hint String, let hint be "string".
  3. Else PreferredType is hint Number, let hint be "number".
  4. Let exoticToPrim be GetMethod(input, @@toPrimitive).
  5. ReturnIfAbrupt(exoticToPrim).
  6. If exoticToPrim is not undefined, then
    1. Let result be Call(exoticToPrim, input, «hint»).
    2. ReturnIfAbrupt(result).
    3. If Type(result) is not Object, return result.
    4. Throw a TypeError exception.
  7. If hint is "default", let hint be "number".
  8. Return OrdinaryToPrimitive(input,hint).

When the abstract operation OrdinaryToPrimitive is called with arguments O and hint, the following steps are taken:

  1. Assert: Type(O) is Object
  2. Assert: Type(hint) is String and its value is either "string" or "number".
  3. If hint is "string", then
    1. Let methodNames be «"toString", "valueOf"».
  4. Else,
    1. Let methodNames be «"valueOf", "toString"».
  5. For each name in methodNames in List order, do
    1. Let method be Get(O, name).
    2. ReturnIfAbrupt(method).
    3. If IsCallable(method) is true, then
      1. Let result be Call(method, O).
      2. ReturnIfAbrupt(result).
      3. If Type(result) is not Object, return result.
  6. Throw a TypeError exception.

NOTE When ToPrimitive is called with no hint, then it generally behaves as if the hint were Number. However, objects may over-ride this behaviour by defining a @@toPrimitive method. Of the objects defined in this specification only Date objects (see 20.3.4.45) and Symbol objects (see 19.4.3.4) over-ride the default ToPrimitive behaviour. Date objects treat no hint as if the hint were String.

7.1.2 ToBoolean ( argument )

The abstract operation ToBoolean converts argument to a value of type Boolean according to Table 10:

Table 10 — ToBoolean Conversions
Argument Type Result
Completion Record If argument is an abrupt completion, return argument. Otherwise return ToBoolean(argument.[[value]]).
Undefined Return false.
Null Return false.
Boolean Return argument.
Number Return false if argument is +0, −0, or NaN; otherwise return true.
String Return false if argument is the empty String (its length is zero); otherwise return true.
Symbol Return true.
Object Return true.

7.1.3 ToNumber ( argument )

The abstract operation ToNumber converts argument to a value of type Number according to Table 11:

Table 11 — ToNumber Conversions
Argument Type Result
Completion Record If argument is an abrupt completion, return argument. Otherwise return ToNumber(argument.[[value]]).
Undefined Return NaN.
Null Return +0.
Boolean Return 1 if argument is true. Return +0 if argument is false.
Number Return argument (no conversion).
String See grammar and conversion algorithm below.
Symbol Throw a TypeError exception.
Object

Apply the following steps:

  1. Let primValue be ToPrimitive(argument, hint Number).
  2. Return ToNumber(primValue).

7.1.3.1 ToNumber Applied to the String Type

ToNumber applied to Strings applies the following grammar to the input String interpreted as a sequence of UTF-16 encoded code points (6.1.4). If the grammar cannot interpret the String as an expansion of StringNumericLiteral, then the result of ToNumber is NaN.

NOTE 1 The terminal symbols of this grammar are all composed of Unicode BMP code points so the result will be NaN if the string contains the UTF-16 encoding of any supplementary code points or any unpaired surrogate code points.

Syntax

StringNumericLiteral :::
StrWhiteSpaceopt
StrWhiteSpaceopt StrNumericLiteral StrWhiteSpaceopt
StrWhiteSpace :::
StrWhiteSpaceChar StrWhiteSpaceopt
StrWhiteSpaceChar :::
WhiteSpace
LineTerminator
StrNumericLiteral :::
StrDecimalLiteral
BinaryIntegerLiteral
OctalIntegerLiteral
HexIntegerLiteral
StrDecimalLiteral :::
StrUnsignedDecimalLiteral
+ StrUnsignedDecimalLiteral
- StrUnsignedDecimalLiteral
StrUnsignedDecimalLiteral :::
Infinity
DecimalDigits . DecimalDigitsopt ExponentPartopt
. DecimalDigits ExponentPartopt
DecimalDigits ExponentPartopt
DecimalDigits :::
DecimalDigit
DecimalDigits DecimalDigit
DecimalDigit ::: one of
0 1 2 3 4 5 6 7 8 9
ExponentPart :::
ExponentIndicator SignedInteger
ExponentIndicator ::: one of
e E
SignedInteger :::
DecimalDigits
+ DecimalDigits
- DecimalDigits

All grammar symbols not explicitly defined above have the definitions used in the Lexical Grammar for numeric literals (11.8.3)

NOTE 2 Some differences should be noted between the syntax of a StringNumericLiteral and a NumericLiteral (see 11.8.3):

  • A StringNumericLiteral may include leading and/or trailing white space and/or line terminators.

  • A StringNumericLiteral that is decimal may have any number of leading 0 digits.

  • A StringNumericLiteral that is decimal may include a + or - to indicate its sign.

  • A StringNumericLiteral that is empty or contains only white space is converted to +0.

  • Infinity and –Infinity are recognized as a StringNumericLiteral but not as a NumericLiteral.

7.1.3.1.1 Runtime Semantics: MV’s

The conversion of a String to a Number value is similar overall to the determination of the Number value for a numeric literal (see 11.8.3), but some of the details are different, so the process for converting a String numeric literal to a value of Number type is given here. This value is determined in two steps: first, a mathematical value (MV) is derived from the String numeric literal; second, this mathematical value is rounded as described below. The MV on any grammar symbol, not provided below, is the MV for that symbol defined in 11.8.3.1.

  • The MV of StringNumericLiteral ::: [empty] is 0.

  • The MV of StringNumericLiteral ::: StrWhiteSpace is 0.

  • The MV of StringNumericLiteral ::: StrWhiteSpaceopt StrNumericLiteral StrWhiteSpaceopt is the MV of StrNumericLiteral, no matter whether white space is present or not.

  • The MV of StrNumericLiteral ::: StrDecimalLiteral is the MV of StrDecimalLiteral.

  • The MV of StrNumericLiteral ::: BinaryIntegerLiteral is the MV of BinaryIntegerLiteral.

  • The MV of StrNumericLiteral ::: OctalIntegerLiteral is the MV of OctalIntegerLiteral.

  • The MV of StrNumericLiteral ::: HexIntegerLiteral is the MV of HexIntegerLiteral.

  • The MV of StrDecimalLiteral ::: StrUnsignedDecimalLiteral is the MV of StrUnsignedDecimalLiteral.

  • The MV of StrDecimalLiteral ::: + StrUnsignedDecimalLiteral is the MV of StrUnsignedDecimalLiteral.

  • The MV of StrDecimalLiteral ::: - StrUnsignedDecimalLiteral is the negative of the MV of StrUnsignedDecimalLiteral. (Note that if the MV of StrUnsignedDecimalLiteral is 0, the negative of this MV is also 0. The rounding rule described below handles the conversion of this signless mathematical zero to a floating-point +0 or −0 as appropriate.)

  • The MV of StrUnsignedDecimalLiteral ::: Infinity is 1010000 (a value so large that it will round to +∞).

  • The MV of StrUnsignedDecimalLiteral ::: DecimalDigits . is the MV of DecimalDigits.

  • The MV of StrUnsignedDecimalLiteral ::: DecimalDigits . DecimalDigits is the MV of the first DecimalDigits plus (the MV of the second DecimalDigits times 10n), where n is the number of code points in the second DecimalDigits.

  • The MV of StrUnsignedDecimalLiteral ::: DecimalDigits . ExponentPart is the MV of DecimalDigits times 10e, where e is the MV of ExponentPart.

  • The MV of StrUnsignedDecimalLiteral ::: DecimalDigits . DecimalDigits ExponentPart is (the MV of the first DecimalDigits plus (the MV of the second DecimalDigits times 10n)) times 10e, where n is the number of code points in the second DecimalDigits and e is the MV of ExponentPart.

  • The MV of StrUnsignedDecimalLiteral ::: . DecimalDigits is the MV of DecimalDigits times 10n, where n is the number of code points in DecimalDigits.

  • The MV of StrUnsignedDecimalLiteral ::: . DecimalDigits ExponentPart is the MV of DecimalDigits times 10en, where n is the number of code points in DecimalDigits and e is the MV of ExponentPart.

  • The MV of StrUnsignedDecimalLiteral ::: DecimalDigits is the MV of DecimalDigits.

  • The MV of StrUnsignedDecimalLiteral ::: DecimalDigits ExponentPart is the MV of DecimalDigits times 10e, where e is the MV of ExponentPart.

Once the exact MV for a String numeric literal has been determined, it is then rounded to a value of the Number type. If the MV is 0, then the rounded value is +0 unless the first non white space code point in the String numeric literal is ‘-’, in which case the rounded value is −0. Otherwise, the rounded value must be the Number value for the MV (in the sense defined in 6.1.6), unless the literal includes a StrUnsignedDecimalLiteral and the literal has more than 20 significant digits, in which case the Number value may be either the Number value for the MV of a literal produced by replacing each significant digit after the 20th with a 0 digit or the Number value for the MV of a literal produced by replacing each significant digit after the 20th with a 0 digit and then incrementing the literal at the 20th digit position. A digit is significant if it is not part of an ExponentPart and

  • it is not 0; or
  • there is a nonzero digit to its left and there is a nonzero digit, not in the ExponentPart, to its right.

7.1.4 ToInteger ( argument )

The abstract operation ToInteger converts argument to an integral numeric value. This abstract operation functions as follows:

  1. Let number be ToNumber(argument).
  2. ReturnIfAbrupt(number).
  3. If number is NaN, return +0.
  4. If number is +0, −0, +∞, or −∞, return number.
  5. Return the number value that is the same sign as number and whose magnitude is floor(abs(number)).

7.1.5 ToInt32 ( argument )

The abstract operation ToInt32 converts argument to one of 232 integer values in the range −231 through 231−1, inclusive. This abstract operation functions as follows:

  1. Let number be ToNumber(argument).
  2. ReturnIfAbrupt(number).
  3. If number is NaN, +0, −0, +∞, or −∞, return +0.
  4. Let int be the mathematical value that is the same sign as number and whose magnitude is floor(abs(number)).
  5. Let int32bit be int modulo 232.
  6. If int32bit ≥ 231, return int32bit − 232, otherwise return int32bit.

NOTE Given the above definition of ToInt32:

  • The ToInt32 abstract operation is idempotent: if applied to a result that it produced, the second application leaves that value unchanged.

  • ToInt32(ToUint32(x)) is equal to ToInt32(x) for all values of x. (It is to preserve this latter property that + and − are mapped to +0.)

  • ToInt32 maps −0 to +0.

7.1.6 ToUint32 ( argument )

The abstract operation ToUint32 converts argument to one of 232 integer values in the range 0 through 232−1, inclusive. This abstract operation functions as follows:

  1. Let number be ToNumber(argument).
  2. ReturnIfAbrupt(number).
  3. If number is NaN, +0, −0, +∞, or −∞, return +0.
  4. Let int be the mathematical value that is the same sign as number and whose magnitude is floor(abs(number)).
  5. Let int32bit be int modulo 232.
  6. Return int32bit.

NOTE Given the above definition of ToUint32:

  • Step 6 is the only difference between ToUint32 and ToInt32.

  • The ToUint32 abstract operation is idempotent: if applied to a result that it produced, the second application leaves that value unchanged.

  • ToUint32(ToInt32(x)) is equal to ToUint32(x) for all values of x. (It is to preserve this latter property that +∞ and −∞ are mapped to +0.)

  • ToUint32 maps −0 to +0.

7.1.7 ToInt16 ( argument )

The abstract operation ToInt16 converts argument to one of 216 integer values in the range −32768 through 32767, inclusive. This abstract operation functions as follows:

  1. Let number be ToNumber(argument).
  2. ReturnIfAbrupt(number).
  3. If number is NaN, +0, −0, +∞, or −∞, return +0.
  4. Let int be the mathematical value that is the same sign as number and whose magnitude is floor(abs(number)).
  5. Let int16bit be int modulo 216.
  6. If int16bit ≥ 215, return int16bit − 216, otherwise return int16bit.

7.1.8 ToUint16 ( argument )

The abstract operation ToUint16 converts argument to one of 216 integer values in the range 0 through 216−1, inclusive. This abstract operation functions as follows:

  1. Let number be ToNumber(argument).
  2. ReturnIfAbrupt(number).
  3. If number is NaN, +0, −0, +∞, or −∞, return +0.
  4. Let int be the mathematical value that is the same sign as number and whose magnitude is floor(abs(number)).
  5. Let int16bit be int modulo 216.
  6. Return int16bit.

NOTE Given the above definition of ToUint16:

  • The substitution of 216 for 232 in step 5 is the only difference between ToUint32 and ToUint16.
  • ToUint16 maps −0 to +0.

7.1.9 ToInt8 ( argument )

The abstract operation ToInt8 converts argument to one of 28 integer values in the range −128 through 127, inclusive. This abstract operation functions as follows:

  1. Let number be ToNumber(argument).
  2. ReturnIfAbrupt(number).
  3. If number is NaN, +0, −0, +∞, or −∞, return +0.
  4. Let int be the mathematical value that is the same sign as number and whose magnitude is floor(abs(number)).
  5. Let int8bit be int modulo 28.
  6. If int8bit ≥ 27, return int8bit − 28, otherwise return int8bit.

7.1.10 ToUint8 ( argument )

The abstract operation ToUint8 converts argument to one of 28 integer values in the range 0 through 255, inclusive. This abstract operation functions as follows:

  1. Let number be ToNumber(argument).
  2. ReturnIfAbrupt(number).
  3. If number is NaN, +0, −0, +∞, or −∞, return +0.
  4. Let int be the mathematical value that is the same sign as number and whose magnitude is floor(abs(number)).
  5. Let int8bit be int modulo 28.
  6. Return int8bit.

7.1.11 ToUint8Clamp ( argument )

The abstract operation ToUint8Clamp converts argument to one of 28 integer values in the range 0 through 255, inclusive. This abstract operation functions as follows:

  1. Let number be ToNumber(argument).
  2. ReturnIfAbrupt(number).
  3. If number is NaN, return +0.
  4. If number ≤ 0, return +0.
  5. If number ≥ 255, return 255.
  6. Let f be floor(number).
  7. If f + 0.5 < number, return f + 1.
  8. If number < f + 0.5, return f.
  9. If f is odd, return f + 1.
  10. Return f.

NOTE Unlike the other ECMAScript integer conversion abstract operation, ToUint8Clamp rounds rather than truncates non-integer values and does not convert + to 0. ToUint8Clamp does “round half to even” tie-breaking. This differs from Math.round which does “round half up” tie-breaking.

7.1.12 ToString ( argument )

The abstract operation ToString converts argument to a value of type String according to Table 12:

Table 12 — ToString Conversions
Argument Type Result
Completion Record If argument is an abrupt completion, return argument. Otherwise return ToString(argument.[[value]]).
Undefined Return "undefined".
Null Return "null".
Boolean

If argument is true, return "true".

If argument is false, return "false".

Number See 7.1.12.1.
String Return argument.
Symbol Throw a TypeError exception.
Object

Apply the following steps:

1. Let primValue be ToPrimitive(argument, hint String).

2. Return ToString(primValue).

7.1.12.1 ToString Applied to the Number Type

The abstract operation ToString converts a Number m to String format as follows:

  1. If m is NaN, return the String "NaN".
  2. If m is +0 or −0, return the String "0".
  3. If m is less than zero, return the String concatenation of the String "-" and ToString(−m).
  4. If m is +∞, return the String "Infinity".
  5. Otherwise, let n, k, and s be integers such that k ≥ 1, 10k−1s < 10k, the Number value for s × 10n−k is m, and k is as small as possible. Note that k is the number of digits in the decimal representation of s, that s is not divisible by 10, and that the least significant digit of s is not necessarily uniquely determined by these criteria.
  6. If kn ≤ 21, return the String consisting of the code units of the k digits of the decimal representation of s (in order, with no leading zeroes), followed by n−k occurrences of the code unit 0x0030 (DIGIT ZERO).
  7. If 0 < n ≤ 21, return the String consisting of the code units of the most significant n digits of the decimal representation of s, followed by the code unit 0x002E (FULL STOP), followed by the code units of the remaining k−n digits of the decimal representation of s.
  8. If −6 < n ≤ 0, return the String consisting of the code unit 0x0030 (DIGIT ZERO), followed by the code unit 0x002E (FULL STOP), followed by −n occurrences of the code unit 0x0030 (DIGIT ZERO), followed by the code units of the k digits of the decimal representation of s.
  9. Otherwise, if k = 1, return the String consisting of the code unit of the single digit of s, followed by code unit 0x0065 (LATIN SMALL LETTER E), followed by the code unit 0x002B (PLUS SIGN) or the code unit 0x002D (HYPHEN-MINUS) according to whether n−1 is positive or negative, followed by the code units of the decimal representation of the integer abs(n−1) (with no leading zeroes).
  10. Return the String consisting of the code units of the most significant digit of the decimal representation of s, followed by code unit 0x002E (FULL STOP), followed by the code units of the remaining k−1 digits of the decimal representation of s, followed by code unit 0x0065 (LATIN SMALL LETTER E), followed by code unit 0x002B (PLUS SIGN) or the code unit 0x002D (HYPHEN-MINUS) according to whether n−1 is positive or negative, followed by the code units of the decimal representation of the integer abs(n−1) (with no leading zeroes).

NOTE 1 The following observations may be useful as guidelines for implementations, but are not part of the normative requirements of this Standard:

  • If x is any Number value other than −0, then ToNumber(ToString(x)) is exactly the same Number value as x.

  • The least significant digit of s is not always uniquely determined by the requirements listed in step 5.

NOTE 2 For implementations that provide more accurate conversions than required by the rules above, it is recommended that the following alternative version of step 5 be used as a guideline:

5. Otherwise, let n, k, and s be integers such that k ≥ 1, 10k−1s < 10k, the Number value for s × 10nk is m, and k is as small as possible. If there are multiple possibilities for s, choose the value of s for which s × 10nk is closest in value to m. If there are two such possible values of s, choose the one that is even. Note that k is the number of digits in the decimal representation of s and that s is not divisible by 10.

NOTE 3 Implementers of ECMAScript may find useful the paper and code written by David M. Gay for binary-to-decimal conversion of floating-point numbers:

Gay, David M. Correctly Rounded Binary-Decimal and Decimal-Binary Conversions. Numerical Analysis, Manuscript 90-10. AT&T Bell Laboratories (Murray Hill, New Jersey). November 30, 1990. Available as
http://cm.bell-labs.com/cm/cs/doc/90/4-10.ps.gz. Associated code available as
http://netlib.sandia.gov/fp/dtoa.c and as
http://netlib.sandia.gov/fp/g_fmt.c and may also be found at the various netlib mirror sites.

7.1.13 ToObject ( argument )

The abstract operation ToObject converts argument to a value of type Object according to Table 13:

Table 13 — ToObject Conversions
Argument Type Result
Completion Record If argument is an abrupt completion, return argument. Otherwise return ToObject(argument.[[value]]).
Undefined Throw a TypeError exception.
Null Throw a TypeError exception.
Boolean Return a new Boolean object whose [[BooleanData]] internal slot is set to the value of argument. See 19.3 for a description of Boolean objects.
Number Return a new Number object whose [[NumberData]] internal slot is set to the value of argument. See 20.1 for a description of Number objects.
String Return a new String object whose [[StringData]] internal slot is set to the value of argument. See 21.1 for a description of String objects.
Symbol Return a new Symbol object whose [[SymbolData]] internal slot is set to the value of argument. See 19.4 for a description of Symbol objects.
Object Return argument.

7.1.14 ToPropertyKey ( argument )

The abstract operation ToPropertyKey converts argument to a value that can be used as a property key by performing the following steps:

  1. Let key be ToPrimitive(argument, hint String).
  2. ReturnIfAbrupt(key).
  3. If Type(key) is Symbol, then
    1. Return key.
  4. Return ToString(key).

7.1.15 ToLength ( argument )

The abstract operation ToLength converts argument to an integer suitable for use as the length of an array-like object. It performs the following steps:

  1. ReturnIfAbrupt(argument).
  2. Let len be ToInteger(argument).
  3. ReturnIfAbrupt(len).
  4. If len ≤ +0, return +0.
  5. If len is +∞, return 253-1.
  6. Return min(len, 253-1).

7.1.16 CanonicalNumericIndexString ( argument )

The abstract operation CanonicalNumericIndexString returns argument converted to a numeric value if it is a String representation of a Number that would be produced by ToString, or the string "-0". Otherwise, it returns undefined. This abstract operation functions as follows:

  1. Assert: Type(argument) is String.
  2. If argument is "-0", return −0.
  3. Let n be ToNumber(argument).
  4. If SameValue(ToString(n), argument) is false, return undefined.
  5. Return n.

A canonical numeric string is any String value for which the CanonicalNumericIndexString abstract operation does not return undefined.

7.2 Testing and Comparison Operations

7.2.1 RequireObjectCoercible ( argument )

The abstract operation RequireObjectCoercible throws an error if argument is a value that cannot be converted to an Object using ToObject. It is defined by Table 14:

Table 14 — RequireObjectCoercible Results
Argument Type Result
Completion Record If argument is an abrupt completion, return argument. Otherwise return RequireObjectCoercible(argument.[[value]]).
Undefined Throw a TypeError exception.
Null Throw a TypeError exception.
Boolean Return argument.
Number Return argument.
String Return argument.
Symbol Return argument.
Object Return argument.

7.2.2 IsArray ( argument )

The abstract operation IsArray takes one argument argument, and performs the following steps:

  1. If Type(argument) is not Object, return false.
  2. If argument is an Array exotic object, return true.
  3. If argument is a Proxy exotic object, then
    1. If the value of the [[ProxyHandler]] internal slot of argument is null, throw a TypeError exception.
    2. Let target be the value of the [[ProxyTarget]] internal slot of argument.
    3. Return IsArray(target).
  4. Return false.

7.2.3 IsCallable ( argument )

The abstract operation IsCallable determines if argument, which must be an ECMAScript language value or a Completion Record, is a callable function with a [[Call]] internal method.

  1. ReturnIfAbrupt(argument).
  2. If Type(argument) is not Object, return false.
  3. If argument has a [[Call]] internal method, return true.
  4. Return false.

7.2.4 IsConstructor ( argument )

The abstract operation IsConstructor determines if argument, which must be an ECMAScript language value or a Completion Record, is a function object with a [[Construct]] internal method.

  1. ReturnIfAbrupt(argument).
  2. If Type(argument) is not Object, return false.
  3. If argument has a [[Construct]] internal method, return true.
  4. Return false.

7.2.5 IsExtensible (O)

The abstract operation IsExtensible is used to determine whether additional properties can be added to the object that is O. A Boolean value is returned. This abstract operation performs the following steps:

  1. Assert: Type(O) is Object.
  2. Return O.[[IsExtensible]]().

7.2.6 IsInteger ( argument )

The abstract operation IsInteger determines if argument is a finite integer numeric value.

  1. ReturnIfAbrupt(argument).
  2. If Type(argument) is not Number, return false.
  3. If argument is NaN, +∞, or −∞, return false.
  4. If floor(abs(argument)) ≠ abs(argument), return false.
  5. Return true.

7.2.7 IsPropertyKey ( argument )

The abstract operation IsPropertyKey determines if argument, which must be an ECMAScript language value or a Completion Record, is a value that may be used as a property key.

  1. ReturnIfAbrupt(argument).
  2. If Type(argument) is String, return true.
  3. If Type(argument) is Symbol, return true.
  4. Return false.

7.2.8 IsRegExp ( argument )

The abstract operation IsRegExp with argument argument performs the following steps:

  1. If Type(argument) is not Object, return false.
  2. Let isRegExp be Get(argument, @@match).
  3. ReturnIfAbrupt(isRegExp).
  4. If isRegExp is not undefined, return ToBoolean(isRegExp).
  5. If argument has a [[RegExpMatcher]] internal slot, return true.
  6. Return false.

7.2.9 SameValue(x, y)

The internal comparison abstract operation SameValue(x, y), where x and y are ECMAScript language values, produces true or false. Such a comparison is performed as follows:

  1. ReturnIfAbrupt(x).
  2. ReturnIfAbrupt(y).
  3. If Type(x) is different from Type(y), return false.
  4. If Type(x) is Undefined, return true.
  5. If Type(x) is Null, return true.
  6. If Type(x) is Number, then
    1. If x is NaN and y is NaN, return true.
    2. If x is +0 and y is −0, return false.
    3. If x is −0 and y is +0, return false.
    4. If x is the same Number value as y, return true.
    5. Return false.
  7. If Type(x) is String, then
    1. If x and y are exactly the same sequence of code units (same length and same code units at corresponding indices) return true; otherwise, return false.
  8. If Type(x) is Boolean, then
    1. If x and y are both true or both false, return true; otherwise, return false.
  9. If Type(x) is Symbol, then
    1. If x and y are both the same Symbol value, return true; otherwise, return false.
  10. Return true if x and y are the same Object value. Otherwise, return false.

NOTE This algorithm differs from the Strict Equality Comparison Algorithm (7.2.13) in its treatment of signed zeroes and NaNs.

7.2.10 SameValueZero(x, y)

The internal comparison abstract operation SameValueZero(x, y), where x and y are ECMAScript language values, produces true or false. Such a comparison is performed as follows:

  1. ReturnIfAbrupt(x).
  2. ReturnIfAbrupt(y).
  3. If Type(x) is different from Type(y), return false.
  4. If Type(x) is Undefined, return true.
  5. If Type(x) is Null, return true.
  6. If Type(x) is Number, then
    1. If x is NaN and y is NaN, return true.
    2. If x is +0 and y is −0, return true.
    3. If x is −0 and y is +0, return true.
    4. If x is the same Number value as y, return true.
    5. Return false.
  7. If Type(x) is String, then
    1. If x and y are exactly the same sequence of code units (same length and same code units at corresponding indices) return true; otherwise, return false.
  8. If Type(x) is Boolean, then
    1. If x and y are both true or both false, return true; otherwise, return false.
  9. If Type(x) is Symbol, then
    1. If x and y are both the same Symbol value, return true; otherwise, return false.
  10. Return true if x and y are the same Object value. Otherwise, return false.

NOTE SameValueZero differs from SameValue only in its treatment of +0 and −0.

7.2.11 Abstract Relational Comparison

The comparison x < y, where x and y are values, produces true, false, or undefined (which indicates that at least one operand is NaN). In addition to x and y the algorithm takes a Boolean flag named LeftFirst as a parameter. The flag is used to control the order in which operations with potentially visible side-effects are performed upon x and y. It is necessary because ECMAScript specifies left to right evaluation of expressions. The default value of LeftFirst is true and indicates that the x parameter corresponds to an expression that occurs to the left of the y parameter’s corresponding expression. If LeftFirst is false, the reverse is the case and operations must be performed upon y before x. Such a comparison is performed as follows:

  1. ReturnIfAbrupt(x).
  2. ReturnIfAbrupt(y).
  3. If the LeftFirst flag is true, then
    1. Let px be ToPrimitive(x, hint Number).
    2. ReturnIfAbrupt(px).
    3. Let py be ToPrimitive(y, hint Number).
    4. ReturnIfAbrupt(py).
  4. Else the order of evaluation needs to be reversed to preserve left to right evaluation
    1. Let py be ToPrimitive(y, hint Number).
    2. ReturnIfAbrupt(py).
    3. Let px be ToPrimitive(x, hint Number).
    4. ReturnIfAbrupt(px).
  5. If both px and py are Strings, then
    1. If py is a prefix of px, return false. (A String value p is a prefix of String value q if q can be the result of concatenating p and some other String r. Note that any String is a prefix of itself, because r may be the empty String.)
    2. If px is a prefix of py, return true.
    3. Let k be the smallest nonnegative integer such that the code unit at index k within px is different from the code unit at index k within py. (There must be such a k, for neither String is a prefix of the other.)
    4. Let m be the integer that is the code unit value at index k within px.
    5. Let n be the integer that is the code unit value at index k within py.
    6. If m < n, return true. Otherwise, return false.
  6. Else,
    1. Let nx be ToNumber(px). Because px and py are primitive values evaluation order is not important.
    2. ReturnIfAbrupt(nx).
    3. Let ny be ToNumber(py).
    4. ReturnIfAbrupt(ny).
    5. If nx is NaN, return undefined.
    6. If ny is NaN, return undefined.
    7. If nx and ny are the same Number value, return false.
    8. If nx is +0 and ny is −0, return false.
    9. If nx is −0 and ny is +0, return false.
    10. If nx is +∞, return false.
    11. If ny is +∞, return true.
    12. If ny is −∞, return false.
    13. If nx is −∞, return true.
    14. If the mathematical value of nx is less than the mathematical value of ny —note that these mathematical values are both finite and not both zero—return true. Otherwise, return false.

NOTE 1 Step 5 differs from step 11 in the algorithm for the addition operator + (12.7.3) in using “and” instead of “or”.

NOTE 2 The comparison of Strings uses a simple lexicographic ordering on sequences of code unit values. There is no attempt to use the more complex, semantically oriented definitions of character or string equality and collating order defined in the Unicode specification. Therefore String values that are canonically equal according to the Unicode standard could test as unequal. In effect this algorithm assumes that both Strings are already in normalized form. Also, note that for strings containing supplementary characters, lexicographic ordering on sequences of UTF-16 code unit values differs from that on sequences of code point values.

7.2.12 Abstract Equality Comparison

The comparison x == y, where x and y are values, produces true or false. Such a comparison is performed as follows:

  1. ReturnIfAbrupt(x).
  2. ReturnIfAbrupt(y).
  3. If Type(x) is the same as Type(y), then
    1. Return the result of performing Strict Equality Comparison x === y.
  4. If x is null and y is undefined, return true.
  5. If x is undefined and y is null, return true.
  6. If Type(x) is Number and Type(y) is String,
    return the result of the comparison x == ToNumber(y).
  7. If Type(x) is String and Type(y) is Number,
    return the result of the comparison ToNumber(x) == y.
  8. If Type(x) is Boolean, return the result of the comparison ToNumber(x) == y.
  9. If Type(y) is Boolean, return the result of the comparison x == ToNumber(y).
  10. If Type(x) is either String, Number, or Symbol and Type(y) is Object, then
    return the result of the comparison x == ToPrimitive(y).
  11. If Type(x) is Object and Type(y) is either String, Number, or Symbol, then
    return the result of the comparison ToPrimitive(x) == y.
  12. Return false.

7.2.13 Strict Equality Comparison

The comparison x === y, where x and y are values, produces true or false. Such a comparison is performed as follows:

  1. If Type(x) is different from Type(y), return false.
  2. If Type(x) is Undefined, return true.
  3. If Type(x) is Null, return true.
  4. If Type(x) is Number, then
    1. If x is NaN, return false.
    2. If y is NaN, return false.
    3. If x is the same Number value as y, return true.
    4. If x is +0 and y is −0, return true.
    5. If x is −0 and y is +0, return true.
    6. Return false.
  5. If Type(x) is String, then
    1. If x and y are exactly the same sequence of code units (same length and same code units at corresponding indices), return true.
    2. Else, return false.
  6. If Type(x) is Boolean, then
    1. If x and y are both true or both false, return true.
    2. Else, return false.
  7. If x and y are the same Symbol value, return true.
  8. If x and y are the same Object value, return true.
  9. Return false.

NOTE This algorithm differs from the SameValue Algorithm (7.2.9) in its treatment of signed zeroes and NaNs.

7.3 Operations on Objects

7.3.1 Get (O, P)

The abstract operation Get is used to retrieve the value of a specific property of an object. The operation is called with arguments O and P where O is the object and P is the property key. This abstract operation performs the following steps:

  1. Assert: Type(O) is Object.
  2. Assert: IsPropertyKey(P) is true.
  3. Return O.[[Get]](P, O).

7.3.2 GetV (V, P)

The abstract operation GetV is used to retrieve the value of a specific property of an ECMAScript language value. If the value is not an object, the property lookup is performed using a wrapper object appropriate for the type of the value. The operation is called with arguments V and P where V is the value and P is the property key. This abstract operation performs the following steps:

  1. Assert: IsPropertyKey(P) is true.
  2. Let O be ToObject(V).
  3. ReturnIfAbrupt(O).
  4. Return O.[[Get]](P, V).

7.3.3 Set (O, P, V, Throw)

The abstract operation Set is used to set the value of a specific property of an object. The operation is called with arguments O, P, V, and Throw where O is the object, P is the property key, V is the new value for the property and Throw is a Boolean flag. This abstract operation performs the following steps:

  1. Assert: Type(O) is Object.
  2. Assert: IsPropertyKey(P) is true.
  3. Assert: Type(Throw) is Boolean.
  4. Let success be O.[[Set]](P, V, O).
  5. ReturnIfAbrupt(success).
  6. If success is false and Throw is true, throw a TypeError exception.
  7. Return success.

7.3.4 CreateDataProperty (O, P, V)

The abstract operation CreateDataProperty is used to create a new own property of an object. The operation is called with arguments O, P, and V where O is the object, P is the property key, and V is the value for the property. This abstract operation performs the following steps:

  1. Assert: Type(O) is Object.
  2. Assert: IsPropertyKey(P) is true.
  3. Let newDesc be the PropertyDescriptor{[[Value]]: V, [[Writable]]: true, [[Enumerable]]: true, [[Configurable]]: true}.
  4. Return O.[[DefineOwnProperty]](P, newDesc).

NOTE This abstract operation creates a property whose attributes are set to the same defaults used for properties created by the ECMAScript language assignment operator. Normally, the property will not already exist. If it does exist and is not configurable or if O is not extensible, [[DefineOwnProperty]] will return false.

7.3.5 CreateMethodProperty (O, P, V)

The abstract operation CreateMethodProperty is used to create a new own property of an object. The operation is called with arguments O, P, and V where O is the object, P is the property key, and V is the value for the property. This abstract operation performs the following steps:

  1. Assert: Type(O) is Object.
  2. Assert: IsPropertyKey(P) is true.
  3. Let newDesc be the PropertyDescriptor{[[Value]]: V, [[Writable]]: true, [[Enumerable]]: false, [[Configurable]]: true}.
  4. Return O.[[DefineOwnProperty]](P, newDesc).

NOTE This abstract operation creates a property whose attributes are set to the same defaults used for built-in methods and methods defined using class declaration syntax. Normally, the property will not already exist. If it does exist and is not configurable or if O is not extensible, [[DefineOwnProperty]] will return false.

7.3.6 CreateDataPropertyOrThrow (O, P, V)

The abstract operation CreateDataPropertyOrThrow is used to create a new own property of an object. It throws a TypeError exception if the requested property update cannot be performed. The operation is called with arguments O, P, and V where O is the object, P is the property key, and V is the value for the property. This abstract operation performs the following steps:

  1. Assert: Type(O) is Object.
  2. Assert: IsPropertyKey(P) is true.
  3. Let success be CreateDataProperty(O, P, V).
  4. ReturnIfAbrupt(success).
  5. If success is false, throw a TypeError exception.
  6. Return success.

NOTE This abstract operation creates a property whose attributes are set to the same defaults used for properties created by the ECMAScript language assignment operator. Normally, the property will not already exist. If it does exist and is not configurable or if O is not extensible, [[DefineOwnProperty]] will return false causing this operation to throw a TypeError exception.

7.3.7 DefinePropertyOrThrow (O, P, desc)

The abstract operation DefinePropertyOrThrow is used to call the [[DefineOwnProperty]] internal method of an object in a manner that will throw a TypeError exception if the requested property update cannot be performed. The operation is called with arguments O, P, and desc where O is the object, P is the property key, and desc is the Property Descriptor for the property. This abstract operation performs the following steps:

  1. Assert: Type(O) is Object.
  2. Assert: IsPropertyKey(P) is true.
  3. Let success be O.[[DefineOwnProperty]](P, desc).
  4. ReturnIfAbrupt(success).
  5. If success is false, throw a TypeError exception.
  6. Return success.

7.3.8 DeletePropertyOrThrow (O, P)

The abstract operation DeletePropertyOrThrow is used to remove a specific own property of an object. It throws an exception if the property is not configurable. The operation is called with arguments O and P where O is the object and P is the property key. This abstract operation performs the following steps:

  1. Assert: Type(O) is Object.
  2. Assert: IsPropertyKey(P) is true.
  3. Let success be O.[[Delete]](P).
  4. ReturnIfAbrupt(success).
  5. If success is false, throw a TypeError exception.
  6. Return success.

7.3.9 GetMethod (O, P)

The abstract operation GetMethod is used to get the value of a specific property of an object when the value of the property is expected to be a function. The operation is called with arguments O and P where O is the object, P is the property key. This abstract operation performs the following steps:

  1. Assert: IsPropertyKey(P) is true.
  2. Let func be GetV(O, P).
  3. ReturnIfAbrupt(func).
  4. If func is either undefined or null, return undefined.
  5. If IsCallable(func) is false, throw a TypeError exception.
  6. Return func.

7.3.10 HasProperty (O, P)

The abstract operation HasProperty is used to determine whether an object has a property with the specified property key. The property may be either an own or inherited. A Boolean value is returned. The operation is called with arguments O and P where O is the object and P is the property key. This abstract operation performs the following steps:

  1. Assert: Type(O) is Object.
  2. Assert: IsPropertyKey(P) is true.
  3. Return O.[[HasProperty]](P).

7.3.11 HasOwnProperty (O, P)

The abstract operation HasOwnProperty is used to determine whether an object has an own property with the specified property key. A Boolean value is returned. The operation is called with arguments O and P where O is the object and P is the property key. This abstract operation performs the following steps:

  1. Assert: Type(O) is Object.
  2. Assert: IsPropertyKey(P) is true.
  3. Let desc be O.[[GetOwnProperty]](P).
  4. ReturnIfAbrupt(desc).
  5. If desc is undefined, return false.
  6. Return true.

7.3.12 Call(F, V, [argumentsList])

The abstract operation Call is used to call the [[Call]] internal method of a function object. The operation is called with arguments F, V , and optionally argumentsList where F is the function object, V is an ECMAScript language value that is the this value of the [[Call]], and argumentsList is the value passed to the corresponding argument of the internal method. If argumentsList is not present, an empty List is used as its value. This abstract operation performs the following steps:

  1. ReturnIfAbrupt(F).
  2. If argumentsList was not passed, let argumentsList be a new empty List.
  3. If IsCallable(F) is false, throw a TypeError exception.
  4. Return F.[[Call]](V, argumentsList).

7.3.13 Construct (F, [argumentsList], [newTarget])

The abstract operation Construct is used to call the [[Construct]] internal method of a function object. The operation is called with arguments F, and optionally argumentsList, and newTarget where F is the function object. argumentsList and newTarget are the values to be passed as the corresponding arguments of the internal method. If argumentsList is not present, an empty List is used as its value. If newTarget is not present, F is used as its value. This abstract operation performs the following steps:

  1. If newTarget was not passed, let newTarget be F.
  2. If argumentsList was not passed, let argumentsList be a new empty List.
  3. Assert: IsConstructor (F) is true.
  4. Assert: IsConstructor (newTarget) is true.
  5. Return F.[[Construct]](argumentsList, newTarget).

NOTE If newTarget is not passed, this operation is equivalent to: new F(...argumentsList)

7.3.14 SetIntegrityLevel (O, level)

The abstract operation SetIntegrityLevel is used to fix the set of own properties of an object. This abstract operation performs the following steps:

  1. Assert: Type(O) is Object.
  2. Assert: level is either "sealed" or "frozen".
  3. Let status be O.[[PreventExtensions]]().
  4. ReturnIfAbrupt(status).
  5. If status is false, return false.
  6. Let keys be O.[[OwnPropertyKeys]]().
  7. ReturnIfAbrupt(keys).
  8. If level is "sealed", then
    1. Repeat for each element k of keys,
      1. Let status be DefinePropertyOrThrow(O, k, PropertyDescriptor{ [[Configurable]]: false}).
      2. ReturnIfAbrupt(status).
  9. Else level is "frozen",
    1. Repeat for each element k of keys,
      1. Let currentDesc be O.[[GetOwnProperty]](k).
      2. ReturnIfAbrupt(currentDesc).
      3. If currentDesc is not undefined, then
        1. If IsAccessorDescriptor(currentDesc) is true, then
          1. Let desc be the PropertyDescriptor{[[Configurable]]: false}.
        2. Else,
          1. Let desc be the PropertyDescriptor { [[Configurable]]: false, [[Writable]]: false }.
        3. Let status be DefinePropertyOrThrow(O, k, desc).
        4. ReturnIfAbrupt(status).
  10. Return true.

7.3.15 TestIntegrityLevel (O, level)

The abstract operation TestIntegrityLevel is used to determine if the set of own properties of an object are fixed. This abstract operation performs the following steps:

  1. Assert: Type(O) is Object.
  2. Assert: level is either "sealed" or "frozen".
  3. Let status be IsExtensible(O).
  4. ReturnIfAbrupt(status).
  5. If status is true, return false
  6. NOTE If the object is extensible, none of its properties are examined.
  7. Let keys be O.[[OwnPropertyKeys]]().
  8. ReturnIfAbrupt(keys).
  9. Repeat for each element k of keys,
    1. Let currentDesc be O.[[GetOwnProperty]](k).
    2. ReturnIfAbrupt(currentDesc).
    3. If currentDesc is not undefined, then
      1. If currentDesc.[[Configurable]] is true, return false.
      2. If level is "frozen" and IsDataDescriptor(currentDesc) is true, then
        1. If currentDesc.[[Writable]] is true, return false.
  10. Return true.

7.3.16 CreateArrayFromList (elements)

The abstract operation CreateArrayFromList is used to create an Array object whose elements are provided by a List. This abstract operation performs the following steps:

  1. Assert: elements is a List whose elements are all ECMAScript language values.
  2. Let array be ArrayCreate(0) (see 9.4.2.2).
  3. Let n be 0.
  4. For each element e of elements
    1. Let status be CreateDataProperty(array, ToString(n), e).
    2. Assert: status is true.
    3. Increment n by 1.
  5. Return array.

7.3.17 CreateListFromArrayLike (obj [, elementTypes] )

The abstract operation CreateListFromArrayLike is used to create a List value whose elements are provided by the indexed properties of an array-like object, obj. The optional argument elementTypes is a List containing the names of ECMAScript Language Types that are allowed for element values of the List that is created. This abstract operation performs the following steps:

  1. ReturnIfAbrupt(obj).
  2. If elementTypes was not passed, let elementTypes be (Undefined, Null, Boolean, String, Symbol, Number, Object).
  3. If Type(obj) is not Object, throw a TypeError exception.
  4. Let len be ToLength(Get(obj, "length")).
  5. ReturnIfAbrupt(len).
  6. Let list be an empty List.
  7. Let index be 0.
  8. Repeat while index < len
    1. Let indexName be ToString(index).
    2. Let next be Get(obj, indexName).
    3. ReturnIfAbrupt(next).
    4. If Type(next) is not an element of elementTypes, throw a TypeError exception.
    5. Append next as the last element of list.
    6. Set index to index + 1.
  9. Return list.

7.3.18 Invoke(O,P, [argumentsList])

The abstract operation Invoke is used to call a method property of an object. The operation is called with arguments O, P , and optionally argumentsList where O serves as both the lookup point for the property and the this value of the call, P is the property key, and argumentsList is the list of arguments values passed to the method. If argumentsList is not present, an empty List is used as its value. This abstract operation performs the following steps:

  1. Assert: IsPropertyKey(P) is true.
  2. If argumentsList was not passed, let argumentsList be a new empty List.
  3. Let func be GetV(O, P).
  4. Return Call(func, O, argumentsList).

7.3.19 OrdinaryHasInstance (C, O)

The abstract operation OrdinaryHasInstance implements the default algorithm for determining if an object O inherits from the instance object inheritance path provided by constructor C. This abstract operation performs the following steps:

  1. If IsCallable(C) is false, return false.
  2. If C has a [[BoundTargetFunction]] internal slot, then
    1. Let BC be the value of C’s [[BoundTargetFunction]] internal slot.
    2. Return InstanceofOperator(O,BC) (see 12.9.4).
  3. If Type(O) is not Object, return false.
  4. Let P be Get(C, "prototype").
  5. ReturnIfAbrupt(P).
  6. If Type(P) is not Object, throw a TypeError exception.
  7. Repeat
    1. Let O be O.[[GetPrototypeOf]]().
    2. ReturnIfAbrupt(O).
    3. If O is null, return false.
    4. If SameValue(P, O) is true, return true.

7.3.20 SpeciesConstructor ( O, defaultConstructor )

The abstract operation SpeciesConstructor is used to retrieve the constructor that should be used to create new objects that are derived from the argument object O. The defaultConstructor argument is the constructor to use if a constructor @@species property cannot be found starting from O. This abstract operation performs the following steps:

  1. Assert: Type(O) is Object.
  2. Let C be Get(O, "constructor").
  3. ReturnIfAbrupt(C).
  4. If C is undefined, return defaultConstructor.
  5. If Type(C) is not Object, throw a TypeError exception.
  6. Let S be Get(C, @@species).
  7. ReturnIfAbrupt(S).
  8. If S is either undefined or null, return defaultConstructor.
  9. If IsConstructor(S) is true, return S.
  10. Throw a TypeError exception.

7.3.21 EnumerableOwnNames (O)

When the abstract operation EnumerableOwnNames is called with Object O the following steps are taken:

  1. Assert: Type(O) is Object.
  2. Let ownKeys be O.[[OwnPropertyKeys]]().
  3. ReturnIfAbrupt(ownKeys).
  4. Let names be a new empty List.
  5. Repeat, for each element key of ownKeys in List order
    1. If Type(key) is String, then
      1. Let desc be O.[[GetOwnProperty]](key).
      2. ReturnIfAbrupt(desc).
      3. If desc is not undefined, then
        1. If desc.[[Enumerable]] is true, append key to names.
  6. Order the elements of names so they are in the same relative order as would be produced by the Iterator that would be returned if the [[Enumerate]] internal method was invoked on O.
  7. Return names.

NOTE The order of elements in the returned list is the same as the enumeration order that is used by a for-in statement.

7.3.22 GetFunctionRealm ( obj )

The abstract operation GetFunctionRealm with argument obj performs the following steps:

  1. Assert: obj is a callable object.
  2. If obj has a [[Realm]] internal slot, then
    1. Return obj’s [[Realm]] internal slot.
  3. If obj is a Bound Function exotic object, then
    1. Let target be obj’s [[BoundTargetFunction]] internal slot.
    2. Return GetFunctionRealm(target).
  4. If obj is a Proxy exotic object, then
    1. If the value of the [[ProxyHandler]] internal slot of obj is null, throw a TypeError exception.
    2. Let proxyTarget be the value of obj’s [[ProxyTarget]] internal slot.
    3. Return GetFunctionRealm(proxyTarget).
  5. Return the running execution context’s Realm.

NOTE Step 5 will only be reached if target is a non-standard exotic function object that does not have a [[Realm]] internal slot.

7.4 Operations on Iterator Objects

See Common Iteration Interfaces (25.1).

7.4.1 GetIterator ( obj, method )

The abstract operation GetIterator with argument obj and optional argument method performs the following steps:

  1. ReturnIfAbrupt(obj).
  2. If method was not passed, then
    1. Let method be GetMethod(obj, @@iterator).
    2. ReturnIfAbrupt(method).
  3. Let iterator be Call(method,obj).
  4. ReturnIfAbrupt(iterator).
  5. If Type(iterator) is not Object, throw a TypeError exception.
  6. Return iterator.

7.4.2 IteratorNext ( iterator, value )

The abstract operation IteratorNext with argument iterator and optional argument value performs the following steps:

  1. If value was not passed, then
    1. Let result be Invoke(iterator, "next", «‍ »).
  2. Else,
    1. Let result be Invoke(iterator, "next", «‍value»).
  3. ReturnIfAbrupt(result).
  4. If Type(result) is not Object, throw a TypeError exception.
  5. Return result.

7.4.3 IteratorComplete ( iterResult )

The abstract operation IteratorComplete with argument iterResult performs the following steps:

  1. Assert: Type(iterResult) is Object.
  2. Return ToBoolean(Get(iterResult, "done")).

7.4.4 IteratorValue ( iterResult )

The abstract operation IteratorValue with argument iterResult performs the following steps:

  1. Assert: Type(iterResult) is Object.
  2. Return Get(iterResult, "value").

7.4.5 IteratorStep ( iterator )

The abstract operation IteratorStep with argument iterator requests the next value from iterator and returns either false indicating that the iterator has reached its end or the IteratorResult object if a next value is available. IteratorStep performs the following steps:

  1. Let result be IteratorNext(iterator).
  2. ReturnIfAbrupt(result).
  3. Let done be IteratorComplete(result).
  4. ReturnIfAbrupt(done).
  5. If done is true, return false.
  6. Return result.

7.4.6 IteratorClose( iterator, completion )

The abstract operation IteratorClose with arguments iterator and completion is used to notify an iterator that it should perform any actions it would normally perform when it has reached its completed state:

  1. Assert: Type(iterator) is Object.
  2. Assert: completion is a Completion Record.
  3. Let return be GetMethod(iterator, "return").
  4. ReturnIfAbrupt(return).
  5. If return is undefined, return Completion(completion).
  6. Let innerResult be Call(return, iterator, «‍ »).
  7. If completion.[[type]] is throw, return Completion(completion).
  8. If innerResult.[[type]] is throw, return Completion(innerResult).
  9. If Type(innerResult.[[value]]) is not Object, throw a TypeError exception.
  10. Return Completion(completion).

7.4.7 CreateIterResultObject ( value, done )

The abstract operation CreateIterResultObject with arguments value and done creates an object that supports the IteratorResult interface by performing the following steps:

  1. Assert: Type(done) is Boolean.
  2. Let obj be ObjectCreate(%ObjectPrototype%).
  3. Perform CreateDataProperty(obj, "value", value).
  4. Perform CreateDataProperty(obj, "done", done).
  5. Return obj.

7.4.8 CreateListIterator ( list )

The abstract operation CreateListIterator with argument list creates an Iterator (25.1.1.2) object whose next method returns the successive elements of list. It performs the following steps:

  1. Let iterator be ObjectCreate(%IteratorPrototype%, «[[IteratorNext]], [[IteratedList]], [[ListIteratorNextIndex]]»).
  2. Set iterator’s [[IteratedList]] internal slot to list.
  3. Set iterator’s [[ListIteratorNextIndex]] internal slot to 0.
  4. Let next be a new built-in function object as defined in ListIterator next (7.4.8.1).
  5. Set iterator’s [[IteratorNext]] internal slot to next.
  6. Perform CreateMethodProperty(iterator, "next", next).
  7. Return iterator.

7.4.8.1 ListIterator next( )

The ListIterator next method is a standard built-in function object (clause 17) that performs the following steps:

  1. Let O be the this value.
  2. Let f be the active function object.
  3. If O does not have a [[IteratorNext]] internal slot, throw a TypeError exception.
  4. Let next be the value of the [[IteratorNext]] internal slot of O.
  5. If SameValue(f, next) is false, throw a TypeError exception.
  6. If O does not have a [[IteratedList]] internal slot, throw a TypeError exception.
  7. Let list be the value of the [[IteratedList]] internal slot of O.
  8. Let index be the value of the [[ListIteratorNextIndex]] internal slot of O.
  9. Let len be the number of elements of list.
  10. If indexlen, then
    1. Return CreateIterResultObject(undefined, true).
  11. Set the value of the [[ListIteratorNextIndex]] internal slot of O to index+1.
  12. Return CreateIterResultObject(list[index], false).

NOTE A ListIterator next method will throw an exception if applied to any object other than the one with which it was originally associated.

8 Executable Code and Execution Contexts

8.1 Lexical Environments

A Lexical Environment is a specification type used to define the association of Identifiers to specific variables and functions based upon the lexical nesting structure of ECMAScript code. A Lexical Environment consists of an Environment Record and a possibly null reference to an outer Lexical Environment. Usually a Lexical Environment is associated with some specific syntactic structure of ECMAScript code such as a FunctionDeclaration, a BlockStatement, or a Catch clause of a TryStatement and a new Lexical Environment is created each time such code is evaluated.

An Environment Record records the identifier bindings that are created within the scope of its associated Lexical Environment. It is referred to as the Lexical Environment’s EnvironmentRecord

The outer environment reference is used to model the logical nesting of Lexical Environment values. The outer reference of a (inner) Lexical Environment is a reference to the Lexical Environment that logically surrounds the inner Lexical Environment. An outer Lexical Environment may, of course, have its own outer Lexical Environment. A Lexical Environment may serve as the outer environment for multiple inner Lexical Environments. For example, if a FunctionDeclaration contains two nested FunctionDeclarations then the Lexical Environments of each of the nested functions will have as their outer Lexical Environment the Lexical Environment of the current evaluation of the surrounding function.

A global environment is a Lexical Environment which does not have an outer environment. The global environment’s outer environment reference is null. A global environment’s EnvironmentRecord may be prepopulated with identifier bindings and includes an associated global object whose properties provide some of the global environment’s identifier bindings. This global object is the value of a global environment’s this binding. As ECMAScript code is executed, additional properties may be added to the global object and the initial properties may be modified.

A module environment is a Lexical Environment that contains the bindings for the top level declarations of a Module. It also contains the bindings that are explicitly imported by the Module. The outer environment of a module environment is a global environment.

A function environment is a Lexical Environment that corresponds to the invocation of an ECMAScript function object. A function environment may establish a new this binding. A function environment also captures the state necessary to support super method invocations.

Lexical Environments and Environment Record values are purely specification mechanisms and need not correspond to any specific artefact of an ECMAScript implementation. It is impossible for an ECMAScript program to directly access or manipulate such values.

8.1.1 Environment Records

There are two primary kinds of Environment Record values used in this specification: declarative Environment Records and object Environment Records. Declarative Environment Records are used to define the effect of ECMAScript language syntactic elements such as FunctionDeclarations, VariableDeclarations, and Catch clauses that directly associate identifier bindings with ECMAScript language values. Object Environment Records are used to define the effect of ECMAScript elements such as WithStatement that associate identifier bindings with the properties of some object. Global Environment Records and function Environment Records are specializations that are used for specifically for Script global declarations and for top-level declarations within functions.

For specification purposes Environment Record values are values of the Record specification type and can be thought of as existing in a simple object-oriented hierarchy where Environment Record is an abstract class with three concrete subclasses, declarative Environment Record, object Environment Record, and global Environment Record. Function Environment Records and module Environment Records are subclasses of declarative Environment Record. The abstract class includes the abstract specification methods defined in Table 15. These abstract methods have distinct concrete algorithms for each of the concrete subclasses.

Table 15 — Abstract Methods of Environment Records
Method Purpose
HasBinding(N) Determine if an Environment Record has a binding for the String value N. Return true if it does and false if it does not
CreateMutableBinding(N, D) Create a new but uninitialized mutable binding in an Environment Record. The String value N is the text of the bound name. If the optional Boolean argument D is true the binding is may be subsequently deleted.
CreateImmutableBinding(N, S) Create a new but uninitialized immutable binding in an Environment Record. The String value N is the text of the bound name. If S is true then attempts to access the value of the binding before it is initialized or set it after it has been initialized will always throw an exception, regardless of the strict mode setting of operations that reference that binding. S is an optional parameter that defaults to false.
InitializeBinding(N,V) Set the value of an already existing but uninitialized binding in an Environment Record. The String value N is the text of the bound name. V is the value for the binding and is a value of any ECMAScript language type.
SetMutableBinding(N,V, S) Set the value of an already existing mutable binding in an Environment Record. The String value N is the text of the bound name. V is the value for the binding and may be a value of any ECMAScript language type. S is a Boolean flag. If S is true and the binding cannot be set throw a TypeError exception.
GetBindingValue(N,S) Returns the value of an already existing binding from an Environment Record. The String value N is the text of the bound name. S is used to identify references originating in strict mode code or that otherwise require strict mode reference semantics. If S is true and the binding does not exist throw a ReferenceError exception. If the binding exists but is uninitialized a ReferenceError is thrown, regardless of the value of S.
DeleteBinding(N) Delete a binding from an Environment Record. The String value N is the text of the bound name. If a binding for N exists, remove the binding and return true. If the binding exists but cannot be removed return false. If the binding does not exist return true.
HasThisBinding() Determine if an Environment Record establishes a this binding. Return true if it does and false if it does not.
HasSuperBinding() Determine if an Environment Record establishes a super method binding. Return true if it does and false if it does not.
WithBaseObject () If this Environment Record is associated with a with statement, return the with object. Otherwise, return undefined.

8.1.1.1 Declarative Environment Records

Each declarative Environment Record is associated with an ECMAScript program scope containing variable, constant, let, class, module, import, and/or function declarations. A declarative Environment Record binds the set of identifiers defined by the declarations contained within its scope.

The behaviour of the concrete specification methods for declarative Environment Records is defined by the following algorithms.

8.1.1.1.1 HasBinding(N)

The concrete Environment Record method HasBinding for declarative Environment Records simply determines if the argument identifier is one of the identifiers bound by the record:

  1. Let envRec be the declarative Environment Record for which the method was invoked.
  2. If envRec has a binding for the name that is the value of N, return true.
  3. Return false.

8.1.1.1.2 CreateMutableBinding (N, D)

The concrete Environment Record method CreateMutableBinding for declarative Environment Records creates a new mutable binding for the name N that is uninitialized. A binding must not already exist in this Environment Record for N. If Boolean argument D is provided and has the value true the new binding is marked as being subject to deletion.

  1. Let envRec be the declarative Environment Record for which the method was invoked.
  2. Assert: envRec does not already have a binding for N.
  3. Create a mutable binding in envRec for N and record that it is uninitialized. If D is true record that the newly created binding may be deleted by a subsequent DeleteBinding call.
  4. Return NormalCompletion(empty).

8.1.1.1.3 CreateImmutableBinding (N, S)

The concrete Environment Record method CreateImmutableBinding for declarative Environment Records creates a new immutable binding for the name N that is uninitialized. A binding must not already exist in this Environment Record for N. If Boolean argument S is provided and has the value true the new binding is marked as a strict binding.

  1. Let envRec be the declarative Environment Record for which the method was invoked.
  2. Assert: envRec does not already have a binding for N.
  3. Create an immutable binding in envRec for N and record that it is uninitialized. If S is true record that the newly created binding is a strict binding.
  4. Return NormalCompletion(empty).

8.1.1.1.4 InitializeBinding (N,V)

The concrete Environment Record method InitializeBinding for declarative Environment Records is used to set the bound value of the current binding of the identifier whose name is the value of the argument N to the value of argument V. An uninitialized binding for N must already exist.

  1. Let envRec be the declarative Environment Record for which the method was invoked.
  2. Assert: envRec must have an uninitialized binding for N.
  3. Set the bound value for N in envRec to V.
  4. Record that the binding for N in envRec has been initialized.
  5. Return NormalCompletion(empty).

8.1.1.1.5 SetMutableBinding (N,V,S)

The concrete Environment Record method SetMutableBinding for declarative Environment Records attempts to change the bound value of the current binding of the identifier whose name is the value of the argument N to the value of argument V. A binding for N normally already exist, but in rare cases it may not. If the binding is an immutable binding, a TypeError is thrown if S is true.

  1. Let envRec be the declarative Environment Record for which the method was invoked.
  2. If envRec does not have a binding for N, then
    1. If S is true throw a ReferenceError exception.
    2. Perform envRec.CreateMutableBinding(N, true).
    3. Perform envRec.InitializeBinding(N, V).
    4. Return NormalCompletion(empty).
  3. If the binding for N in envRec is a strict binding, let S be true.
  4. If the binding for N in envRec has not yet been initialized throw a ReferenceError exception.
  5. Else if the binding for N in envRec is a mutable binding, change its bound value to V.
  6. Else this must be an attempt to change the value of an immutable binding so if S is true throw a TypeError exception.
  7. Return NormalCompletion(empty).

NOTE An example of ECMAScript code that results in a missing binding at step 2 is:

function f(){eval("var x; x = (delete x, 0);")}

8.1.1.1.6 GetBindingValue(N,S)

The concrete Environment Record method GetBindingValue for declarative Environment Records simply returns the value of its bound identifier whose name is the value of the argument N. If the binding exists but is uninitialized a ReferenceError is thrown, regardless of the value of S.

  1. Let envRec be the declarative Environment Record for which the method was invoked.
  2. Assert: envRec has a binding for N.
  3. If the binding for N in envRec is an uninitialized binding, throw a ReferenceError exception.
  4. Return the value currently bound to N in envRec.

8.1.1.1.7 DeleteBinding (N)

The concrete Environment Record method DeleteBinding for declarative Environment Records can only delete bindings that have been explicitly designated as being subject to deletion.

  1. Let envRec be the declarative Environment Record for which the method was invoked.
  2. Assert: envRec has a binding for the name that is the value of N.
  3. If the binding for N in envRec cannot be deleted, return false.
  4. Remove the binding for N from envRec.
  5. Return true.

8.1.1.1.8 HasThisBinding ()

Regular declarative Environment Records do not provide a this binding.

  1. Return false.

8.1.1.1.9 HasSuperBinding ()

Regular declarative Environment Records do not provide a super binding.

  1. Return false.

8.1.1.1.10 WithBaseObject()

Declarative Environment Records always return undefined as their WithBaseObject.

  1. Return undefined.

8.1.1.2 Object Environment Records

Each object Environment Record is associated with an object called its binding object. An object Environment Record binds the set of string identifier names that directly correspond to the property names of its binding object. Property keys that are not strings in the form of an IdentifierName are not included in the set of bound identifiers. Both own and inherited properties are included in the set regardless of the setting of their [[Enumerable]] attribute. Because properties can be dynamically added and deleted from objects, the set of identifiers bound by an object Environment Record may potentially change as a side-effect of any operation that adds or deletes properties. Any bindings that are created as a result of such a side-effect are considered to be a mutable binding even if the Writable attribute of the corresponding property has the value false. Immutable bindings do not exist for object Environment Records.

Object Environment Records created for with statements (13.11) can provide their binding object as an implicit this value for use in function calls. The capability is controlled by a withEnvironment Boolean value that is associated with each object Environment Record. By default, the value of withEnvironment is false for any object Environment Record.

The behaviour of the concrete specification methods for object Environment Records is defined by the following algorithms.

8.1.1.2.1 HasBinding(N)

The concrete Environment Record method HasBinding for object Environment Records determines if its associated binding object has a property whose name is the value of the argument N:

  1. Let envRec be the object Environment Record for which the method was invoked.
  2. Let bindings be the binding object for envRec.
  3. Let foundBinding be HasProperty(bindings, N)
  4. ReturnIfAbrupt(foundBinding).
  5. If foundBinding is false, return false.
  6. If the withEnvironment flag of envRec is false, return true.
  7. Let unscopables be Get(bindings, @@unscopables).
  8. ReturnIfAbrupt(unscopables).
  9. If Type(unscopables) is Object, then
    1. Let blocked be ToBoolean(Get(unscopables, N)).
    2. ReturnIfAbrupt(blocked).
    3. If blocked is true, return false.
  10. Return true.

8.1.1.2.2 CreateMutableBinding (N, D)

The concrete Environment Record method CreateMutableBinding for object Environment Records creates in an Environment Record’s associated binding object a property whose name is the String value and initializes it to the value undefined. If Boolean argument D is provided and has the value true the new property’s [[Configurable]] attribute is set to true, otherwise it is set to false.

  1. Let envRec be the object Environment Record for which the method was invoked.
  2. Let bindings be the binding object for envRec.
  3. If D is true then let configValue be true otherwise let configValue be false.
  4. Return DefinePropertyOrThrow(bindings, N, PropertyDescriptor{[[Value]]:undefined, [[Writable]]: true, [[Enumerable]]: true , [[Configurable]]: configValue}).

NOTE Normally envRec will not have a binding for N but if it does, the semantics of DefinePropertyOrThrow may result in an existing binding being replaced or shadowed or cause an abrupt completion to be returned.

8.1.1.2.3 CreateImmutableBinding (N, S)

The concrete Environment Record method CreateImmutableBinding is never used within this specification in association with Object Environment Records.

8.1.1.2.4 InitializeBinding (N,V)

The concrete Environment Record method InitializeBinding for object Environment Records is used to set the bound value of the current binding of the identifier whose name is the value of the argument N to the value of argument V. An uninitialized binding for N must already exist.

  1. Let envRec be the object Environment Record for which the method was invoked.
  2. Assert: envRec must have an uninitialized binding for N.
  3. Record that the binding for N in envRec has been initialized.
  4. Return envRec.SetMutableBinding(N, V, false).

NOTE In this specification, all uses of CreateMutableBinding for object Environment Records are immediately followed by a call to InitializeBinding for the same name. Hence, implementations do not need to explicitly track the initialization state of individual object Environment Record bindings.

8.1.1.2.5 SetMutableBinding (N,V,S)

The concrete Environment Record method SetMutableBinding for object Environment Records attempts to set the value of the Environment Record’s associated binding object’s property whose name is the value of the argument N to the value of argument V. A property named N normally already exists but if it does not or is not currently writable, error handling is determined by the value of the Boolean argument S.

  1. Let envRec be the object Environment Record for which the method was invoked.
  2. Let bindings be the binding object for envRec.
  3. Return Set(bindings, N, V, S).

8.1.1.2.6 GetBindingValue(N,S)

The concrete Environment Record method GetBindingValue for object Environment Records returns the value of its associated binding object’s property whose name is the String value of the argument identifier N. The property should already exist but if it does not the result depends upon the value of the S argument:

  1. Let envRec be the object Environment Record for which the method was invoked.
  2. Let bindings be the binding object for envRec.
  3. Let value be HasProperty(bindings, N).
  4. ReturnIfAbrupt(value).
  5. If value is false, then
    1. If S is false, return the value undefined, otherwise throw a ReferenceError exception.
  6. Return Get(bindings, N).

8.1.1.2.7 DeleteBinding (N)

The concrete Environment Record method DeleteBinding for object Environment Records can only delete bindings that correspond to properties of the environment object whose [[Configurable]] attribute have the value true.

  1. Let envRec be the object Environment Record for which the method was invoked.
  2. Let bindings be the binding object for envRec.
  3. Return bindings.[[Delete]](N).

8.1.1.2.8 HasThisBinding ()

Regular object Environment Records do not provide a this binding.

  1. Return false.

8.1.1.2.9 HasSuperBinding ()

Regular object Environment Records do not provide a super binding.

  1. Return false.

8.1.1.2.10 WithBaseObject()

Object Environment Records return undefined as their WithBaseObject unless their withEnvironment flag is true.

  1. Let envRec be the object Environment Record for which the method was invoked.
  2. If the withEnvironment flag of envRec is true, return the binding object for envRec.
  3. Otherwise, return undefined.

8.1.1.3 Function Environment Records

A function Environment Record is a declarative Environment Record that is used to represent the top-level scope of a function and, if the function is not an ArrowFunction, provides a this binding. If a function is not an ArrowFunction function and references super, its function Environment Record also contains the state that is used to perform super method invocations from within the function.

Function Environment Records have the additional state fields listed in Table 16.

Table 16 — Additional Fields of Function Environment Records
Field Name Value Meaning
[[thisValue]] Any This is the this value used for this invocation of the function.
[[thisBindingStatus]] "lexical" | "initialized" | "uninitialized" If the value is "lexical", this is an ArrowFunction and does not have a local this value.
[[FunctionObject]] Object The function Object whose invocation caused this Environment Record to be created.
[[HomeObject]] Object | undefined If the associated function has super property accesses and is not an ArrowFunction, [[HomeObject]] is the object that the function is bound to as a method. The default value for [[HomeObject]] is undefined.
[[NewTarget]] Object | undefined If this Environment Record was created by the [[Construct]] internal method, [[NewTarget]] is the value of the [[Construct]] newTarget parameter. Otherwise, its value is undefined.

Function Environment Records support all of the declarative Environment Record methods listed in Table 15 and share the same specifications for all of those methods except for HasThisBinding and HasSuperBinding. In addition, function Environment Records support the methods listed in Table 17:

Table 17 — Additional Methods of Function Environment Records
Method Purpose
BindThisValue(V) Set the [[thisValue]] and record that it has been initialized.
GetThisBinding() Return the value of this Environment Record’s this binding. Throws a ReferenceError if the this binding has not been initialized.
GetSuperBase() Return the object that is the base for super property accesses bound in this Environment Record. The object is derived from this Environment Record’s [[HomeObject]] field. The value undefined indicates that super property accesses will produce runtime errors.

The behaviour of the additional concrete specification methods for function Environment Records is defined by the following algorithms:

8.1.1.3.1 BindThisValue(V)

  1. Let envRec be the function Environment Record for which the method was invoked.
  2. Assert: envRec.[[thisBindingStatus]] is not "lexical".
  3. If envRec.[[thisBindingStatus]] is "initialized", throw a ReferenceError exception.
  4. Set envRec.[[thisValue]] to V.
  5. Set envRec.[[thisBindingStatus]] to "initialized".
  6. Return V.

8.1.1.3.2 HasThisBinding ()

  1. Let envRec be the function Environment Record for which the method was invoked.
  2. If envRec.[[thisBindingStatus]] is "lexical", return false; otherwise, return true.

8.1.1.3.3 HasSuperBinding ()

  1. Let envRec be the function Environment Record for which the method was invoked.
  2. If envRec.[[thisBindingStatus]] is "lexical", return false.
  3. If envRec.[[HomeObject]] has the value undefined, return false, otherwise, return true.

8.1.1.3.4 GetThisBinding ()

  1. Let envRec be the function Environment Record for which the method was invoked.
  2. Assert: envRec.[[thisBindingStatus]] is not "lexical".
  3. If envRec.[[thisBindingStatus]] is "uninitialized", throw a ReferenceError exception.
  4. Return envRec.[[thisValue]].

8.1.1.3.5 GetSuperBase ()

  1. Let envRec be the function Environment Record for which the method was invoked.
  2. Let home be the value of envRec.[[HomeObject]].
  3. If home has the value undefined, return undefined.
  4. Assert: Type(home) is Object.
  5. Return home.[[GetPrototypeOf]]().

8.1.1.4 Global Environment Records

A global Environment Record is used to represent the outer most scope that is shared by all of the ECMAScript Script elements that are processed in a common Realm (8.2). A global Environment Record provides the bindings for built-in globals (clause 18), properties of the global object, and for all top-level declarations (13.2.8, 13.2.10) that occur within a Script.

A global Environment Record is logically a single record but it is specified as a composite encapsulating an object Environment Record and a declarative Environment Record. The object Environment Record has as its base object the global object of the associated Realm. This global object is the value returned by the global Environment Record’s GetThisBinding concrete method. The object Environment Record component of a global Environment Record contains the bindings for all built-in globals (clause 18) and all bindings introduced by a FunctionDeclaration, GeneratorDeclaration, or VariableStatement contained in global code. The bindings for all other ECMAScript declarations in global code are contained in the declarative Environment Record component of the global Environment Record.

Properties may be created directly on a global object. Hence, the object Environment Record component of a global Environment Record may contain both bindings created explicitly by FunctionDeclaration, GeneratorDeclaration, or VariableDeclaration declarations and binding created implicitly as properties of the global object. In order to identify which bindings were explicitly created using declarations, a global Environment Record maintains a list of the names bound using its CreateGlobalVarBindings and CreateGlobalFunctionBindings concrete methods.

Global Environment Records have the additional fields listed in Table 18 and the additional methods listed in Table 19.

Table 18 — Additional Fields of Global Environment Records
Field Name Value Meaning
[[ObjectRecord]] Object Environment Record Binding object is the global object. It contains global built-in bindings as well as FunctionDeclaration, GeneratorDeclaration, and VariableDeclaration bindings in global code for the associated Realm.
[[DeclarativeRecord]] Declarative Environment Record Contains bindings for all declarations in global code for the associated Realm code except for FunctionDeclaration, GeneratorDeclaration, and VariableDeclaration bindings.
[[VarNames]] List of String The string names bound by FunctionDeclaration, GeneratorDeclaration, and VariableDeclaration declarations in global code for the associated Realm.
Table 19 — Additional Methods of Global Environment Records
Method Purpose
GetThisBinding() Return the value of this Environment Record’s this binding.
HasVarDeclaration (N) Determines if the argument identifier has a binding in this Environment Record that was created using a VariableDeclaration, FunctionDeclaration, or GeneratorDeclaration.
HasLexicalDeclaration (N) Determines if the argument identifier has a binding in this Environment Record that was created using a lexical declaration such as a LexicalDeclaration or a ClassDeclaration.
HasRestrictedGlobalProperty (N) Determines if the argument is the name of a global object property that may not be shadowed by a global lexically binding.
CanDeclareGlobalVar (N) Determines if a corresponding CreateGlobalVarBinding call would succeed if called for the same argument N.
CanDeclareGlobalFunction (N) Determines if a corresponding CreateGlobalFunctionBinding call would succeed if called for the same argument N.
CreateGlobalVarBinding(N, D) Used to create and initialize to undefined a global var binding in the [[ObjectRecord]] component of a global Environment Record. The binding will be a mutable binding. The corresponding global object property will have attribute values appropriate for a var. The String value N is the bound name. If D is true the binding may be deleted. Logically equivalent to CreateMutableBinding followed by a SetMutableBinding but it allows var declarations to receive special treatment.
CreateGlobalFunctionBinding(N, V, D) Create and initialize a global function binding in the [[ObjectRecord]] component of a global Environment Record. The binding will be a mutable binding. The corresponding global object property will have attribute values appropriate for a function. The String value N is the bound name. V is the initialization value. If the optional Boolean argument D is true the binding is may be deleted. Logically equivalent to CreateMutableBinding followed by a SetMutableBinding but it allows function declarations to receive special treatment.

The behaviour of the concrete specification methods for global Environment Records is defined by the following algorithms.

8.1.1.4.1 HasBinding(N)

The concrete Environment Record method HasBinding for global Environment Records simply determines if the argument identifier is one of the identifiers bound by the record:

  1. Let envRec be the global Environment Record for which the method was invoked.
  2. Let DclRec be envRec.[[DeclarativeRecord]].
  3. If DclRec.HasBinding(N) is true, return true.
  4. Let ObjRec be envRec.[[ObjectRecord]].
  5. Return ObjRec.HasBinding(N).

8.1.1.4.2 CreateMutableBinding (N, D)

The concrete Environment Record method CreateMutableBinding for global Environment Records creates a new mutable binding for the name N that is uninitialized. The binding is created in the associated DeclarativeRecord. A binding for N must not already exist in the DeclarativeRecord. If Boolean argument D is provided and has the value true the new binding is marked as being subject to deletion.

  1. Let envRec be the global Environment Record for which the method was invoked.
  2. Let DclRec be envRec.[[DeclarativeRecord]].
  3. If DclRec.HasBinding(N) is true, throw a TypeError exception.
  4. Return DclRec.CreateMutableBinding(N, D).

8.1.1.4.3 CreateImmutableBinding (N, S)

The concrete Environment Record method CreateImmutableBinding for global Environment Records creates a new immutable binding for the name N that is uninitialized. A binding must not already exist in this Environment Record for N. If Boolean argument S is provided and has the value true the new binding is marked as a strict binding.

  1. Let envRec be the global Environment Record for which the method was invoked.
  2. Let DclRec be envRec.[[DeclarativeRecord]].
  3. If DclRec.HasBinding(N) is true, throw a TypeError exception.
  4. Return DclRec.CreateImmutableBinding(N, S).

8.1.1.4.4 InitializeBinding (N,V)

The concrete Environment Record method InitializeBinding for global Environment Records is used to set the bound value of the current binding of the identifier whose name is the value of the argument N to the value of argument V. An uninitialized binding for N must already exist.

  1. Let envRec be the global Environment Record for which the method was invoked.
  2. Let DclRec be envRec.[[DeclarativeRecord]].
  3. If DclRec.HasBinding(N) is true, then
    1. Return DclRec.InitializeBinding(N, V).
  4. Assert: If the binding exists it must be in the object Environment Record.
  5. Let ObjRec be envRec.[[ObjectRecord]].
  6. Return ObjRec.InitializeBinding(N, V).

8.1.1.4.5 SetMutableBinding (N,V,S)

The concrete Environment Record method SetMutableBinding for global Environment Records attempts to change the bound value of the current binding of the identifier whose name is the value of the argument N to the value of argument V. If the binding is an immutable binding, a TypeError is thrown if S is true. A property named N normally already exists but if it does not or is not currently writable, error handling is determined by the value of the Boolean argument S.

  1. Let envRec be the global Environment Record for which the method was invoked.
  2. Let DclRec be envRec.[[DeclarativeRecord]].
  3. If DclRec.HasBinding(N) is true, then
    1. Return DclRec.SetMutableBinding(N, V, S).
  4. Let ObjRec be envRec.[[ObjectRecord]].
  5. Return ObjRec.SetMutableBinding(N, V, S).

8.1.1.4.6 GetBindingValue(N,S)

The concrete Environment Record method GetBindingValue for global Environment Records returns the value of its bound identifier whose name is the value of the argument N. If the binding is an uninitialized binding throw a ReferenceError exception. A property named N normally already exists but if it does not or is not currently writable, error handling is determined by the value of the Boolean argument S.

  1. Let envRec be the global Environment Record for which the method was invoked.
  2. Let DclRec be envRec.[[DeclarativeRecord]].
  3. If DclRec.HasBinding(N) is true, then
    1. Return DclRec.GetBindingValue(N, S).
  4. Let ObjRec be envRec.[[ObjectRecord]].
  5. Return ObjRec.GetBindingValue(N, S).

8.1.1.4.7 DeleteBinding (N)

The concrete Environment Record method DeleteBinding for global Environment Records can only delete bindings that have been explicitly designated as being subject to deletion.

  1. Let envRec be the global Environment Record for which the method was invoked.
  2. Let DclRec be envRec.[[DeclarativeRecord]].
  3. If DclRec.HasBinding(N) is true, then
    1. Return DclRec.DeleteBinding(N).
  4. Let ObjRec be envRec.[[ObjectRecord]].
  5. Let globalObject be the binding object for ObjRec.
  6. Let existingProp be HasOwnProperty(globalObject, N).
  7. ReturnIfAbrupt(existingProp).
  8. If existingProp is true, then
    1. Let status be ObjRec.DeleteBinding(N).
    2. ReturnIfAbrupt(status).
    3. If status is true, then
      1. Let varNames be envRec.[[VarNames]].
      2. If N is an element of varNames, remove that element from the varNames.
    4. Return status.
  9. Return true.

8.1.1.4.8 HasThisBinding ()

Global Environment Records always provide a this binding whose value is the associated global object.

  1. Return true.

8.1.1.4.9 HasSuperBinding ()

  1. Return false.

8.1.1.4.10 WithBaseObject()

Global Environment Records always return undefined as their WithBaseObject.

  1. Return undefined.

8.1.1.4.11 GetThisBinding ()

  1. Let envRec be the global Environment Record for which the method was invoked.
  2. Let ObjRec be envRec.[[ObjectRecord]].
  3. Let bindings be the binding object for ObjRec.
  4. Return bindings.

8.1.1.4.12 HasVarDeclaration (N)

The concrete Environment Record method HasVarDeclaration for global Environment Records determines if the argument identifier has a binding in this record that was created using a VariableStatement or a FunctionDeclaration :

  1. Let envRec be the global Environment Record for which the method was invoked.
  2. Let varDeclaredNames be envRec.[[VarNames]].
  3. If varDeclaredNames contains the value of N, return true.
  4. Return false.

8.1.1.4.13 HasLexicalDeclaration (N)

The concrete Environment Record method HasLexicalDeclaration for global Environment Records determines if the argument identifier has a binding in this record that was created using a lexical declaration such as a LexicalDeclaration or a ClassDeclaration :

  1. Let envRec be the global Environment Record for which the method was invoked.
  2. Let DclRec be envRec.[[DeclarativeRecord]].
  3. Return DclRec.HasBinding(N).

8.1.1.4.14 HasRestrictedGlobalProperty (N)

The concrete Environment Record method HasRestrictedGlobalProperty for global Environment Records determines if the argument identifier is the name of a property of the global object that must not be shadowed by a global lexically binding:

  1. Let envRec be the global Environment Record for which the method was invoked.
  2. Let ObjRec be envRec.[[ObjectRecord]].
  3. Let globalObject be the binding object for ObjRec.
  4. Let existingProp be globalObject.[[GetOwnProperty]](N).
  5. ReturnIfAbrupt(existingProp).
  6. If existingProp is undefined, return false.
  7. If existingProp.[[Configurable]] is true, return false.
  8. Return true.

NOTE Properties may exist upon a global object that were directly created rather than being declared using a var or function declaration. A global lexical binding may not be created that has the same name as a non-configurable property of the global object. The global property undefined is an example of such a property.

8.1.1.4.15 CanDeclareGlobalVar (N)

The concrete Environment Record method CanDeclareGlobalVar for global Environment Records determines if a corresponding CreateGlobalVarBinding call would succeed if called for the same argument N. Redundant var declarations and var declarations for pre-existing global object properties are allowed.

  1. Let envRec be the global Environment Record for which the method was invoked.
  2. Let ObjRec be envRec.[[ObjectRecord]].
  3. Let globalObject be the binding object for ObjRec.
  4. Let hasProperty be HasOwnProperty(globalObject, N).
  5. ReturnIfAbrupt(hasProperty).
  6. If hasProperty is true, return true.
  7. Return IsExtensible(globalObject).

8.1.1.4.16 CanDeclareGlobalFunction (N)

The concrete Environment Record method CanDeclareGlobalFunction for global Environment Records determines if a corresponding CreateGlobalFunctionBinding call would succeed if called for the same argument N.

  1. Let envRec be the global Environment Record for which the method was invoked.
  2. Let ObjRec be envRec.[[ObjectRecord]].
  3. Let globalObject be the binding object for ObjRec.
  4. Let existingProp be globalObject.[[GetOwnProperty]](N).
  5. ReturnIfAbrupt(existingProp).
  6. If existingProp is undefined, return IsExtensible(globalObject).
  7. If existingProp.[[Configurable]] is true, return true.
  8. If IsDataDescriptor(existingProp) is true and existingProp has attribute values {[[Writable]]: true, [[Enumerable]]: true}, return true.
  9. Return false.

8.1.1.4.17 CreateGlobalVarBinding (N, D)

The concrete Environment Record method CreateGlobalVarBinding for global Environment Records creates and initializes a mutable binding in the associated object Environment Record and records the bound name in the associated [[VarNames]] List. If a binding already exists, it is reused and assumed to be initialized.

  1. Let envRec be the global Environment Record for which the method was invoked.
  2. Let ObjRec be envRec.[[ObjectRecord]].
  3. Let globalObject be the binding object for ObjRec.
  4. Let hasProperty be HasOwnProperty(globalObject, N).
  5. ReturnIfAbrupt(hasProperty).
  6. Let extensible be IsExtensible(globalObject).
  7. ReturnIfAbrupt(extensible).
  8. If hasProperty is false and extensible is true, then
    1. Let status be ObjRec.CreateMutableBinding(N, D).
    2. ReturnIfAbrupt(status).
    3. Let status be ObjRec.InitializeBinding(N, undefined).
    4. ReturnIfAbrupt(status).
  9. Let varDeclaredNames be envRec.[[VarNames]].
  10. If varDeclaredNames does not contain the value of N, then
    1. Append N to varDeclaredNames.
  11. Return NormalCompletion(empty).

8.1.1.4.18 CreateGlobalFunctionBinding (N, V, D)

The concrete Environment Record method CreateGlobalFunctionBinding for global Environment Records creates and initializes a mutable binding in the associated object Environment Record and records the bound name in the associated [[VarNames]] List. If a binding already exists, it is replaced.

  1. Let envRec be the global Environment Record for which the method was invoked.
  2. Let ObjRec be envRec.[[ObjectRecord]].
  3. Let globalObject be the binding object for ObjRec.
  4. Let existingProp be globalObject.[[GetOwnProperty]](N).
  5. ReturnIfAbrupt(existingProp).
  6. If existingProp is undefined or existingProp.[[Configurable]] is true, then
    1. Let desc be the PropertyDescriptor{[[Value]]:V, [[Writable]]: true, [[Enumerable]]: true , [[Configurable]]: D}.
  7. Else,
    1. Let desc be the PropertyDescriptor{[[Value]]:V }.
  8. Let status be DefinePropertyOrThrow(globalObject, N, desc).
  9. ReturnIfAbrupt(status).
  10. Let status be Set(globalObject, N, V, false).
  11. Record that the binding for N in ObjRec has been initialized.
  12. ReturnIfAbrupt(status).
  13. Let varDeclaredNames be envRec.[[VarNames]].
  14. If varDeclaredNames does not contain the value of N, then
    1. Append N to varDeclaredNames.
  15. Return NormalCompletion(empty).

NOTE Global function declarations are always represented as own properties of the global object. If possible, an existing own property is reconfigured to have a standard set of attribute values. Steps 10-12 are equivalent to what calling the InitializeBinding concrete method would do and if globalObject is a Proxy will produce the same sequence of Proxy trap calls.

8.1.1.5 Module Environment Records

A module Environment Record is a declarative Environment Record that is used to represent the outer scope of an ECMAScript Module. In additional to normal mutable and immutable bindings, module Environment Records also provide immutable import bindings which are bindings that provide indirect access to a target binding that exists in another Environment Record.

Module Environment Records support all of the declarative Environment Record methods listed in Table 15 and share the same specifications for all of those methods except for GetBindingValue, DeleteBinding, HasThisBinding and GetThisBinding. In addition, module Environment Records support the methods listed in Table 20:

Table 20 — Additional Methods of Module Environment Records
Method Purpose
CreateImportBinding(N, M, N2 ) Create an immutable indirect binding in a module Environment Record. The String value N is the text of the bound name. M is a Module Record (see 15.2.1.15), and N2 is a binding that exists in M’s module Environment Record.
GetThisBinding() Return the value of this Environment Record’s this binding.

The behaviour of the additional concrete specification methods for module Environment Records are defined by the following algorithms:

8.1.1.5.1 GetBindingValue(N,S)

The concrete Environment Record method GetBindingValue for module Environment Records returns the value of its bound identifier whose name is the value of the argument N. However, if the binding is an indirect binding the value of the target binding is returned. If the binding exists but is uninitialized a ReferenceError is thrown, regardless of the value of S.

  1. Let envRec be the module Environment Record for which the method was invoked.
  2. Assert: envRec has a binding for N.
  3. If the binding for N is an indirect binding, then
    1. Let M and N2 be the indirection values provided when this binding for N was created.
    2. Let targetEnv be M.[[Environment]].
    3. If targetEnv is undefined, throw a ReferenceError exception.
    4. Let targetER be targetEnv’s EnvironmentRecord.
    5. Return targetER.GetBindingValue(N2, S).
  4. If the binding for N in envRec is an uninitialized binding, throw a ReferenceError exception.
  5. Return the value currently bound to N in envRec.

NOTE Because a Module is always strict mode code, calls to GetBindingValue should always pass true as the value of S.

8.1.1.5.2 DeleteBinding (N)

The concrete Environment Record method DeleteBinding for module Environment Records refuses to delete bindings.

  1. Let envRec be the module Environment Record for which the method was invoked.
  2. If envRec does not have a binding for the name that is the value of N, return true.
  3. Return false.

NOTE The bindings of a module Environment Record are not deletable.

8.1.1.5.3 HasThisBinding ()

Module Environment Records provide a this binding.

  1. Return true.

8.1.1.5.4 GetThisBinding ()

  1. Return undefined.

8.1.1.5.5 CreateImportBinding (N, M, N2)

The concrete Environment Record method CreateImportBinding for module Environment Records creates a new initialized immutable indirect binding for the name N. A binding must not already exist in this Environment Record for N. M is a Module Record (see 15.2.1.15), and N2 is the name of a binding that exists in M’s module Environment Record. Accesses to the value of the new binding will indirectly access the bound value of value of the target binding.

  1. Let envRec be the module Environment Record for which the method was invoked.
  2. Assert: envRec does not already have a binding for N.
  3. Assert: M is a Module Record.
  4. Assert: When M.[[Environment]] is instantiated it will have a direct binding for N2.
  5. Create an immutable indirect binding in envRec for N that references M and N2 as its target binding and record that the binding is initialized.
  6. Return NormalCompletion(empty).

8.1.2 Lexical Environment Operations

The following abstract operations are used in this specification to operate upon lexical environments:

8.1.2.1 GetIdentifierReference (lex, name, strict)

The abstract operation GetIdentifierReference is called with a Lexical Environment lex, a String name, and a Boolean flag strict. The value of lex may be null. When called, the following steps are performed:

  1. If lex is the value null, then
    1. Return a value of type Reference whose base value is undefined, whose referenced name is name, and whose strict reference flag is strict.
  2. Let envRec be lex’s EnvironmentRecord.
  3. Let exists be envRec.HasBinding(name).
  4. ReturnIfAbrupt(exists).
  5. If exists is true, then
    1. Return a value of type Reference whose base value is envRec, whose referenced name is name, and whose strict reference flag is strict.
  6. Else
    1. Let outer be the value of lex’s outer environment reference.
    2. Return GetIdentifierReference(outer, name, strict).

8.1.2.2 NewDeclarativeEnvironment (E)

When the abstract operation NewDeclarativeEnvironment is called with a Lexical Environment as argument E the following steps are performed:

  1. Let env be a new Lexical Environment.
  2. Let envRec be a new declarative Environment Record containing no bindings.
  3. Set env’s EnvironmentRecord to be envRec.
  4. Set the outer lexical environment reference of env to E.
  5. Return env.

8.1.2.3 NewObjectEnvironment (O, E)

When the abstract operation NewObjectEnvironment is called with an Object O and a Lexical Environment E as arguments, the following steps are performed:

  1. Let env be a new Lexical Environment.
  2. Let envRec be a new object Environment Record containing O as the binding object.
  3. Set env’s EnvironmentRecord to envRec.
  4. Set the outer lexical environment reference of env to E.
  5. Return env.

8.1.2.4 NewFunctionEnvironment ( F, newTarget )

When the abstract operation NewFunctionEnvironment is called with arguments F and newTarget the following steps are performed:

  1. Assert: F is an ECMAScript function.
  2. Assert: Type(newTarget) is Undefined or Object.
  3. Let env be a new Lexical Environment.
  4. Let envRec be a new function Environment Record containing no bindings.
  5. Set envRec.[[FunctionObject]] to F.
  6. If F’s [[ThisMode]] internal slot is lexical, set envRec.[[thisBindingStatus]] to "lexical".
  7. Else, Set envRec.[[thisBindingStatus]] to "uninitialized".
  8. Let home be the value of F’s [[HomeObject]] internal slot.
  9. Set envRec.[[HomeObject]] to home.
  10. Set envRec.[[NewTarget]] to newTarget.
  11. Set env’s EnvironmentRecord to be envRec.
  12. Set the outer lexical environment reference of env to the value of F’s [[Environment]] internal slot.
  13. Return env.

8.1.2.5 NewGlobalEnvironment ( G )

When the abstract operation NewGlobalEnvironment is called with an ECMAScript Object G as its argument, the following steps are performed:

  1. Let env be a new Lexical Environment.
  2. Let objRec be a new object Environment Record containing G as the binding object.
  3. Let dclRec be a new declarative Environment Record containing no bindings.
  4. Let globalRec be a new global Environment Record.
  5. Set globalRec.[[ObjectRecord]] to objRec.
  6. Set globalRec.[[DeclarativeRecord]] to dclRec.
  7. Set globalRec.[[VarNames]] to a new empty List.
  8. Set env’s EnvironmentRecord to globalRec.
  9. Set the outer lexical environment reference of env to null
  10. Return env.

8.1.2.6 NewModuleEnvironment (E)

When the abstract operation NewModuleEnvironment is called with a Lexical Environment argument E the following steps are performed:

  1. Let env be a new Lexical Environment.
  2. Let envRec be a new module Environment Record containing no bindings.
  3. Set env’s EnvironmentRecord to be envRec.
  4. Set the outer lexical environment reference of env to E.
  5. Return env.

8.2 Code Realms

Before it is evaluated, all ECMAScript code must be associated with a Realm. Conceptually, a realm consists of a set of intrinsic objects, an ECMAScript global environment, all of the ECMAScript code that is loaded within the scope of that global environment, and other associated state and resources.

A Realm is specified as a Record with the fields specified in Table 21:

Table 21 — Realm Record Fields
Field Name Value Meaning
[[intrinsics]] Record whose field names are intrinsic keys and whose values are objects These are the intrinsic values used by code associated with this Realm
[[globalThis]] Object The global object for this Realm
[[globalEnv]] Lexical Environment The global environment for this Realm
[[templateMap]] A List of Record { [[strings]]: List, [[array]]: Object}. Template objects are canonicalized separately for each Realm using its [[templateMap]]. Each [[strings]] value is a List containing, in source text order, the raw String values of a TemplateLiteral that has been evaluated. The associated [[array]] value is the corresponding template object that is passed to a tag function.

An implementation may define other, implementation specific fields.

8.2.1 CreateRealm ( )

The abstract operation CreateRealm with no arguments performs the following steps:

  1. Let realmRec be a new Record.
  2. Perform CreateIntrinsics(realmRec).
  3. Set realmRec.[[globalThis]] to undefined.
  4. Set realmRec.[[globalEnv]] to undefined.
  5. Set realmRec.[[templateMap]] to a new empty List.
  6. Return realmRec.

8.2.2 CreateIntrinsics ( realmRec )

When the abstract operation CreateIntrinsics with argument realmRec performs the following steps:

  1. Let intrinsics be a new Record.
  2. Set realmRec.[[intrinsics]] to intrinsics.
  3. Let objProto be ObjectCreate(null).
  4. Set intrinsics.[[%ObjectPrototype%]] to objProto.
  5. Let throwerSteps be the algorithm steps specified in 9.2.7.1 for the %ThrowTypeError% function.
  6. Let thrower be CreateBuiltinFunction(realmRec, throwerSteps, null).
  7. Set intrinsics.[[%ThrowTypeError%]] to thrower.
  8. Let noSteps be an empty sequence of algorithm steps.
  9. Let funcProto be CreateBuiltinFunction(realmRec, noSteps, objProto).
  10. Set intrinsics.[[%FunctionPrototype%]] to funcProto.
  11. Call thrower.[[SetPrototypeOf]](funcProto).
  12. Perform AddRestrictedFunctionProperties(funcProto, realmRec).
  13. Set fields of intrinsics with the values listed in Table 7 that have not already been handled above. The field names are the names listed in column one of the table. The value of each field is a new object value fully and recursively populated with property values as defined by the specification of each object in clauses 18-26. All object property values are newly created object values. All values that are built-in function objects are created by performing CreateBuiltinFunction(realmRec, <steps>, <prototype>, <slots>) where <steps> is the definition of that function provided by this specification, <prototype> is the specified value of the function’s [[Prototype]] internal slot and <slots> is a list of the names, if any, of the functions specified internal slots. The creation of the intrinsics and their properties must be ordered to avoid any dependencies upon objects that have not yet been created.
  14. Return intrinsics.

8.2.3 SetRealmGlobalObject ( realmRec, globalObj )

The abstract operation SetRealmGlobalObject with arguments realmRec and globalObj performs the following steps:

  1. If globalObj is undefined, then
    1. Let intrinsics be realmRec.[[intrinsics]].
    2. Let globalObj be ObjectCreate(intrinsics.[[%ObjectPrototype%]]).
  2. Assert: Type(globalObj) is Object.
  3. Set realmRec.[[globalThis]] to globalObj.
  4. Let newGlobalEnv be NewGlobalEnvironment(globalObj).
  5. Set realmRec.[[globalEnv]] to newGlobalEnv.
  6. Return realmRec.

8.2.4 SetDefaultGlobalBindings ( realmRec )

The abstract operation SetDefaultGlobalBindings with argument realmRec performs the following steps:

  1. Let global be realmRec.[[globalThis]].
  2. For each property of the Global Object specified in clause 18, do
    1. Let name be the String value of the property name.
    2. Let desc be the fully populated data property descriptor for the property containing the specified attributes for the property. For properties listed in 18.2, 18.3, or 18.4 the value of the [[Value]] attribute is the corresponding intrinsic object from realmRec.
    3. Let status be DefinePropertyOrThrow(global, name, desc).
    4. ReturnIfAbrupt(status).
  3. Return global.

8.3 Execution Contexts

An execution context is a specification device that is used to track the runtime evaluation of code by an ECMAScript implementation. At any point in time, there is at most one execution context that is actually executing code. This is known as the running execution context. A stack is used to track execution contexts. The running execution context is always the top element of this stack. A new execution context is created whenever control is transferred from the executable code associated with the currently running execution context to executable code that is not associated with that execution context. The newly created execution context is pushed onto the stack and becomes the running execution context.

An execution context contains whatever implementation specific state is necessary to track the execution progress of its associated code. Each execution context has at least the state components listed in Table 22.

Table 22 —State Components for All Execution Contexts
Component Purpose
code evaluation state Any state needed to perform, suspend, and resume evaluation of the code associated with this execution context.
Function If this execution context is evaluating the code of a function object, then the value of this component is that function object. If the context is evaluating the code of a Script or Module, the value is null.
Realm The Realm from which associated code accesses ECMAScript resources.

Evaluation of code by the running execution context may be suspended at various points defined within this specification. Once the running execution context has been suspended a different execution context may become the running execution context and commence evaluating its code. At some later time a suspended execution context may again become the running execution context and continue evaluating its code at the point where it had previously been suspended. Transition of the running execution context status among execution contexts usually occurs in stack-like last-in/first-out manner. However, some ECMAScript features require non-LIFO transitions of the running execution context.

The value of the Realm component of the running execution context is also called the current Realm. The value of the Function component of the running execution context is also called the active function object.

Execution contexts for ECMAScript code have the additional state components listed in Table 23.

Table 23 — Additional State Components for ECMAScript Code Execution Contexts
Component Purpose
LexicalEnvironment Identifies the Lexical Environment used to resolve identifier references made by code within this execution context.
VariableEnvironment Identifies the Lexical Environment whose EnvironmentRecord holds bindings created by VariableStatements within this execution context.

The LexicalEnvironment and VariableEnvironment components of an execution context are always Lexical Environments. When an execution context is created its LexicalEnvironment and VariableEnvironment components initially have the same value.

Execution contexts representing the evaluation of generator objects have the additional state components listed in Table 24.

Table 24 — Additional State Components for Generator Execution Contexts
Component Purpose
Generator The GeneratorObject that this execution context is evaluating.

In most situations only the running execution context (the top of the execution context stack) is directly manipulated by algorithms within this specification. Hence when the terms “LexicalEnvironment”, and “VariableEnvironment” are used without qualification they are in reference to those components of the running execution context.

An execution context is purely a specification mechanism and need not correspond to any particular artefact of an ECMAScript implementation. It is impossible for ECMAScript code to directly access or observe an execution context.

8.3.1 ResolveBinding ( name, [env] )

The ResolveBinding abstract operation is used to determine the binding of name passed as a String value. The optional argument env can be used to explicitly provide the Lexical Environment that is to be searched for the binding. During execution of ECMAScript code, ResolveBinding is performed using the following algorithm:

  1. If env was not passed or if env is undefined, then
    1. Let env be the running execution context’s LexicalEnvironment.
  2. Assert: env is a Lexical Environment.
  3. If the code matching the syntactic production that is being evaluated is contained in strict mode code, let strict be true, else let strict be false.
  4. Return GetIdentifierReference(env, name, strict ).

NOTE The result of ResolveBinding is always a Reference value with its referenced name component equal to the name argument.

8.3.2 GetThisEnvironment ( )

The abstract operation GetThisEnvironment finds the Environment Record that currently supplies the binding of the keyword this. GetThisEnvironment performs the following steps:

  1. Let lex be the running execution context’s LexicalEnvironment.
  2. Repeat
    1. Let envRec be lex’s EnvironmentRecord.
    2. Let exists be envRec.HasThisBinding().
    3. If exists is true, return envRec.
    4. Let outer be the value of lex’s outer environment reference.
    5. Let lex be outer.

NOTE The loop in step 2 will always terminate because the list of environments always ends with the global environment which has a this binding.

8.3.3 ResolveThisBinding ( )

The abstract operation ResolveThisBinding determines the binding of the keyword this using the LexicalEnvironment of the running execution context. ResolveThisBinding performs the following steps:

  1. Let envRec be GetThisEnvironment( ).
  2. Return envRec.GetThisBinding().

8.3.4 GetNewTarget ( )

The abstract operation GetNewTarget determines the NewTarget value using the LexicalEnvironment of the running execution context. GetNewTarget performs the following steps:

  1. Let envRec be GetThisEnvironment( ).
  2. Assert: envRec has a [[NewTarget]] field.
  3. Return envRec.[[NewTarget]].

8.3.5 GetGlobalObject ( )

The abstract operation GetGlobalObject returns the global object used by the currently running execution context. GetGlobalObject performs the following steps:

  1. Let ctx be the running execution context.
  2. Let currentRealm be ctx’s Realm.
  3. Return currentRealm.[[globalThis]].

8.4 Jobs and Job Queues

A Job is an abstract operation that initiates an ECMAScript computation when no other ECMAScript computation is currently in progress. A Job abstract operation may be defined to accept an arbitrary set of job parameters.

Execution of a Job can be initiated only when there is no running execution context and the execution context stack is empty. A PendingJob is a request for the future execution of a Job. A PendingJob is an internal Record whose fields are specified in Table 25. Once execution of a Job is initiated, the Job always executes to completion. No other Job may be initiated until the currently running Job completes. However, the currently running Job or external events may cause the enqueuing of additional PendingJobs that may be initiated sometime after completion of the currently running Job.

Table 25 — PendingJob Record Fields
Field Name Value Meaning
[[Job]] The name of a Job abstract operation This is the abstract operation that is performed when execution of this PendingJob is initiated. Jobs are abstract operations that use NextJob rather than Return to indicate that they have completed.
[[Arguments]] A List The List of argument values that are to be passed to [[Job]] when it is activated.
[[Realm]] A Realm Record The Realm for the initial execution context when this Pending Job is initiated.
[[HostDefined]] Any, default value is undefined. Field reserved for use by host environments that need to associate additional information with a pending Job.

A Job Queue is a FIFO queue of PendingJob records. Each Job Queue has a name and the full set of available Job Queues are defined by an ECMAScript implementation. Every ECMAScript implementation has at least the Job Queues defined in Table 26.

Table 26 — Required Job Queues
Name Purpose
ScriptJobs Jobs that validate and evaluate ECMAScript Script and Module source text. See clauses 10 and 15.
PromiseJobs Jobs that are responses to the settlement of a Promise (see 25.4).

A request for the future execution of a Job is made by enqueueing, on a Job Queue, a PendingJob record that includes a Job abstract operation name and any necessary argument values. When there is no running execution context and the execution context stack is empty, the ECMAScript implementation removes the first PendingJob from a Job Queue and uses the information contained in it to create an execution context and starts execution of the associated Job abstract operation.

The PendingJob records from a single Job Queue are always initiated in FIFO order. This specification does not define the order in which multiple Job Queues are serviced. An ECMAScript implementation may interweave the FIFO evaluation of the PendingJob records of a Job Queue with the evaluation of the PendingJob records of one or more other Job Queues. An implementation must define what occurs when there are no running execution context and all Job Queues are empty.

NOTE Typically an ECMAScript implementation will have its Job Queues pre-initialized with at least one PendingJob and one of those Jobs will be the first to be executed. An implementation might choose to free all resources and terminate if the current Job completes and all Job Queues are empty. Alternatively, it might choose to wait for a some implementation specific agent or mechanism to enqueue new PendingJob requests.

The following abstract operations are used to create and manage Jobs and Job Queues:

8.4.1 EnqueueJob (queueName, job, arguments)

The EnqueueJob abstract operation requires three arguments: queueName, job, and arguments. It performs the following steps:

  1. Assert: Type(queueName) is String and its value is the name of a Job Queue recognized by this implementation.
  2. Assert: job is the name of a Job.
  3. Assert: arguments is a List that has the same number of elements as the number of parameters required by job.
  4. Let callerContext be the running execution context.
  5. Let callerRealm be callerContext’s Realm.
  6. Let pending be PendingJob{ [[Job]]: job, [[Arguments]]: arguments, [[Realm]]: callerRealm, [[HostDefined]]: undefined }.
  7. Perform any implementation or host environment defined processing of pending. This may include modifying the [[HostDefined]] field or any other field of pending.
  8. Add pending at the back of the Job Queue named by queueName.
  9. Return NormalCompletion(empty).

8.4.2 NextJob result

An algorithm step such as:

  1. NextJob result.

is used in Job abstract operations in place of:

  1. Return result.

Job abstract operations must not contain a Return step or a ReturnIfAbrupt step. The NextJob result operation is equivalent to the following steps:

  1. If result is an abrupt completion, perform implementation defined unhandled exception processing.
  2. Suspend the running execution context and remove it from the execution context stack.
  3. Assert: The execution context stack is now empty.
  4. Let nextQueue be a non-empty Job Queue chosen in an implementation defined manner. If all Job Queues are empty, the result is implementation defined.
  5. Let nextPending be the PendingJob record at the front of nextQueue. Remove that record from nextQueue.
  6. Let newContext be a new execution context.
  7. Set newContext’s Realm to nextPending.[[Realm]].
  8. Push newContext onto the execution context stack; newContext is now the running execution context.
  9. Perform any implementation or host environment defined job initialization using nextPending.
  10. Perform the abstract operation named by nextPending.[[Job]] using the elements of nextPending.[[Arguments]] as its arguments.

8.5 ECMAScript Initialization()

An ECMAScript implementation performs the following steps prior to the execution of any Jobs or the evaluation of any ECMAScript code:

  1. Let realm be CreateRealm().
  2. Let newContext be a new execution context.
  3. Set the Function of newContext to null.
  4. Set the Realm of newContext to realm.
  5. Push newContext onto the execution context stack; newContext is now the running execution context.
  6. Let status be InitializeHostDefinedRealm(realm).
  7. If status is an abrupt completion, then
    1. Assert: The first realm could not be created.
    2. Terminate ECMAScript execution.
  8. In an implementation dependent manner, obtain the ECMAScript source texts (see clause 10) for zero or more ECMAScript scripts and/or ECMAScript modules. For each such sourceText do,
    1. If sourceText is the source code of a script, then
      1. Perform EnqueueJob("ScriptJobs", ScriptEvaluationJob, « sourceText »).
    2. Else sourceText is the source code of a module,
      1. Perform EnqueueJob("ScriptJobs", TopLevelModuleEvaluationJob, « sourceText »).
  9. NextJob NormalCompletion(undefined).

8.5.1 InitializeHostDefinedRealm ( realm )

The abstract operation InitializeHostDefinedRealm with parameter realm performs the following steps:

  1. If this implementation requires use of an exotic object to serve as realm’s global object, let global be such an object created in an implementation defined manner. Otherwise, let global be undefined indicating that an ordinary object should be created as the global object.
  2. Perform SetRealmGlobalObject(realm, global).
  3. Let globalObj be SetDefaultGlobalBindings(realm).
  4. ReturnIfAbrupt(globalObj).
  5. Create any implementation defined global object properties on globalObj.
  6. Return NormalCompletion(undefined).

9 Ordinary and Exotic Objects Behaviours

9.1 Ordinary Object Internal Methods and Internal Slots

All ordinary objects have an internal slot called [[Prototype]]. The value of this internal slot is either null or an object and is used for implementing inheritance. Data properties of the [[Prototype]] object are inherited (are visible as properties of the child object) for the purposes of get access, but not for set access. Accessor properties are inherited for both get access and set access.

Every ordinary object has a Boolean-valued [[Extensible]] internal slot that controls whether or not properties may be added to the object. If the value of the [[Extensible]] internal slot is false then additional properties may not be added to the object. In addition, if [[Extensible]] is false the value of the [[Prototype]] internal slot of the object may not be modified. Once the value of an object’s [[Extensible]] internal slot has been set to false it may not be subsequently changed to true.

In the following algorithm descriptions, assume O is an ordinary object, P is a property key value, V is any ECMAScript language value, and Desc is a Property Descriptor record.

9.1.1 [[GetPrototypeOf]] ( )

When the [[GetPrototypeOf]] internal method of O is called the following steps are taken:

  1. Return the value of the [[Prototype]] internal slot of O.

9.1.2 [[SetPrototypeOf]] (V)

When the [[SetPrototypeOf]] internal method of O is called with argument V the following steps are taken:

  1. Assert: Either Type(V) is Object or Type(V) is Null.
  2. Let extensible be the value of the [[Extensible]] internal slot of O.
  3. Let current be the value of the [[Prototype]] internal slot of O.
  4. If SameValue(V, current), return true.
  5. If extensible is false, return false.
  6. Let p be V.
  7. Let done be false.
  8. Repeat while done is false,
    1. If p is null, let done be true.
    2. Else, if SameValue(p, O) is true, return false.
    3. Else,
      1. If the [[GetPrototypeOf]] internal method of p is not the ordinary object internal method defined in 9.1.1, let done be true.
      2. Else, let p be the value of p’s [[Prototype]] internal slot.
  9. Set the value of the [[Prototype]] internal slot of O to V.
  10. Return true.

NOTE The loop in step 8 guarantees that there will be no circularities in any prototype chain that only includes objects that use the ordinary object definitions for [[GetPrototypeOf]] and [[SetPrototypeOf]].

9.1.3 [[IsExtensible]] ( )

When the [[IsExtensible]] internal method of O is called the following steps are taken:

  1. Return the value of the [[Extensible]] internal slot of O.

9.1.4 [[PreventExtensions]] ( )

When the [[PreventExtensions]] internal method of O is called the following steps are taken:

  1. Set the value of the [[Extensible]] internal slot of O to false.
  2. Return true.

9.1.5 [[GetOwnProperty]] (P)

When the [[GetOwnProperty]] internal method of O is called with property key P, the following steps are taken:

  1. Return OrdinaryGetOwnProperty(O, P).

9.1.5.1 OrdinaryGetOwnProperty (O, P)

When the abstract operation OrdinaryGetOwnProperty is called with Object O and with property key P, the following steps are taken:

  1. Assert: IsPropertyKey(P) is true.
  2. If O does not have an own property with key P, return undefined.
  3. Let D be a newly created Property Descriptor with no fields.
  4. Let X be O’s own property whose key is P.
  5. If X is a data property, then
    1. Set D.[[Value]] to the value of X’s [[Value]] attribute.
    2. Set D.[[Writable]] to the value of X’s [[Writable]] attribute
  6. Else X is an accessor property, so
    1. Set D.[[Get]] to the value of X’s [[Get]] attribute.
    2. Set D.[[Set]] to the value of X’s [[Set]] attribute.
  7. Set D.[[Enumerable]] to the value of X’s [[Enumerable]] attribute.
  8. Set D.[[Configurable]] to the value of X’s [[Configurable]] attribute.
  9. Return D.

9.1.6 [[DefineOwnProperty]] (P, Desc)

When the [[DefineOwnProperty]] internal method of O is called with property key P and Property Descriptor Desc, the following steps are taken:

  1. Return OrdinaryDefineOwnProperty(O, P, Desc).

9.1.6.1 OrdinaryDefineOwnProperty (O, P, Desc)

When the abstract operation OrdinaryDefineOwnProperty is called with Object O, property key P, and Property Descriptor Desc the following steps are taken:

  1. Let current be O.[[GetOwnProperty]](P).
  2. ReturnIfAbrupt(current).
  3. Let extensible be the value of the [[Extensible]] internal slot of O.
  4. Return ValidateAndApplyPropertyDescriptor(O, P, extensible, Desc, current).

9.1.6.2 IsCompatiblePropertyDescriptor (Extensible, Desc, Current)

When the abstract operation IsCompatiblePropertyDescriptor is called with Boolean value Extensible, and Property Descriptors Desc, and Current the following steps are taken:

  1. Return ValidateAndApplyPropertyDescriptor(undefined, undefined, Extensible, Desc, Current).

9.1.6.3 ValidateAndApplyPropertyDescriptor (O, P, extensible, Desc, current)

When the abstract operation ValidateAndApplyPropertyDescriptor is called with Object O, property key P, Boolean value extensible, and Property Descriptors Desc, and current the following steps are taken:

This algorithm contains steps that test various fields of the Property Descriptor Desc for specific values. The fields that are tested in this manner need not actually exist in Desc. If a field is absent then its value is considered to be false.

NOTE 1 If undefined is passed as the O argument only validation is performed and no object updates are performed.

  1. Assert: If O is not undefined then IsPropertyKey(P) is true.
  2. If current is undefined, then
    1. If extensible is false, return false.
    2. Assert: extensible is true.
    3. If IsGenericDescriptor(Desc) or IsDataDescriptor(Desc) is true, then
      1. If O is not undefined, create an own data property named P of object O whose [[Value]], [[Writable]], [[Enumerable]] and [[Configurable]] attribute values are described by Desc. If the value of an attribute field of Desc is absent, the attribute of the newly created property is set to its default value.
    4. Else Desc must be an accessor Property Descriptor,
      1. If O is not undefined, create an own accessor property named P of object O whose [[Get]], [[Set]], [[Enumerable]] and [[Configurable]] attribute values are described by Desc. If the value of an attribute field of Desc is absent, the attribute of the newly created property is set to its default value.
    5. Return true.
  3. Return true, if every field in Desc is absent.
  4. Return true, if every field in Desc also occurs in current and the value of every field in Desc is the same value as the corresponding field in current when compared using the SameValue algorithm.
  5. If the [[Configurable]] field of current is false, then
    1. Return false, if the [[Configurable]] field of Desc is true.
    2. Return false, if the [[Enumerable]] field of Desc is present and the [[Enumerable]] fields of current and Desc are the Boolean negation of each other.
  6. If IsGenericDescriptor(Desc) is true, no further validation is required.
  7. Else if IsDataDescriptor(current) and IsDataDescriptor(Desc) have different results, then
    1. Return false, if the [[Configurable]] field of current is false.
    2. If IsDataDescriptor(current) is true, then
      1. If O is not undefined, convert the property named P of object O from a data property to an accessor property. Preserve the existing values of the converted property’s [[Configurable]] and [[Enumerable]] attributes and set the rest of the property’s attributes to their default values.
    3. Else,
      1. If O is not undefined, convert the property named P of object O from an accessor property to a data property. Preserve the existing values of the converted property’s [[Configurable]] and [[Enumerable]] attributes and set the rest of the property’s attributes to their default values.
  8. Else if IsDataDescriptor(current) and IsDataDescriptor(Desc) are both true, then
    1. If the [[Configurable]] field of current is false, then
      1. Return false, if the [[Writable]] field of current is false and the [[Writable]] field of Desc is true.
      2. If the [[Writable]] field of current is false, then
        1. Return false, if the [[Value]] field of Desc is present and SameValue(Desc.[[Value]], current.[[Value]]) is false.
    2. Else the [[Configurable]] field of current is true, so any change is acceptable.
  9. Else IsAccessorDescriptor(current) and IsAccessorDescriptor(Desc) are both true,
    1. If the [[Configurable]] field of current is false, then
      1. Return false, if the [[Set]] field of Desc is present and SameValue(Desc.[[Set]], current.[[Set]]) is false.
      2. Return false, if the [[Get]] field of Desc is present and SameValue(Desc.[[Get]], current.[[Get]]) is false.
  10. If O is not undefined, then
    1. For each field of Desc that is present, set the corresponding attribute of the property named P of object O to the value of the field.
  11. Return true.

NOTE 2 Step 8.b allows any field of Desc to be different from the corresponding field of current if current’s [[Configurable]] field is true. This even permits changing the [[Value]] of a property whose [[Writable]] attribute is false. This is allowed because a true [[Configurable]] attribute would permit an equivalent sequence of calls where [[Writable]] is first set to true, a new [[Value]] is set, and then [[Writable]] is set to false.

9.1.7 [[HasProperty]](P)

When the [[HasProperty]] internal method of O is called with property key P, the following steps are taken:

  1. Return OrdinaryHasProperty(O, P).

9.1.7.1 OrdinaryHasProperty (O, P)

When the abstract operation OrdinaryHasProperty is called with Object O and with property key P, the following steps are taken:

  1. Assert: IsPropertyKey(P) is true.
  2. Let hasOwn be OrdinaryGetOwnProperty(O, P).
  3. If hasOwn is not undefined, return true.
  4. Let parent be O.[[GetPrototypeOf]]().
  5. ReturnIfAbrupt(parent).
  6. If parent is not null, then
    1. Return parent.[[HasProperty]](P).
  7. Return false.

9.1.8 [[Get]] (P, Receiver)

When the [[Get]] internal method of O is called with property key P and ECMAScript language value Receiver the following steps are taken:

  1. Assert: IsPropertyKey(P) is true.
  2. Let desc be O.[[GetOwnProperty]](P).
  3. ReturnIfAbrupt(desc).
  4. If desc is undefined, then
    1. Let parent be O.[[GetPrototypeOf]]().
    2. ReturnIfAbrupt(parent).
    3. If parent is null, return undefined.
    4. Return parent.[[Get]](P, Receiver).
  5. If IsDataDescriptor(desc) is true, return desc.[[Value]].
  6. Otherwise, IsAccessorDescriptor(desc) must be true so, let getter be desc.[[Get]].
  7. If getter is undefined, return undefined.
  8. Return Call(getter, Receiver).

9.1.9 [[Set]] ( P, V, Receiver)

When the [[Set]] internal method of O is called with property key P, value V, and ECMAScript language value Receiver, the following steps are taken:

  1. Assert: IsPropertyKey(P) is true.
  2. Let ownDesc be O.[[GetOwnProperty]](P).
  3. ReturnIfAbrupt(ownDesc).
  4. If ownDesc is undefined, then
    1. Let parent be O.[[GetPrototypeOf]]().
    2. ReturnIfAbrupt(parent).
    3. If parent is not null, then
      1. Return parent.[[Set]](P, V, Receiver).
    4. Else,
      1. Let ownDesc be the PropertyDescriptor{[[Value]]: undefined, [[Writable]]: true, [[Enumerable]]: true, [[Configurable]]: true}.
  5. If IsDataDescriptor(ownDesc) is true, then
    1. If ownDesc.[[Writable]] is false, return false.
    2. If Type(Receiver) is not Object, return false.
    3. Let existingDescriptor be Receiver.[[GetOwnProperty]](P).
    4. ReturnIfAbrupt(existingDescriptor).
    5. If existingDescriptor is not undefined, then
      1. If IsAccessorDescriptor(existingDescriptor) is true, return false.
      2. If existingDescriptor.[[Writable]] is false, return false.
      3. Let valueDesc be the PropertyDescriptor{[[Value]]: V}.
      4. Return Receiver.[[DefineOwnProperty]](P, valueDesc).
    6. Else Receiver does not currently have a property P,
      1. Return CreateDataProperty(Receiver, P, V).
  6. Assert: IsAccessorDescriptor(ownDesc) is true.
  7. Let setter be ownDesc.[[Set]].
  8. If setter is undefined, return false.
  9. Let setterResult be Call(setter, Receiver, «V»).
  10. ReturnIfAbrupt(setterResult).
  11. Return true.

9.1.10 [[Delete]] (P)

When the [[Delete]] internal method of O is called with property key P the following steps are taken:

  1. Assert: IsPropertyKey(P) is true.
  2. Let desc be O.[[GetOwnProperty]](P).
  3. ReturnIfAbrupt(desc).
  4. If desc is undefined, return true.
  5. If desc.[[Configurable]] is true, then
    1. Remove the own property with name P from O.
    2. Return true.
  6. Return false.

9.1.11 [[Enumerate]] ()

When the [[Enumerate]] internal method of O is called the following steps are taken:

  1. Return an Iterator object (25.1.1.2) whose next method iterates over all the String-valued keys of enumerable properties of O. The Iterator object must inherit from %IteratorPrototype% (25.1.2). The mechanics and order of enumerating the properties is not specified but must conform to the rules specified below.

The iterator’s next method processes object properties to determine whether the property key should be returned as an iterator value. Returned property keys do not include keys that are Symbols. Properties of the target object may be deleted during enumeration. A property that is deleted before it is processed by the iterator’s next method is ignored. If new properties are added to the target object during enumeration, the newly added properties are not guaranteed to be processed in the active enumeration. A property name will be returned by the iterator’s next method at most once in any enumeration.

Enumerating the properties of the target object includes enumerating properties of its prototype, and the prototype of the prototype, and so on, recursively; but a property of a prototype is not processed if it has the same name as a property that has already been processed by the iterator’s next method. The values of [[Enumerable]] attributes are not considered when determining if a property of a prototype object has already been processed. The enumerable property names of prototype objects must be obtained as if by invoking the prototype object’s [[Enumerate]] internal method. [[Enumerate]] must obtain the own property keys of the target object as if by calling its [[OwnPropertyKeys]] internal method. Property attributes of the target object must be obtained as if by calling its [[GetOwnProperty]] internal method.

NOTE The following is an informative definition of an ECMAScript generator function that conforms to these rules:

function* enumerate(obj) {
  let visited=new Set;
  for (let key of Reflect.ownKeys(obj)) {
      if (typeof key === "string") {
          let desc = Reflect.getOwnPropertyDescriptor(obj,key);
          if (desc) {
              visited.add(key);
              if (desc.enumerable) yield key;
          }
      }
  }
  let proto = Reflect.getPrototypeOf(obj)
  if (proto === null) return;
  for (let protoName of Reflect.enumerate(proto)) {
      if (!visited.has(protoName)) yield protoName;
  }
}

9.1.12 [[OwnPropertyKeys]] ( )

When the [[OwnPropertyKeys]] internal method of O is called the following steps are taken:

  1. Let keys be a new empty List.
  2. For each own property key P of O that is an integer index, in ascending numeric index order
    1. Add P as the last element of keys.
  3. For each own property key P of O that is a String but is not an integer index, in property creation order
    1. Add P as the last element of keys.
  4. For each own property key P of O that is a Symbol, in property creation order
    1. Add P as the last element of keys.
  5. Return keys.

9.1.13 ObjectCreate(proto, internalSlotsList)

The abstract operation ObjectCreate with argument proto (an object or null) is used to specify the runtime creation of new ordinary objects. The optional argument internalSlotsList is a List of the names of additional internal slots that must be defined as part of the object. If the list is not provided, an empty List is used. This abstract operation performs the following steps:

  1. If internalSlotsList was not provided, let internalSlotsList be an empty List.
  2. Let obj be a newly created object with an internal slot for each name in internalSlotsList.
  3. Set obj’s essential internal methods to the default ordinary object definitions specified in 9.1.
  4. Set the [[Prototype]] internal slot of obj to proto.
  5. Set the [[Extensible]] internal slot of obj to true.
  6. Return obj.

9.1.14 OrdinaryCreateFromConstructor ( constructor, intrinsicDefaultProto, internalSlotsList )

The abstract operation OrdinaryCreateFromConstructor creates an ordinary object whose [[Prototype]] value is retrieved from a constructor’s prototype property, if it exists. Otherwise the intrinsic named by intrinsicDefaultProto is used for [[Prototype]]. The optional internalSlotsList is a List of the names of additional internal slots that must be defined as part of the object. If the list is not provided, an empty List is used. This abstract operation performs the following steps:

  1. Assert: intrinsicDefaultProto is a String value that is this specification’s name of an intrinsic object. The corresponding object must be an intrinsic that is intended to be used as the [[Prototype]] value of an object.
  2. Let proto be GetPrototypeFromConstructor(constructor, intrinsicDefaultProto).
  3. ReturnIfAbrupt(proto).
  4. Return ObjectCreate(proto, internalSlotsList).

9.1.15 GetPrototypeFromConstructor ( constructor, intrinsicDefaultProto )

The abstract operation GetPrototypeFromConstructor determines the [[Prototype]] value that should be used to create an object corresponding to a specific constructor. The value is retrieved from the constructor’s prototype property, if it exists. Otherwise the intrinsic named by intrinsicDefaultProto is used for [[Prototype]]. This abstract operation performs the following steps:

  1. Assert: intrinsicDefaultProto is a String value that is this specification’s name of an intrinsic object. The corresponding object must be an intrinsic that is intended to be used as the [[Prototype]] value of an object.
  2. Assert: IsConstructor (constructor) is true.
  3. Let proto be Get(constructor, "prototype").
  4. ReturnIfAbrupt(proto).
  5. If Type(proto) is not Object, then
    1. Let realm be GetFunctionRealm(constructor).
    2. ReturnIfAbrupt(realm).
    3. Let proto be realm’s intrinsic object named intrinsicDefaultProto.
  6. Return proto.

NOTE If constructor does not supply a [[Prototype]] value, the default value that is used is obtained from the Code Realm of the constructor function rather than from the running execution context.

9.2 ECMAScript Function Objects

ECMAScript function objects encapsulate parameterized ECMAScript code closed over a lexical environment and support the dynamic evaluation of that code. An ECMAScript function object is an ordinary object and has the same internal slots and the same internal methods as other ordinary objects. The code of an ECMAScript function object may be either strict mode code (10.2.1) or non-strict mode code. An ECMAScript function object whose code is strict mode code is called a strict function. One whose code is not strict mode code is called a non-strict function.

ECMAScript function objects have the additional internal slots listed in Table 27.

Table 27 — Internal Slots of ECMAScript Function Objects
Internal Slot Type Description
[[Environment]] Lexical Environment The Lexical Environment that the function was closed over. Used as the outer environment when evaluating the code of the function.
[[FormalParameters]] Parse Node The root parse node of the source text that defines the function’s formal parameter list.
[[FunctionKind]] String Either "normal", "classConstructor" or "generator".
[[ECMAScriptCode]] Parse Node The root parse node of the source text that defines the function’s body.
[[ConstructorKind]] String Either "base" or "derived".
[[Realm]] Realm Record The Code Realm in which the function was created and which provides any intrinsic objects that are accessed when evaluating the function.
[[ThisMode]] (lexical, strict, global) Defines how this references are interpreted within the formal parameters and code body of the function. lexical means that this refers to the this value of a lexically enclosing function. strict means that the this value is used exactly as provided by an invocation of the function. global means that a this value of undefined is interpreted as a reference to the global object.
[[Strict]] Boolean true if this is a strict mode function, false if this is not a strict mode function.
[[HomeObject]] Object If the function uses super, this is the object whose [[GetPrototypeOf]] provides the object where super property lookups begin.

All ECMAScript function objects have the [[Call]] internal method defined here. ECMAScript functions that are also constructors in addition have the [[Construct]] internal method. ECMAScript function objects whose code is not strict mode code have the [[GetOwnProperty]] internal method defined here.

9.2.1 [[Call]] ( thisArgument, argumentsList)

The [[Call]] internal method for an ECMAScript function object F is called with parameters thisArgument and argumentsList, a List of ECMAScript language values. The following steps are taken:

  1. Assert: F is an ECMAScript function object.
  2. If F’s [[FunctionKind]] internal slot is "classConstructor", throw a TypeError exception.
  3. Let callerContext be the running execution context.
  4. Let calleeContext be PrepareForOrdinaryCall(F, undefined).
  5. Assert: calleeContext is now the running execution context.
  6. Perform OrdinaryCallBindThis(F, calleeContext, thisArgument).
  7. Let result be OrdinaryCallEvaluateBody(F, argumentsList).
  8. Remove calleeContext from the execution context stack and restore callerContext as the running execution context.
  9. If result.[[type]] is return, return NormalCompletion(result.[[value]]).
  10. ReturnIfAbrupt(result).
  11. Return NormalCompletion(undefined).

NOTE When calleeContext is removed from the execution context stack in step 8 it must not be destroyed if it is suspended and retained for later resumption by an accessible generator object.

9.2.1.1 PrepareForOrdinaryCall( F, newTarget )

When the abstract operation PrepareForOrdinaryCall is called with function object F and ECMAScript language value newTarget, the following steps are taken:

  1. Assert: Type(newTarget) is Undefined or Object.
  2. Let callerContext be the running execution context.
  3. Let calleeContext be a new ECMAScript code execution context.
  4. Set the Function of calleeContext to F.
  5. Let calleeRealm be the value of F’s [[Realm]] internal slot.
  6. Set the Realm of calleeContext to calleeRealm.
  7. Let localEnv be NewFunctionEnvironment(F, newTarget).
  8. Set the LexicalEnvironment of calleeContext to localEnv.
  9. Set the VariableEnvironment of calleeContext to localEnv.
  10. If callerContext is not already suspended, Suspend callerContext.
  11. Push calleeContext onto the execution context stack; calleeContext is now the running execution context.
  12. NOTE Any exception objects produced after this point are associated with calleeRealm.
  13. Return calleeContext.

9.2.1.2 OrdinaryCallBindThis ( F, calleeContext, thisArgument )

When the abstract operation OrdinaryCallBindThis is called with function object F, execution context calleeContext, and ECMAScript value thisArgument the following steps are taken:

  1. Let thisMode be the value of F’s [[ThisMode]] internal slot.
  2. If thisMode is lexical, return NormalCompletion(undefined).
  3. Let calleeRealm be the value of F’s [[Realm]] internal slot.
  4. Let localEnv be the LexicalEnvironment of calleeContext.
  5. If thisMode is strict, let thisValue be thisArgument.
  6. Else
    1. if thisArgument is null or undefined, then
      1. Let thisValue be calleeRealm.[[globalThis]].
    2. Else
      1. Let thisValue be ToObject(thisArgument).
      2. Assert: thisValue is not an abrupt completion.
      3. NOTE ToObject produces wrapper objects using calleeRealm.
  7. Let envRec be localEnv’s EnvironmentRecord.
  8. Assert: The next step never returns an abrupt completion because envRec.[[thisBindingStatus]] is not "uninitialized".
  9. Return envRec.BindThisValue(thisValue).

9.2.1.3 OrdinaryCallEvaluateBody ( F, argumentsList )

When the abstract operation OrdinaryCallEvaluateBody is called with function object F and List argumentsList the following steps are taken:

  1. Let status be FunctionDeclarationInstantiation(F, argumentsList).
  2. ReturnIfAbrupt(status)
  3. Return the result of EvaluateBody of the parsed code that is the value of F's [[ECMAScriptCode]] internal slot passing F as the argument.

9.2.2 [[Construct]] ( argumentsList, newTarget)

The [[Construct]] internal method for an ECMAScript Function object F is called with parameters argumentsList and newTarget. argumentsList is a possibly empty List of ECMAScript language values. The following steps are taken:

  1. Assert: F is an ECMAScript function object.
  2. Assert: Type(newTarget) is Object.
  3. Let callerContext be the running execution context.
  4. Let kind be F’s [[ConstructorKind]] internal slot.
  5. If kind is "base", then
    1. Let thisArgument be OrdinaryCreateFromConstructor(newTarget, "%ObjectPrototype%").
    2. ReturnIfAbrupt(thisArgument).
  6. Let calleeContext be PrepareForOrdinaryCall(F, newTarget).
  7. Assert: calleeContext is now the running execution context.
  8. If kind is "base", perform OrdinaryCallBindThis(F, calleeContext, thisArgument).
  9. Let constructorEnv be the LexicalEnvironment of calleeContext.
  10. Let envRec be constructorEnv’s EnvironmentRecord.
  11. Let result be OrdinaryCallEvaluateBody(F, argumentsList).
  12. Remove calleeContext from the execution context stack and restore callerContext as the running execution context.
  13. If result.[[type]] is return, then
    1. If Type(result.[[value]]) is Object, return NormalCompletion(result.[[value]]).
    2. If kind is "base", return NormalCompletion(thisArgument).
    3. If result.[[value]] is not undefined, throw a TypeError exception.
  14. Else, ReturnIfAbrupt(result).
  15. Return envRec.GetThisBinding().

9.2.3 FunctionAllocate (functionPrototype, strict [,functionKind] )

The abstract operation FunctionAllocate requires the two arguments functionPrototype and strict. It also accepts one optional argument, functionKind. FunctionAllocate performs the following steps:

  1. Assert: Type(functionPrototype) is Object.
  2. Assert: If functionKind is present, its value is either "normal", "non-constructor" or "generator".
  3. If functionKind is not present, let functionKind be "normal".
  4. If functionKind is "non-constructor", then
    1. Let functionKind be "normal".
    2. Let needsConstruct be false.
  5. Else let needsConstruct be true.
  6. Let F be a newly created ECMAScript function object with the internal slots listed in Table 27. All of those internal slots are initialized to undefined.
  7. Set F’s essential internal methods to the default ordinary object definitions specified in 9.1.
  8. Set F’s [[Call]] internal method to the definition specified in 9.2.1.
  9. If needsConstruct is true, then
    1. Set F’s [[Construct]] internal method to the definition specified in 9.2.2.
    2. If functionKind is "generator", set the [[ConstructorKind]] internal slot of F to "derived".
    3. Else, set the [[ConstructorKind]] internal slot of F to "base".
    4. NOTE Generator functions are tagged as "derived" constructors to prevent [[Construct]] from preallocating a generator instance. Generator instance objects are allocated when EvaluateBody is applied to the GeneratorBody of a generator function.
  10. Set the [[Strict]] internal slot of F to strict.
  11. Set the [[FunctionKind]] internal slot of F to functionKind.
  12. Set the [[Prototype]] internal slot of F to functionPrototype.
  13. Set the [[Extensible]] internal slot of F to true.
  14. Set the [[Realm]] internal slot of F to the running execution context’s Realm.
  15. Return F.

9.2.4 FunctionInitialize (F, kind, ParameterList, Body, Scope)

The abstract operation FunctionInitialize requires the arguments: a function object F, kind which is one of (Normal, Method, Arrow), a parameter list production specified by ParameterList, a body production specified by Body, a Lexical Environment specified by Scope. FunctionInitialize performs the following steps:

  1. Assert: F is an extensible object that does not have a length own property.
  2. Let len be the ExpectedArgumentCount of ParameterList.
  3. Let status be DefinePropertyOrThrow(F, "length", PropertyDescriptor{[[Value]]: len, [[Writable]]: false, [[Enumerable]]: false, [[Configurable]]: true}).
  4. Assert: status is not an abrupt completion.
  5. Let Strict be the value of the [[Strict]] internal slot of F.
  6. Set the [[Environment]] internal slot of F to the value of Scope.
  7. Set the [[FormalParameters]] internal slot of F to ParameterList .
  8. Set the [[ECMAScriptCode]] internal slot of F to Body.
  9. If kind is Arrow, set the [[ThisMode]] internal slot of F to lexical.
  10. Else if Strict is true, set the [[ThisMode]] internal slot of F to strict.
  11. Else set the [[ThisMode]] internal slot of F to global.
  12. Return F.

9.2.5 FunctionCreate (kind, ParameterList, Body, Scope, Strict, prototype)

The abstract operation FunctionCreate requires the arguments: kind which is one of (Normal, Method, Arrow), a parameter list production specified by ParameterList, a body production specified by Body, a Lexical Environment specified by Scope, a Boolean flag Strict, and optionally, an object prototype. FunctionCreate performs the following steps:

  1. If the prototype argument was not passed, then
    1. Let prototype be the intrinsic object %FunctionPrototype%.
  2. If kind is not Normal, let allocKind be "non-constructor".
  3. Else let allocKind be "normal".
  4. Let F be FunctionAllocate(prototype, Strict, allocKind).
  5. Return FunctionInitialize(F, kind, ParameterList, Body, Scope).

9.2.6 GeneratorFunctionCreate (kind, ParameterList, Body, Scope, Strict)

The abstract operation GeneratorFunctionCreate requires the arguments: kind which is one of (Normal, Method), a parameter list production specified by ParameterList, a body production specified by Body, a Lexical Environment specified by Scope, and a Boolean flag Strict. GeneratorFunctionCreate performs the following steps:

  1. Let functionPrototype be the intrinsic object %Generator%.
  2. Let F be FunctionAllocate(functionPrototype, Strict, "generator").
  3. Return FunctionInitialize(F, kind, ParameterList, Body, Scope).

9.2.7 AddRestrictedFunctionProperties ( F, realm )

The abstract operation AddRestrictedFunctionProperties is called with a function object F and Realm Record realm as its argument. It performs the following steps:

  1. Assert: realm.[[intrinsics]].[[%ThrowTypeError%]] exists and has been initialized.
  2. Let thrower be realm.[[intrinsics]].[[%ThrowTypeError%]].
  3. Let status be DefinePropertyOrThrow(F, "caller", PropertyDescriptor {[[Get]]: thrower, [[Set]]: thrower, [[Enumerable]]: false, [[Configurable]]: true}).
  4. Assert: status is not an abrupt completion.
  5. Return DefinePropertyOrThrow(F , "arguments", PropertyDescriptor {[[Get]]: thrower, [[Set]]: thrower, [[Enumerable]]: false, [[Configurable]]: true}).
  6. Assert: The above returned value is not an abrupt completion.

9.2.7.1 %ThrowTypeError% ( )

The %ThrowTypeError% intrinsic is an anonymous built-in function object that is defined once for each Realm. When %ThrowTypeError% is called it performs the following steps:

  1. Throw a TypeError exception.

The value of the [[Extensible]] internal slot of a %ThrowTypeError% function is false.

The length property of a %ThrowTypeError% function has the attributes { [[Writable]]: false, [[Enumerable]]: false, [[Configurable]]: false }.

9.2.8 MakeConstructor (F, writablePrototype, prototype)

The abstract operation MakeConstructor requires a Function argument F and optionally, a Boolean writablePrototype and an object prototype. If prototype is provided it is assumed to already contain, if needed, a "constructor" property whose value is F. This operation converts F into a constructor by performing the following steps:

  1. Assert: F is an ECMAScript function object.
  2. Assert: F has a [[Construct]] internal method.
  3. Assert: F is an extensible object that does not have a prototype own property.
  4. If the writablePrototype argument was not provided, let writablePrototype be true.
  5. If the prototype argument was not provided, then
    1. Let prototype be ObjectCreate(%ObjectPrototype%).
    2. Let status be DefinePropertyOrThrow(prototype, "constructor", PropertyDescriptor{[[Value]]: F, [[Writable]]: writablePrototype, [[Enumerable]]: false, [[Configurable]]: true }).
    3. Assert: status is not an abrupt completion.
  6. Let status be DefinePropertyOrThrow(F, "prototype", PropertyDescriptor{[[Value]]: prototype, [[Writable]]: writablePrototype, [[Enumerable]]: false, [[Configurable]]: false}).
  7. Assert: status is not an abrupt completion.
  8. Return NormalCompletion(undefined).

9.2.9 MakeClassConstructor ( F)

The abstract operation MakeClassConstructor with argument F performs the following steps:

  1. Assert: F is an ECMAScript function object.
  2. Assert: F’s [[FunctionKind]] internal slot is "normal".
  3. Set F’s [[FunctionKind]] internal slot to "classConstructor".
  4. Return NormalCompletion(undefined).

9.2.10 MakeMethod ( F, homeObject)

The abstract operation MakeMethod with arguments F and homeObject configures F as a method by performing the following steps:

  1. Assert: F is an ECMAScript function object.
  2. Assert: Type(homeObject ) is Object.
  3. Set the [[HomeObject]] internal slot of F to homeObject.
  4. Return NormalCompletion(undefined).

9.2.11 SetFunctionName (F, name, prefix)

The abstract operation SetFunctionName requires a Function argument F, a String or Symbol argument name and optionally a String argument prefix. This operation adds a name property to F by performing the following steps:

  1. Assert: F is an extensible object that does not have a name own property.
  2. Assert: Type(name) is either Symbol or String.
  3. Assert: If prefix was passed then Type(prefix) is String.
  4. If Type(name) is Symbol, then
    1. Let description be name’s [[Description]] value.
    2. If description is undefined, let name be the empty String.
    3. Else, let name be the concatenation of "[", description, and "]".
  5. If prefix was passed, then
    1. Let name be the concatenation of prefix, code unit 0x0020 (SPACE), and name.
  6. Return DefinePropertyOrThrow(F, "name", PropertyDescriptor{[[Value]]: name, [[Writable]]: false, [[Enumerable]]: false, [[Configurable]]: true}).
  7. Assert: the result is never an abrupt completion.

9.2.12 FunctionDeclarationInstantiation(func, argumentsList)

NOTE 1 When an execution context is established for evaluating an ECMAScript function a new function Environment Record is created and bindings for each formal parameter are instantiated in that Environment Record. Each declaration in the function body is also instantiated. If the function’s formal parameters do not include any default value initializers then the body declarations are instantiated in the same Environment Record as the parameters. If default value parameter initializers exist, a second Environment Record is created for the body declarations. Formal parameters and functions are initialized as part of FunctionDeclarationInstantiation. All other bindings are initialized during evaluation of the function body.

FunctionDeclarationInstantiation is performed as follows using arguments func and argumentsList. func is the function object for which the execution context is being established.

  1. Let calleeContext be the running execution context.
  2. Let env be the LexicalEnvironment of calleeContext.
  3. Let envRec be env’s EnvironmentRecord.
  4. Let code be the value of the [[ECMAScriptCode]] internal slot of func.
  5. Let strict be the value of the [[Strict]] internal slot of func.
  6. Let formals be the value of the [[FormalParameters]] internal slot of func.
  7. Let parameterNames be the BoundNames of formals.
  8. If parameterNames has any duplicate entries, let hasDuplicates be true. Otherwise, let hasDuplicates be false.
  9. Let simpleParameterList be IsSimpleParameterList of formals.
  10. Let hasParameterExpressions be ContainsExpression of formals.
  11. Let varNames be the VarDeclaredNames of code.
  12. Let varDeclarations be the VarScopedDeclarations of code.
  13. Let lexicalNames be the LexicallyDeclaredNames of code.
  14. Let functionNames be an empty List.
  15. Let functionsToInitialize be an empty List.
  16. For each d in varDeclarations, in reverse list order do
    1. If d is neither a VariableDeclaration or a ForBinding, then
      1. Assert: d is either a FunctionDeclaration or a GeneratorDeclaration.
      2. Let fn be the sole element of the BoundNames of d.
      3. If fn is not an element of functionNames, then
        1. Insert fn as the first element of functionNames.
        2. NOTE If there are multiple FunctionDeclarations or GeneratorDeclarations for the same name, the last declaration is used.
        3. Insert d as the first element of functionsToInitialize.
  17. Let argumentsObjectNeeded be true.
  18. If the value of the [[ThisMode]] internal slot of func is lexical, then
    1. NOTE Arrow functions never have an arguments objects.
    2. Let argumentsObjectNeeded be false.
  19. Else if "arguments" is an element of parameterNames, then
    1. Let argumentsObjectNeeded be false.
  20. Else if hasParameterExpressions is false, then
    1. If "arguments" is an element of functionNames or if "arguments" is an element of lexicalNames, then
      1. Let argumentsObjectNeeded be false.
  21. For each String paramName in parameterNames, do
    1. Let alreadyDeclared be envRec.HasBinding(paramName).
    2. NOTE Early errors ensure that duplicate parameter names can only occur in non-strict functions that do not have parameter default values or rest parameters.
    3. If alreadyDeclared is false, then
      1. Let status be envRec.CreateMutableBinding(paramName).
      2. If hasDuplicates is true, then
        1. Let status be envRec.InitializeBinding(paramName, undefined).
      3. Assert: status is never an abrupt completion for either of the above operations.
  22. If argumentsObjectNeeded is true, then
    1. If strict is true or if simpleParameterList is false, then
      1. Let ao be CreateUnmappedArgumentsObject(argumentsList).
    2. Else,
      1. NOTE mapped argument object is only provided for non-strict functions that don’t have a rest parameter, any parameter default value initializers, or any destructured parameters .
      2. Let ao be CreateMappedArgumentsObject(func, formals, argumentsList, env).
    3. ReturnIfAbrupt(ao).
    4. If strict is true, then
      1. Let status be envRec.CreateImmutableBinding("arguments").
    5. Else,
      1. Let status be envRec.CreateMutableBinding("arguments").
    6. Assert: status is never an abrupt completion.
    7. Call envRec.InitializeBinding("arguments", ao).
    8. Append "arguments" to parameterNames.
  23. Let iteratorRecord be Record {[[iterator]]: CreateListIterator(argumentsList), [[done]]: false}.
  24. If hasDuplicates is true, then
    1. Let formalStatus be IteratorBindingInitialization for formals with iteratorRecord and undefined as arguments.
  25. Else,
    1. Let formalStatus be IteratorBindingInitialization for formals with iteratorRecord and env as arguments.
  26. ReturnIfAbrupt(formalStatus).
  27. If hasParameterExpressions is false, then
    1. NOTE Only a single lexical environment is needed for the parameters and top-level vars.
    2. Let instantiatedVarNames be a copy of the List parameterNames.
    3. For each n in varNames, do
      1. If n is not an element of instantiatedVarNames, then
        1. Append n to instantiatedVarNames.
        2. Let status be envRec.CreateMutableBinding(n).
        3. Assert: status is never an abrupt completion.
        4. Call envRec.InitializeBinding(n, undefined).
    4. Let varEnv be env.
    5. Let varEnvRec be envRec.
  28. Else,
    1. NOTE A separate Environment Record is needed to ensure that closures created by expressions in the formal parameter list do not have visibility of declarations in the function body.
    2. Let varEnv be NewDeclarativeEnvironment(env).
    3. Let varEnvRec be varEnv’s EnvironmentRecord.
    4. Set the VariableEnvironment of calleeContext to varEnv.
    5. Let instantiatedVarNames be a new empty List.
    6. For each n in varNames, do
      1. If n is not an element of instantiatedVarNames, then
        1. Append n to instantiatedVarNames.
        2. Let status be varEnvRec.CreateMutableBinding(n).
        3. Assert: status is never an abrupt completion.
        4. If n is not an element of parameterNames or if n is an element of functionNames, let initialValue be undefined.
        5. else,
          1. Let initialValue be envRec.GetBindingValue(n, false).
          2. ReturnIfAbrupt(initialValue).
        6. Call varEnvRec.InitializeBinding(n, initialValue).
        7. NOTE vars whose names are the same as a formal parameter, initially have the same value as the corresponding initialized parameter.
  29. NOTE: Annex B.3.3 adds additional steps at this point.
  30. If strict is false, then
    1. Let lexEnv be NewDeclarativeEnvironment(varEnv).
    2. NOTE: Non-strict functions use a separate lexical Environment Record for top-level lexical declarations so that a direct eval (see 12.3.4.1) can determine whether any var scoped declarations introduced by the eval code conflict with pre-existing top-level lexically scoped declarations. This is not needed for strict functions because a strict direct eval always places all declarations into a new Environment Record.
  31. Else, let lexEnv be varEnv.
  32. Let lexEnvRec be lexEnv’s EnvironmentRecord.
  33. Set the LexicalEnvironment of calleeContext to lexEnv.
  34. Let lexDeclarations be the LexicallyScopedDeclarations of code.
  35. For each element d in lexDeclarations do
    1. NOTE A lexically declared name cannot be the same as a function/generator declaration, formal parameter, or a var name. Lexically declared names are only instantiated here but not initialized.
    2. For each element dn of the BoundNames of d do
      1. If IsConstantDeclaration of d is true, then
        1. Let status be lexEnvRec.CreateImmutableBinding(dn, true).
      2. Else,
        1. Let status be lexEnvRec.CreateMutableBinding(dn, false).
    3. Assert: status is never an abrupt completion.
  36. For each parsed grammar phrase f in functionsToInitialize, do
    1. Let fn be the sole element of the BoundNames of f.
    2. Let fo be the result of performing InstantiateFunctionObject for f with argument lexEnv.
    3. Let status be varEnvRec.SetMutableBinding(fn, fo, false).
    4. Assert: status is never an abrupt completion.
  37. Return NormalCompletion(empty).

NOTE 2 B.3.3 provides an extension to the above algorithm that is necessary for backwards compatibility with web browser implementations of ECMAScript that predate ECMAScript 2015.

NOTE 3 Parameter Initializers may contain direct eval expressions (12.3.4.1). Any top level declarations of such evals are only visible to the eval code (10.2). The creation of the environment for such declarations is described in 14.1.18.

9.3 Built-in Function Objects

The built-in function objects defined in this specification may be implemented as either ECMAScript function objects (9.2) whose behaviour is provided using ECMAScript code or as implementation provided exotic function objects whose behaviour is provided in some other manner. In either case, the effect of calling such functions must conform to their specifications. An implementation may also provide additional built-in function objects that are not defined in this specification.

If a built-in function object is implemented as an exotic object it must have the ordinary object behaviour specified in 9.1. All such exotic function objects also have [[Prototype]], [[Extensible]], and [[Realm]] internal slots.

Unless otherwise specified every built-in function object has the %FunctionPrototype% object (19.2.3) as the initial value of its [[Prototype]] internal slot.

The behaviour specified for each built-in function via algorithm steps or other means is the specification of the function body behaviour for both [[Call]] and [[Construct]] invocations of the function. However, [[Construct]] invocation is not supported by all built-in functions. For each built-in function, when invoked with [[Call]], the [[Call]] thisArgument provides the this value, the [[Call]] argumentsList provides the named parameters, and the NewTarget value is undefined. When invoked with [[Construct]], the this value is uninitialized, the [[Construct]] argumentsList provides the named parameters, and the [[Construct]] newTarget parameter provides the NewTarget value. If the built-in function is implemented as an ECMAScript function object then this specified behaviour must be implemented by the ECMAScript code that is the body of the function. Built-in functions that are ECMAScript function objects must be strict mode functions. If a built-in constructor has any [[Call]] behaviour other than throwing a TypeError exception, an ECMAScript implementation of the function must be done in a manner that does not cause the function’s [[FunctionKind]] internal slot to have the value "classConstructor".

Built-in function objects that are not identified as constructors do not implement the [[Construct]] internal method unless otherwise specified in the description of a particular function. When a built-in constructor is called as part of a new expression the argumentsList parameter of the invoked [[Construct]] internal method provides the values for the built-in constructor’s named parameters.

Built-in functions that are not constructors do not have a prototype property unless otherwise specified in the description of a particular function.

If a built-in function object is not implemented as an ECMAScript function it must provide [[Call]] and [[Construct]] internal methods that conform to the following definitions:

9.3.1 [[Call]] ( thisArgument, argumentsList)

The [[Call]] internal method for a built-in function object F is called with parameters thisArgument and argumentsList, a List of ECMAScript language values. The following steps are taken:

  1. Let callerContext be the running execution context.
  2. If callerContext is not already suspended, Suspend callerContext.
  3. Let calleeContext be a new ECMAScript code execution context.
  4. Set the Function of calleeContext to F.
  5. Let calleeRealm be the value of F’s [[Realm]] internal slot.
  6. Set the Realm of calleeContext to calleeRealm.
  7. Perform any necessary implementation defined initialization of calleeContext.
  8. Push calleeContext onto the execution context stack; calleeContext is now the running execution context.
  9. Let result be the Completion Record that is the result of evaluating F in an implementation defined manner that conforms to the specification of F. thisArgument is the this value, argumentsList provides the named parameters, and the NewTarget value is undefined.
  10. Remove calleeContext from the execution context stack and restore callerContext as the running execution context.
  11. Return result.

NOTE When calleeContext is removed from the execution context stack it must not be destroyed if it has been suspended and retained by an accessible generator object for later resumption.

9.3.2 [[Construct]] (argumentsList, newTarget)

The [[Construct]] internal method for built-in function object F is called with parameters argumentsList and newTarget. The steps performed are the same as [[Call]] (see 9.3.1) except that step 9 is replaced by:

9. Let result be the Completion Record that is the result of evaluating F in an implementation defined manner that conforms to the specification of F. The this value is uninitialized, argumentsList provides the named parameters, and newTarget provides the NewTarget value.

9.3.3 CreateBuiltinFunction(realm, steps, prototype, internalSlotsList)

The abstract operation CreateBuiltinFunction takes arguments realm, prototype, and steps. The optional argument internalSlotsList is a List of the names of additional internal slots that must be defined as part of the object. If the list is not provided, an empty List is used. CreateBuiltinFunction returns a built-in function object created by the following steps:

  1. Assert: realm is a Realm Record.
  2. Assert: steps is either a set of algorithm steps or other definition of a functions behaviour provided in this specification.
  3. Let func be a new built-in function object that when called performs the action described by steps. The new function object has internal slots whose names are the elements of internalSlotsList. The initial value of each of those internal slots is undefined.
  4. Set the [[Realm]] internal slot of func to realm.
  5. Set the [[Prototype]] internal slot of func to prototype.
  6. Return func.

Each built-in function defined in this specification is created as if by calling the CreateBuiltinFunction abstract operation, unless otherwise specified.

9.4 Built-in Exotic Object Internal Methods and Slots

This specification defines several kinds of built-in exotic objects. These objects generally behave similar to ordinary objects except for a few specific situations. The following exotic objects use the ordinary object internal methods except where it is explicitly specified otherwise below:

9.4.1 Bound Function Exotic Objects

A bound function is an exotic object that wraps another function object. A bound function is callable (it has a [[Call]] internal method and may have a [[Construct]] internal method). Calling a bound function generally results in a call of its wrapped function.

Bound function objects do not have the internal slots of ECMAScript function objects defined in Table 27. Instead they have the internal slots defined in Table 28.

Table 28 — Internal Slots of Exotic Bound Function Objects
Internal Slot Type Description
[[BoundTargetFunction]] Callable Object The wrapped function object.
[[BoundThis]] Any The value that is always passed as the this value when calling the wrapped function.
[[BoundArguments]] List of Any A list of values whose elements are used as the first arguments to any call to the wrapped function.

Unlike ECMAScript function objects, bound function objects do not use an alternative definition of the [[GetOwnProperty]] internal methods. Bound function objects provide all of the essential internal methods as specified in 9.1. However, they use the following definitions for the essential internal methods of function objects.

9.4.1.1 [[Call]] ( thisArgument, argumentsList)

When the [[Call]] internal method of an exotic bound function object, F, which was created using the bind function is called with parameters thisArgument and argumentsList, a List of ECMAScript language values, the following steps are taken:

  1. Let target be the value of F’s [[BoundTargetFunction]] internal slot.
  2. Let boundThis be the value of F’s [[BoundThis]] internal slot.
  3. Let boundArgs be the value of F’s [[BoundArguments]] internal slot.
  4. Let args be a new list containing the same values as the list boundArgs in the same order followed by the same values as the list argumentsList in the same order.
  5. Return Call(target, boundThis, args).

9.4.1.2 [[Construct]] (argumentsList, newTarget)

When the [[Construct]] internal method of an exotic bound function object, F that was created using the bind function is called with a list of arguments argumentsList and newTarget, the following steps are taken:

  1. Let target be the value of F’s [[BoundTargetFunction]] internal slot.
  2. Assert: target has a [[Construct]] internal method.
  3. Let boundArgs be the value of F’s [[BoundArguments]] internal slot.
  4. Let args be a new list containing the same values as the list boundArgs in the same order followed by the same values as the list argumentsList in the same order.
  5. If SameValue(F, newTarget) is true, let newTarget be target.
  6. Return Construct(target, args, newTarget).

9.4.1.3 BoundFunctionCreate (targetFunction, boundThis, boundArgs)

The abstract operation BoundFunctionCreate with arguments targetFunction, boundThis and boundArgs is used to specify the creation of new Bound Function exotic objects. It performs the following steps:

  1. Assert: Type(targetFunction) is Object.
  2. Let proto be targetFunction.[[GetPrototypeOf]]().
  3. ReturnIfAbrupt(proto).
  4. Let obj be a newly created object.
  5. Set obj’s essential internal methods to the default ordinary object definitions specified in 9.1.
  6. Set the [[Call]] internal method of obj as described in 9.4.1.1.
  7. If targetFunction has a [[Construct]] internal method, then
    1. Set the [[Construct]] internal method of obj as described in 9.4.1.2.
  8. Set the [[Prototype]] internal slot of obj to proto.
  9. Set the [[Extensible]] internal slot of obj to true.
  10. Set the [[BoundTargetFunction]] internal slot of obj to targetFunction.
  11. Set the [[BoundThis]] internal slot of obj to the value of boundThis.
  12. Set the [[BoundArguments]] internal slot of obj to boundArgs.
  13. Return obj.

9.4.2 Array Exotic Objects

An Array object is an exotic object that gives special treatment to array index property keys (see 6.1.7). A property whose property name is an array index is also called an element. Every Array object has a length property whose value is always a nonnegative integer less than 232. The value of the length property is numerically greater than the name of every own property whose name is an array index; whenever an own property of an Array object is created or changed, other properties are adjusted as necessary to maintain this invariant. Specifically, whenever an own property is added whose name is an array index, the value of the length property is changed, if necessary, to be one more than the numeric value of that array index; and whenever the value of the length property is changed, every own property whose name is an array index whose value is not smaller than the new length is deleted. This constraint applies only to own properties of an Array object and is unaffected by length or array index properties that may be inherited from its prototypes.

NOTE A String property name P is an array index if and only if ToString(ToUint32(P)) is equal to P and ToUint32(P) is not equal to 232−1.

Array exotic objects always have a non-configurable property named "length".

Array exotic objects provide an alternative definition for the [[DefineOwnProperty]] internal method. Except for that internal method, Array exotic objects provide all of the other essential internal methods as specified in 9.1.

9.4.2.1 [[DefineOwnProperty]] ( P, Desc)

When the [[DefineOwnProperty]] internal method of an Array exotic object A is called with property key P, and Property Descriptor Desc the following steps are taken:

  1. Assert: IsPropertyKey(P) is true.
  2. If P is "length", then
    1. Return ArraySetLength(A, Desc).
  3. Else if P is an array index, then
    1. Let oldLenDesc be OrdinaryGetOwnProperty(A, "length").
    2. Assert: oldLenDesc will never be undefined or an accessor descriptor because Array objects are created with a length data property that cannot be deleted or reconfigured.
    3. Let oldLen be oldLenDesc.[[Value]].
    4. Let index be ToUint32(P).
    5. Assert: index will never be an abrupt completion.
    6. If indexoldLen and oldLenDesc.[[Writable]] is false, return false.
    7. Let succeeded be OrdinaryDefineOwnProperty(A, P, Desc).
    8. Assert: succeeded is not an abrupt completion.
    9. If succeeded is false, return false.
    10. If indexoldLen
      1. Set oldLenDesc.[[Value]] to index + 1.
      2. Let succeeded be OrdinaryDefineOwnProperty(A, "length", oldLenDesc).
      3. Assert: succeeded is true.
    11. Return true.
  4. Return OrdinaryDefineOwnProperty(A, P, Desc).

9.4.2.2 ArrayCreate(length, proto)

The abstract operation ArrayCreate with argument length (a positive integer) and optional argument proto is used to specify the creation of new Array exotic objects. It performs the following steps:

  1. Assert: length is an integer Number ≥ 0.
  2. If length is −0, let length be +0.
  3. If length>232-1, throw a RangeError exception.
  4. If the proto argument was not passed, let proto be the intrinsic object %ArrayPrototype%.
  5. Let A be a newly created Array exotic object.
  6. Set A’s essential internal methods except for [[DefineOwnProperty]] to the default ordinary object definitions specified in 9.1.
  7. Set the [[DefineOwnProperty]] internal method of A as specified in 9.4.2.1.
  8. Set the [[Prototype]] internal slot of A to proto.
  9. Set the [[Extensible]] internal slot of A to true.
  10. Perform OrdinaryDefineOwnProperty(A, "length", PropertyDescriptor{[[Value]]: length, [[Writable]]: true, [[Enumerable]]: false, [[Configurable]]: false}).
  11. Assert: the preceding step never produces an abrupt completion.
  12. Return A.

9.4.2.3 ArraySpeciesCreate(originalArray, length)

The abstract operation ArraySpeciesCreate with arguments originalArray and length is used to specify the creation of a new Array object using a constructor function that is derived from originalArray. It performs the following steps:

  1. Assert: length is an integer Number ≥ 0.
  2. If length is −0, let length be +0.
  3. Let C be undefined.
  4. Let isArray be IsArray(originalArray).
  5. ReturnIfAbrupt(isArray).
  6. If isArray is true, then
    1. Let C be Get(originalArray, "constructor").
    2. ReturnIfAbrupt(C).
    3. If IsConstructor(C) is true, then
      1. Let thisRealm be the running execution context’s Realm.
      2. Let realmC be GetFunctionRealm(C).
      3. ReturnIfAbrupt(realmC).
      4. If thisRealm and realmC are not the same Realm Record, then
        1. If SameValue(C, realmC.[[intrinsics]].[[%Array%]]) is true, let C be undefined.
    4. If Type(C) is Object, then
      1. Let C be Get(C, @@species).
      2. ReturnIfAbrupt(C).
      3. If C is null, let C be undefined.
  7. If C is undefined, return ArrayCreate(length).
  8. If IsConstructor(C) is false, throw a TypeError exception.
  9. Return Construct(C, «length»).

NOTE If originalArray was created using the standard built-in Array constructor for a Realm that is not the Realm of the running execution context, then a new Array is created using the Realm of the running execution context. This maintains compatibility with Web browsers that have historically had that behaviour for the Array.prototype methods that now are defined using ArraySpeciesCreate.

9.4.2.4 ArraySetLength(A, Desc)

When the abstract operation ArraySetLength is called with an Array exotic object A, and Property Descriptor Desc the following steps are taken:

  1. If the [[Value]] field of Desc is absent, then
    1. Return OrdinaryDefineOwnProperty(A, "length", Desc).
  2. Let newLenDesc be a copy of Desc.
  3. Let newLen be ToUint32(Desc.[[Value]]).
  4. ReturnIfAbrupt(newLen).
  5. Let numberLen be ToNumber(Desc.[[Value]]).
  6. ReturnIfAbrupt(newLen).
  7. If newLennumberLen, throw a RangeError exception.
  8. Set newLenDesc.[[Value]] to newLen.
  9. Let oldLenDesc be OrdinaryGetOwnProperty(A, "length").
  10. Assert: oldLenDesc will never be undefined or an accessor descriptor because Array objects are created with a length data property that cannot be deleted or reconfigured.
  11. Let oldLen be oldLenDesc.[[Value]].
  12. If newLenoldLen, then
    1. Return OrdinaryDefineOwnProperty(A, "length", newLenDesc).
  13. If oldLenDesc.[[Writable]] is false, return false.
  14. If newLenDesc.[[Writable]] is absent or has the value true, let newWritable be true.
  15. Else,
    1. Need to defer setting the [[Writable]] attribute to false in case any elements cannot be deleted.
    2. Let newWritable be false.
    3. Set newLenDesc.[[Writable]] to true.
  16. Let succeeded be OrdinaryDefineOwnProperty(A, "length", newLenDesc).
  17. Assert: succeeded is not an abrupt completion.
  18. If succeeded is false, return false.
  19. While newLen < oldLen repeat,
    1. Set oldLen to oldLen – 1.
    2. Let deleteSucceeded be A.[[Delete]](ToString(oldLen)).
    3. Assert: deleteSucceeded is not an abrupt completion.
    4. If deleteSucceeded is false, then
      1. Set newLenDesc.[[Value]] to oldLen + 1.
      2. If newWritable is false, set newLenDesc.[[Writable]] to false.
      3. Let succeeded be OrdinaryDefineOwnProperty(A, "length", newLenDesc).
      4. Assert: succeeded is not an abrupt completion.
      5. Return false.
  20. If newWritable is false, then
    1. Return OrdinaryDefineOwnProperty(A, "length", PropertyDescriptor{[[Writable]]: false}). This call will always return true.
  21. Return true.

NOTE In steps 3 and 4, if Desc.[[Value]] is an object then its valueOf method is called twice. This is legacy behaviour that was specified with this effect starting with the 2nd Edition of this specification.

9.4.3 String Exotic Objects

A String object is an exotic object that encapsulates a String value and exposes virtual integer indexed data properties corresponding to the individual code unit elements of the String value. Exotic String objects always have a data property named "length" whose value is the number of code unit elements in the encapsulated String value. Both the code unit data properties and the "length" property are non-writable and non-configurable.

Exotic String objects have the same internal slots as ordinary objects. They also have a [[StringData]] internal slot.

Exotic String objects provide alternative definitions for the following internal methods. All of the other exotic String object essential internal methods that are not defined below are as specified in 9.1.

9.4.3.1 [[GetOwnProperty]] ( P )

When the [[GetOwnProperty]] internal method of an exotic String object S is called with property key P the following steps are taken:

  1. Assert: IsPropertyKey(P) is true.
  2. Let desc be OrdinaryGetOwnProperty(S, P).
  3. If desc is not undefined return desc.
  4. Return StringGetIndexProperty(S, P).

9.4.3.1.1 StringGetIndexProperty (S, P)

When the abstract operation StringGetIndexProperty is called with an exotic String object S and with property key P, the following steps are taken:

  1. If Type(P) is not String, return undefined.
  2. Let index be CanonicalNumericIndexString (P).
  3. Assert: index is not an abrupt completion.
  4. If index is undefined, return undefined.
  5. If IsInteger(index) is false, return undefined.
  6. If index = −0, return undefined.
  7. Let str be the String value of the [[StringData]] internal slot of S.
  8. Let len be the number of elements in str.
  9. If index < 0 or lenindex, return undefined.
  10. Let resultStr be a String value of length 1, containing one code unit from str, specifically the code unit at index index.
  11. Return a PropertyDescriptor{ [[Value]]: resultStr, [[Enumerable]]: true, [[Writable]]: false, [[Configurable]]: false }.

9.4.3.2 [[HasProperty]](P)

When the [[HasProperty]] internal method of an exotic String object S is called with property key P, the following steps are taken:

  1. Let elementDesc be StringGetIndexProperty(S, P).
  2. If elementDesc is not undefined, return true.
  3. Return OrdinaryHasProperty(S, P)..

9.4.3.3 [[OwnPropertyKeys]] ( )

When the [[OwnPropertyKeys]] internal method of a String exotic object O is called the following steps are taken:

  1. Let keys be a new empty List.
  2. Let str be the String value of the [[StringData]] internal slot of O.
  3. Let len be the number of elements in str.
  4. For each integer i starting with 0 such that i < len, in ascending order,
    1. Add ToString(i) as the last element of keys
  5. For each own property key P of O such that P is an integer index and ToInteger(P) ≥ len, in ascending numeric index order,
    1. Add P as the last element of keys.
  6. For each own property key P of O such that Type(P) is String and P is not an integer index, in property creation order,
    1. Add P as the last element of keys.
  7. For each own property key P of O such that Type(P) is Symbol, in property creation order,
    1. Add P as the last element of keys.
  8. Return keys.

9.4.3.4 StringCreate( value, prototype)

The abstract operation StringCreate with arguments value and prototype is used to specify the creation of new exotic String objects. It performs the following steps:

  1. ReturnIfAbrupt(prototype).
  2. Assert: Type(value) is String.
  3. Let S be a newly created String exotic object.
  4. Set the [[StringData]] internal slot of S to value.
  5. Set S’s essential internal methods to the default ordinary object definitions specified in 9.1.
  6. Set the [[GetOwnProperty]] internal method of S as specified in 9.4.3.1.
  7. Set the [[HasProperty]] internal method of S as specified in 9.4.3.2.
  8. Set the [[OwnPropertyKeys]] internal method of S as specified in 9.4.3.3.
  9. Set the [[Prototype]] internal slot of S to prototype.
  10. Set the [[Extensible]] internal slot of S to true.
  11. Let length be the number of code unit elements in value.
  12. Let status be DefinePropertyOrThrow(S, "length", PropertyDescriptor{[[Value]]: length, [[Writable]]: false, [[Enumerable]]: false, [[Configurable]]: false }).
  13. Assert: status is not an abrupt completion.
  14. Return S.

9.4.4 Arguments Exotic Objects

Most ECMAScript functions make an arguments objects available to their code. Depending upon the characteristics of the function definition, its argument object is either an ordinary object or an arguments exotic object. An arguments exotic object is an exotic object whose array index properties map to the formal parameters bindings of an invocation of its associated ECMAScript function.

Arguments exotic objects have the same internal slots as ordinary objects. They also have a [[ParameterMap]] internal slot. Ordinary arguments objects also have a [[ParameterMap]] internal slot whose value is always undefined. For ordinary argument objects the [[ParameterMap]] internal slot is only used by Object.prototype.toString (19.1.3.6) to identify them as such.

Arguments exotic objects provide alternative definitions for the following internal methods. All of the other exotic arguments object essential internal methods that are not defined below are as specified in 9.1

NOTE 1 For non-strict functions the integer indexed data properties of an arguments object whose numeric name values are less than the number of formal parameters of the corresponding function object initially share their values with the corresponding argument bindings in the function’s execution context. This means that changing the property changes the corresponding value of the argument binding and vice-versa. This correspondence is broken if such a property is deleted and then redefined or if the property is changed into an accessor property. For strict mode functions, the values of the arguments object’s properties are simply a copy of the arguments passed to the function and there is no dynamic linkage between the property values and the formal parameter values.

NOTE 2 The ParameterMap object and its property values are used as a device for specifying the arguments object correspondence to argument bindings. The ParameterMap object and the objects that are the values of its properties are not directly observable from ECMAScript code. An ECMAScript implementation does not need to actually create or use such objects to implement the specified semantics.

NOTE 3 Arguments objects for strict mode functions define non-configurable accessor properties named "caller" and "callee" which throw a TypeError exception on access. The "callee" property has a more specific meaning for non-strict functions and a "caller" property has historically been provided as an implementation-defined extension by some ECMAScript implementations. The strict mode definition of these properties exists to ensure that neither of them is defined in any other manner by conforming ECMAScript implementations.

9.4.4.1 [[GetOwnProperty]] (P)

The [[GetOwnProperty]] internal method of an arguments exotic object when called with a property key P performs the following steps:

  1. Let args be the arguments object.
  2. Let desc be OrdinaryGetOwnProperty(args, P).
  3. If desc is undefined, return desc.
  4. Let map be the value of the [[ParameterMap]] internal slot of the arguments object.
  5. Let isMapped be HasOwnProperty(map, P).
  6. Assert: isMapped is never an abrupt completion.
  7. If the value of isMapped is true, then
    1. Set desc.[[Value]] to Get(map, P).
  8. If IsDataDescriptor(desc) is true and P is "caller" and desc.[[Value]] is a strict mode Function object, throw a TypeError exception.
  9. Return desc.

If an implementation does not provide a built-in caller property for argument exotic objects then step 8 of this algorithm is must be skipped.

9.4.4.2 [[DefineOwnProperty]] (P, Desc)

The [[DefineOwnProperty]] internal method of an arguments exotic object when called with a property key P and Property Descriptor Desc performs the following steps:

  1. Let args be the arguments object.
  2. Let map be the value of the [[ParameterMap]] internal slot of the arguments object.
  3. Let isMapped be HasOwnProperty(map, P).
  4. Let allowed be OrdinaryDefineOwnProperty(args, P, Desc).
  5. ReturnIfAbrupt(allowed).
  6. If allowed is false, return false.
  7. If the value of isMapped is true, then
    1. If IsAccessorDescriptor(Desc) is true, then
      1. Call map.[[Delete]](P).
    2. Else
      1. If Desc.[[Value]] is present, then
        1. Let setStatus be Set(map, P, Desc.[[Value]], false).
        2. Assert: setStatus is true because formal parameters mapped by argument objects are always writable.
      2. If Desc.[[Writable]] is present and its value is false, then
        1. Call map.[[Delete]](P).
  8. Return true.

9.4.4.3 [[Get]] (P, Receiver)

The [[Get]] internal method of an arguments exotic object when called with a property key P and ECMAScript language value Receiver performs the following steps:

  1. Let args be the arguments object.
  2. Let map be the value of the [[ParameterMap]] internal slot of the arguments object.
  3. Let isMapped be HasOwnProperty(map, P).
  4. Assert: isMapped is not an abrupt completion.
  5. If the value of isMapped is false, then
    1. Return the result of calling the default ordinary object [[Get]] internal method (9.1.8) on args passing P and Receiver as the arguments.
  6. Else map contains a formal parameter mapping for P,
    1. Return Get(map, P).

9.4.4.4 [[Set]] ( P, V, Receiver)

The [[Set]] internal method of an arguments exotic object when called with property key P, value V, and ECMAScript language value Receiver performs the following steps:

  1. Let args be the arguments object.
  2. If SameValue(args, Receiver) is false, then
    1. Let isMapped be false.
  3. Else,
    1. Let map be the value of the [[ParameterMap]] internal slot of the arguments object.
    2. Let isMapped be HasOwnProperty(map, P).
    3. Assert: isMapped is not an abrupt completion.
  4. If isMapped is true, then
    1. Let setStatus be Set(map, P, V, false).
    2. Assert: setStatus is true because formal parameters mapped by argument objects are always writable.
  5. Return the result of calling the default ordinary object [[Set]] internal method (9.1.9) on args passing P, V and Receiver as the arguments.

9.4.4.5 [[Delete]] (P)

The [[Delete]] internal method of an arguments exotic object when called with a property key P performs the following steps:

  1. Let map be the value of the [[ParameterMap]] internal slot of the arguments object.
  2. Let isMapped be HasOwnProperty(map, P).
  3. Assert: isMapped is not an abrupt completion.
  4. Let result be the result of calling the default [[Delete]] internal method for ordinary objects (9.1.10) on the arguments object passing P as the argument.
  5. ReturnIfAbrupt(result).
  6. If result is true and the value of isMapped is true, then
    1. Call map.[[Delete]](P).
  7. Return result.

9.4.4.6 CreateUnmappedArgumentsObject(argumentsList)

The abstract operation CreateUnmappedArgumentsObject called with an argument argumentsList performs the following steps:

  1. Let len be the number of elements in argumentsList.
  2. Let obj be ObjectCreate(%ObjectPrototype%, «‍[[ParameterMap]]»).
  3. Set obj’s [[ParameterMap]] internal slot to undefined.
  4. Perform DefinePropertyOrThrow(obj, "length", PropertyDescriptor{[[Value]]: len, [[Writable]]: true, [[Enumerable]]: false, [[Configurable]]: true}).
  5. Let index be 0.
  6. Repeat while index < len,
    1. Let val be argumentsList[index].
    2. Perform CreateDataProperty(obj, ToString(index), val).
    3. Let index be index + 1
  7. Perform DefinePropertyOrThrow(obj, @@iterator, PropertyDescriptor {[[Value]]:%ArrayProto_values%, [[Writable]]: true, [[Enumerable]]: false, [[Configurable]]: true}).
  8. Perform DefinePropertyOrThrow(obj, "caller", PropertyDescriptor {[[Get]]: %ThrowTypeError%, [[Set]]: %ThrowTypeError%, [[Enumerable]]: false, [[Configurable]]: false}).
  9. Perform DefinePropertyOrThrow(obj, "callee", PropertyDescriptor {[[Get]]: %ThrowTypeError%, [[Set]]: %ThrowTypeError%, [[Enumerable]]: false, [[Configurable]]: false}).
  10. Assert: the above property definitions will not produce an abrupt completion.
  11. Return obj

9.4.4.7 CreateMappedArgumentsObject ( func, formals, argumentsList, env )

The abstract operation CreateMappedArgumentsObject is called with object func, parsed grammar phrase formals, List argumentsList, and Environment Record env. The following steps are performed:

  1. Assert: formals does not contain a rest parameter, any binding patterns, or any initializers. It may contain duplicate identifiers.
  2. Let len be the number of elements in argumentsList.
  3. Let obj be a newly created arguments exotic object with a [[ParameterMap]] internal slot.
  4. Set the [[GetOwnProperty]] internal method of obj as specified in 9.4.4.1.
  5. Set the [[DefineOwnProperty]] internal method of obj as specified in 9.4.4.2.
  6. Set the [[Get]] internal method of obj as specified in 9.4.4.3.
  7. Set the [[Set]] internal method of obj as specified in 9.4.4.4.
  8. Set the [[Delete]] internal method of obj as specified in 9.4.4.5.
  9. Set the remainder of obj’s essential internal methods to the default ordinary object definitions specified in 9.1.
  10. Set the [[Prototype]] internal slot of obj to %ObjectPrototype%.
  11. Set the [[Extensible]] internal slot of obj to true.
  12. Let parameterNames be the BoundNames of formals.
  13. Let numberOfParameters be the number of elements in parameterNames
  14. Let index be 0.
  15. Repeat while index < len ,
    1. Let val be argumentsList[index].
    2. Perform CreateDataProperty(obj, ToString(index), val).
    3. Let index be index + 1
  16. Perform DefinePropertyOrThrow(obj, "length", PropertyDescriptor{[[Value]]: len, [[Writable]]: true, [[Enumerable]]: false, [[Configurable]]: true}).
  17. Let map be ObjectCreate(null).
  18. Let mappedNames be an empty List.
  19. Let index be numberOfParameters − 1.
  20. Repeat while index ≥ 0 ,
    1. Let name be parameterNames[index].
    2. If name is not an element of mappedNames, then
      1. Add name as an element of the list mappedNames.
      2. If index < len, then
        1. Let g be MakeArgGetter(name, env).
        2. Let p be MakeArgSetter(name, env).
        3. Call map.[[DefineOwnProperty]](ToString(index), PropertyDescriptor{[[Set]]: p, [[Get]]: g, [[Enumerable]]: false, [[Configurable]]: true}).
    3. Let index be index − 1
  21. Set the [[ParameterMap]] internal slot of obj to map.
  22. Perform DefinePropertyOrThrow(obj, @@iterator, PropertyDescriptor {[[Value]]:%ArrayProto_values%, [[Writable]]: true, [[Enumerable]]: false, [[Configurable]]: true}).
  23. Perform DefinePropertyOrThrow(obj, "callee", PropertyDescriptor {[[Value]]: func, [[Writable]]: true, [[Enumerable]]: false, [[Configurable]]: true}).
  24. Assert: the above property definitions will not produce an abrupt completion.
  25. Return obj

9.4.4.7.1 MakeArgGetter ( name, env)

The abstract operation MakeArgGetter called with String name and Environment Record env creates a built-in function object that when executed returns the value bound for name in env. It performs the following steps:

  1. Let realm be the current Realm.
  2. Let steps be the steps of an ArgGetter function as specified below.
  3. Let getter be CreateBuiltinFunction(realm, steps, %FunctionPrototype%, «‍[[name]], [[env]]» ).
  4. Set getter’s [[name]] internal slot to name.
  5. Set getter’s [[env]] internal slot to env.
  6. Return getter.

An ArgGetter function is an anonymous built-in function with [[name]] and [[env]] internal slots. When an ArgGetter function f that expects no arguments is called it performs the following steps:

  1. Let name be the value of f’s [[name]] internal slot.
  2. Let env be the value of f’s [[env]] internal slot
  3. Return env.GetBindingValue(name, false).

NOTE ArgGetter functions are never directly accessible to ECMAScript code.

9.4.4.7.2 MakeArgSetter ( name, env)

The abstract operation MakeArgSetter called with String name and Environment Record env creates a built-in function object that when executed sets the value bound for name in env. It performs the following steps:

  1. Let realm be the current Realm.
  2. Let steps be the steps of an ArgSetter function as specified below.
  3. Let setter be CreateBuiltinFunction(realm, steps, %FunctionPrototype%, «‍[[name]], [[env]]» ).
  4. Set setter’s [[name]] internal slot to name.
  5. Set setter’s [[env]] internal slot to env.
  6. Return setter.

An ArgSetter function is an anonymous built-in function with [[name]] and [[env]] internal slots. When an ArgSetter function f is called with argument value it performs the following steps:

  1. Let name be the value of f’s [[name]] internal slot.
  2. Let env be the value of f’s [[env]] internal slot
  3. Return env.SetMutableBinding(name, value, false).

NOTE ArgSetter functions are never directly accessible to ECMAScript code.

9.4.5 Integer Indexed Exotic Objects

An Integer Indexed object is an exotic object that performs special handling of integer index property keys.

Integer Indexed exotic objects have the same internal slots as ordinary objects additionally [[ViewedArrayBuffer]], [[ArrayLength]], [[ByteOffset]], and [[TypedArrayName]] internal slots.

Integer Indexed Exotic objects provide alternative definitions for the following internal methods. All of the other Integer Indexed exotic object essential internal methods that are not defined below are as specified in 9.1.

9.4.5.1 [[GetOwnProperty]] ( P )

When the [[GetOwnProperty]] internal method of an Integer Indexed exotic object O is called with property key P the following steps are taken:

  1. Assert: IsPropertyKey(P) is true.
  2. Assert: O is an Object that has a [[ViewedArrayBuffer]] internal slot.
  3. If Type(P) is String, then
    1. Let numericIndex be CanonicalNumericIndexString(P).
    2. Assert: numericIndex is not an abrupt completion.
    3. If numericIndex is not undefined, then
      1. Let value be IntegerIndexedElementGet (O, numericIndex).
      2. ReturnIfAbrupt(value).
      3. If value is undefined, return undefined.
      4. Return a PropertyDescriptor{ [[Value]]: value, [[Enumerable]]: true, [[Writable]]: true, [[Configurable]]: false }.
  4. Return OrdinaryGetOwnProperty(O, P).

9.4.5.2 [[HasProperty]](P)

When the [[HasProperty]] internal method of an Integer Indexed exotic object O is called with property key P, the following steps are taken:

  1. Assert: IsPropertyKey(P) is true.
  2. Assert: O is an Object that has a [[ViewedArrayBuffer]] internal slot.
  3. If Type(P) is String, then
    1. Let numericIndex be CanonicalNumericIndexString(P).
    2. Assert: numericIndex is not an abrupt completion.
    3. If numericIndex is not undefined, then
      1. Let buffer be the value of O’s [[ViewedArrayBuffer]] internal slot.
      2. If IsDetachedBuffer(buffer) is true, throw a TypeError exception.
      3. If IsInteger(numericIndex) is false, return false
      4. If numericIndex = −0, return false.
      5. If numericIndex < 0, return false.
      6. If numericIndex ≥ the value of O’s [[ArrayLength]] internal slot, return false.
      7. Return true.
  4. Return OrdinaryHasProperty(O, P).

9.4.5.3 [[DefineOwnProperty]] ( P, Desc)

When the [[DefineOwnProperty]] internal method of an Integer Indexed exotic object O is called with property key P, and Property Descriptor Desc the following steps are taken:

  1. Assert: IsPropertyKey(P) is true.
  2. Assert: O is an Object that has a [[ViewedArrayBuffer]] internal slot.
  3. If Type(P) is String, then
    1. Let numericIndex be CanonicalNumericIndexString (P).
    2. Assert: numericIndex is not an abrupt completion.
    3. If numericIndex is not undefined, then
      1. If IsInteger(numericIndex) is false, return false
      2. Let intIndex be numericIndex.
      3. If intIndex = −0, return false.
      4. If intIndex < 0, return false.
      5. Let length be the value of O’s [[ArrayLength]] internal slot.
      6. If intIndexlength, return false.
      7. If IsAccessorDescriptor(Desc) is true, return false.
      8. If Desc has a [[Configurable]] field and if Desc.[[Configurable]] is true, return false.
      9. If Desc has an [[Enumerable]] field and if Desc.[[Enumerable]] is false, return false.
      10. If Desc has a [[Writable]] field and if Desc.[[Writable]] is false, return false.
      11. If Desc has a [[Value]] field, then
        1. Let value be Desc.[[Value]].
        2. Return IntegerIndexedElementSet (O, intIndex, value).
      12. Return true.
  4. Return OrdinaryDefineOwnProperty(O, P, Desc).

9.4.5.4 [[Get]] (P, Receiver)

When the [[Get]] internal method of an Integer Indexed exotic object O is called with property key P and ECMAScript language value Receiver the following steps are taken:

  1. Assert: IsPropertyKey(P) is true.
  2. If Type(P) is String and if SameValue(O, Receiver) is true, then
    1. Let numericIndex be CanonicalNumericIndexString (P).
    2. Assert: numericIndex is not an abrupt completion.
    3. If numericIndex is not undefined, then
      1. Return IntegerIndexedElementGet (O, numericIndex).
  3. Return the result of calling the default ordinary object [[Get]] internal method (9.1.8) on O passing P and Receiver as arguments.

9.4.5.5 [[Set]] ( P, V, Receiver)

When the [[Set]] internal method of an Integer Indexed exotic object O is called with property key P, value V, and ECMAScript language value Receiver, the following steps are taken:

  1. Assert: IsPropertyKey(P) is true.
  2. If Type(P) is String and if SameValue(O, Receiver) is true, then
    1. Let numericIndex be CanonicalNumericIndexString (P).
    2. Assert: numericIndex is not an abrupt completion.
    3. If numericIndex is not undefined, then
      1. Return IntegerIndexedElementSet (O, numericIndex, V).
  3. Return the result of calling the default ordinary object [[Set]] internal method (9.1.8) on O passing P, V, and Receiver as arguments.

9.4.5.6 [[OwnPropertyKeys]] ()

When the [[OwnPropertyKeys]] internal method of an Integer Indexed exotic object O is called the following steps are taken:

  1. Let keys be a new empty List.
  2. Assert: O is an Object that has [[ViewedArrayBuffer]], [[ArrayLength]], [[ByteOffset]], and [[TypedArrayName]] internal slots.
  3. Let len be the value of O’s [[ArrayLength]] internal slot.
  4. For each integer i starting with 0 such that i < len, in ascending order,
    1. Add ToString(i) as the last element of keys.
  5. For each own property key P of O such that Type(P) is String and P is not an integer index, in property creation order
    1. Add P as the last element of keys.
  6. For each own property key P of O such that Type(P) is Symbol, in property creation order
    1. Add P as the last element of keys.
  7. Return keys.

9.4.5.7 IntegerIndexedObjectCreate (prototype, internalSlotsList)

The abstract operation IntegerIndexedObjectCreate with arguments prototype and internalSlotsList is used to specify the creation of new Integer Indexed exotic objects. The argument internalSlotsList is a List of the names of additional internal slots that must be defined as part of the object. IntegerIndexedObjectCreate performs the following steps:

  1. Let A be a newly created object with an internal slot for each name in internalSlotsList.
  2. Set A’s essential internal methods to the default ordinary object definitions specified in 9.1.
  3. Set the [[GetOwnProperty]] internal method of A as specified in 9.4.5.1.
  4. Set the [[HasProperty]] internal method of A as specified in 9.4.5.2.
  5. Set the [[DefineOwnProperty]] internal method of A as specified in 9.4.5.3.
  6. Set the [[Get]] internal method of A as specified in 9.4.5.4.
  7. Set the [[Set]] internal method of A as specified in 9.4.5.5.
  8. Set the [[OwnPropertyKeys]] internal method of A as specified in 9.4.5.6.
  9. Set the [[Prototype]] internal slot of A to prototype.
  10. Set the [[Extensible]] internal slot of A to true.
  11. Return A.

9.4.5.8 IntegerIndexedElementGet ( O, index )

The abstract operation IntegerIndexedElementGet with arguments O and index performs the following steps:

  1. Assert: Type(index) is Number.
  2. Assert: O is an Object that has [[ViewedArrayBuffer]], [[ArrayLength]], [[ByteOffset]], and [[TypedArrayName]] internal slots.
  3. Let buffer be the value of O’s [[ViewedArrayBuffer]] internal slot.
  4. If IsDetachedBuffer(buffer) is true, throw a TypeError exception.
  5. If IsInteger(index) is false, return undefined
  6. If index = −0, return undefined.
  7. Let length be the value of O’s [[ArrayLength]] internal slot.
  8. If index < 0 or indexlength, return undefined.
  9. Let offset be the value of O’s [[ByteOffset]] internal slot.
  10. Let arrayTypeName be the String value of O’s [[TypedArrayName]] internal slot.
  11. Let elementSize be the Number value of the Element Size value specified in Table 49 for arrayTypeName.
  12. Let indexedPosition = (index × elementSize) + offset.
  13. Let elementType be the String value of the Element Type value in Table 49 for arrayTypeName.
  14. Return GetValueFromBuffer(buffer, indexedPosition, elementType).

9.4.5.9 IntegerIndexedElementSet ( O, index, value )

The abstract operation IntegerIndexedElementSet with arguments O, index, and value performs the following steps:

  1. Assert: Type(index) is Number.
  2. Assert: O is an Object that has [[ViewedArrayBuffer]], [[ArrayLength]], [[ByteOffset]], and [[TypedArrayName]] internal slots.
  3. Let numValue be ToNumber(value).
  4. ReturnIfAbrupt(numValue).
  5. Let buffer be the value of O’s [[ViewedArrayBuffer]] internal slot.
  6. If IsDetachedBuffer(buffer) is true, throw a TypeError exception.
  7. If IsInteger(index) is false, return false
  8. If index = −0, return false.
  9. Let length be the value of O’s [[ArrayLength]] internal slot.
  10. If index < 0 or indexlength, return false.
  11. Let offset be the value of O’s [[ByteOffset]] internal slot.
  12. Let arrayTypeName be the String value of O’s [[TypedArrayName]] internal slot.
  13. Let elementSize be the Number value of the Element Size value specified in Table 49 for arrayTypeName.
  14. Let indexedPosition = (index × elementSize) + offset.
  15. Let elementType be the String value of the Element Type value in Table 49 for arrayTypeName.
  16. Perform SetValueInBuffer(buffer, indexedPosition, elementType, numValue).
  17. Return true.

9.4.6 Module Namespace Exotic Objects

A module namespace object is an exotic object that exposes the bindings exported from an ECMAScript Module (See 15.2.3). There is a one-to-one correspondence between the String-keyed own properties of a module namespace exotic object and the binding names exported by the Module. The exported bindings include any bindings that are indirectly exported using export * export items. Each String-valued own property key is the StringValue of the corresponding exported binding name. These are the only String-keyed properties of a module namespace exotic object. Each such property has the attributes {[[Configurable]]: false, [[Enumerable]]: true}. Module namespace objects are not extensible.

Module namespace objects have the internal slots defined in Table 29.

Table 29 — Internal Slots of Module Namespace Exotic Objects
Internal Slot Type Description
[[Module]] Module Record The Module Record whose exports this namespace exposes.
[[Exports]] List of String A List containing the String values of the exported names exposed as own properties of this object. The list is ordered as if an Array of those String values had been sorted using Array.prototype.sort using SortCompare as comparefn.

Module namespace exotic objects provide alternative definitions for all of the internal methods.

9.4.6.1 [[GetPrototypeOf]] ( )

When the [[GetPrototypeOf]] internal method of a module namespace exotic object O is called the following steps are taken:

  1. Return null.

9.4.6.2 [[SetPrototypeOf]] (V)

When the [[SetPrototypeOf]] internal method of a module namespace exotic object O is called with argument V the following steps are taken:

  1. Assert: Either Type(V) is Object or Type(V) is Null.
  2. Return false.

9.4.6.3 [[IsExtensible]] ( )

When the [[IsExtensible]] internal method of a module namespace exotic object O is called the following steps are taken:

  1. Return false.

9.4.6.4 [[PreventExtensions]] ( )

When the [[PreventExtensions]] internal method of a module namespace exotic object O is called the following steps are taken:

  1. Return true.

9.4.6.5 [[GetOwnProperty]] (P)

When the [[GetOwnProperty]] internal method of a module namespace exotic object O is called with property key P, the following steps are taken:

  1. If Type(P) is Symbol, return OrdinaryGetOwnProperty(O, P).
  2. Let exports be the value of O’s [[Exports]] internal slot.
  3. If P is not an element of exports, return undefined.
  4. Let value be O.[[Get]](P, O).
  5. ReturnIfAbrupt(value).
  6. Return PropertyDescriptor{[[Value]]: value, [[Writable]]: true, [[Enumerable]]: true, [[Configurable]]: false }.

9.4.6.6 [[DefineOwnProperty]] (P, Desc)

When the [[DefineOwnProperty]] internal method of a module namespace exotic object O is called with property key P and Property Descriptor Desc, the following steps are taken:

  1. Return false.

9.4.6.7 [[HasProperty]] (P)

When the [[HasProperty]] internal method of a module namespace exotic object O is called with property key P, the following steps are taken:

  1. If Type(P) is Symbol, return OrdinaryHasProperty(O, P).
  2. Let exports be the value of O’s [[Exports]] internal slot.
  3. If P is an element of exports, return true.
  4. Return false.

9.4.6.8 [[Get]] (P, Receiver)

When the [[Get]] internal method of a module namespace exotic object O is called with property key P and ECMAScript language value Receiver the following steps are taken:

  1. Assert: IsPropertyKey(P) is true.
  2. If Type(P) is Symbol, then
    1. Return the result of calling the default ordinary object [[Get]] internal method (9.1.8) on O passing P and Receiver as arguments.
  3. Let exports be the value of O’s [[Exports]] internal slot.
  4. If P is not an element of exports, return undefined.
  5. Let m be the value of O’s [[Module]] internal slot.
  6. Let binding be m.ResolveExport(P, «», «»).
  7. ReturnIfAbrupt(binding).
  8. Assert: binding is neither null nor "ambiguous".
  9. Let targetModule be binding.[[module]],
  10. Assert: targetModule is not undefined.
  11. Let targetEnv be targetModule.[[Environment]].
  12. If targetEnv is undefined, throw a ReferenceError exception.
  13. Let targetEnvRec be targetEnv’s EnvironmentRecord.
  14. Return targetEnvRec.GetBindingValue(binding.[[bindingName]], true).

NOTE ResolveExport is idempotent and side-effect free. An implementation might choose to pre-compute or cache the ResolveExport results for the [[Exports]] of each module namespace exotic object.

9.4.6.9 [[Set]] ( P, V, Receiver)

When the [[Set]] internal method of a module namespace exotic object O is called with property key P, value V, and ECMAScript language value Receiver, the following steps are taken:

  1. Return false.

9.4.6.10 [[Delete]] (P)

When the [[Delete]] internal method of a module namespace exotic object O is called with property key P the following steps are taken:

  1. Assert: IsPropertyKey(P) is true.
  2. Let exports be the value of O’s [[Exports]] internal slot.
  3. If P is an element of exports, return false.
  4. Return true.

9.4.6.11 [[Enumerate]] ()

When the [[Enumerate]] internal method of a module namespace exotic object O is called the following steps are taken:

  1. Let exports be the value of O’s [[Exports]] internal slot.
  2. Return CreateListIterator(exports).

9.4.6.12 [[OwnPropertyKeys]] ( )

When the [[OwnPropertyKeys]] internal method of a module namespace exotic object O is called the following steps are taken:

  1. Let exports be a copy of the value of O’s [[Exports]] internal slot.
  2. Let symbolKeys be the result of calling the default ordinary object [[OwnPropertyKeys]] internal method (9.1.12) on O passing no arguments.
  3. Append all the entries of symbolKeys to the end of exports.
  4. Return exports.

9.4.6.13 ModuleNamespaceCreate (module, exports)

The abstract operation ModuleNamespaceCreate with arguments module, and exports is used to specify the creation of new module namespace exotic objects. It performs the following steps:

  1. Assert: module is a Module Record (see 15.2.1.15).
  2. Assert: module.[[Namespace]] is undefined.
  3. Assert: exports is a List of String values.
  4. Let M be a newly created object.
  5. Set M’s essential internal methods to the definitions specified in 9.4.6.
  6. Set M’s [[Module]] internal slot to module.
  7. Set M’s [[Exports]] internal slot to exports.
  8. Create own properties of M corresponding to the definitions in 26.3.
  9. Set module.[[Namespace]] to M.
  10. Return M.

9.5 Proxy Object Internal Methods and Internal Slots

A proxy object is an exotic object whose essential internal methods are partially implemented using ECMAScript code. Every proxy objects has an internal slot called [[ProxyHandler]]. The value of [[ProxyHandler]] is an object, called the proxy’s handler object, or null. Methods (see Table 30) of a handler object may be used to augment the implementation for one or more of the proxy object’s internal methods. Every proxy object also has an internal slot called [[ProxyTarget]] whose value is either an object or the null value. This object is called the proxy’s target object.

Table 30 — Proxy Handler Methods
Internal Method Handler Method
[[GetPrototypeOf]] getPrototypeOf
[[SetPrototypeOf]] setPrototypeOf
[[IsExtensible]] isExtensible
[[PreventExtensions]] preventExtensions
[[GetOwnProperty]] getOwnPropertyDescriptor
[[HasProperty]] has
[[Get]] get
[[Set]] set
[[Delete]] deleteProperty
[[DefineOwnProperty]] defineProperty
[[Enumerate]] enumerate
[[OwnPropertyKeys]] ownKeys
[[Call]] apply
[[Construct]] construct

When a handler method is called to provide the implementation of a proxy object internal method, the handler method is passed the proxy’s target object as a parameter. A proxy’s handler object does not necessarily have a method corresponding to every essential internal method. Invoking an internal method on the proxy results in the invocation of the corresponding internal method on the proxy’s target object if the handler object does not have a method corresponding to the internal trap.

The [[ProxyHandler]] and [[ProxyTarget]] internal slots of a proxy object are always initialized when the object is created and typically may not be modified. Some proxy objects are created in a manner that permits them to be subsequently revoked. When a proxy is revoked, its [[ProxyHander]] and [[ProxyTarget]] internal slots are set to null causing subsequent invocations of internal methods on that proxy object to throw a TypeError exception.

Because proxy objects permit the implementation of internal methods to be provided by arbitrary ECMAScript code, it is possible to define a proxy object whose handler methods violates the invariants defined in 6.1.7.3. Some of the internal method invariants defined in 6.1.7.3 are essential integrity invariants. These invariants are explicitly enforced by the proxy object internal methods specified in this section. An ECMAScript implementation must be robust in the presence of all possible invariant violations.

In the following algorithm descriptions, assume O is an ECMAScript proxy object, P is a property key value, V is any ECMAScript language value and Desc is a Property Descriptor record.

9.5.1 [[GetPrototypeOf]] ( )

When the [[GetPrototypeOf]] internal method of a Proxy exotic object O is called the following steps are taken:

  1. Let handler be the value of the [[ProxyHandler]] internal slot of O.
  2. If handler is null, throw a TypeError exception.
  3. Assert: Type(handler) is Object.
  4. Let target be the value of the [[ProxyTarget]] internal slot of O.
  5. Let trap be GetMethod(handler, "getPrototypeOf").
  6. ReturnIfAbrupt(trap).
  7. If trap is undefined, then
    1. Return target.[[GetPrototypeOf]]().
  8. Let handlerProto be Call(trap, handler, «target»).
  9. ReturnIfAbrupt(handlerProto).
  10. If Type(handlerProto) is neither Object nor Null, throw a TypeError exception.
  11. Let extensibleTarget be IsExtensible(target).
  12. ReturnIfAbrupt(extensibleTarget).
  13. If extensibleTarget is true, return handlerProto.
  14. Let targetProto be target.[[GetPrototypeOf]]().
  15. ReturnIfAbrupt(targetProto).
  16. If SameValue(handlerProto, targetProto) is false, throw a TypeError exception.
  17. Return handlerProto.

NOTE [[GetPrototypeOf]] for proxy objects enforces the following invariant:

  • The result of [[GetPrototypeOf]] must be either an Object or null.

  • If the target object is not extensible, [[GetPrototypeOf]] applied to the proxy object must return the same value as [[GetPrototypeOf]] applied to the proxy object’s target object.

9.5.2 [[SetPrototypeOf]] (V)

When the [[SetPrototypeOf]] internal method of a Proxy exotic object O is called with argument V the following steps are taken:

  1. Assert: Either Type(V) is Object or Type(V) is Null.
  2. Let handler be the value of the [[ProxyHandler]] internal slot of O.
  3. If handler is null, throw a TypeError exception.
  4. Assert: Type(handler) is Object.
  5. Let target be the value of the [[ProxyTarget]] internal slot of O.
  6. Let trap be GetMethod(handler, "setPrototypeOf").
  7. ReturnIfAbrupt(trap).
  8. If trap is undefined, then
    1. Return target.[[SetPrototypeOf]](V).
  9. Let booleanTrapResult be ToBoolean(Call(trap, handler, «target, V»)).
  10. ReturnIfAbrupt(booleanTrapResult).
  11. Let extensibleTarget be IsExtensible(target).
  12. ReturnIfAbrupt(extensibleTarget).
  13. If extensibleTarget is true, return booleanTrapResult.
  14. Let targetProto be target.[[GetPrototypeOf]]().
  15. ReturnIfAbrupt(targetProto).
  16. If booleanTrapResult is true and SameValue(V, targetProto) is false, throw a TypeError exception.
  17. Return booleanTrapResult.

NOTE [[SetPrototypeOf]] for proxy objects enforces the following invariant:

  • The result of [[SetPrototypeOf]] is a Boolean value.

  • If the target object is not extensible, the argument value must be the same as the result of [[GetPrototypeOf]] applied to target object.

9.5.3 [[IsExtensible]] ( )

When the [[IsExtensible]] internal method of a Proxy exotic object O is called the following steps are taken:

  1. Let handler be the value of the [[ProxyHandler]] internal slot of O.
  2. If handler is null, throw a TypeError exception.
  3. Assert: Type(handler) is Object.
  4. Let target be the value of the [[ProxyTarget]] internal slot of O.
  5. Let trap be GetMethod(handler, "isExtensible").
  6. ReturnIfAbrupt(trap).
  7. If trap is undefined, then
    1. Return target.[[IsExtensible]]().
  8. Let booleanTrapResult be ToBoolean(Call(trap, handler, «target»)).
  9. ReturnIfAbrupt(booleanTrapResult).
  10. Let targetResult be target.[[IsExtensible]]().
  11. ReturnIfAbrupt(targetResult).
  12. If SameValue(booleanTrapResult, targetResult) is false, throw a TypeError exception.
  13. Return booleanTrapResult.

NOTE [[IsExtensible]] for proxy objects enforces the following invariant:

  • The result of [[IsExtensible]] is a Boolean value.

  • [[IsExtensible]] applied to the proxy object must return the same value as [[IsExtensible]] applied to the proxy object’s target object with the same argument.

9.5.4 [[PreventExtensions]] ( )

When the [[PreventExtensions]] internal method of a Proxy exotic object O is called the following steps are taken:

  1. Let handler be the value of the [[ProxyHandler]] internal slot of O.
  2. If handler is null, throw a TypeError exception.
  3. Assert: Type(handler) is Object.
  4. Let target be the value of the [[ProxyTarget]] internal slot of O.
  5. Let trap be GetMethod(handler, "preventExtensions").
  6. ReturnIfAbrupt(trap).
  7. If trap is undefined, then
    1. Return target.[[PreventExtensions]]().
  8. Let booleanTrapResult be ToBoolean(Call(trap, handler, «target»)).
  9. ReturnIfAbrupt(booleanTrapResult).
  10. If booleanTrapResult is true, then
    1. Let targetIsExtensible be target.[[IsExtensible]]().
    2. ReturnIfAbrupt(targetIsExtensible).
    3. If targetIsExtensible is true, throw a TypeError exception.
  11. Return booleanTrapResult.

NOTE [[PreventExtensions]] for proxy objects enforces the following invariant:

  • The result of [[PreventExtensions]] is a Boolean value.

  • [[PreventExtensions]] applied to the proxy object only returns true if [[IsExtensible]] applied to the proxy object’s target object is false.

9.5.5 [[GetOwnProperty]] (P)

When the [[GetOwnProperty]] internal method of a Proxy exotic object O is called with property key P, the following steps are taken:

  1. Assert: IsPropertyKey(P) is true.
  2. Let handler be the value of the [[ProxyHandler]] internal slot of O.
  3. If handler is null, throw a TypeError exception.
  4. Assert: Type(handler) is Object.
  5. Let target be the value of the [[ProxyTarget]] internal slot of O.
  6. Let trap be GetMethod(handler, "getOwnPropertyDescriptor").
  7. ReturnIfAbrupt(trap).
  8. If trap is undefined, then
    1. Return target.[[GetOwnProperty]](P).
  9. Let trapResultObj be Call(trap, handler, «target, P»).
  10. ReturnIfAbrupt(trapResultObj).
  11. If Type(trapResultObj) is neither Object nor Undefined, throw a TypeError exception.
  12. Let targetDesc be target.[[GetOwnProperty]](P).
  13. ReturnIfAbrupt(targetDesc).
  14. If trapResultObj is undefined, then
    1. If targetDesc is undefined, return undefined.
    2. If targetDesc.[[Configurable]] is false, throw a TypeError exception.
    3. Let extensibleTarget be IsExtensible(target).
    4. ReturnIfAbrupt(extensibleTarget).
    5. Assert: Type(extensibleTarget) is Boolean.
    6. If extensibleTarget is false, throw a TypeError exception.
    7. Return undefined.
  15. Let extensibleTarget be IsExtensible(target).
  16. ReturnIfAbrupt(extensibleTarget).
  17. Let resultDesc be ToPropertyDescriptor(trapResultObj).
  18. ReturnIfAbrupt(resultDesc).
  19. Call CompletePropertyDescriptor(resultDesc).
  20. Let valid be IsCompatiblePropertyDescriptor (extensibleTarget, resultDesc, targetDesc).
  21. If valid is false, throw a TypeError exception.
  22. If resultDesc.[[Configurable]] is false, then
    1. If targetDesc is undefined or targetDesc.[[Configurable]] is true, then
      1. Throw a TypeError exception.
  23. Return resultDesc.

NOTE [[GetOwnProperty]] for proxy objects enforces the following invariants:

  • The result of [[GetOwnProperty]] must be either an Object or undefined.

  • A property cannot be reported as non-existent, if it exists as a non-configurable own property of the target object.

  • A property cannot be reported as non-existent, if it exists as an own property of the target object and the target object is not extensible.

  • A property cannot be reported as existent, if it does not exists as an own property of the target object and the target object is not extensible.

  • A property cannot be reported as non-configurable, if it does not exists as an own property of the target object or if it exists as a configurable own property of the target object.

9.5.6 [[DefineOwnProperty]] (P, Desc)

When the [[DefineOwnProperty]] internal method of a Proxy exotic object O is called with property key P and Property Descriptor Desc, the following steps are taken:

  1. Assert: IsPropertyKey(P) is true.
  2. Let handler be the value of the [[ProxyHandler]] internal slot of O.
  3. If handler is null, throw a TypeError exception.
  4. Assert: Type(handler) is Object.
  5. Let target be the value of the [[ProxyTarget]] internal slot of O.
  6. Let trap be GetMethod(handler, "defineProperty").
  7. ReturnIfAbrupt(trap).
  8. If trap is undefined, then
    1. Return target.[[DefineOwnProperty]](P, Desc).
  9. Let descObj be FromPropertyDescriptor(Desc).
  10. Let booleanTrapResult be ToBoolean(Call(trap, handler, «target, P, descObj»)).
  11. ReturnIfAbrupt(booleanTrapResult).
  12. If booleanTrapResult is false, return false.
  13. Let targetDesc be target.[[GetOwnProperty]](P).
  14. ReturnIfAbrupt(targetDesc).
  15. Let extensibleTarget be IsExtensible(target).
  16. ReturnIfAbrupt(extensibleTarget).
  17. If Desc has a [[Configurable]] field and if Desc.[[Configurable]] is false, then
    1. Let settingConfigFalse be true.
  18. Else let settingConfigFalse be false.
  19. If targetDesc is undefined, then
    1. If extensibleTarget is false, throw a TypeError exception.
    2. If settingConfigFalse is true, throw a TypeError exception.
  20. Else targetDesc is not undefined,
    1. If IsCompatiblePropertyDescriptor(extensibleTarget, Desc , targetDesc) is false, throw a TypeError exception.
    2. If settingConfigFalse is true and targetDesc.[[Configurable]] is true, throw a TypeError exception.
  21. Return true.

NOTE [[DefineOwnProperty]] for proxy objects enforces the following invariants:

  • The result of [[DefineOwnProperty]] is a Boolean value.

  • A property cannot be added, if the target object is not extensible.

  • A property cannot be non-configurable, unless there exists a corresponding non-configurable own property of the target object.

  • If a property has a corresponding target object property then applying the Property Descriptor of the property to the target object using [[DefineOwnProperty]] will not throw an exception.

9.5.7 [[HasProperty]] (P)

When the [[HasProperty]] internal method of a Proxy exotic object O is called with property key P, the following steps are taken:

  1. Assert: IsPropertyKey(P) is true.
  2. Let handler be the value of the [[ProxyHandler]] internal slot of O.
  3. If handler is null, throw a TypeError exception.
  4. Assert: Type(handler) is Object.
  5. Let target be the value of the [[ProxyTarget]] internal slot of O.
  6. Let trap be GetMethod(handler, "has").
  7. ReturnIfAbrupt(trap).
  8. If trap is undefined, then
    1. Return target.[[HasProperty]](P).
  9. Let booleanTrapResult be ToBoolean(Call(trap, handler, «target, P»)).
  10. ReturnIfAbrupt(booleanTrapResult).
  11. If booleanTrapResult is false, then
    1. Let targetDesc be target.[[GetOwnProperty]](P).
    2. ReturnIfAbrupt(targetDesc).
    3. If targetDesc is not undefined, then
      1. If targetDesc.[[Configurable]] is false, throw a TypeError exception.
      2. Let extensibleTarget be IsExtensible(target).
      3. ReturnIfAbrupt(extensibleTarget).
      4. If extensibleTarget is false, throw a TypeError exception.
  12. Return booleanTrapResult.

NOTE [[HasProperty]] for proxy objects enforces the following invariants:

  • The result of [[HasProperty]] is a Boolean value.

  • A property cannot be reported as non-existent, if it exists as a non-configurable own property of the target object.

  • A property cannot be reported as non-existent, if it exists as an own property of the target object and the target object is not extensible.

9.5.8 [[Get]] (P, Receiver)

When the [[Get]] internal method of a Proxy exotic object O is called with property key P and ECMAScript language value Receiver the following steps are taken:

  1. Assert: IsPropertyKey(P) is true.
  2. Let handler be the value of the [[ProxyHandler]] internal slot of O.
  3. If handler is null, throw a TypeError exception.
  4. Assert: Type(handler) is Object.
  5. Let target be the value of the [[ProxyTarget]] internal slot of O.
  6. Let trap be GetMethod(handler, "get").
  7. ReturnIfAbrupt(trap).
  8. If trap is undefined, then
    1. Return target.[[Get]](P, Receiver).
  9. Let trapResult be Call(trap, handler, «target, P, Receiver»).
  10. ReturnIfAbrupt(trapResult).
  11. Let targetDesc be target.[[GetOwnProperty]](P).
  12. ReturnIfAbrupt(targetDesc).
  13. If targetDesc is not undefined, then
    1. If IsDataDescriptor(targetDesc) and targetDesc.[[Configurable]] is false and targetDesc.[[Writable]] is false, then
      1. If SameValue(trapResult, targetDesc.[[Value]]) is false, throw a TypeError exception.
    2. If IsAccessorDescriptor(targetDesc) and targetDesc.[[Configurable]] is false and targetDesc.[[Get]] is undefined, then
      1. If trapResult is not undefined, throw a TypeError exception.
  14. Return trapResult.

NOTE [[Get]] for proxy objects enforces the following invariants:

  • The value reported for a property must be the same as the value of the corresponding target object property if the target object property is a non-writable, non-configurable own data property.

  • The value reported for a property must be undefined if the corresponding target object property is a non-configurable own accessor property that has undefined as its [[Get]] attribute.

9.5.9 [[Set]] ( P, V, Receiver)

When the [[Set]] internal method of a Proxy exotic object O is called with property key P, value V, and ECMAScript language value Receiver, the following steps are taken:

  1. Assert: IsPropertyKey(P) is true.
  2. Let handler be the value of the [[ProxyHandler]] internal slot of O.
  3. If handler is null, throw a TypeError exception.
  4. Assert: Type(handler) is Object.
  5. Let target be the value of the [[ProxyTarget]] internal slot of O.
  6. Let trap be GetMethod(handler, "set").
  7. ReturnIfAbrupt(trap).
  8. If trap is undefined, then
    1. Return target.[[Set]](P, V, Receiver).
  9. Let booleanTrapResult be ToBoolean(Call(trap, handler, «target, P, V, Receiver»)).
  10. ReturnIfAbrupt(booleanTrapResult).
  11. If booleanTrapResult is false, return false.
  12. Let targetDesc be target.[[GetOwnProperty]](P).
  13. ReturnIfAbrupt(targetDesc).
  14. If targetDesc is not undefined, then
    1. If IsDataDescriptor(targetDesc) and targetDesc.[[Configurable]] is false and targetDesc.[[Writable]] is false, then
      1. If SameValue(V, targetDesc.[[Value]]) is false, throw a TypeError exception.
    2. If IsAccessorDescriptor(targetDesc) and targetDesc.[[Configurable]] is false, then
      1. If targetDesc.[[Set]] is undefined, throw a TypeError exception.
  15. Return true.

NOTE [[Set]] for proxy objects enforces the following invariants:

  • The result of [[Set]] is a Boolean value.

  • Cannot change the value of a property to be different from the value of the corresponding target object property if the corresponding target object property is a non-writable, non-configurable own data property.

  • Cannot set the value of a property if the corresponding target object property is a non-configurable own accessor property that has undefined as its [[Set]] attribute.

9.5.10 [[Delete]] (P)

When the [[Delete]] internal method of a Proxy exotic object O is called with property key P the following steps are taken:

  1. Assert: IsPropertyKey(P) is true.
  2. Let handler be the value of the [[ProxyHandler]] internal slot of O.
  3. If handler is null, throw a TypeError exception.
  4. Assert: Type(handler) is Object.
  5. Let target be the value of the [[ProxyTarget]] internal slot of O.
  6. Let trap be GetMethod(handler, "deleteProperty").
  7. ReturnIfAbrupt(trap).
  8. If trap is undefined, then
    1. Return target.[[Delete]](P).
  9. Let booleanTrapResult be ToBoolean(Call(trap, handler, «target, P»)).
  10. ReturnIfAbrupt(booleanTrapResult).
  11. If booleanTrapResult is false, return false.
  12. Let targetDesc be target.[[GetOwnProperty]](P).
  13. ReturnIfAbrupt(targetDesc).
  14. If targetDesc is undefined, return true.
  15. If targetDesc.[[Configurable]] is false, throw a TypeError exception.
  16. Return true.

NOTE [[Delete]] for proxy objects enforces the following invariant:

  • The result of [[Delete]] is a Boolean value.
  • A property cannot be reported as deleted, if it exists as a non-configurable own property of the target object.

9.5.11 [[Enumerate]] ()

When the [[Enumerate]] internal method of a Proxy exotic object O is called the following steps are taken:

  1. Let handler be the value of the [[ProxyHandler]] internal slot of O.
  2. If handler is null, throw a TypeError exception.
  3. Assert: Type(handler) is Object.
  4. Let target be the value of the [[ProxyTarget]] internal slot of O.
  5. Let trap be GetMethod(handler, "enumerate").
  6. ReturnIfAbrupt(trap).
  7. If trap is undefined, then
    1. Return target.[[Enumerate]]().
  8. Let trapResult be Call(trap, handler, «target»).
  9. ReturnIfAbrupt(trapResult).
  10. If Type(trapResult) is not Object, throw a TypeError exception.
  11. Return trapResult.

NOTE [[Enumerate]] for proxy objects enforces the following invariants:

  • The result of [[Enumerate]] must be an Object.

9.5.12 [[OwnPropertyKeys]] ( )

When the [[OwnPropertyKeys]] internal method of a Proxy exotic object O is called the following steps are taken:

  1. Let handler be the value of the [[ProxyHandler]] internal slot of O.
  2. If handler is null, throw a TypeError exception.
  3. Assert: Type(handler) is Object.
  4. Let target be the value of the [[ProxyTarget]] internal slot of O.
  5. Let trap be GetMethod(handler, "ownKeys").
  6. ReturnIfAbrupt(trap).
  7. If trap is undefined, then
    1. Return target.[[OwnPropertyKeys]]().
  8. Let trapResultArray be Call(trap, handler, «target»).
  9. Let trapResult be CreateListFromArrayLike(trapResultArray, «‍String, Symbol»).
  10. ReturnIfAbrupt(trapResult).
  11. Let extensibleTarget be IsExtensible(target).
  12. ReturnIfAbrupt(extensibleTarget).
  13. Let targetKeys be target.[[OwnPropertyKeys]]().
  14. ReturnIfAbrupt(targetKeys).
  15. Assert: targetKeys is a List containing only String and Symbol values.
  16. Let targetConfigurableKeys be an empty List.
  17. Let targetNonconfigurableKeys be an empty List.
  18. Repeat, for each element key of targetKeys,
    1. Let desc be target.[[GetOwnProperty]](key).
    2. ReturnIfAbrupt(desc).
    3. If desc is not undefined and desc.[[Configurable]] is false, then
      1. Append key as an element of targetNonconfigurableKeys.
    4. Else,
      1. Append key as an element of targetConfigurableKeys.
  19. If extensibleTarget is true and targetNonconfigurableKeys is empty, then
    1. Return trapResult.
  20. Let uncheckedResultKeys be a new List which is a copy of trapResult.
  21. Repeat, for each key that is an element of targetNonconfigurableKeys,
    1. If key is not an element of uncheckedResultKeys, throw a TypeError exception.
    2. Remove key from uncheckedResultKeys
  22. If extensibleTarget is true, return trapResult.
  23. Repeat, for each key that is an element of targetConfigurableKeys,
    1. If key is not an element of uncheckedResultKeys, throw a TypeError exception.
    2. Remove key from uncheckedResultKeys
  24. If uncheckedResultKeys is not empty, throw a TypeError exception.
  25. Return trapResult.

NOTE [[OwnPropertyKeys]] for proxy objects enforces the following invariants:

  • The result of [[OwnPropertyKeys]] is a List.

  • The Type of each result List element is either String or Symbol.

  • The result List must contain the keys of all non-configurable own properties of the target object.

  • If the target object is not extensible, then the result List must contain all the keys of the own properties of the target object and no other values.

9.5.13 [[Call]] (thisArgument, argumentsList)

The [[Call]] internal method of a Proxy exotic object O is called with parameters thisArgument and argumentsList, a List of ECMAScript language values. The following steps are taken:

  1. Let handler be the value of the [[ProxyHandler]] internal slot of O.
  2. If handler is null, throw a TypeError exception.
  3. Assert: Type(handler) is Object.
  4. Let target be the value of the [[ProxyTarget]] internal slot of O.
  5. Let trap be GetMethod(handler, "apply").
  6. ReturnIfAbrupt(trap).
  7. If trap is undefined, then
    1. Return Call(target, thisArgument, argumentsList).
  8. Let argArray be CreateArrayFromList(argumentsList).
  9. Return Call(trap, handler, «target, thisArgument, argArray»).

NOTE A Proxy exotic object only has a [[Call]] internal method if the initial value of its [[ProxyTarget]] internal slot is an object that has a [[Call]] internal method.

9.5.14 [[Construct]] ( argumentsList, newTarget)

The [[Construct]] internal method of a Proxy exotic object O is called with parameters argumentsList which is a possibly empty List of ECMAScript language values and newTarget. The following steps are taken:

  1. Let handler be the value of the [[ProxyHandler]] internal slot of O.
  2. If handler is null, throw a TypeError exception.
  3. Assert: Type(handler) is Object.
  4. Let target be the value of the [[ProxyTarget]] internal slot of O.
  5. Let trap be GetMethod(handler, "construct").
  6. ReturnIfAbrupt(trap).
  7. If trap is undefined, then
    1. Assert: target has a [[Construct]] internal method.
    2. Return Construct(target, argumentsList, newTarget).
  8. Let argArray be CreateArrayFromList(argumentsList).
  9. Let newObj be Call(trap, handler, «target, argArray, newTarget »).
  10. ReturnIfAbrupt(newObj).
  11. If Type(newObj) is not Object, throw a TypeError exception.
  12. Return newObj.

NOTE 1 A Proxy exotic object only has a [[Construct]] internal method if the initial value of its [[ProxyTarget]] internal slot is an object that has a [[Construct]] internal method.

NOTE 2 [[Construct]] for proxy objects enforces the following invariants:

  • The result of [[Construct]] must be an Object.

9.5.15 ProxyCreate(target, handler)

The abstract operation ProxyCreate with arguments target and handler is used to specify the creation of new Proxy exotic objects. It performs the following steps:

  1. If Type(target) is not Object, throw a TypeError exception.
  2. If target is a Proxy exotic object and the value of the [[ProxyHandler]] internal slot of target is null, throw a TypeError exception.
  3. If Type(handler) is not Object, throw a TypeError exception.
  4. If handler is a Proxy exotic object and the value of the [[ProxyHandler]] internal slot of handler is null, throw a TypeError exception.
  5. Let P be a newly created object.
  6. Set P’s essential internal methods (except for [[Call]] and [[Construct]]) to the definitions specified in 9.5.
  7. If IsCallable(target) is true, then
    1. Set the [[Call]] internal method of P as specified in 9.5.13.
    2. If target has a [[Construct]] internal method, then
      1. Set the [[Construct]] internal method of P as specified in 9.5.14.
  8. Set the [[ProxyTarget]] internal slot of P to target.
  9. Set the [[ProxyHandler]] internal slot of P to handler.
  10. Return P.

10 ECMAScript Language: Source Code

10.1 Source Text

Syntax

SourceCharacter ::
any Unicode code point

ECMAScript code is expressed using Unicode, version 5.1 or later. ECMAScript source text is a sequence of code points. All Unicode code point values from U+0000 to U+10FFFF, including surrogate code points, may occur in source text where permitted by the ECMAScript grammars. The actual encodings used to store and interchange ECMAScript source text is not relevant to this specification. Regardless of the external source text encoding, a conforming ECMAScript implementation processes the source text as if it was an equivalent sequence of SourceCharacter values. Each SourceCharacter being a Unicode code point. Conforming ECMAScript implementations are not required to perform any normalization of source text, or behave as though they were performing normalization of source text.

The components of a combining character sequence are treated as individual Unicode code points even though a user might think of the whole sequence as a single character.

NOTE In string literals, regular expression literals, template literals and identifiers, any Unicode code point may also be expressed using Unicode escape sequences that explicitly express a code point’s numeric value. Within a comment, such an escape sequence is effectively ignored as part of the comment.

ECMAScript differs from the Java programming language in the behaviour of Unicode escape sequences. In a Java program, if the Unicode escape sequence \u000A, for example, occurs within a single-line comment, it is interpreted as a line terminator (Unicode code point U+000A is LINE FEED (LF) and therefore the next code point is not part of the comment. Similarly, if the Unicode escape sequence \u000A occurs within a string literal in a Java program, it is likewise interpreted as a line terminator, which is not allowed within a string literal—one must write \n instead of \u000A to cause a LINE FEED (LF) to be part of the String value of a string literal. In an ECMAScript program, a Unicode escape sequence occurring within a comment is never interpreted and therefore cannot contribute to termination of the comment. Similarly, a Unicode escape sequence occurring within a string literal in an ECMAScript program always contributes to the literal and is never interpreted as a line terminator or as a code point that might terminate the string literal.

10.1.1 Static Semantics: UTF16Encoding ( cp )

The UTF16Encoding of a numeric code point value, cp, is determined as follows:

  1. Assert: 0 ≤ cp ≤ 0x10FFFF.
  2. If cp ≤ 65535, return cp.
  3. Let cu1 be floor((cp – 65536) / 1024) + 0xD800.
  4. Let cu2 be ((cp – 65536) modulo 1024) + 0xDC00.
  5. Return the code unit sequence consisting of cu1 followed by cu2.

10.1.2 Static Semantics: UTF16Decode( lead, trail )

Two code units, lead and trail, that form a UTF-16 surrogate pair are converted to a code point by performing the following steps:

  1. Assert: 0xD800 ≤ lead ≤ 0xDBFF and 0xDC00 ≤ trail ≤ 0xDFFF.
  2. Let cp be (lead – 0xD800) × 1024 + (trail – 0xDC00) + 0x10000.
  3. Return the code point cp.

10.2 Types of Source Code

There are four types of ECMAScript code:

  • Global code is source text that is treated as an ECMAScript Script. The global code of a particular Script does not include any source text that is parsed as part of a FunctionDeclaration, FunctionExpression, GeneratorDeclaration, GeneratorExpression, MethodDefinition, ArrowFunction, ClassDeclaration, or ClassExpression.

  • Eval code is the source text supplied to the built-in eval function. More precisely, if the parameter to the built-in eval function is a String, it is treated as an ECMAScript Script. The eval code for a particular invocation of eval is the global code portion of that Script.

  • Function code is source text that is parsed to supply the value of the [[ECMAScriptCode]] and [[FormalParameters]] internal slots (see 9.2) of an ECMAScript function object. The function code of a particular ECMAScript function does not include any source text that is parsed as the function code of a nested FunctionDeclaration, FunctionExpression, GeneratorDeclaration, GeneratorExpression, MethodDefinition, ArrowFunction, ClassDeclaration, or ClassExpression.

  • Module code is source text that is code that is provided as a ModuleBody. It is the code that is directly evaluated when a module is initialized. The module code of a particular module does not include any source text that is parsed as part of a nested FunctionDeclaration, FunctionExpression, GeneratorDeclaration, GeneratorExpression, MethodDefinition, ArrowFunction, ClassDeclaration, or ClassExpression.

NOTE Function code is generally provided as the bodies of Function Definitions (14.1), Arrow Function Definitions (14.2), Method Definitions (14.3) and Generator Definitions (14.4). Function code is also derived from the arguments to the Function constructor (19.2.1.1) and the GeneratorFunction constructor (25.2.1.1).

10.2.1 Strict Mode Code

An ECMAScript Script syntactic unit may be processed using either unrestricted or strict mode syntax and semantics. Code is interpreted as strict mode code in the following situations:

  • Global code is strict mode code if it begins with a Directive Prologue that contains a Use Strict Directive (see 14.1.1).

  • Module code is always strict mode code.

  • All parts of a ClassDeclaration or a ClassExpression are strict mode code.

  • Eval code is strict mode code if it begins with a Directive Prologue that contains a Use Strict Directive or if the call to eval is a direct eval (see 12.3.4.1) that is contained in strict mode code.

  • Function code is strict mode code if the associated FunctionDeclaration, FunctionExpression, GeneratorDeclaration, GeneratorExpression, MethodDefinition, or ArrowFunction is contained in strict mode code or if the code that produces the value of the function’s [[ECMAScriptCode]] internal slot begins with a Directive Prologue that contains a Use Strict Directive.

  • Function code that is supplied as the arguments to the built-in Function and Generator constructors is strict mode code if the last argument is a String that when processed is a FunctionBody that begins with a Directive Prologue that contains a Use Strict Directive.

ECMAScript code that is not strict mode code is called non-strict code.

10.2.2 Non-ECMAScript Functions

An ECMAScript implementation may support the evaluation of exotic function objects whose evaluative behaviour is expressed in some implementation defined form of executable code other than via ECMAScript code. Whether a function object is an ECMAScript code function or a non-ECMAScript function is not semantically observable from the perspective of an ECMAScript code function that calls or is called by such a non-ECMAScript function.

11 ECMAScript Language: Lexical Grammar

The source text of an ECMAScript Script or Module is first converted into a sequence of input elements, which are tokens, line terminators, comments, or white space. The source text is scanned from left to right, repeatedly taking the longest possible sequence of code points as the next input element.

There are several situations where the identification of lexical input elements is sensitive to the syntactic grammar context that is consuming the input elements. This requires multiple goal symbols for the lexical grammar. The InputElementRegExpOrTemplateTail goal is used in syntactic grammar contexts where a RegularExpressionLiteral, a TemplateMiddle, or a TemplateTail is permitted. The InputElementRegExp goal symbol is used in all syntactic grammar contexts where a RegularExpressionLiteral is permitted but neither a TemplateMiddle, nor a TemplateTail is permitted. The InputElementTemplateTail goal is used in all syntactic grammar contexts where a TemplateMiddle or a TemplateTail is permitted but a RegularExpressionLiteral is not permitted. In all other contexts, InputElementDiv is used as the lexical goal symbol.

NOTE The use of multiple lexical goals ensures that there are no lexical ambiguities that would affect automatic semicolon insertion. For example, there are no syntactic grammar contexts where both a leading division or division-assignment, and a leading RegularExpressionLiteral are permitted. This is not affected by semicolon insertion (see 11.9); in examples such as the following:

a = b
/hi/g.exec(c).map(d);

where the first non-whitespace, non-comment code point after a LineTerminator is U+002F (SOLIDUS) and the syntactic context allows division or division-assignment, no semicolon is inserted at the LineTerminator. That is, the above example is interpreted in the same way as:

a = b / hi / g.exec(c).map(d);

Syntax

InputElementDiv ::
WhiteSpace
LineTerminator
Comment
CommonToken
DivPunctuator
RightBracePunctuator
InputElementRegExp ::
WhiteSpace
LineTerminator
Comment
CommonToken
RightBracePunctuator
RegularExpressionLiteral
InputElementRegExpOrTemplateTail ::
WhiteSpace
LineTerminator
Comment
CommonToken
RegularExpressionLiteral
TemplateSubstitutionTail
InputElementTemplateTail ::
WhiteSpace
LineTerminator
Comment
CommonToken
DivPunctuator
TemplateSubstitutionTail

11.1 Unicode Format-Control Characters

The Unicode format-control characters (i.e., the characters in category “Cf” in the Unicode Character Database such as LEFT-TO-RIGHT MARK or RIGHT-TO-LEFT MARK) are control codes used to control the formatting of a range of text in the absence of higher-level protocols for this (such as mark-up languages).

It is useful to allow format-control characters in source text to facilitate editing and display. All format control characters may be used within comments, and within string literals, template literals, and regular expression literals.

U+200C (ZERO WIDTH NON-JOINER) and U+200D (ZERO WIDTH JOINER) are format-control characters that are used to make necessary distinctions when forming words or phrases in certain languages. In ECMAScript source text these code points may also be used in an IdentifierName (see 11.6.1) after the first character.

U+FEFF (ZERO WIDTH NO-BREAK SPACE) is a format-control character used primarily at the start of a text to mark it as Unicode and to allow detection of the text's encoding and byte order. <ZWNBSP> characters intended for this purpose can sometimes also appear after the start of a text, for example as a result of concatenating files. In ECMAScript source text <ZWNBSP> code points are treated as white space characters (see 11.2).

The special treatment of certain format-control characters outside of comments, string literals, and regular expression literals is summarized in Table 31.

Table 31 — Format-Control Code Point Usage
Code Point Name Abbreviation Usage
U+200C ZERO WIDTH NON-JOINER <ZWNJ> IdentifierPart
U+200D ZERO WIDTH JOINER <ZWJ> IdentifierPart
U+FEFF ZERO WIDTH NO-BREAK SPACE <ZWNBSP> WhiteSpace

11.2 White Space

White space code points are used to improve source text readability and to separate tokens (indivisible lexical units) from each other, but are otherwise insignificant. White space code points may occur between any two tokens and at the start or end of input. White space code points may occur within a StringLiteral, a RegularExpressionLiteral, a Template, or a TemplateSubstitutionTail where they are considered significant code points forming part of a literal value. They may also occur within a Comment, but cannot appear within any other kind of token.

The ECMAScript white space code points are listed in Table 32.

Table 32 — White Space Code Points
Code Point Name Abbreviation
U+0009 CHARACTER TABULATION <TAB>
U+000B LINE TABULATION <VT>
U+000C FORM FEED (FF) <FF>
U+0020 SPACE <SP>
U+00A0 NO-BREAK SPACE <NBSP>
U+FEFF ZERO WIDTH NO-BREAK SPACE <ZWNBSP>
Other category “Zs” Any other Unicode “Separator, space” code point <USP>

ECMAScript implementations must recognize as WhiteSpace code points listed in the “Separator, space” (Zs) category by Unicode 5.1. ECMAScript implementations may also recognize as WhiteSpace additional category Zs code points from subsequent editions of the Unicode Standard.

NOTE Other than for the code points listed in Table 32, ECMAScript WhiteSpace intentionally excludes all code points that have the Unicode “White_Space” property but which are not classified in category “Zs”.

Syntax

WhiteSpace ::
<TAB>
<VT>
<FF>
<SP>
<NBSP>
<ZWNBSP>
<USP>

11.3 Line Terminators

Like white space code points, line terminator code points are used to improve source text readability and to separate tokens (indivisible lexical units) from each other. However, unlike white space code points, line terminators have some influence over the behaviour of the syntactic grammar. In general, line terminators may occur between any two tokens, but there are a few places where they are forbidden by the syntactic grammar. Line terminators also affect the process of automatic semicolon insertion (11.9). A line terminator cannot occur within any token except a StringLiteral, Template, or TemplateSubstitutionTail. Line terminators may only occur within a StringLiteral token as part of a LineContinuation.

A line terminator can occur within a MultiLineComment (11.4) but cannot occur within a SingleLineComment.

Line terminators are included in the set of white space code points that are matched by the \s class in regular expressions.

The ECMAScript line terminator code points are listed in Table 33.

Table 33 — Line Terminator Code Points
Code Point Unicode Name Abbreviation
U+000A LINE FEED (LF) <LF>
U+000D CARRIAGE RETURN (CR) <CR>
U+2028 LINE SEPARATOR <LS>
U+2029 PARAGRAPH SEPARATOR <PS>

Only the Unicode code points in Table 33 are treated as line terminators. Other new line or line breaking Unicode code points are not treated as line terminators but are treated as white space if they meet the requirements listed in Table 32. The sequence <CR><LF> is commonly used as a line terminator. It should be considered a single SourceCharacter for the purpose of reporting line numbers.

Syntax

LineTerminator ::
<LF>
<CR>
<LS>
<PS>
LineTerminatorSequence ::
<LF>
<CR> [lookahead ≠ <LF> ]
<LS>
<PS>
<CR> <LF>

11.4 Comments

Comments can be either single or multi-line. Multi-line comments cannot nest.

Because a single-line comment can contain any Unicode code point except a LineTerminator code point, and because of the general rule that a token is always as long as possible, a single-line comment always consists of all code points from the / marker to the end of the line. However, the LineTerminator at the end of the line is not considered to be part of the single-line comment; it is recognized separately by the lexical grammar and becomes part of the stream of input elements for the syntactic grammar. This point is very important, because it implies that the presence or absence of single-line comments does not affect the process of automatic semicolon insertion (see 11.9).

Comments behave like white space and are discarded except that, if a MultiLineComment contains a line terminator code point, then the entire comment is considered to be a LineTerminator for purposes of parsing by the syntactic grammar.

Syntax

Comment ::
MultiLineComment
SingleLineComment
MultiLineComment ::
/* MultiLineCommentCharsopt */
MultiLineCommentChars ::
MultiLineNotAsteriskChar MultiLineCommentCharsopt
* PostAsteriskCommentCharsopt
PostAsteriskCommentChars ::
MultiLineNotForwardSlashOrAsteriskChar MultiLineCommentCharsopt
* PostAsteriskCommentCharsopt
MultiLineNotAsteriskChar ::
SourceCharacter but not *
MultiLineNotForwardSlashOrAsteriskChar ::
SourceCharacter but not one of / or *
SingleLineComment ::
/ SingleLineCommentCharsopt
SingleLineCommentChars ::
SingleLineCommentChar SingleLineCommentCharsopt
SingleLineCommentChar ::
SourceCharacter but not LineTerminator

11.5 Tokens

Syntax

CommonToken ::
IdentifierName
Punctuator
NumericLiteral
StringLiteral
Template

NOTE The DivPunctuator, RegularExpressionLiteral, RightBracePunctuator, and TemplateSubstitutionTail productions derive additional tokens that are not included in the CommonToken production.

11.6 Names and Keywords

IdentifierName and ReservedWord are tokens that are interpreted according to the Default Identifier Syntax given in Unicode Standard Annex #31, Identifier and Pattern Syntax, with some small modifications. ReservedWord is an enumerated subset of IdentifierName. The syntactic grammar defines Identifier as an IdentifierName that is not a ReservedWord (see 11.6.2). The Unicode identifier grammar is based on character properties specified by the Unicode Standard. The Unicode code points in the specified categories in version 5.1.0 of the Unicode standard must be treated as in those categories by all conforming ECMAScript implementations. ECMAScript implementations may recognize identifier code points defined in later editions of the Unicode Standard.

NOTE 1 This standard specifies specific code point additions: U+0024 (DOLLAR SIGN) and U+005F (LOW LINE) are permitted anywhere in an IdentifierName, and the code points U+200C (ZERO WIDTH NON-JOINER) and U+200D (ZERO WIDTH JOINER) are permitted anywhere after the first code point of an IdentifierName.

Unicode escape sequences are permitted in an IdentifierName, where they contribute a single Unicode code point to the IdentifierName. The code point is expressed by the HexDigits of the UnicodeEscapeSequence (see 11.8.4). The \ preceding the UnicodeEscapeSequence and the u and { } code units, if they appear, do not contribute code points to the IdentifierName. A UnicodeEscapeSequence cannot be used to put a code point into an IdentifierName that would otherwise be illegal. In other words, if a \ UnicodeEscapeSequence sequence were replaced by the SourceCharacter it contributes, the result must still be a valid IdentifierName that has the exact same sequence of SourceCharacter elements as the original IdentifierName. All interpretations of IdentifierName within this specification are based upon their actual code points regardless of whether or not an escape sequence was used to contribute any particular code point.

Two IdentifierName that are canonically equivalent according to the Unicode standard are not equal unless, after replacement of each UnicodeEscapeSequence, they are represented by the exact same sequence of code points.

Syntax

IdentifierName ::
IdentifierStart
IdentifierName IdentifierPart
IdentifierStart ::
UnicodeIDStart
$
_
\ UnicodeEscapeSequence
IdentifierPart ::
UnicodeIDContinue
$
_
\ UnicodeEscapeSequence
<ZWNJ>
<ZWJ>
UnicodeIDStart ::
any Unicode code point with the Unicode property “ID_Start”
UnicodeIDContinue ::
any Unicode code point with the Unicode property “ID_Continue”

The definitions of the nonterminal UnicodeEscapeSequence is given in 11.8.4.

NOTE 2 The sets of code points with Unicode properties “ID_Start” and “ID_Continue” include, respectively, the code points with Unicode properties “Other_ID_Start” and “Other_ID_Continue”.

11.6.1 Identifier Names

11.6.1.1 Static Semantics: Early Errors

IdentifierStart :: \ UnicodeEscapeSequence
  • It is a Syntax Error if SV(UnicodeEscapeSequence) is none of "$", or "_", or the UTF16Encoding (10.1.1) of a code point matched by the UnicodeIDStart lexical grammar production.

IdentifierPart :: \ UnicodeEscapeSequence
  • It is a Syntax Error if SV(UnicodeEscapeSequence) is none of "$", or "_", or the UTF16Encoding (10.1.1) of either <ZWNJ> or <ZWJ>, or the UTF16Encoding of a Unicode code point that would be matched by the UnicodeIDContinue lexical grammar production.

11.6.1.2 Static Semantics: StringValue

See also: 11.8.4.2, 12.1.4.

IdentifierName ::
IdentifierStart
IdentifierName IdentifierPart
  1. Return the String value consisting of the sequence of code units corresponding to IdentifierName. In determining the sequence any occurrences of \ UnicodeEscapeSequence are first replaced with the code point represented by the UnicodeEscapeSequence and then the code points of the entire IdentifierName are converted to code units by UTF16Encoding (10.1.1) each code point.

11.6.2 Reserved Words

A reserved word is an IdentifierName that cannot be used as an Identifier.

Syntax

ReservedWord ::
Keyword
FutureReservedWord
NullLiteral
BooleanLiteral

NOTE The ReservedWord definitions are specified as literal sequences of specific SourceCharacter elements. A code point in a ReservedWord cannot be expressed by a \ UnicodeEscapeSequence.

11.6.2.1 Keywords

The following tokens are ECMAScript keywords and may not be used as Identifiers in ECMAScript programs.

Syntax

Keyword :: one of
break do in typeof
case else instanceof var
catch export new void
class extends return while
const finally super with
continue for switch yield
debugger function this
default if throw
delete import try

NOTE In some contexts yield is given the semantics of an Identifier. See 12.1.1. In strict mode code, let and static are treated as reserved keywords through static semantic restrictions (see 12.1.1, 13.3.1.1, 13.7.5.1, and 14.5.1) rather than the lexical grammar.

11.6.2.2 Future Reserved Words

The following tokens are reserved for used as keywords in future language extensions.

Syntax

FutureReservedWord ::
enum
await

await is only treated as a FutureReservedWord when Module is the goal symbol of the syntactic grammar.

NOTE Use of the following tokens within strict mode code (see 10.2.1) is also reserved. That usage is restricted using static semantic restrictions (see 12.1.1) rather than the lexical grammar:

implements package protected
interface private public

11.7 Punctuators

Syntax

Punctuator :: one of
{ ( ) [ ] .
... ; , < > <=
>= == != === !==
+ - * % ++ --
<< >> >>> & | ^
! ~ && || ? :
= += -= *= %= <<=
>>= >>>= &= |= ^= =>
DivPunctuator ::
/
/=
RightBracePunctuator ::
}

11.8 Literals

11.8.1 Null Literals

Syntax

NullLiteral ::
null

11.8.2 Boolean Literals

Syntax

BooleanLiteral ::
true
false

11.8.3 Numeric Literals

Syntax

NumericLiteral ::
DecimalLiteral
BinaryIntegerLiteral
OctalIntegerLiteral
HexIntegerLiteral
DecimalLiteral ::
DecimalIntegerLiteral . DecimalDigitsopt ExponentPartopt
. DecimalDigits ExponentPartopt
DecimalIntegerLiteral ExponentPartopt
DecimalIntegerLiteral ::
0
NonZeroDigit DecimalDigitsopt
DecimalDigits ::
DecimalDigit
DecimalDigits DecimalDigit
DecimalDigit :: one of
0 1 2 3 4 5 6 7 8 9
NonZeroDigit :: one of
1 2 3 4 5 6 7 8 9
ExponentPart ::
ExponentIndicator SignedInteger
ExponentIndicator :: one of
e E
SignedInteger ::
DecimalDigits
+ DecimalDigits
- DecimalDigits
BinaryIntegerLiteral ::
0b BinaryDigits
0B BinaryDigits
BinaryDigits ::
BinaryDigit
BinaryDigits BinaryDigit
BinaryDigit :: one of
0 1
OctalIntegerLiteral ::
0o OctalDigits
0O OctalDigits
OctalDigits ::
OctalDigit
OctalDigits OctalDigit
OctalDigit :: one of
0 1 2 3 4 5 6 7
HexIntegerLiteral ::
0x HexDigits
0X HexDigits
HexDigits ::
HexDigit
HexDigits HexDigit
HexDigit :: one of
0 1 2 3 4 5 6 7 8 9 a b c d e f A B C D E F

The SourceCharacter immediately following a NumericLiteral must not be an IdentifierStart or DecimalDigit.

NOTE For example:
      3in
is an error and not the two input elements 3 and in.

A conforming implementation, when processing strict mode code (see 10.2.1), must not extend, as described in B.1.1, the syntax of NumericLiteral to include LegacyOctalIntegerLiteral, nor extend the syntax of DecimalIntegerLiteral to include NonOctalDecimalIntegerLiteral.

11.8.3.1 Static Semantics: MV

A numeric literal stands for a value of the Number type. This value is determined in two steps: first, a mathematical value (MV) is derived from the literal; second, this mathematical value is rounded as described below.

  • The MV of NumericLiteral :: DecimalLiteral is the MV of DecimalLiteral.

  • The MV of NumericLiteral :: BinaryIntegerLiteral is the MV of BinaryIntegerLiteral.

  • The MV of NumericLiteral :: OctalIntegerLiteral is the MV of OctalIntegerLiteral.

  • The MV of NumericLiteral :: HexIntegerLiteral is the MV of HexIntegerLiteral.

  • The MV of DecimalLiteral :: DecimalIntegerLiteral . is the MV of DecimalIntegerLiteral.

  • The MV of DecimalLiteral :: DecimalIntegerLiteral . DecimalDigits is the MV of DecimalIntegerLiteral plus (the MV of DecimalDigits × 10n), where n is the number of code points in DecimalDigits.

  • The MV of DecimalLiteral :: DecimalIntegerLiteral . ExponentPart is the MV of DecimalIntegerLiteral × 10e, where e is the MV of ExponentPart.

  • The MV of DecimalLiteral :: DecimalIntegerLiteral . DecimalDigits ExponentPart is (the MV of DecimalIntegerLiteral plus (the MV of DecimalDigits × 10n)) × 10e, where n is the number of code points in DecimalDigits and e is the MV of ExponentPart.

  • The MV of DecimalLiteral :: . DecimalDigits is the MV of DecimalDigits × 10n, where n is the number of code points in DecimalDigits.

  • The MV of DecimalLiteral :: . DecimalDigits ExponentPart is the MV of DecimalDigits × 10en, where n is the number of code points in DecimalDigits and e is the MV of ExponentPart.

  • The MV of DecimalLiteral :: DecimalIntegerLiteral is the MV of DecimalIntegerLiteral.

  • The MV of DecimalLiteral :: DecimalIntegerLiteral ExponentPart is the MV of DecimalIntegerLiteral × 10e, where e is the MV of ExponentPart.

  • The MV of DecimalIntegerLiteral :: 0 is 0.

  • The MV of DecimalIntegerLiteral :: NonZeroDigit is the MV of NonZeroDigit.

  • The MV of DecimalIntegerLiteral :: NonZeroDigit DecimalDigits is (the MV of NonZeroDigit × 10n) plus the MV of DecimalDigits, where n is the number of code points in DecimalDigits.

  • The MV of DecimalDigits :: DecimalDigit is the MV of DecimalDigit.

  • The MV of DecimalDigits :: DecimalDigits DecimalDigit is (the MV of DecimalDigits × 10) plus the MV of DecimalDigit.

  • The MV of ExponentPart :: ExponentIndicator SignedInteger is the MV of SignedInteger.

  • The MV of SignedInteger :: DecimalDigits is the MV of DecimalDigits.

  • The MV of SignedInteger :: + DecimalDigits is the MV of DecimalDigits.

  • The MV of SignedInteger :: - DecimalDigits is the negative of the MV of DecimalDigits.

  • The MV of DecimalDigit :: 0 or of HexDigit :: 0 or of OctalDigit :: 0 or of BinaryDigit :: 0 is 0.

  • The MV of DecimalDigit :: 1 or of NonZeroDigit :: 1 or of HexDigit :: 1 or of OctalDigit :: 1 or
    of BinaryDigit :: 1 is 1.

  • The MV of DecimalDigit :: 2 or of NonZeroDigit :: 2 or of HexDigit :: 2 or of OctalDigit :: 2 is 2.

  • The MV of DecimalDigit :: 3 or of NonZeroDigit :: 3 or of HexDigit :: 3 or of OctalDigit :: 3 is 3.

  • The MV of DecimalDigit :: 4 or of NonZeroDigit :: 4 or of HexDigit :: 4 or of OctalDigit :: 4 is 4.

  • The MV of DecimalDigit :: 5 or of NonZeroDigit :: 5 or of HexDigit :: 5 or of OctalDigit :: 5 is 5.

  • The MV of DecimalDigit :: 6 or of NonZeroDigit :: 6 or of HexDigit :: 6 or of OctalDigit :: 6 is 6.

  • The MV of DecimalDigit :: 7 or of NonZeroDigit :: 7 or of HexDigit :: 7 or of OctalDigit :: 7 is 7.

  • The MV of DecimalDigit :: 8 or of NonZeroDigit :: 8 or of HexDigit :: 8 is 8.

  • The MV of DecimalDigit :: 9 or of NonZeroDigit :: 9 or of HexDigit :: 9 is 9.

  • The MV of HexDigit :: a or of HexDigit :: A is 10.

  • The MV of HexDigit :: b or of HexDigit :: B is 11.

  • The MV of HexDigit :: c or of HexDigit :: C is 12.

  • The MV of HexDigit :: d or of HexDigit :: D is 13.

  • The MV of HexDigit :: e or of HexDigit :: E is 14.

  • The MV of HexDigit :: f or of HexDigit :: F is 15.

  • The MV of BinaryIntegerLiteral :: 0b BinaryDigits is the MV of BinaryDigits.

  • The MV of BinaryIntegerLiteral :: 0B BinaryDigits is the MV of BinaryDigits.

  • The MV of BinaryDigits :: BinaryDigit is the MV of BinaryDigit.

  • The MV of BinaryDigits :: BinaryDigits BinaryDigit is (the MV of BinaryDigits × 2) plus the MV of BinaryDigit.

  • The MV of OctalIntegerLiteral :: 0o OctalDigits is the MV of OctalDigits.

  • The MV of OctalIntegerLiteral :: 0O OctalDigits is the MV of OctalDigits.

  • The MV of OctalDigits :: OctalDigit is the MV of OctalDigit.

  • The MV of OctalDigits :: OctalDigits OctalDigit is (the MV of OctalDigits × 8) plus the MV of OctalDigit.

  • The MV of HexIntegerLiteral :: 0x HexDigits is the MV of HexDigits.

  • The MV of HexIntegerLiteral :: 0X HexDigits is the MV of HexDigits.

  • The MV of HexDigits :: HexDigit is the MV of HexDigit.

  • The MV of HexDigits :: HexDigits HexDigit is (the MV of HexDigits × 16) plus the MV of HexDigit.

Once the exact MV for a numeric literal has been determined, it is then rounded to a value of the Number type. If the MV is 0, then the rounded value is +0; otherwise, the rounded value must be the Number value for the MV (as specified in 6.1.6), unless the literal is a DecimalLiteral and the literal has more than 20 significant digits, in which case the Number value may be either the Number value for the MV of a literal produced by replacing each significant digit after the 20th with a 0 digit or the Number value for the MV of a literal produced by replacing each significant digit after the 20th with a 0 digit and then incrementing the literal at the 20th significant digit position. A digit is significant if it is not part of an ExponentPart and

  • it is not 0; or
  • there is a nonzero digit to its left and there is a nonzero digit, not in the ExponentPart, to its right.

11.8.4 String Literals

NOTE 1 A string literal is zero or more Unicode code points enclosed in single or double quotes. Unicode code points may also be represented by an escape sequence. All code points may appear literally in a string literal except for the closing quote code points, U+005C (REVERSE SOLIDUS), U+000D (CARRIAGE RETURN), U+2028 (LINE SEPARATOR), U+2029 (PARAGRAPH SEPARATOR), and U+000A (LINE FEED). Any code points may appear in the form of an escape sequence. String literals evaluate to ECMAScript String values. When generating these String values Unicode code points are UTF-16 encoded as defined in 10.1.1. Code points belonging to the Basic Multilingual Plane are encoded as a single code unit element of the string. All other code points are encoded as two code unit elements of the string.

Syntax

StringLiteral ::
" DoubleStringCharactersopt "
' SingleStringCharactersopt '
DoubleStringCharacters ::
DoubleStringCharacter DoubleStringCharactersopt
SingleStringCharacters ::
SingleStringCharacter SingleStringCharactersopt
DoubleStringCharacter ::
SourceCharacter but not one of " or \ or LineTerminator
\ EscapeSequence
LineContinuation
SingleStringCharacter ::
SourceCharacter but not one of ' or \ or LineTerminator
\ EscapeSequence
LineContinuation
LineContinuation ::
\ LineTerminatorSequence
EscapeSequence ::
CharacterEscapeSequence
0 [lookahead ∉ DecimalDigit]
HexEscapeSequence
UnicodeEscapeSequence

A conforming implementation, when processing strict mode code (see 10.2.1), must not extend the syntax of EscapeSequence to include LegacyOctalEscapeSequence as described in B.1.2.

CharacterEscapeSequence ::
SingleEscapeCharacter
NonEscapeCharacter
SingleEscapeCharacter :: one of
' " \ b f n r t v
NonEscapeCharacter ::
SourceCharacter but not one of EscapeCharacter or LineTerminator
EscapeCharacter ::
SingleEscapeCharacter
DecimalDigit
x
u
HexEscapeSequence ::
x HexDigit HexDigit
UnicodeEscapeSequence ::
u Hex4Digits
u{ HexDigits }
Hex4Digits ::
HexDigit HexDigit

The definition of the nonterminal HexDigit is given in 11.8.3. SourceCharacter is defined in 10.1.

NOTE 2 A line terminator code point cannot appear in a string literal, except as part of a LineContinuation to produce the empty code points sequence. The proper way to cause a line terminator code point to be part of the String value of a string literal is to use an escape sequence such as \n or \u000A.

11.8.4.1 Static Semantics: Early Errors

UnicodeEscapeSequence :: u{ HexDigits }
  • It is a Syntax Error if the MV of HexDigits > 1114111.

11.8.4.2 Static Semantics: StringValue

See also: 11.6.1.2, 12.1.4.

StringLiteral ::
" DoubleStringCharactersopt "
' SingleStringCharactersopt '
  1. Return the String value whose elements are the SV of this StringLiteral.

11.8.4.3 Static Semantics: SV

A string literal stands for a value of the String type. The String value (SV) of the literal is described in terms of code unit values contributed by the various parts of the string literal. As part of this process, some Unicode code points within the string literal are interpreted as having a mathematical value (MV), as described below or in 11.8.3.

  • The SV of StringLiteral :: "" is the empty code unit sequence.

  • The SV of StringLiteral :: '' is the empty code unit sequence.

  • The SV of StringLiteral :: " DoubleStringCharacters " is the SV of DoubleStringCharacters.

  • The SV of StringLiteral :: ' SingleStringCharacters ' is the SV of SingleStringCharacters.

  • The SV of DoubleStringCharacters :: DoubleStringCharacter is a sequence of one or two code units that is the SV of DoubleStringCharacter.

  • The SV of DoubleStringCharacters :: DoubleStringCharacter DoubleStringCharacters is a sequence of one or two code units that is the SV of DoubleStringCharacter followed by all the code units in the SV of DoubleStringCharacters in order.

  • The SV of SingleStringCharacters :: SingleStringCharacter is a sequence of one or two code units that is the SV of SingleStringCharacter.

  • The SV of SingleStringCharacters :: SingleStringCharacter SingleStringCharacters is a sequence of one or two code units that is the SV of SingleStringCharacter followed by all the code units in the SV of SingleStringCharacters in order.

  • The SV of DoubleStringCharacter :: SourceCharacter but not one of " or \ or LineTerminator is the UTF16Encoding (10.1.1) of the code point value of SourceCharacter.

  • The SV of DoubleStringCharacter :: \ EscapeSequence is the SV of the EscapeSequence.

  • The SV of DoubleStringCharacter :: LineContinuation is the empty code unit sequence.

  • The SV of SingleStringCharacter :: SourceCharacter but not one of ' or \ or LineTerminator is the UTF16Encoding (10.1.1) of the code point value of SourceCharacter.

  • The SV of SingleStringCharacter :: \ EscapeSequence is the SV of the EscapeSequence.

  • The SV of SingleStringCharacter :: LineContinuation is the empty code unit sequence.

  • The SV of EscapeSequence :: CharacterEscapeSequence is the SV of the CharacterEscapeSequence.

  • The SV of EscapeSequence :: 0 is the code unit value 0.

  • The SV of EscapeSequence :: HexEscapeSequence is the SV of the HexEscapeSequence.

  • The SV of EscapeSequence :: UnicodeEscapeSequence is the SV of the UnicodeEscapeSequence.

  • The SV of CharacterEscapeSequence :: SingleEscapeCharacter is the code unit whose value is determined by the SingleEscapeCharacter according to Table 34.

Table 34 — String Single Character Escape Sequences
Escape Sequence Code Unit Value Unicode Character Name Symbol
\b 0x0008 BACKSPACE <BS>
\t 0x0009 CHARACTER TABULATION <HT>
\n 0x000A LINE FEED (LF) <LF>
\v 0x000B LINE TABULATION <VT>
\f 0x000C FORM FEED (FF) <FF>
\r 0x000D CARRIAGE RETURN (CR) <CR>
\" 0x0022 QUOTATION MARK "
\' 0x0027 APOSTROPHE '
\\ 0x005C REVERSE SOLIDUS \
  • The SV of CharacterEscapeSequence :: NonEscapeCharacter is the SV of the NonEscapeCharacter.

  • The SV of NonEscapeCharacter :: SourceCharacter but not one of EscapeCharacter or LineTerminator is the UTF16Encoding (10.1.1) of the code point value of SourceCharacter.

  • The SV of HexEscapeSequence :: x HexDigit HexDigit is the code unit value that is (16 times the MV of the first HexDigit) plus the MV of the second HexDigit.

  • The SV of UnicodeEscapeSequence :: u Hex4Digits is the SV of Hex4Digits.

  • The SV of Hex4Digits :: HexDigit HexDigit HexDigit is the code unit value that is (4096 times the MV of the first HexDigit) plus (256 times the MV of the second HexDigit) plus (16 times the MV of the third HexDigit) plus the MV of the fourth HexDigit.

  • The SV of UnicodeEscapeSequence :: u{ HexDigits } is the UTF16Encoding (10.1.1) of the MV of HexDigits.

11.8.5 Regular Expression Literals

NOTE 1 A regular expression literal is an input element that is converted to a RegExp object (see 21.2) each time the literal is evaluated. Two regular expression literals in a program evaluate to regular expression objects that never compare as === to each other even if the two literals' contents are identical. A RegExp object may also be created at runtime by new RegExp or calling the RegExp constructor as a function (see 21.2.3).

The productions below describe the syntax for a regular expression literal and are used by the input element scanner to find the end of the regular expression literal. The source text comprising the RegularExpressionBody and the RegularExpressionFlags are subsequently parsed again using the more stringent ECMAScript Regular Expression grammar (21.2.1).

An implementation may extend the ECMAScript Regular Expression grammar defined in 21.2.1, but it must not extend the RegularExpressionBody and RegularExpressionFlags productions defined below or the productions used by these productions.

Syntax

RegularExpressionLiteral ::
/ RegularExpressionBody / RegularExpressionFlags
RegularExpressionBody ::
RegularExpressionFirstChar RegularExpressionChars
RegularExpressionChars ::
[empty]
RegularExpressionChars RegularExpressionChar
RegularExpressionFirstChar ::
RegularExpressionNonTerminator but not one of * or \ or / or [
RegularExpressionBackslashSequence
RegularExpressionClass
RegularExpressionChar ::
RegularExpressionNonTerminator but not one of \ or / or [
RegularExpressionBackslashSequence
RegularExpressionClass
RegularExpressionBackslashSequence ::
\ RegularExpressionNonTerminator
RegularExpressionNonTerminator ::
SourceCharacter but not LineTerminator
RegularExpressionClass ::
[ RegularExpressionClassChars ]
RegularExpressionClassChars ::
[empty]
RegularExpressionClassChars RegularExpressionClassChar
RegularExpressionClassChar ::
RegularExpressionNonTerminator but not one of ] or \
RegularExpressionBackslashSequence
RegularExpressionFlags ::
[empty]
RegularExpressionFlags IdentifierPart

NOTE 2 Regular expression literals may not be empty; instead of representing an empty regular expression literal, the code unit sequence / starts a single-line comment. To specify an empty regular expression, use: /(?:)/.

11.8.5.1 Static Semantics: Early Errors

RegularExpressionFlags :: RegularExpressionFlags IdentifierPart
  • It is a Syntax Error if IdentifierPart contains a Unicode escape sequence.

11.8.5.2 Static Semantics: BodyText

RegularExpressionLiteral :: / RegularExpressionBody / RegularExpressionFlags
  1. Return the source text that was recognized as RegularExpressionBody.

11.8.5.3 Static Semantics: FlagText

RegularExpressionLiteral :: / RegularExpressionBody / RegularExpressionFlags
  1. Return the source text that was recognized as RegularExpressionFlags.

11.8.6 Template Literal Lexical Components

Syntax

Template ::
NoSubstitutionTemplate
TemplateHead
NoSubstitutionTemplate ::
` TemplateCharactersopt `
TemplateHead ::
` TemplateCharactersopt ${
TemplateSubstitutionTail ::
TemplateMiddle
TemplateTail
TemplateMiddle ::
} TemplateCharactersopt ${
TemplateTail ::
} TemplateCharactersopt `
TemplateCharacters ::
TemplateCharacter TemplateCharactersopt
TemplateCharacter ::
$ [lookahead ≠ { ]
\ EscapeSequence
LineContinuation
LineTerminatorSequence
SourceCharacter but not one of ` or \ or $ or LineTerminator

A conforming implementation must not use the extended definition of EscapeSequence described in B.1.2 when parsing a TemplateCharacter.

NOTE TemplateSubstitutionTail is used by the InputElementTemplateTail alternative lexical goal.

11.8.6.1 Static Semantics: TV and TRV

A template literal component is interpreted as a sequence of Unicode code points. The Template Value (TV) of a literal component is described in terms of code unit values (SV, 11.8.4) contributed by the various parts of the template literal component. As part of this process, some Unicode code points within the template component are interpreted as having a mathematical value (MV, 11.8.3). In determining a TV, escape sequences are replaced by the UTF-16 code unit(s) of the Unicode code point represented by the escape sequence. The Template Raw Value (TRV) is similar to a Template Value with the difference that in TRVs escape sequences are interpreted literally.

  • The TV and TRV of NoSubstitutionTemplate :: `` is the empty code unit sequence.

  • The TV and TRV of TemplateHead :: `${ is the empty code unit sequence.

  • The TV and TRV of TemplateMiddle :: }${ is the empty code unit sequence.

  • The TV and TRV of TemplateTail :: }` is the empty code unit sequence.

  • The TV of NoSubstitutionTemplate :: ` TemplateCharacters ` is the TV of TemplateCharacters.

  • The TV of TemplateHead :: ` TemplateCharacters ${ is the TV of TemplateCharacters.

  • The TV of TemplateMiddle :: } TemplateCharacters ${ is the TV of TemplateCharacters.

  • The TV of TemplateTail :: } TemplateCharacters ` is the TV of TemplateCharacters.

  • The TV of TemplateCharacters :: TemplateCharacter is the TV of TemplateCharacter.

  • The TV of TemplateCharacters :: TemplateCharacter TemplateCharacters is a sequence consisting of the code units in the TV of TemplateCharacter followed by all the code units in the TV of TemplateCharacters in order.

  • The TV of TemplateCharacter :: SourceCharacter but not one of ` or \ or $ or LineTerminator is the UTF16Encoding (10.1.1) of the code point value of SourceCharacter.

  • The TV of TemplateCharacter :: $ is the code unit value 0x0024.

  • The TV of TemplateCharacter :: \ EscapeSequence is the SV of EscapeSequence.

  • The TV of TemplateCharacter :: LineContinuation is the TV of LineContinuation.

  • The TV of TemplateCharacter :: LineTerminatorSequence is the TRV of LineTerminatorSequence.

  • The TV of LineContinuation :: \ LineTerminatorSequence is the empty code unit sequence.

  • The TRV of NoSubstitutionTemplate :: ` TemplateCharacters ` is the TRV of TemplateCharacters.

  • The TRV of TemplateHead :: ` TemplateCharacters ${ is the TRV of TemplateCharacters.

  • The TRV of TemplateMiddle :: } TemplateCharacters ${ is the TRV of TemplateCharacters.

  • The TRV of TemplateTail :: } TemplateCharacters ` is the TRV of TemplateCharacters.

  • The TRV of TemplateCharacters :: TemplateCharacter is the TRV of TemplateCharacter.

  • The TRV of TemplateCharacters :: TemplateCharacter TemplateCharacters is a sequence consisting of the code units in the TRV of TemplateCharacter followed by all the code units in the TRV of TemplateCharacters, in order.

  • The TRV of TemplateCharacter :: SourceCharacter but not one of ` or \ or $ or LineTerminator is the UTF16Encoding (10.1.1) of the code point value of SourceCharacter.

  • The TRV of TemplateCharacter :: $ is the code unit value 0x0024.

  • The TRV of TemplateCharacter :: \ EscapeSequence is the sequence consisting of the code unit value 0x005C followed by the code units of TRV of EscapeSequence.

  • The TRV of TemplateCharacter :: LineContinuation is the TRV of LineContinuation.

  • The TRV of TemplateCharacter :: LineTerminatorSequence is the TRV of LineTerminatorSequence.

  • The TRV of EscapeSequence :: CharacterEscapeSequence is the TRV of the CharacterEscapeSequence.

  • The TRV of EscapeSequence :: 0 is the code unit value 0x0030.

  • The TRV of EscapeSequence :: HexEscapeSequence is the TRV of the HexEscapeSequence.

  • The TRV of EscapeSequence :: UnicodeEscapeSequence is the TRV of the UnicodeEscapeSequence.

  • The TRV of CharacterEscapeSequence :: SingleEscapeCharacter is the TRV of the SingleEscapeCharacter.

  • The TRV of CharacterEscapeSequence :: NonEscapeCharacter is the SV of the NonEscapeCharacter.

  • The TRV of SingleEscapeCharacter :: one of ' " \ b f n r t v is the SV of the SourceCharacter that is that single code point.

  • The TRV of HexEscapeSequence :: x HexDigit HexDigit is the sequence consisting of code unit value 0x0078 followed by TRV of the first HexDigit followed by the TRV of the second HexDigit.

  • The TRV of UnicodeEscapeSequence :: u Hex4Digits is the sequence consisting of code unit value 0x0075 followed by TRV of Hex4Digits.

  • The TRV of UnicodeEscapeSequence :: u{ HexDigits } is the sequence consisting of code unit value 0x0075 followed by code unit value 0x007B followed by TRV of HexDigits followed by code unit value 0x007D.

  • The TRV of Hex4Digits :: HexDigit HexDigit HexDigit is the sequence consisting of the TRV of the first HexDigit followed by the TRV of the second HexDigit followed by the TRV of the third HexDigit followed by the TRV of the fourth HexDigit.

  • The TRV of HexDigits :: HexDigit is the TRV of HexDigit.

  • The TRV of HexDigits :: HexDigits HexDigit is the sequence consisting of TRV of HexDigits followed by TRV of HexDigit.

  • The TRV of a HexDigit is the SV of the SourceCharacter that is that HexDigit.

  • The TRV of LineContinuation :: \ LineTerminatorSequence is the sequence consisting of the code unit value 0x005C followed by the code units of TRV of LineTerminatorSequence.

  • The TRV of LineTerminatorSequence :: <LF> is the code unit value 0x000A.

  • The TRV of LineTerminatorSequence :: <CR> is the code unit value 0x000A.

  • The TRV of LineTerminatorSequence :: <LS> is the code unit value 0x2028.

  • The TRV of LineTerminatorSequence :: <PS> is the code unit value 0x2029.

  • The TRV of LineTerminatorSequence :: <CR><LF> is the sequence consisting of the code unit value 0x000A.

NOTE TV excludes the code units of LineContinuation while TRV includes them. <CR><LF> and <CR> LineTerminatorSequences are normalized to <LF> for both TV and TRV. An explicit EscapeSequence is needed to include a <CR> or <CR><LF> sequence.

11.9 Automatic Semicolon Insertion

Certain ECMAScript statements (empty statement, let, const, import, and export declarations, variable statement, expression statement, debugger statement, continue statement, break statement, return statement, and throw statement) must be terminated with semicolons. Such semicolons may always appear explicitly in the source text. For convenience, however, such semicolons may be omitted from the source text in certain situations. These situations are described by saying that semicolons are automatically inserted into the source code token stream in those situations.

11.9.1 Rules of Automatic Semicolon Insertion

In the following rules, “token” means the actual recognized lexical token determined using the current lexical goal symbol as described in clause 11.

There are three basic rules of semicolon insertion:

  1. When, as a Script or Module is parsed from left to right, a token (called the offending token) is encountered that is not allowed by any production of the grammar, then a semicolon is automatically inserted before the offending token if one or more of the following conditions is true:
    • The offending token is separated from the previous token by at least one LineTerminator.

    • The offending token is }.

    • The previous token is ) and the inserted semicolon would then be parsed as the terminating semicolon of a do-while statement (13.7.2).

  2. When, as the Script or Module is parsed from left to right, the end of the input stream of tokens is encountered and the parser is unable to parse the input token stream as a single complete ECMAScript Script or Module, then a semicolon is automatically inserted at the end of the input stream.
  3. When, as the Script or Module is parsed from left to right, a token is encountered that is allowed by some production of the grammar, but the production is a restricted production and the token would be the first token for a terminal or nonterminal immediately following the annotation [no LineTerminator here]” within the restricted production (and therefore such a token is called a restricted token), and the restricted token is separated from the previous token by at least one LineTerminator, then a semicolon is automatically inserted before the restricted token.

However, there is an additional overriding condition on the preceding rules: a semicolon is never inserted automatically if the semicolon would then be parsed as an empty statement or if that semicolon would become one of the two semicolons in the header of a for statement (see 13.7.4).

NOTE The following are the only restricted productions in the grammar:

PostfixExpression[Yield] :
LeftHandSideExpression[?Yield] [no LineTerminator here] ++
LeftHandSideExpression[?Yield] [no LineTerminator here] --
ContinueStatement[Yield] :
continue;
continue [no LineTerminator here] LabelIdentifier[?Yield] ;
BreakStatement[Yield] :
break ;
break [no LineTerminator here] LabelIdentifier[?Yield] ;
ReturnStatement[Yield] :
return [no LineTerminator here] Expression ;
return [no LineTerminator here] Expression[In, ?Yield] ;
ThrowStatement[Yield] :
throw [no LineTerminator here] Expression[In, ?Yield] ;
ArrowFunction[In, Yield] :
ArrowParameters[?Yield] [no LineTerminator here] => ConciseBody[?In]
YieldExpression[In] :
yield [no LineTerminator here] * AssignmentExpression[?In, Yield]
yield [no LineTerminator here] AssignmentExpression[?In, Yield]

The practical effect of these restricted productions is as follows:

  • When a ++ or -- token is encountered where the parser would treat it as a postfix operator, and at least one LineTerminator occurred between the preceding token and the ++ or -- token, then a semicolon is automatically inserted before the ++ or -- token.

  • When a continue, break, return, throw, or yield token is encountered and a LineTerminator is encountered before the next token, a semicolon is automatically inserted after the continue, break, return, throw, or yield token.

The resulting practical advice to ECMAScript programmers is:

  • A postfix ++ or -- operator should appear on the same line as its operand.

  • An Expression in a return or throw statement or an AssignmentExpression in a yield expression should start on the same line as the return, throw, or yield token.

  • An IdentifierReference in a break or continue statement should be on the same line as the break or continue token.

11.9.2 Examples of Automatic Semicolon Insertion

The source

{ 1 2 } 3

is not a valid sentence in the ECMAScript grammar, even with the automatic semicolon insertion rules. In contrast, the source

{ 1
2 } 3

is also not a valid ECMAScript sentence, but is transformed by automatic semicolon insertion into the following:

{ 1
;2 ;} 3;

which is a valid ECMAScript sentence.

The source

for (a; b
)

is not a valid ECMAScript sentence and is not altered by automatic semicolon insertion because the semicolon is needed for the header of a for statement. Automatic semicolon insertion never inserts one of the two semicolons in the header of a for statement.

The source

return
a + b

is transformed by automatic semicolon insertion into the following:

return;
a + b;

NOTE 1 The expression a + b is not treated as a value to be returned by the return statement, because a LineTerminator separates it from the token return.

The source

a = b
++c

is transformed by automatic semicolon insertion into the following:

a = b;
++c;

NOTE 2 The token ++ is not treated as a postfix operator applying to the variable b, because a LineTerminator occurs between b and ++.

The source

if (a > b)
else c = d

is not a valid ECMAScript sentence and is not altered by automatic semicolon insertion before the else token, even though no production of the grammar applies at that point, because an automatically inserted semicolon would then be parsed as an empty statement.

The source

a = b + c
(d + e).print()

is not transformed by automatic semicolon insertion, because the parenthesized expression that begins the second line can be interpreted as an argument list for a function call:

a = b + c(d + e).print()

In the circumstance that an assignment statement must begin with a left parenthesis, it is a good idea for the programmer to provide an explicit semicolon at the end of the preceding statement rather than to rely on automatic semicolon insertion.

12 ECMAScript Language: Expressions

12.1 Identifiers

Syntax

IdentifierReference[Yield] :
Identifier
[~Yield] yield
BindingIdentifier[Yield] :
Identifier
[~Yield] yield
LabelIdentifier[Yield] :
Identifier
[~Yield] yield
Identifier :
IdentifierName but not ReservedWord

12.1.1 Static Semantics: Early Errors

BindingIdentifier : Identifier
  • It is a Syntax Error if the code matched by this production is contained in strict mode code and the StringValue of Identifier is "arguments" or "eval".

IdentifierReference : yield
BindingIdentifier : yield
LabelIdentifier : yield

  • It is a Syntax Error if the code matched by this production is contained in strict mode code.

IdentifierReference[Yield] : Identifier
BindingIdentifier[Yield] : Identifier
LabelIdentifier[Yield] : Identifier

  • It is a Syntax Error if this production has a [Yield] parameter and StringValue of Identifier is "yield".

Identifier : IdentifierName but not ReservedWord
  • It is a Syntax Error if this phrase is contained in strict mode code and the StringValue of IdentifierName is: "implements", "interface", "let", "package", "private", "protected", "public", "static", or "yield".

  • It is a Syntax Error if StringValue of IdentifierName is the same String value as the StringValue of any ReservedWord except for yield.

NOTE StringValue of IdentifierName normalizes any Unicode escape sequences in IdentifierName hence such escapes cannot be used to write an Identifier whose code point sequence is the same as a ReservedWord.

12.1.2 Static Semantics: BoundNames

See also: 13.3.1.2, 13.3.2.1, 13.3.3.1, 13.7.5.2, 14.1.3, 14.2.2, 14.4.2, 14.5.2, 15.2.2.2, 15.2.3.2.

BindingIdentifier : Identifier
  1. Return a new List containing the StringValue of Identifier.
BindingIdentifier : yield
  1. Return a new List containing "yield".

12.1.3 Static Semantics: IsValidSimpleAssignmentTarget

See also: 12.2.1.5, 12.2.10.3, 12.3.1.5, 12.4.3, 12.5.3, 12.6.2, 12.7.2, 12.8.2, 12.9.2, 12.10.2, 12.11.2, 12.12.2, 12.13.2, 12.14.3, 12.15.2.

IdentifierReference : Identifier
  1. If this IdentifierReference is contained in strict mode code and StringValue of Identifier is "eval" or "arguments", return false.
  2. Return true.
IdentifierReference : yield
  1. Return true.

12.1.4 Static Semantics: StringValue

See also: 11.6.1.2, 11.8.4.2.

IdentifierReference : yield
BindingIdentifier : yield
LabelIdentifier : yield

  1. Return "yield".
Identifier : IdentifierName but not ReservedWord
  1. Return the StringValue of IdentifierName.

12.1.5 Runtime Semantics: BindingInitialization

With arguments value and environment.

See also: 13.3.3.5, 13.7.5.9.

NOTE undefined is passed for environment to indicate that a PutValue operation should be used to assign the initialization value. This is the case for var statements and formal parameter lists of some non-strict functions (See 9.2.12). In those cases a lexical binding is hoisted and preinitialized prior to evaluation of its initializer.

BindingIdentifier : Identifier
  1. Let name be StringValue of Identifier.
  2. Return InitializeBoundName( name, value, environment).
BindingIdentifier : yield
  1. Return InitializeBoundName("yield", value, environment).

12.1.5.1 Runtime Semantics: InitializeBoundName(name, value, environment)

  1. Assert: Type(name) is String.
  2. If environment is not undefined, then
    1. Let env be the EnvironmentRecord component of environment.
    2. Perform env.InitializeBinding(name, value).
    3. Return NormalCompletion(undefined).
  3. Else
    1. Let lhs be ResolveBinding(name).
    2. Return PutValue(lhs, value).

12.1.6 Runtime Semantics: Evaluation

IdentifierReference : Identifier
  1. Return ResolveBinding(StringValue of Identifier).
IdentifierReference : yield
  1. Return ResolveBinding("yield").

NOTE 1 The result of evaluating an IdentifierReference is always a value of type Reference.

NOTE 2 In non-strict code, the keyword yield may be used as an identifier. Evaluating the IdentifierReference production resolves the binding of yield as if it was an Identifier. Early Error restriction ensures that such an evaluation only can occur for non-strict code. See 13.3.1 for the handling of yield in binding creation contexts.

12.2 Primary Expression

Syntax

PrimaryExpression[Yield] :
this
IdentifierReference[?Yield]
Literal
ArrayLiteral[?Yield]
ObjectLiteral[?Yield]
FunctionExpression
ClassExpression[?Yield]
GeneratorExpression
RegularExpressionLiteral
TemplateLiteral[?Yield]
CoverParenthesizedExpressionAndArrowParameterList[?Yield]
CoverParenthesizedExpressionAndArrowParameterList[Yield] :
( Expression[In, ?Yield] )
( )
( ... BindingIdentifier[?Yield] )
( Expression[In, ?Yield] , ... BindingIdentifier[?Yield] )

Supplemental Syntax

When processing the production

      PrimaryExpression[Yield] : CoverParenthesizedExpressionAndArrowParameterList[?Yield]

the interpretation of CoverParenthesizedExpressionAndArrowParameterList is refined using the following grammar:

ParenthesizedExpression[Yield] :
( Expression[In, ?Yield] )

12.2.1 Semantics

12.2.1.1 Static Semantics: CoveredParenthesizedExpression

CoverParenthesizedExpressionAndArrowParameterList[Yield] : ( Expression[In, ?Yield] )
  1. Return the result of parsing the lexical token stream matched by CoverParenthesizedExpressionAndArrowParameterList[Yield] using either ParenthesizedExpression or ParenthesizedExpression[Yield] as the goal symbol depending upon whether the [Yield] grammar parameter was present when CoverParenthesizedExpressionAndArrowParameterList was matched.

12.2.1.2 Static Semantics: HasName

See also: 14.1.8, 14.2.7, 14.4.7, 14.5.6.

PrimaryExpression : CoverParenthesizedExpressionAndArrowParameterList
  1. Let expr be CoveredParenthesizedExpression of CoverParenthesizedExpressionAndArrowParameterList.
  2. If IsFunctionDefinition of expr is false, return false.
  3. Return HasName of expr.

12.2.1.3 Static Semantics: IsFunctionDefinition

See also: 12.2.10.2, 12.3.1.2, 12.4.2, 12.5.2, 12.6.1, 12.7.1, 12.8.1, 12.9.1, 12.10.1, 12.11.1, 12.12.1, 12.13.1, 12.14.2, 12.15.1, 14.1.11, 14.4.9, 14.5.8.

PrimaryExpression :
this
IdentifierReference
Literal
ArrayLiteral
ObjectLiteral
RegularExpressionLiteral
TemplateLiteral
  1. Return false.
PrimaryExpression : CoverParenthesizedExpressionAndArrowParameterList
  1. Let expr be CoveredParenthesizedExpression of CoverParenthesizedExpressionAndArrowParameterList.
  2. Return IsFunctionDefinition of expr.

12.2.1.4 Static Semantics: IsIdentifierRef

See also: 12.3.1.4.

PrimaryExpression : IdentifierReference
  1. Return true.
PrimaryExpression :
this
Literal
ArrayLiteral
ObjectLiteral
FunctionExpression
ClassExpression
GeneratorExpression
RegularExpressionLiteral
TemplateLiteral
CoverParenthesizedExpressionAndArrowParameterList
  1. Return false.

12.2.1.5 Static Semantics: IsValidSimpleAssignmentTarget

See also: 12.1.3, 12.2.10.3, 12.3.1.5, 12.4.3, 12.5.3, 12.6.2, 12.7.2, 12.8.2, 12.9.2, 12.10.2, 12.11.2, 12.12.2, 12.13.2, 12.14.3, 12.15.2.

PrimaryExpression :
this
Literal
ArrayLiteral
ObjectLiteral
FunctionExpression
ClassExpression
GeneratorExpression
RegularExpressionLiteral
TemplateLiteral
  1. Return false.
PrimaryExpression : CoverParenthesizedExpressionAndArrowParameterList
  1. Let expr be CoveredParenthesizedExpression of CoverParenthesizedExpressionAndArrowParameterList.
  2. Return IsValidSimpleAssignmentTarget of expr.

12.2.2 The this Keyword

12.2.2.1 Runtime Semantics: Evaluation

PrimaryExpression : this
  1. Return ResolveThisBinding( ) .

12.2.3 Identifier Reference

See 12.1 for IdentifierReference.

12.2.4 Literals

Syntax

Literal :
NullLiteral
BooleanLiteral
NumericLiteral
StringLiteral

12.2.4.1 Runtime Semantics: Evaluation

Literal : NullLiteral
  1. Return null.
Literal : BooleanLiteral
  1. Return false if BooleanLiteral is the token false.
  2. Return true if BooleanLiteral is the token true.
Literal : NumericLiteral
  1. Return the number whose value is MV of NumericLiteral as defined in 11.8.3.
Literal : StringLiteral
  1. Return the StringValue of StringLiteral as defined in 11.8.4.2.

12.2.5 Array Initializer

NOTE An ArrayLiteral is an expression describing the initialization of an Array object, using a list, of zero or more expressions each of which represents an array element, enclosed in square brackets. The elements need not be literals; they are evaluated each time the array initializer is evaluated.

Array elements may be elided at the beginning, middle or end of the element list. Whenever a comma in the element list is not preceded by an AssignmentExpression (i.e., a comma at the beginning or after another comma), the missing array element contributes to the length of the Array and increases the index of subsequent elements. Elided array elements are not defined. If an element is elided at the end of an array, that element does not contribute to the length of the Array.

Syntax

ArrayLiteral[Yield] :
[ Elisionopt ]
[ ElementList[?Yield] ]
[ ElementList[?Yield] , Elisionopt ]
ElementList[Yield] :
Elisionopt AssignmentExpression[In, ?Yield]
Elisionopt SpreadElement[?Yield]
ElementList[?Yield] , Elisionopt AssignmentExpression[In, ?Yield]
ElementList[?Yield] , Elisionopt SpreadElement[?Yield]
Elision :
,
Elision ,
SpreadElement[Yield] :
... AssignmentExpression[In, ?Yield]

12.2.5.1 Static Semantics: ElisionWidth

Elision : ,
  1. Return the numeric value 1.
Elision : Elision ,
  1. Let preceding be the ElisionWidth of Elision.
  2. Return preceding+1.

12.2.5.2 Runtime Semantics: ArrayAccumulation

With parameters array and nextIndex.

ElementList : Elisionopt AssignmentExpression
  1. Let padding be the ElisionWidth of Elision; if Elision is not present, use the numeric value zero.
  2. Let initResult be the result of evaluating AssignmentExpression.
  3. Let initValue be GetValue(initResult).
  4. ReturnIfAbrupt(initValue).
  5. Let created be CreateDataProperty(array, ToString(ToUint32(nextIndex+padding)), initValue).
  6. Assert: created is true.
  7. Return nextIndex+padding+1.
ElementList : Elisionopt SpreadElement
  1. Let padding be the ElisionWidth of Elision; if Elision is not present, use the numeric value zero.
  2. Return the result of performing ArrayAccumulation for SpreadElement with arguments array and nextIndex+padding.
ElementList : ElementList , Elisionopt AssignmentExpression
  1. Let postIndex be the result of performing ArrayAccumulation for ElementList with arguments array and nextIndex.
  2. ReturnIfAbrupt(postIndex).
  3. Let padding be the ElisionWidth of Elision; if Elision is not present, use the numeric value zero.
  4. Let initResult be the result of evaluating AssignmentExpression.
  5. Let initValue be GetValue(initResult).
  6. ReturnIfAbrupt(initValue).
  7. Let created be CreateDataProperty(array, ToString(ToUint32(postIndex+padding)), initValue).
  8. Assert: created is true.
  9. Return postIndex+padding+1.
ElementList : ElementList , Elisionopt SpreadElement
  1. Let postIndex be the result of performing ArrayAccumulation for ElementList with arguments array and nextIndex.
  2. ReturnIfAbrupt(postIndex).
  3. Let padding be the ElisionWidth of Elision; if Elision is not present, use the numeric value zero.
  4. Return the result of performing ArrayAccumulation for SpreadElement with arguments array and postIndex+padding.
SpreadElement : ... AssignmentExpression
  1. Let spreadRef be the result of evaluating AssignmentExpression.
  2. Let spreadObj be GetValue(spreadRef).
  3. Let iterator be GetIterator(spreadObj).
  4. ReturnIfAbrupt(iterator).
  5. Repeat
    1. Let next be IteratorStep(iterator).
    2. ReturnIfAbrupt(next).
    3. If next is false, return nextIndex.
    4. Let nextValue be IteratorValue(next).
    5. ReturnIfAbrupt(nextValue).
    6. Let status be CreateDataProperty(array, ToString(nextIndex), nextValue).
    7. Assert: status is true .
    8. Let nextIndex be nextIndex + 1.

NOTE CreateDataProperty is used to ensure that own properties are defined for the array even if the standard built-in Array prototype object has been modified in a manner that would preclude the creation of new own properties using [[Set]].

12.2.5.3 Runtime Semantics: Evaluation

ArrayLiteral : [ Elisionopt ]
  1. Let array be ArrayCreate(0).
  2. Let pad be the ElisionWidth of Elision; if Elision is not present, use the numeric value zero.
  3. Perform Set(array, "length", pad, false).
  4. NOTE: The above Set cannot fail because of the nature of the object returned by ArrayCreate.
  5. Return array.
ArrayLiteral : [ ElementList ]
  1. Let array be ArrayCreate(0).
  2. Let len be the result of performing ArrayAccumulation for ElementList with arguments array and 0.
  3. ReturnIfAbrupt(len).
  4. Perform Set(array, "length", len, false).
  5. NOTE: The above Set cannot fail because of the nature of the object returned by ArrayCreate.
  6. Return array.
ArrayLiteral : [ ElementList , Elisionopt ]
  1. Let array be ArrayCreate(0).
  2. Let len be the result of performing ArrayAccumulation for ElementList with arguments array and 0.
  3. ReturnIfAbrupt(len).
  4. Let padding be the ElisionWidth of Elision; if Elision is not present, use the numeric value zero.
  5. Perform Set(array, "length", ToUint32(padding+len), false).
  6. NOTE: The above Set cannot fail because of the nature of the object returned by ArrayCreate.
  7. Return array.

12.2.6 Object Initializer

NOTE 1 An object initializer is an expression describing the initialization of an Object, written in a form resembling a literal. It is a list of zero or more pairs of property keys and associated values, enclosed in curly brackets. The values need not be literals; they are evaluated each time the object initializer is evaluated.

Syntax

ObjectLiteral[Yield] :
{ }
{ PropertyDefinitionList[?Yield] }
{ PropertyDefinitionList[?Yield] , }
PropertyDefinitionList[Yield] :
PropertyDefinition[?Yield]
PropertyDefinitionList[?Yield] , PropertyDefinition[?Yield]
PropertyDefinition[Yield] :
IdentifierReference[?Yield]
CoverInitializedName[?Yield]
PropertyName[?Yield] : AssignmentExpression[In, ?Yield]
MethodDefinition[?Yield]
PropertyName[Yield] :
LiteralPropertyName
ComputedPropertyName[?Yield]
LiteralPropertyName :
IdentifierName
StringLiteral
NumericLiteral
ComputedPropertyName[Yield] :
[ AssignmentExpression[In, ?Yield] ]
CoverInitializedName[Yield] :
IdentifierReference[?Yield] Initializer[In, ?Yield]
Initializer[In, Yield] :
= AssignmentExpression[?In, ?Yield]

NOTE 2 MethodDefinition is defined in 14.3.

NOTE 3 In certain contexts, ObjectLiteral is used as a cover grammar for a more restricted secondary grammar. The CoverInitializedName production is necessary to fully cover these secondary grammars. However, use of this production results in an early Syntax Error in normal contexts where an actual ObjectLiteral is expected.

12.2.6.1 Static Semantics: Early Errors

PropertyDefinition : MethodDefinition
  • It is a Syntax Error if HasDirectSuper of MethodDefinition is true.

In addition to describing an actual object initializer the ObjectLiteral productions are also used as a cover grammar for ObjectAssignmentPattern (12.14.5). and may be recognized as part of a CoverParenthesizedExpressionAndArrowParameterList. When ObjectLiteral appears in a context where ObjectAssignmentPattern is required the following Early Error rules are not applied. In addition, they are not applied when initially parsing a CoverParenthesizedExpressionAndArrowParameterList.

PropertyDefinition : CoverInitializedName
  • Always throw a Syntax Error if code matches this production.

NOTE This production exists so that ObjectLiteral can serve as a cover grammar for ObjectAssignmentPattern (12.14.5). It cannot occur in an actual object initializer.

12.2.6.2 Static Semantics: ComputedPropertyContains

With parameter symbol.

See also: 14.3.2, 14.4.3, 14.5.5.

PropertyName : LiteralPropertyName
  1. Return false.
PropertyName : ComputedPropertyName
  1. Return the result of ComputedPropertyName Contains symbol.

12.2.6.3 Static Semantics: Contains

With parameter symbol.

See also: 5.3, 12.3.1.1, 14.1.4, 14.2.3, 14.4.4, 14.5.4.

PropertyDefinition : MethodDefinition
  1. If symbol is MethodDefinition, return true.
  2. Return the result of ComputedPropertyContains for MethodDefinition with argument symbol.

NOTE Static semantic rules that depend upon substructure generally do not look into function definitions.

LiteralPropertyName : IdentifierName
  1. If symbol is a ReservedWord, return false.
  2. If symbol is an Identifier and StringValue of symbol is the same value as the StringValue of IdentifierName, return true;
  3. Return false.

12.2.6.4 Static Semantics: HasComputedPropertyKey

See also: 14.3.4, 14.4.5

PropertyDefinitionList : PropertyDefinitionList , PropertyDefinition
  1. If HasComputedPropertyKey of PropertyDefinitionList is true, return true.
  2. Return HasComputedPropertyKey of PropertyDefinition.
PropertyDefinition : IdentifierReference
  1. Return false.
PropertyDefinition : PropertyName : AssignmentExpression
  1. Return IsComputedPropertyKey of PropertyName.

12.2.6.5 Static Semantics: IsComputedPropertyKey

PropertyName : LiteralPropertyName
  1. Return false.
PropertyName : ComputedPropertyName
  1. Return true.

12.2.6.6 Static Semantics: PropName

See also: 14.3.6, 14.4.10, 14.5.12

PropertyDefinition : IdentifierReference
  1. Return StringValue of IdentifierReference.
PropertyDefinition : PropertyName : AssignmentExpression
  1. Return PropName of PropertyName.
LiteralPropertyName : IdentifierName
  1. Return StringValue of IdentifierName.
LiteralPropertyName : StringLiteral
  1. Return a String value whose code units are the SV of the StringLiteral.
LiteralPropertyName : NumericLiteral
  1. Let nbr be the result of forming the value of the NumericLiteral.
  2. Return ToString(nbr).
ComputedPropertyName : [ AssignmentExpression ]
  1. Return empty.

12.2.6.7 Static Semantics: PropertyNameList

PropertyDefinitionList : PropertyDefinition
  1. If PropName of PropertyDefinition is empty, return a new empty List.
  2. Return a new List containing PropName of PropertyDefinition.
PropertyDefinitionList : PropertyDefinitionList , PropertyDefinition
  1. Let list be PropertyNameList of PropertyDefinitionList.
  2. If PropName of PropertyDefinition is empty, return list.
  3. Append PropName of PropertyDefinition to the end of list.
  4. Return list.

12.2.6.8 Runtime Semantics: Evaluation

ObjectLiteral : { }
  1. Return ObjectCreate(%ObjectPrototype%).
ObjectLiteral :
{ PropertyDefinitionList }
{ PropertyDefinitionList , }
  1. Let obj be ObjectCreate(%ObjectPrototype%).
  2. Let status be the result of performing PropertyDefinitionEvaluation of PropertyDefinitionList with arguments obj and true.
  3. ReturnIfAbrupt(status).
  4. Return obj.
LiteralPropertyName : IdentifierName
  1. Return StringValue of IdentifierName.
LiteralPropertyName : StringLiteral
  1. Return a String value whose code units are the SV of the StringLiteral.
LiteralPropertyName : NumericLiteral
  1. Let nbr be the result of forming the value of the NumericLiteral.
  2. Return ToString(nbr).
ComputedPropertyName : [ AssignmentExpression ]
  1. Let exprValue be the result of evaluating AssignmentExpression.
  2. Let propName be GetValue(exprValue).
  3. ReturnIfAbrupt(propName).
  4. Return ToPropertyKey(propName).

12.2.6.9 Runtime Semantics: PropertyDefinitionEvaluation

With parameter object and enumerable.

See also: 14.3.9, 14.4.13, B.3.1

PropertyDefinitionList : PropertyDefinitionList , PropertyDefinition
  1. Let status be the result of performing PropertyDefinitionEvaluation of PropertyDefinitionList with arguments object and enumerable.
  2. ReturnIfAbrupt(status).
  3. Return the result of performing PropertyDefinitionEvaluation of PropertyDefinition with arguments object and enumerable.
PropertyDefinition : IdentifierReference
  1. Let propName be StringValue of IdentifierReference.
  2. Let exprValue be the result of evaluating IdentifierReference.
  3. ReturnIfAbrupt(exprValue).
  4. Let propValue be GetValue(exprValue).
  5. ReturnIfAbrupt(propValue).
  6. Assert: enumerable is true.
  7. Return CreateDataPropertyOrThrow(object, propName, propValue).
PropertyDefinition : PropertyName : AssignmentExpression
  1. Let propKey be the result of evaluating PropertyName.
  2. ReturnIfAbrupt(propKey).
  3. Let exprValueRef be the result of evaluating AssignmentExpression.
  4. Let propValue be GetValue(exprValueRef).
  5. ReturnIfAbrupt(propValue).
  6. If IsAnonymousFunctionDefinition(AssignmentExpression) is true, then
    1. Let hasNameProperty be HasOwnProperty(propValue, "name").
    2. ReturnIfAbrupt(hasNameProperty).
    3. If hasNameProperty is false, perform SetFunctionName(propValue, propKey).
  7. Assert: enumerable is true.
  8. Return CreateDataPropertyOrThrow(object, propKey, propValue).

NOTE An alternative semantics for this production is given in B.3.1.

12.2.7 Function Defining Expressions

See 14.1 for PrimaryExpression : FunctionExpression .

See 14.4 for PrimaryExpression : GeneratorExpression .

See 14.5 for PrimaryExpression : ClassExpression .

12.2.8 Regular Expression Literals

Syntax

See 11.8.5.

12.2.8.1 Static Semantics: Early Errors

PrimaryExpression : RegularExpressionLiteral
  • It is a Syntax Error if BodyText of RegularExpressionLiteral cannot be recognized using the goal symbol Pattern of the ECMAScript RegExp grammar specified in 21.2.1.

  • It is a Syntax Error if FlagText of RegularExpressionLiteral contains any code points other than "g", "i", "m", "u", or "y", or if it contains the same code point more than once.

12.2.8.2 Runtime Semantics: Evaluation

PrimaryExpression : RegularExpressionLiteral
  1. Let pattern be the String value consisting of the UTF16Encoding of each code point of BodyText of RegularExpressionLiteral.
  2. Let flags be the String value consisting of the UTF16Encoding of each code point of FlagText of RegularExpressionLiteral.
  3. Return RegExpCreate(pattern, flags).

12.2.9 Template Literals

Syntax

TemplateLiteral[Yield] :
NoSubstitutionTemplate
TemplateHead Expression[In, ?Yield] TemplateSpans[?Yield]
TemplateSpans[Yield] :
TemplateTail
TemplateMiddleList[?Yield] TemplateTail
TemplateMiddleList[Yield] :
TemplateMiddle Expression[In, ?Yield]
TemplateMiddleList[?Yield] TemplateMiddle Expression[In, ?Yield]

12.2.9.1 Static Semantics: TemplateStrings

With parameter raw.

TemplateLiteral : NoSubstitutionTemplate
  1. If raw is false, then
    1. Let string be the TV of NoSubstitutionTemplate.
  2. Else,
    1. Let string be the TRV of NoSubstitutionTemplate.
  3. Return a List containing the single element, string.
TemplateLiteral : TemplateHead Expression TemplateSpans
  1. If raw is false, then
    1. Let head be the TV of TemplateHead.
  2. Else,
    1. Let head be the TRV of TemplateHead.
  3. Let tail be TemplateStrings of TemplateSpans with argument raw.
  4. Return a List containing head followed by the element, in order of tail.
TemplateSpans : TemplateTail
  1. If raw is false, then
    1. Let tail be the TV of TemplateTail.
  2. Else,
    1. Let tail be the TRV of TemplateTail.
  3. Return a List containing the single element, tail.
TemplateSpans : TemplateMiddleList TemplateTail
  1. Let middle be TemplateStrings of TemplateMiddleList with argument raw.
  2. If raw is false, then
    1. Let tail be the TV of TemplateTail.
  3. Else,
    1. Let tail be the TRV of TemplateTail.
  4. Return a List containing the elements, in order, of middle followed by tail.
TemplateMiddleList : TemplateMiddle Expression
  1. If raw is false, then
    1. Let string be the TV of TemplateMiddle.
  2. Else,
    1. Let string be the TRV of TemplateMiddle.
  3. Return a List containing the single element, string.
TemplateMiddleList : TemplateMiddleList TemplateMiddle Expression
  1. Let front be TemplateStrings of TemplateMiddleList with argument raw.
  2. If raw is false, then
    1. Let last be the TV of TemplateMiddle.
  3. Else,
    1. Let last be the TRV of TemplateMiddle.
  4. Append last as the last element of the List front.
  5. Return front.

12.2.9.2 Runtime Semantics: ArgumentListEvaluation

See also: 12.3.6.1

TemplateLiteral : NoSubstitutionTemplate
  1. Let templateLiteral be this TemplateLiteral.
  2. Let siteObj be GetTemplateObject(templateLiteral).
  3. Return a List containing the one element which is siteObj.
TemplateLiteral : TemplateHead Expression TemplateSpans
  1. Let templateLiteral be this TemplateLiteral.
  2. Let siteObj be GetTemplateObject(templateLiteral).
  3. Let firstSub be the result of evaluating Expression.
  4. ReturnIfAbrupt(firstSub).
  5. Let restSub be SubstitutionEvaluation of TemplateSpans.
  6. ReturnIfAbrupt(restSub).
  7. Assert: restSub is a List.
  8. Return a List whose first element is siteObj, whose second elements is firstSub, and whose subsequent elements are the elements of restSub, in order. restSub may contain no elements.

12.2.9.3 Runtime Semantics: GetTemplateObject ( templateLiteral )

The abstract operation GetTemplateObject is called with a grammar production, templateLiteral, as an argument. It performs the following steps:

  1. Let rawStrings be TemplateStrings of templateLiteral with argument true.
  2. Let ctx be the running execution context.
  3. Let realm be the ctx’s Realm.
  4. Let templateRegistry be realm.[[templateMap]].
  5. For each element e of templateRegistry, do
    1. If e.[[strings]] and rawStrings contain the same values in the same order, then
      1. Return e.[[array]].
  6. Let cookedStrings be TemplateStrings of templateLiteral with argument false.
  7. Let count be the number of elements in the List cookedStrings.
  8. Let template be ArrayCreate(count).
  9. Let rawObj be ArrayCreate(count).
  10. Let index be 0.
  11. Repeat while index < count
    1. Let prop be ToString(index).
    2. Let cookedValue be the String value cookedStrings[index].
    3. Call template.[[DefineOwnProperty]](prop, PropertyDescriptor{[[Value]]: cookedValue, [[Enumerable]]: true, [[Writable]]: false, [[Configurable]]: false}).
    4. Let rawValue be the String value rawStrings[index].
    5. Call rawObj.[[DefineOwnProperty]](prop, PropertyDescriptor{[[Value]]: rawValue, [[Enumerable]]: true, [[Writable]]: false, [[Configurable]]: false}).
    6. Let index be index+1.
  12. Perform SetIntegrityLevel(rawObj, "frozen").
  13. Call template.[[DefineOwnProperty]]("raw", PropertyDescriptor{[[Value]]: rawObj, [[Writable]]: false, [[Enumerable]]: false, [[Configurable]]: false}).
  14. Perform SetIntegrityLevel(template, "frozen").
  15. Append the Record{[[strings]]: rawStrings, [[array]]: template} to templateRegistry.
  16. Return template.

NOTE 1 The creation of a template object cannot result in an abrupt completion.

NOTE 2 Each TemplateLiteral in the program code of a Realm is associated with a unique template object that is used in the evaluation of tagged Templates (12.2.9.5). The template objects are frozen and the same template object is used each time a specific tagged Template is evaluated. Whether template objects are created lazily upon first evaluation of the TemplateLiteral or eagerly prior to first evaluation is an implementation choice that is not observable to ECMAScript code.

NOTE 3 Future editions of this specification may define additional non-enumerable properties of template objects.

12.2.9.4 Runtime Semantics: SubstitutionEvaluation

TemplateSpans : TemplateTail
  1. Return an empty List.
TemplateSpans : TemplateMiddleList TemplateTail
  1. Return the result of SubstitutionEvaluation of TemplateMiddleList.
TemplateMiddleList : TemplateMiddle Expression
  1. Let sub be the result of evaluating Expression.
  2. ReturnIfAbrupt(sub).
  3. Return a List containing only sub.
TemplateMiddleList : TemplateMiddleList TemplateMiddle Expression
  1. Let preceding be the result of SubstitutionEvaluation of TemplateMiddleList .
  2. ReturnIfAbrupt(preceding).
  3. Let next be the result of evaluating Expression.
  4. ReturnIfAbrupt(next).
  5. Append next as the last element of the List preceding.
  6. Return preceding.

12.2.9.5 Runtime Semantics: Evaluation

TemplateLiteral : NoSubstitutionTemplate
  1. Return the String value whose code units are the elements of the TV of NoSubstitutionTemplate as defined in 11.8.6.
TemplateLiteral : TemplateHead Expression TemplateSpans
  1. Let head be the TV of TemplateHead as defined in 11.8.6.
  2. Let sub be the result of evaluating Expression.
  3. Let middle be ToString(sub).
  4. ReturnIfAbrupt(middle).
  5. Let tail be the result of evaluating TemplateSpans .
  6. ReturnIfAbrupt(tail).
  7. Return the String value whose code units are the elements of head followed by the elements of middle followed by the elements of tail.

NOTE 1 The string conversion semantics applied to the Expression value are like String.prototype.concat rather than the + operator.

TemplateSpans : TemplateTail
  1. Let tail be the TV of TemplateTail as defined in 11.8.6.
  2. Return the string consisting of the code units of tail.
TemplateSpans : TemplateMiddleList TemplateTail
  1. Let head be the result of evaluating TemplateMiddleList.
  2. ReturnIfAbrupt(head).
  3. Let tail be the TV of TemplateTail as defined in 11.8.6.
  4. Return the string whose code units are the elements of head followed by the elements of tail.
TemplateMiddleList : TemplateMiddle Expression
  1. Let head be the TV of TemplateMiddle as defined in 11.8.6.
  2. Let sub be the result of evaluating Expression.
  3. Let middle be ToString(sub).
  4. ReturnIfAbrupt(middle).
  5. Return the sequence of code units consisting of the code units of head followed by the elements of middle.

NOTE 2 The string conversion semantics applied to the Expression value are like String.prototype.concat rather than the + operator.

TemplateMiddleList : TemplateMiddleList TemplateMiddle Expression
  1. Let rest be the result of evaluating TemplateMiddleList .
  2. ReturnIfAbrupt(rest).
  3. Let middle be the TV of TemplateMiddle as defined in 11.8.6.
  4. Let sub be the result of evaluating Expression.
  5. Let last be ToString(sub).
  6. ReturnIfAbrupt(last).
  7. Return the sequence of code units consisting of the elements of rest followed by the code units of middle followed by the elements of last.

NOTE 3 The string conversion semantics applied to the Expression value are like String.prototype.concat rather than the + operator.

12.2.10 The Grouping Operator

12.2.10.1 Static Semantics: Early Errors

PrimaryExpression : CoverParenthesizedExpressionAndArrowParameterList
  • It is a Syntax Error if the lexical token sequence matched by CoverParenthesizedExpressionAndArrowParameterList cannot be parsed with no tokens left over using ParenthesizedExpression as the goal symbol.

  • All Early Errors rules for ParenthesizedExpression and its derived productions also apply to CoveredParenthesizedExpression of CoverParenthesizedExpressionAndArrowParameterList.

12.2.10.2 Static Semantics: IsFunctionDefinition

See also: 12.2.1.3, 12.3.1.2, 12.4.2, 12.5.2, 12.6.1, 12.7.1, 12.8.1, 12.9.1, 12.10.1, 12.11.1, 12.12.1, 12.13.1, 12.14.2, 12.15.1, 14.1.11, 14.4.9, 14.5.8.

ParenthesizedExpression : ( Expression )
  1. Return IsFunctionDefinition of Expression.

12.2.10.3 Static Semantics: IsValidSimpleAssignmentTarget

See also: 12.1.3, 12.2.1.5, 12.3.1.5, 12.4.3, 12.5.3, 12.6.2, 12.7.2, 12.8.2, 12.9.2, 12.10.2, 12.11.2, 12.12.2, 12.13.2, 12.14.3, 12.15.2.

ParenthesizedExpression : ( Expression )
  1. Return IsValidSimpleAssignmentTarget of Expression.

12.2.10.4 Runtime Semantics: Evaluation

PrimaryExpression : CoverParenthesizedExpressionAndArrowParameterList
  1. Let expr be CoveredParenthesizedExpression of CoverParenthesizedExpressionAndArrowParameterList.
  2. Return the result of evaluating expr.
ParenthesizedExpression : ( Expression )
  1. Return the result of evaluating Expression. This may be of type Reference.

NOTE This algorithm does not apply GetValue to the result of evaluating Expression. The principal motivation for this is so that operators such as delete and typeof may be applied to parenthesized expressions.

12.3 Left-Hand-Side Expressions

Syntax

MemberExpression[Yield] :
PrimaryExpression[?Yield]
MemberExpression[?Yield] [ Expression[In, ?Yield] ]
MemberExpression[?Yield] . IdentifierName
MemberExpression[?Yield] TemplateLiteral[?Yield]
SuperProperty[?Yield]
MetaProperty
new MemberExpression[?Yield] Arguments[?Yield]
SuperProperty[Yield] :
super [ Expression[In, ?Yield] ]
super . IdentifierName
MetaProperty :
NewTarget
NewTarget :
new . target
NewExpression[Yield] :
MemberExpression[?Yield]
new NewExpression[?Yield]
CallExpression[Yield] :
MemberExpression[?Yield] Arguments[?Yield]
SuperCall[?Yield]
CallExpression[?Yield] Arguments[?Yield]
CallExpression[?Yield] [ Expression[In, ?Yield] ]
CallExpression[?Yield] . IdentifierName
CallExpression[?Yield] TemplateLiteral[?Yield]
SuperCall[Yield] :
super Arguments[?Yield]
Arguments[Yield] :
( )
( ArgumentList[?Yield] )
ArgumentList[Yield] :
AssignmentExpression[In, ?Yield]
... AssignmentExpression[In, ?Yield]
ArgumentList[?Yield] , AssignmentExpression[In, ?Yield]
ArgumentList[?Yield] , ... AssignmentExpression[In, ?Yield]
LeftHandSideExpression[Yield] :
NewExpression[?Yield]
CallExpression[?Yield]

12.3.1 Static Semantics

12.3.1.1 Static Semantics: Contains

With parameter symbol.

See also: 5.3, 12.2.6.3, 14.1.4, 14.2.3, 14.4.4, 14.5.4

MemberExpression : MemberExpression . IdentifierName
  1. If MemberExpression Contains symbol is true, return true.
  2. If symbol is a ReservedWord, return false.
  3. If symbol is an Identifier and StringValue of symbol is the same value as the StringValue of IdentifierName, return true;
  4. Return false.
SuperProperty : super . IdentifierName
  1. If symbol is the ReservedWord super, return true.
  2. If symbol is a ReservedWord, return false.
  3. If symbol is an Identifier and StringValue of symbol is the same value as the StringValue of IdentifierName, return true;
  4. Return false.
CallExpression : CallExpression . IdentifierName
  1. If CallExpression Contains symbol is true, return true.
  2. If symbol is a ReservedWord, return false.
  3. If symbol is an Identifier and StringValue of symbol is the same value as the StringValue of IdentifierName, return true;
  4. Return false.

12.3.1.2 Static Semantics: IsFunctionDefinition

See also: 12.2.1.3, 12.2.10.2, 12.4.2, 12.5.2, 12.6.1, 12.7.1, 12.8.1, 12.9.1, 12.10.1, 12.11.1, 12.12.1, 12.13.1, 12.14.2, 12.15.1, 14.1.11, 14.4.9, 14.5.8.

MemberExpression :
MemberExpression [ Expression ]
MemberExpression . IdentifierName
MemberExpression TemplateLiteral
SuperProperty
MetaProperty
new MemberExpression Arguments
NewExpression :
new NewExpression
CallExpression :
MemberExpression Arguments
SuperCall
CallExpression Arguments
CallExpression [ Expression ]
CallExpression . IdentifierName
CallExpression TemplateLiteral
  1. Return false.

12.3.1.3 Static Semantics: IsDestructuring

See also: 13.7.5.6.

MemberExpression : PrimaryExpression
  1. If PrimaryExpression is either an ObjectLiteral or an ArrayLiteral, return true.
  2. Return false.
MemberExpression :
MemberExpression [ Expression ]
MemberExpression . IdentifierName
MemberExpression TemplateLiteral
SuperProperty
MetaProperty
new MemberExpression Arguments
NewExpression :
new NewExpression
CallExpression :
MemberExpression Arguments
SuperCall
CallExpression Arguments
CallExpression [ Expression ]
CallExpression . IdentifierName
CallExpression TemplateLiteral
  1. Return false.

12.3.1.4 Static Semantics: IsIdentifierRef

See also: 12.2.1.4.

LeftHandSideExpression :
CallExpression
MemberExpression :
MemberExpression [ Expression ]
MemberExpression . IdentifierName
MemberExpression TemplateLiteral
SuperProperty
MetaProperty
new MemberExpression Arguments
NewExpression :
new NewExpression
  1. Return false.

12.3.1.5 Static Semantics: IsValidSimpleAssignmentTarget

See also: 12.1.3, 12.2.1.5, 12.2.10.3, 12.4.3, 12.5.3, 12.6.2, 12.7.2, 12.8.2, 12.9.2, 12.10.2, 12.11.2, 12.12.2, 12.13.2, 12.14.3, 12.15.2.

CallExpression :
CallExpression [ Expression ]
CallExpression . IdentifierName
MemberExpression :
MemberExpression [ Expression ]
MemberExpression . IdentifierName
SuperProperty
  1. Return true.
ç:
MemberExpression Arguments
SuperCall
CallExpression Arguments
CallExpression TemplateLiteral
NewExpression :
new NewExpression
MemberExpression :
MemberExpression TemplateLiteral
new MemberExpression Arguments
NewTarget :
new . target
  1. Return false.

12.3.2 Property Accessors

NOTE Properties are accessed by name, using either the dot notation:

MemberExpression . IdentifierName
CallExpression . IdentifierName

or the bracket notation:

MemberExpression [ Expression ]
CallExpression [ Expression ]

The dot notation is explained by the following syntactic conversion:

MemberExpression . IdentifierName

is identical in its behaviour to

MemberExpression [ <identifier-name-string> ]

and similarly

CallExpression . IdentifierName

is identical in its behaviour to

CallExpression [ <identifier-name-string> ]

where <identifier-name-string> is the result of evaluating StringValue of IdentifierName.

12.3.2.1 Runtime Semantics: Evaluation

MemberExpression : MemberExpression [ Expression ]
  1. Let baseReference be the result of evaluating MemberExpression.
  2. Let baseValue be GetValue(baseReference).
  3. ReturnIfAbrupt(baseValue).
  4. Let propertyNameReference be the result of evaluating Expression.
  5. Let propertyNameValue be GetValue(propertyNameReference).
  6. ReturnIfAbrupt(propertyNameValue).
  7. Let bv be RequireObjectCoercible(baseValue).
  8. ReturnIfAbrupt(bv).
  9. Let propertyKey be ToPropertyKey(propertyNameValue).
  10. ReturnIfAbrupt(propertyKey).
  11. If the code matched by the syntactic production that is being evaluated is strict mode code, let strict be true, else let strict be false.
  12. Return a value of type Reference whose base value is bv and whose referenced name is propertyKey, and whose strict reference flag is strict.
MemberExpression : MemberExpression . IdentifierName
  1. Let baseReference be the result of evaluating MemberExpression.
  2. Let baseValue be GetValue(baseReference).
  3. ReturnIfAbrupt(baseValue).
  4. Let bv be RequireObjectCoercible(baseValue).
  5. ReturnIfAbrupt(bv).
  6. Let propertyNameString be StringValue of IdentifierName
  7. If the code matched by the syntactic production that is being evaluated is strict mode code, let strict be true, else let strict be false.
  8. Return a value of type Reference whose base value is bv and whose referenced name is propertyNameString, and whose strict reference flag is strict.
CallExpression : CallExpression [ Expression ]

Is evaluated in exactly the same manner as MemberExpression : MemberExpression [ Expression ] except that the contained CallExpression is evaluated in step 1.

CallExpression : CallExpression . IdentifierName

Is evaluated in exactly the same manner as MemberExpression : MemberExpression . IdentifierName except that the contained CallExpression is evaluated in step 1.

12.3.3 The new Operator

12.3.3.1 Runtime Semantics: Evaluation

NewExpression : new NewExpression
  1. Return EvaluateNew(NewExpression, empty).
MemberExpression : new MemberExpression Arguments
  1. Return EvaluateNew(MemberExpression, Arguments).

12.3.3.1.1 Runtime Semantics: EvaluateNew(constructProduction, arguments)

The abstract operation EvaluateNew with arguments constructProduction, and arguments performs the following steps:

  1. Assert: constructProduction is either a NewExpression or a MemberExpression.
  2. Assert: arguments is either empty or an Arguments production.
  3. Let ref be the result of evaluating constructProduction.
  4. Let constructor be GetValue(ref).
  5. ReturnIfAbrupt(constructor).
  6. If arguments is empty, let argList be an empty List.
  7. Else,
    1. Let argList be ArgumentListEvaluation of arguments.
    2. ReturnIfAbrupt(argList).
  8. If IsConstructor (constructor) is false, throw a TypeError exception.
  9. Return Construct(constructor, argList).

12.3.4 Function Calls

12.3.4.1 Runtime Semantics: Evaluation

CallExpression : MemberExpression Arguments
  1. Let ref be the result of evaluating MemberExpression.
  2. Let func be GetValue(ref).
  3. ReturnIfAbrupt(func).
  4. If Type(ref) is Reference and IsPropertyReference(ref) is false and GetReferencedName(ref) is "eval", then
    1. If SameValue(func, %eval%) is true, then
      1. Let argList be ArgumentListEvaluation(Arguments).
      2. ReturnIfAbrupt(argList).
      3. If argList has no elements, return undefined.
      4. Let evalText be the first element of argList.
      5. If the source code matching this CallExpression is strict code, let strictCaller be true. Otherwise let strictCaller be false.
      6. Let evalRealm be the running execution context’s Realm.
      7. Return PerformEval(evalText, evalRealm, strictCaller, true). .
  5. If Type(ref) is Reference, then
    1. If IsPropertyReference(ref) is true, then
      1. Let thisValue be GetThisValue(ref).
    2. Else, the base of ref is an Environment Record
      1. Let refEnv be GetBase(ref).
      2. Let thisValue be refEnv.WithBaseObject().
  6. Else Type(ref) is not Reference,
    1. Let thisValue be undefined.
  7. Let thisCall be this CallExpression.
  8. Let tailCall be IsInTailPosition(thisCall). (See 14.6.1)
  9. Return EvaluateDirectCall(func, thisValue, Arguments, tailCall).

A CallExpression evaluation that executes step 4.a.vii is a direct eval.

CallExpression : CallExpression Arguments
  1. Let ref be the result of evaluating CallExpression.
  2. Let thisCall be this CallExpression
  3. Let tailCall be IsInTailPosition(thisCall). (See 14.6.1)
  4. Return EvaluateCall(ref, Arguments, tailCall).

12.3.4.2 Runtime Semantics: EvaluateCall( ref, arguments, tailPosition )

The abstract operation EvaluateCall takes as arguments a value ref, a syntactic grammar production arguments, and a Boolean argument tailPosition. It performs the following steps:

  1. Let func be GetValue(ref).
  2. ReturnIfAbrupt(func).
  3. If Type(ref) is Reference, then
    1. If IsPropertyReference(ref) is true, then
      1. Let thisValue be GetThisValue(ref).
    2. Else, the base of ref is an Environment Record
      1. Let refEnv be GetBase(ref).
      2. Let thisValue be refEnv.WithBaseObject().
  4. Else Type(ref) is not Reference,
    1. Let thisValue be undefined.
  5. Return EvaluateDirectCall(func, thisValue, arguments, tailPosition).

12.3.4.3 Runtime Semantics: EvaluateDirectCall( func, thisValue, arguments, tailPosition )

The abstract operation EvaluateDirectCall takes as arguments a value func, a value thisValue, a syntactic grammar production arguments, and a Boolean argument tailPosition. It performs the following steps:

  1. Let argList be ArgumentListEvaluation(arguments).
  2. ReturnIfAbrupt(argList).
  3. If Type(func) is not Object, throw a TypeError exception.
  4. If IsCallable(func) is false, throw a TypeError exception.
  5. If tailPosition is true, perform PrepareForTailCall().
  6. Let result be Call(func, thisValue, argList).
  7. Assert: If tailPosition is true, the above call will not return here, but instead evaluation will continue as if the following return has already occurred.
  8. Assert: If result is not an abrupt completion then Type(result) is an ECMAScript language type.
  9. Return result.

12.3.5 The super Keyword

12.3.5.1 Runtime Semantics: Evaluation

SuperProperty : super [ Expression ]
  1. Let propertyNameReference be the result of evaluating Expression.
  2. Let propertyNameValue be GetValue(propertyNameReference).
  3. Let propertyKey be ToPropertyKey(propertyNameValue).
  4. ReturnIfAbrupt(propertyKey).
  5. If the code matched by the syntactic production that is being evaluated is strict mode code, let strict be true, else let strict be false.
  6. Return MakeSuperPropertyReference(propertyKey, strict).
SuperProperty : super . IdentifierName
  1. Let propertyKey be StringValue of IdentifierName.
  2. If the code matched by the syntactic production that is being evaluated is strict mode code, let strict be true, else let strict be false.
  3. Return MakeSuperPropertyReference(propertyKey, strict).
SuperCall : super Arguments
  1. Let newTarget be GetNewTarget().
  2. If newTarget is undefined, throw a ReferenceError exception.
  3. Let func be GetSuperConstructor().
  4. ReturnIfAbrupt(func).
  5. Let argList be ArgumentListEvaluation of Arguments.
  6. ReturnIfAbrupt(argList).
  7. Let result be Construct(func, argList, newTarget).
  8. ReturnIfAbrupt(result).
  9. Let thisER be GetThisEnvironment( ).
  10. Return thisER.BindThisValue(result).

12.3.5.2 Runtime Semantics: GetSuperConstructor ( )

The abstract operation GetSuperConstructor performs the following steps:

  1. Let envRec be GetThisEnvironment( ).
  2. Assert: envRec is a function Environment Record.
  3. Let activeFunction be envRec.[[FunctionObject]].
  4. Let superConstructor be activeFunction.[[GetPrototypeOf]]().
  5. ReturnIfAbrupt(superConstructor).
  6. If IsConstructor(superConstructor) is false, throw a TypeError exception.
  7. Return superConstructor.

12.3.5.3 Runtime Semantics: MakeSuperPropertyReference(propertyKey, strict)

The abstract operation MakeSuperPropertyReference with arguments propertyKey and strict performs the following steps:

  1. Let env be GetThisEnvironment( ).
  2. If env.HasSuperBinding() is false, throw a ReferenceError exception.
  3. Let actualThis be env.GetThisBinding().
  4. ReturnIfAbrupt(actualThis).
  5. Let baseValue be env.GetSuperBase().
  6. Let bv be RequireObjectCoercible(baseValue).
  7. ReturnIfAbrupt(bv).
  8. Return a value of type Reference that is a Super Reference whose base value is bv, whose referenced name is propertyKey, whose thisValue is actualThis, and whose strict reference flag is strict.

12.3.6 Argument Lists

NOTE The evaluation of an argument list produces a List of values (see 6.2.1).

12.3.6.1 Runtime Semantics: ArgumentListEvaluation

See also: 12.2.9.2

Arguments : ( )
  1. Return an empty List.
ArgumentList : AssignmentExpression
  1. Let ref be the result of evaluating AssignmentExpression.
  2. Let arg be GetValue(ref).
  3. ReturnIfAbrupt(arg).
  4. Return a List whose sole item is arg.
ArgumentList : ... AssignmentExpression
  1. Let list be an empty List.
  2. Let spreadRef be the result of evaluating AssignmentExpression.
  3. Let spreadObj be GetValue(spreadRef).
  4. Let iterator be GetIterator(spreadObj).
  5. ReturnIfAbrupt(iterator).
  6. Repeat
    1. Let next be IteratorStep(iterator).
    2. ReturnIfAbrupt(next).
    3. If next is false, return list.
    4. Let nextArg be IteratorValue(next).
    5. ReturnIfAbrupt(nextArg).
    6. Append nextArg as the last element of list.
ArgumentList : ArgumentList , AssignmentExpression
  1. Let precedingArgs be the result of evaluating ArgumentList.
  2. ReturnIfAbrupt(precedingArgs).
  3. Let ref be the result of evaluating AssignmentExpression.
  4. Let arg be GetValue(ref).
  5. ReturnIfAbrupt(arg).
  6. Append arg to the end of precedingArgs.
  7. Return precedingArgs.
ArgumentList : ArgumentList , ... AssignmentExpression
  1. Let precedingArgs be the result of evaluating ArgumentList.
  2. Let spreadRef be the result of evaluating AssignmentExpression.
  3. Let iterator be GetIterator(GetValue(spreadRef) ).
  4. ReturnIfAbrupt(iterator).
  5. Repeat
    1. Let next be IteratorStep(iterator).
    2. ReturnIfAbrupt(next).
    3. If next is false, return precedingArgs.
    4. Let nextArg be IteratorValue(next).
    5. ReturnIfAbrupt(nextArg).
    6. Append nextArg as the last element of precedingArgs.

12.3.7 Tagged Templates

NOTE A tagged template is a function call where the arguments of the call are derived from a TemplateLiteral (12.2.9). The actual arguments include a template object (12.2.9.3) and the values produced by evaluating the expressions embedded within the TemplateLiteral.

12.3.7.1 Runtime Semantics: Evaluation

MemberExpression : MemberExpression TemplateLiteral
  1. Let tagRef be the result of evaluating MemberExpression.
  2. Let thisCall be this MemberExpression.
  3. Let tailCall be IsInTailPosition(thisCall). (See 14.6.1)
  4. Return EvaluateCall(tagRef, TemplateLiteral, tailCall).
CallExpression : CallExpression TemplateLiteral
  1. Let tagRef be the result of evaluating CallExpression.
  2. Let thisCall be this CallExpression.
  3. Let tailCall be IsInTailPosition(thisCall). (See 14.6.1)
  4. Return EvaluateCall(tagRef, TemplateLiteral, tailCall).

12.3.8 Meta Properties

12.3.8.1 Runtime Semantics: Evaluation

NewTarget : new . target
  1. Return GetNewTarget().

12.4 Postfix Expressions

Syntax

PostfixExpression[Yield] :
LeftHandSideExpression[?Yield]
LeftHandSideExpression[?Yield] [no LineTerminator here] ++
LeftHandSideExpression[?Yield] [no LineTerminator here] --

12.4.1 Static Semantics: Early Errors

PostfixExpression :
LeftHandSideExpression ++
LeftHandSideExpression --
  • It is an early Reference Error if IsValidSimpleAssignmentTarget of LeftHandSideExpression is false.

12.4.2 Static Semantics: IsFunctionDefinition

See also: 12.2.1.3, 12.2.10.2, 12.3.1.2, 12.5.2, 12.6.1, 12.7.1, 12.8.1, 12.9.1, 12.10.1, 12.11.1, 12.12.1, 12.13.1, 12.14.2, 12.15.1, 14.1.11, 14.4.9, 14.5.8

PostfixExpression :
LeftHandSideExpression ++
LeftHandSideExpression --
  1. Return false.

12.4.3 Static Semantics: IsValidSimpleAssignmentTarget

See also: 12.1.3, 12.2.1.5, 12.2.10.3, 12.3.1.5, 12.5.3, 12.6.2, 12.7.2, 12.8.2, 12.9.2, 12.10.2, 12.11.2, 12.12.2, 12.13.2, 12.14.3, 12.15.2.

PostfixExpression :
LeftHandSideExpression ++
LeftHandSideExpression --
  1. Return false.

12.4.4 Postfix Increment Operator

12.4.4.1 Runtime Semantics: Evaluation

PostfixExpression : LeftHandSideExpression ++
  1. Let lhs be the result of evaluating LeftHandSideExpression.
  2. Let oldValue be ToNumber(GetValue(lhs)).
  3. ReturnIfAbrupt(oldValue).
  4. Let newValue be the result of adding the value 1 to oldValue, using the same rules as for the + operator (see 12.7.5).
  5. Let status be PutValue(lhs, newValue).
  6. ReturnIfAbrupt(status).
  7. Return oldValue.

12.4.5 Postfix Decrement Operator

12.4.5.1 Runtime Semantics: Evaluation

PostfixExpression : LeftHandSideExpression --
  1. Let lhs be the result of evaluating LeftHandSideExpression.
  2. Let oldValue be ToNumber(GetValue(lhs)).
  3. ReturnIfAbrupt(oldValue).
  4. Let newValue be the result of subtracting the value 1 from oldValue, using the same rules as for the - operator (12.7.5).
  5. Let status be PutValue(lhs, newValue).
  6. ReturnIfAbrupt(status).
  7. Return oldValue.

12.5 Unary Operators

Syntax

UnaryExpression[Yield] :
PostfixExpression[?Yield]
delete UnaryExpression[?Yield]
void UnaryExpression[?Yield]
typeof UnaryExpression[?Yield]
++ UnaryExpression[?Yield]
-- UnaryExpression[?Yield]
+ UnaryExpression[?Yield]
- UnaryExpression[?Yield]
~ UnaryExpression[?Yield]
! UnaryExpression[?Yield]

12.5.1 Static Semantics: Early Errors

UnaryExpression :
++ UnaryExpression
-- UnaryExpression
  • It is an early Reference Error if IsValidSimpleAssignmentTarget of UnaryExpression is false.

12.5.2 Static Semantics: IsFunctionDefinition

See also: 12.2.1.3, 12.2.10.2, 12.3.1.2, 12.4.2, 12.6.1, 12.7.1, 12.8.1, 12.9.1, 12.10.1, 12.11.1, 12.12.1, 12.13.1, 12.14.2, 12.15.1, 14.1.11, 14.4.9, 14.5.8.

UnaryExpression :
delete UnaryExpression
void UnaryExpression
typeof UnaryExpression
++ UnaryExpression
-- UnaryExpression
+ UnaryExpression
- UnaryExpression
~ UnaryExpression
! UnaryExpression
  1. Return false.

12.5.3 Static Semantics: IsValidSimpleAssignmentTarget

See also: 12.1.3, 12.2.1.5, 12.2.10.3, 12.3.1.5, 12.4.3, 12.6.2, 12.7.2, 12.8.2, 12.9.2, 12.10.2, 12.11.2, 12.12.2, 12.13.2, 12.14.3, 12.15.2.

UnaryExpression :
delete UnaryExpression
void UnaryExpression
typeof UnaryExpression
++ UnaryExpression
-- UnaryExpression
+ UnaryExpression
- UnaryExpression
~ UnaryExpression
! UnaryExpression
  1. Return false.

12.5.4 The delete Operator

12.5.4.1 Static Semantics: Early Errors

UnaryExpression : delete UnaryExpression
  • It is a Syntax Error if the UnaryExpression is contained in strict mode code and the derived UnaryExpression is PrimaryExpression : IdentifierReference.

  • It is a Syntax Error if the derived UnaryExpression is
    PrimaryExpression : CoverParenthesizedExpressionAndArrowParameterList
    and CoverParenthesizedExpressionAndArrowParameterList ultimately derives a phrase that, if used in place of UnaryExpression, would produce a Syntax Error according to these rules. This rule is recursively applied.

NOTE The last rule means that expressions such as
delete (((foo)))
produce early errors because of recursive application of the first rule.

12.5.4.2 Runtime Semantics: Evaluation

UnaryExpression : delete UnaryExpression
  1. Let ref be the result of evaluating UnaryExpression.
  2. ReturnIfAbrupt(ref).
  3. If Type(ref) is not Reference, return true.
  4. If IsUnresolvableReference(ref) is true, then
    1. Assert: IsStrictReference(ref) is false.
    2. Return true.
  5. If IsPropertyReference(ref) is true, then
    1. If IsSuperReference(ref), throw a ReferenceError exception.
    2. Let baseObj be ToObject(GetBase(ref)).
    3. Assert: baseObj is not an abrupt completion.
    4. Let deleteStatus be baseObj.[[Delete]](GetReferencedName(ref)).
    5. ReturnIfAbrupt(deleteStatus).
    6. If deleteStatus is false and IsStrictReference(ref) is true, throw a TypeError exception.
    7. Return deleteStatus.
  6. Else ref is a Reference to an Environment Record binding,
    1. Let bindings be GetBase(ref).
    2. Return bindings.DeleteBinding(GetReferencedName(ref)).

NOTE When a delete operator occurs within strict mode code, a SyntaxError exception is thrown if its UnaryExpression is a direct reference to a variable, function argument, or function name. In addition, if a delete operator occurs within strict mode code and the property to be deleted has the attribute { [[Configurable]]: false }, a TypeError exception is thrown.

12.5.5 The void Operator

12.5.5.1 Runtime Semantics: Evaluation

UnaryExpression : void UnaryExpression
  1. Let expr be the result of evaluating UnaryExpression.
  2. Let status be GetValue(expr).
  3. ReturnIfAbrupt(status).
  4. Return undefined.

NOTE GetValue must be called even though its value is not used because it may have observable side-effects.

12.5.6 The typeof Operator

12.5.6.1 Runtime Semantics: Evaluation

UnaryExpression : typeof UnaryExpression
  1. Let val be the result of evaluating UnaryExpression.
  2. If Type(val) is Reference, then
    1. If IsUnresolvableReference(val) is true, return "undefined".
  3. Let val be GetValue(val).
  4. ReturnIfAbrupt(val).
  5. Return a String according to Table 35.
Table 35 — typeof Operator Results
Type of val Result
Undefined "undefined"
Null "object"
Boolean "boolean"
Number "number"
String "string"
Symbol "symbol"
Object (ordinary and does not implement [[Call]]) "object"
Object (standard exotic and does not implement [[Call]]) "object"
Object (implements [[Call]]) "function"
Object (non-standard exotic and does not implement [[Call]]) Implementation-defined. Must not be "undefined", "boolean", "function", "number", "symbol", or "string".

NOTE Implementations are discouraged from defining new typeof result values for non-standard exotic objects. If possible "object"should be used for such objects.

12.5.7 Prefix Increment Operator

12.5.7.1 Runtime Semantics: Evaluation

UnaryExpression : ++ UnaryExpression
  1. Let expr be the result of evaluating UnaryExpression.
  2. Let oldValue be ToNumber(GetValue(expr)).
  3. ReturnIfAbrupt(oldValue).
  4. Let newValue be the result of adding the value 1 to oldValue, using the same rules as for the + operator (see 12.7.5).
  5. Let status be PutValue(expr, newValue).
  6. ReturnIfAbrupt(status).
  7. Return newValue.

12.5.8 Prefix Decrement Operator

12.5.8.1 Runtime Semantics: Evaluation

UnaryExpression : -- UnaryExpression
  1. Let expr be the result of evaluating UnaryExpression.
  2. Let oldValue be ToNumber(GetValue(expr)).
  3. ReturnIfAbrupt(oldValue).
  4. Let newValue be the result of subtracting the value 1 from oldValue, using the same rules as for the - operator (see 12.7.5).
  5. Let status be PutValue(expr, newValue).
  6. ReturnIfAbrupt(status).
  7. Return newValue.

12.5.9 Unary + Operator

NOTE The unary + operator converts its operand to Number type.

12.5.9.1 Runtime Semantics: Evaluation

UnaryExpression : + UnaryExpression
  1. Let expr be the result of evaluating UnaryExpression.
  2. Return ToNumber(GetValue(expr)).

12.5.10 Unary - Operator

NOTE The unary - operator converts its operand to Number type and then negates it. Negating +0 produces −0, and negating −0 produces +0.

12.5.10.1 Runtime Semantics: Evaluation

UnaryExpression : - UnaryExpression
  1. Let expr be the result of evaluating UnaryExpression.
  2. Let oldValue be ToNumber(GetValue(expr)).
  3. ReturnIfAbrupt(oldValue).
  4. If oldValue is NaN, return NaN.
  5. Return the result of negating oldValue; that is, compute a Number with the same magnitude but opposite sign.

12.5.11 Bitwise NOT Operator ( ~ )

12.5.11.1 Runtime Semantics: Evaluation

UnaryExpression : ~ UnaryExpression
  1. Let expr be the result of evaluating UnaryExpression.
  2. Let oldValue be ToInt32(GetValue(expr)).
  3. ReturnIfAbrupt(oldValue).
  4. Return the result of applying bitwise complement to oldValue. The result is a signed 32-bit integer.

12.5.12 Logical NOT Operator ( ! )

12.5.12.1 Runtime Semantics: Evaluation

UnaryExpression : ! UnaryExpression
  1. Let expr be the result of evaluating UnaryExpression.
  2. Let oldValue be ToBoolean(GetValue(expr)).
  3. ReturnIfAbrupt(oldValue).
  4. If oldValue is true, return false.
  5. Return true.

12.6 Multiplicative Operators

Syntax

MultiplicativeExpression[Yield] :
UnaryExpression[?Yield]
MultiplicativeExpression[?Yield] MultiplicativeOperator UnaryExpression[?Yield]
MultiplicativeOperator : one of
* / %

12.6.1 Static Semantics: IsFunctionDefinition

See also: 12.2.1.3, 12.2.10.2, 12.3.1.2, 12.4.2, 12.5.2, 12.7.1, 12.8.1, 12.9.1, 12.10.1, 12.11.1, 12.12.1, 12.13.1, 12.14.2, 12.15.1, 14.1.11, 14.4.9, 14.5.8.

MultiplicativeExpression : MultiplicativeExpression MultiplicativeOperator UnaryExpression

  1. Return false.

12.6.2 Static Semantics: IsValidSimpleAssignmentTarget

See also: 12.1.3, 12.2.1.5, 12.2.10.3, 12.3.1.5, 12.4.3, 12.5.3, 12.7.2, 12.8.2, 12.9.2, 12.10.2, 12.11.2, 12.12.2, 12.13.2, 12.14.3, 12.15.2.

MultiplicativeExpression : MultiplicativeExpression MultiplicativeOperator UnaryExpression

  1. Return false.

12.6.3 Runtime Semantics: Evaluation

MultiplicativeExpression : MultiplicativeExpression MultiplicativeOperator UnaryExpression

  1. Let left be the result of evaluating MultiplicativeExpression.
  2. Let leftValue be GetValue(left).
  3. ReturnIfAbrupt(leftValue).
  4. Let right be the result of evaluating UnaryExpression.
  5. Let rightValue be GetValue(right).
  6. Let lnum be ToNumber(leftValue).
  7. ReturnIfAbrupt(lnum).
  8. Let rnum be ToNumber(rightValue).
  9. ReturnIfAbrupt(rnum).
  10. Return the result of applying the MultiplicativeOperator (*, /, or %) to lnum and rnum as specified in 12.6.3.1, 12.6.3.2, or 12.6.3.3.

12.6.3.1 Applying the * Operator

The * MultiplicativeOperator performs multiplication, producing the product of its operands. Multiplication is commutative. Multiplication is not always associative in ECMAScript, because of finite precision.

The result of a floating-point multiplication is governed by the rules of IEEE 754-2008 binary double-precision arithmetic:

  • If either operand is NaN, the result is NaN.

  • The sign of the result is positive if both operands have the same sign, negative if the operands have different signs.

  • Multiplication of an infinity by a zero results in NaN.

  • Multiplication of an infinity by an infinity results in an infinity. The sign is determined by the rule already stated above.

  • Multiplication of an infinity by a finite nonzero value results in a signed infinity. The sign is determined by the rule already stated above.

  • In the remaining cases, where neither an infinity nor NaN is involved, the product is computed and rounded to the nearest representable value using IEEE 754-2008 round-to-nearest mode. If the magnitude is too large to represent, the result is then an infinity of appropriate sign. If the magnitude is too small to represent, the result is then a zero of appropriate sign. The ECMAScript language requires support of gradual underflow as defined by IEEE 754-2008.

12.6.3.2 Applying the / Operator

The / MultiplicativeOperator performs division, producing the quotient of its operands. The left operand is the dividend and the right operand is the divisor. ECMAScript does not perform integer division. The operands and result of all division operations are double-precision floating-point numbers. The result of division is determined by the specification of IEEE 754-2008 arithmetic:

  • If either operand is NaN, the result is NaN.

  • The sign of the result is positive if both operands have the same sign, negative if the operands have different signs.

  • Division of an infinity by an infinity results in NaN.

  • Division of an infinity by a zero results in an infinity. The sign is determined by the rule already stated above.

  • Division of an infinity by a nonzero finite value results in a signed infinity. The sign is determined by the rule already stated above.

  • Division of a finite value by an infinity results in zero. The sign is determined by the rule already stated above.

  • Division of a zero by a zero results in NaN; division of zero by any other finite value results in zero, with the sign determined by the rule already stated above.

  • Division of a nonzero finite value by a zero results in a signed infinity. The sign is determined by the rule already stated above.

  • In the remaining cases, where neither an infinity, nor a zero, nor NaN is involved, the quotient is computed and rounded to the nearest representable value using IEEE 754-2008 round-to-nearest mode. If the magnitude is too large to represent, the operation overflows; the result is then an infinity of appropriate sign. If the magnitude is too small to represent, the operation underflows and the result is a zero of the appropriate sign. The ECMAScript language requires support of gradual underflow as defined by IEEE 754-2008.

12.6.3.3 Applying the % Operator

The % MultiplicativeOperator yields the remainder of its operands from an implied division; the left operand is the dividend and the right operand is the divisor.

NOTE In C and C++, the remainder operator accepts only integral operands; in ECMAScript, it also accepts floating-point operands.

The result of a floating-point remainder operation as computed by the % operator is not the same as the “remainder” operation defined by IEEE 754-2008. The IEEE 754-2008 “remainder” operation computes the remainder from a rounding division, not a truncating division, and so its behaviour is not analogous to that of the usual integer remainder operator. Instead the ECMAScript language defines % on floating-point operations to behave in a manner analogous to that of the Java integer remainder operator; this may be compared with the C library function fmod.

The result of an ECMAScript floating-point remainder operation is determined by the rules of IEEE arithmetic:

  • If either operand is NaN, the result is NaN.

  • The sign of the result equals the sign of the dividend.

  • If the dividend is an infinity, or the divisor is a zero, or both, the result is NaN.

  • If the dividend is finite and the divisor is an infinity, the result equals the dividend.

  • If the dividend is a zero and the divisor is nonzero and finite, the result is the same as the dividend.

  • In the remaining cases, where neither an infinity, nor a zero, nor NaN is involved, the floating-point remainder r from a dividend n and a divisor d is defined by the mathematical relation r = n − (d × q) where q is an integer that is negative only if n/d is negative and positive only if n/d is positive, and whose magnitude is as large as possible without exceeding the magnitude of the true mathematical quotient of n and d. r is computed and rounded to the nearest representable value using IEEE 754-2008 round-to-nearest mode.

12.7 Additive Operators

Syntax

AdditiveExpression[Yield] :
MultiplicativeExpression[?Yield]
AdditiveExpression[?Yield] + MultiplicativeExpression[?Yield]
AdditiveExpression[?Yield] - MultiplicativeExpression[?Yield]

12.7.1 Static Semantics: IsFunctionDefinition

See also: 12.2.1.3, 12.2.10.2, 12.3.1.2, 12.4.2, 12.5.2, 12.6.1, 12.8.1, 12.9.1, 12.10.1, 12.11.1, 12.12.1, 12.13.1, 12.14.2, 12.15.1, 14.1.11, 14.4.9, 14.5.8.

AdditiveExpression :
AdditiveExpression + MultiplicativeExpression
AdditiveExpression - MultiplicativeExpression
  1. Return false.

12.7.2 Static Semantics: IsValidSimpleAssignmentTarget

See also: 12.1.3, 12.2.1.5, 12.2.10.3, 12.3.1.5, 12.4.3, 12.5.3, 12.6.2, 12.8.2, 12.9.2, 12.10.2, 12.11.2, 12.12.2, 12.13.2, 12.14.3, 12.15.2.

AdditiveExpression :
AdditiveExpression + MultiplicativeExpression
AdditiveExpression - MultiplicativeExpression
  1. Return false.

12.7.3 The Addition operator ( + )

NOTE The addition operator either performs string concatenation or numeric addition.

12.7.3.1 Runtime Semantics: Evaluation

AdditiveExpression : AdditiveExpression + MultiplicativeExpression
  1. Let lref be the result of evaluating AdditiveExpression.
  2. Let lval be GetValue(lref).
  3. ReturnIfAbrupt(lval).
  4. Let rref be the result of evaluating MultiplicativeExpression.
  5. Let rval be GetValue(rref).
  6. ReturnIfAbrupt(rval).
  7. Let lprim be ToPrimitive(lval).
  8. ReturnIfAbrupt(lprim).
  9. Let rprim be ToPrimitive(rval).
  10. ReturnIfAbrupt(rprim).
  11. If Type(lprim) is String or Type(rprim) is String, then
    1. Let lstr be ToString(lprim).
    2. ReturnIfAbrupt(lstr).
    3. Let rstr be ToString(rprim).
    4. ReturnIfAbrupt(rstr).
    5. Return the String that is the result of concatenating lstr and rstr.
  12. Let lnum be ToNumber(lprim).
  13. ReturnIfAbrupt(lnum).
  14. Let rnum be ToNumber(rprim).
  15. ReturnIfAbrupt(rnum).
  16. Return the result of applying the addition operation to lnum and rnum. See the Note below 12.7.5.

NOTE 1 No hint is provided in the calls to ToPrimitive in steps 7 and 9. All standard objects except Date objects handle the absence of a hint as if the hint Number were given; Date objects handle the absence of a hint as if the hint String were given. Exotic objects may handle the absence of a hint in some other manner.

NOTE 2 Step 11 differs from step 5 of the Abstract Relational Comparison algorithm (7.2.11), by using the logical-or operation instead of the logical-and operation.

12.7.4 The Subtraction Operator ( - )

12.7.4.1 Runtime Semantics: Evaluation

AdditiveExpression : AdditiveExpression - MultiplicativeExpression
  1. Let lref be the result of evaluating AdditiveExpression.
  2. Let lval be GetValue(lref).
  3. ReturnIfAbrupt(lval).
  4. Let rref be the result of evaluating MultiplicativeExpression.
  5. Let rval be GetValue(rref).
  6. ReturnIfAbrupt(rval).
  7. Let lnum be ToNumber(lval).
  8. ReturnIfAbrupt(lnum).
  9. Let rnum be ToNumber(rval).
  10. ReturnIfAbrupt(rnum).
  11. Return the result of applying the subtraction operation to lnum and rnum. See the note below 12.7.5.

12.7.5 Applying the Additive Operators to Numbers

The + operator performs addition when applied to two operands of numeric type, producing the sum of the operands. The - operator performs subtraction, producing the difference of two numeric operands.

Addition is a commutative operation, but not always associative.

The result of an addition is determined using the rules of IEEE 754-2008 binary double-precision arithmetic:

  • If either operand is NaN, the result is NaN.

  • The sum of two infinities of opposite sign is NaN.

  • The sum of two infinities of the same sign is the infinity of that sign.

  • The sum of an infinity and a finite value is equal to the infinite operand.

  • The sum of two negative zeroes is −0. The sum of two positive zeroes, or of two zeroes of opposite sign, is +0.

  • The sum of a zero and a nonzero finite value is equal to the nonzero operand.

  • The sum of two nonzero finite values of the same magnitude and opposite sign is +0.

  • In the remaining cases, where neither an infinity, nor a zero, nor NaN is involved, and the operands have the same sign or have different magnitudes, the sum is computed and rounded to the nearest representable value using IEEE 754-2008 round-to-nearest mode. If the magnitude is too large to represent, the operation overflows and the result is then an infinity of appropriate sign. The ECMAScript language requires support of gradual underflow as defined by IEEE 754-2008.

NOTE The - operator performs subtraction when applied to two operands of numeric type, producing the difference of its operands; the left operand is the minuend and the right operand is the subtrahend. Given numeric operands a and b, it is always the case that ab produces the same result as a +(–b).

12.8 Bitwise Shift Operators

Syntax

ShiftExpression[Yield] :
AdditiveExpression[?Yield]
ShiftExpression[?Yield] << AdditiveExpression[?Yield]
ShiftExpression[?Yield] >> AdditiveExpression[?Yield]
ShiftExpression[?Yield] >>> AdditiveExpression[?Yield]

12.8.1 Static Semantics: IsFunctionDefinition

See also: 12.2.1.3, 12.2.10.2, 12.3.1.2, 12.4.2, 12.5.2, 12.6.1, 12.7.1, 12.9.1, 12.10.1, 12.11.1, 12.12.1, 12.13.1, 12.14.2, 12.15.1, 14.1.11, 14.4.9, 14.5.8.

ShiftExpression :
ShiftExpression << AdditiveExpression
ShiftExpression >> AdditiveExpression
ShiftExpression >>> AdditiveExpression
  1. Return false.

12.8.2 Static Semantics: IsValidSimpleAssignmentTarget

See also: 12.1.3, 12.2.1.5, 12.2.10.3, 12.3.1.5, 12.4.3, 12.5.3, 12.6.2, 12.7.2, 12.9.2, 12.10.2, 12.11.2, 12.12.2, 12.13.2, 12.14.3, 12.15.2.

ShiftExpression :
ShiftExpression << AdditiveExpression
ShiftExpression >> AdditiveExpression
ShiftExpression >>> AdditiveExpression
  1. Return false.

12.8.3 The Left Shift Operator ( << )

NOTE Performs a bitwise left shift operation on the left operand by the amount specified by the right operand.

12.8.3.1 Runtime Semantics: Evaluation

ShiftExpression : ShiftExpression << AdditiveExpression
  1. Let lref be the result of evaluating ShiftExpression.
  2. Let lval be GetValue(lref).
  3. ReturnIfAbrupt(lval).
  4. Let rref be the result of evaluating AdditiveExpression.
  5. Let rval be GetValue(rref).
  6. ReturnIfAbrupt(rval).
  7. Let lnum be ToInt32(lval).
  8. ReturnIfAbrupt(lnum).
  9. Let rnum be ToUint32(rval).
  10. ReturnIfAbrupt(rnum).
  11. Let shiftCount be the result of masking out all but the least significant 5 bits of rnum, that is, compute rnum & 0x1F.
  12. Return the result of left shifting lnum by shiftCount bits. The result is a signed 32-bit integer.

12.8.4 The Signed Right Shift Operator ( >> )

NOTE Performs a sign-filling bitwise right shift operation on the left operand by the amount specified by the right operand.

12.8.4.1 Runtime Semantics: Evaluation

ShiftExpression : ShiftExpression >> AdditiveExpression
  1. Let lref be the result of evaluating ShiftExpression.
  2. Let lval be GetValue(lref).
  3. ReturnIfAbrupt(lval).
  4. Let rref be the result of evaluating AdditiveExpression.
  5. Let rval be GetValue(rref).
  6. ReturnIfAbrupt(rval).
  7. Let lnum be ToInt32(lval).
  8. ReturnIfAbrupt(lnum).
  9. Let rnum be ToUint32(rval).
  10. ReturnIfAbrupt(rnum).
  11. Let shiftCount be the result of masking out all but the least significant 5 bits of rnum, that is, compute rnum & 0x1F.
  12. Return the result of performing a sign-extending right shift of lnum by shiftCount bits. The most significant bit is propagated. The result is a signed 32-bit integer.

12.8.5 The Unsigned Right Shift Operator ( >>> )

NOTE Performs a zero-filling bitwise right shift operation on the left operand by the amount specified by the right operand.

12.8.5.1 Runtime Semantics: Evaluation

ShiftExpression : ShiftExpression >>> AdditiveExpression
  1. Let lref be the result of evaluating ShiftExpression.
  2. Let lval be GetValue(lref).
  3. ReturnIfAbrupt(lval).
  4. Let rref be the result of evaluating AdditiveExpression.
  5. Let rval be GetValue(rref).
  6. ReturnIfAbrupt(rval).
  7. Let lnum be ToUint32(lval).
  8. ReturnIfAbrupt(lnum).
  9. Let rnum be ToUint32(rval).
  10. ReturnIfAbrupt(rnum).
  11. Let shiftCount be the result of masking out all but the least significant 5 bits of rnum, that is, compute rnum & 0x1F.
  12. Return the result of performing a zero-filling right shift of lnum by shiftCount bits. Vacated bits are filled with zero. The result is an unsigned 32-bit integer.

12.9 Relational Operators

NOTE 1 The result of evaluating a relational operator is always of type Boolean, reflecting whether the relationship named by the operator holds between its two operands.

Syntax

RelationalExpression[In, Yield] :
ShiftExpression[?Yield]
RelationalExpression[?In, ?Yield] < ShiftExpression[?Yield]
RelationalExpression[?In, ?Yield] > ShiftExpression[?Yield]
RelationalExpression[?In, ?Yield] <= ShiftExpression[? Yield]
RelationalExpression[?In, ?Yield] >= ShiftExpression[?Yield]
RelationalExpression[?In, ?Yield] instanceof ShiftExpression[?Yield]
[+In] RelationalExpression[In, ?Yield] in ShiftExpression[?Yield]

NOTE 2 The [In] grammar parameter is needed to avoid confusing the in operator in a relational expression with the in operator in a for statement.

12.9.1 Static Semantics: IsFunctionDefinition

See also: 12.2.1.3, 12.2.10.2, 12.3.1.2, 12.4.2, 12.5.2, 12.6.1, 12.7.1, 12.8.1, 12.10.1, 12.11.1, 12.12.1, 12.13.1, 12.14.2, 12.15.1, 14.1.11, 14.4.9, 14.5.8.

RelationalExpression :
RelationalExpression < ShiftExpression
RelationalExpression > ShiftExpression
RelationalExpression <= ShiftExpression
RelationalExpression >= ShiftExpression
RelationalExpression instanceof ShiftExpression
RelationalExpression in ShiftExpression
  1. Return false.

12.9.2 Static Semantics: IsValidSimpleAssignmentTarget

See also: 12.1.3, 12.2.1.5, 12.2.10.3, 12.3.1.5, 12.4.3, 12.5.3, 12.6.2, 12.7.2, 12.8.2, 12.10.2, 12.11.2, 12.12.2, 12.13.2, 12.14.3, 12.15.2.

RelationalExpression :
RelationalExpression < ShiftExpression
RelationalExpression > ShiftExpression
RelationalExpression <= ShiftExpression
RelationalExpression >= ShiftExpression
RelationalExpression instanceof ShiftExpression
RelationalExpression in ShiftExpression
  1. Return false.

12.9.3 Runtime Semantics: Evaluation

RelationalExpression : RelationalExpression < ShiftExpression
  1. Let lref be the result of evaluating RelationalExpression.
  2. Let lval be GetValue(lref).
  3. ReturnIfAbrupt(lval).
  4. Let rref be the result of evaluating ShiftExpression.
  5. Let rval be GetValue(rref).
  6. Let r be the result of performing Abstract Relational Comparison lval < rval. (see 7.2.11)
  7. ReturnIfAbrupt(r).
  8. If r is undefined, return false. Otherwise, return r.
RelationalExpression : RelationalExpression > ShiftExpression
  1. Let lref be the result of evaluating RelationalExpression.
  2. Let lval be GetValue(lref).
  3. ReturnIfAbrupt(lval).
  4. Let rref be the result of evaluating ShiftExpression.
  5. Let rval be GetValue(rref).
  6. Let r be the result of performing Abstract Relational Comparison rval < lval with LeftFirst equal to false.
  7. ReturnIfAbrupt(r).
  8. If r is undefined, return false. Otherwise, return r.
RelationalExpression : RelationalExpression <= ShiftExpression
  1. Let lref be the result of evaluating RelationalExpression.
  2. Let lval be GetValue(lref).
  3. ReturnIfAbrupt(lval).
  4. Let rref be the result of evaluating ShiftExpression.
  5. Let rval be GetValue(rref).
  6. Let r be the result of performing Abstract Relational Comparison rval < lval with LeftFirst equal to false.
  7. ReturnIfAbrupt(r).
  8. If r is true or undefined, return false. Otherwise, return true.
RelationalExpression : RelationalExpression >= ShiftExpression
  1. Let lref be the result of evaluating RelationalExpression.
  2. Let lval be GetValue(lref).
  3. ReturnIfAbrupt(lval).
  4. Let rref be the result of evaluating ShiftExpression.
  5. Let rval be GetValue(rref).
  6. Let r be the result of performing Abstract Relational Comparison lval < rval.
  7. ReturnIfAbrupt(r).
  8. If r is true or undefined, return false. Otherwise, return true.
RelationalExpression : RelationalExpression instanceof ShiftExpression
  1. Let lref be the result of evaluating RelationalExpression.
  2. Let lval be GetValue(lref).
  3. ReturnIfAbrupt(lval).
  4. Let rref be the result of evaluating ShiftExpression.
  5. Let rval be GetValue(rref).
  6. ReturnIfAbrupt(rval).
  7. Return InstanceofOperator(lval, rval).
RelationalExpression : RelationalExpression in ShiftExpression
  1. Let lref be the result of evaluating RelationalExpression.
  2. Let lval be GetValue(lref).
  3. ReturnIfAbrupt(lval).
  4. Let rref be the result of evaluating ShiftExpression.
  5. Let rval be GetValue(rref).
  6. ReturnIfAbrupt(rval).
  7. If Type(rval) is not Object, throw a TypeError exception.
  8. Return HasProperty(rval, ToPropertyKey(lval)).

12.9.4 Runtime Semantics: InstanceofOperator(O, C)

The abstract operation InstanceofOperator(O, C) implements the generic algorithm for determining if an object O inherits from the inheritance path defined by constructor C. This abstract operation performs the following steps:

  1. If Type(C) is not Object, throw a TypeError exception.
  2. Let instOfHandler be GetMethod(C,@@hasInstance).
  3. ReturnIfAbrupt(instOfHandler).
  4. If instOfHandler is not undefined, then
    1. Return ToBoolean(Call(instOfHandler, C, «O»)).
  5. If IsCallable(C) is false, throw a TypeError exception.
  6. Return OrdinaryHasInstance(C, O).

NOTE Steps 5 and 6 provide compatibility with previous editions of ECMAScript that did not use a @@hasInstance method to define the instanceof operator semantics. If a function object does not define or inherit @@hasInstance it uses the default instanceof semantics.

12.10 Equality Operators

NOTE The result of evaluating an equality operator is always of type Boolean, reflecting whether the relationship named by the operator holds between its two operands.

Syntax

EqualityExpression[In, Yield] :
RelationalExpression[?In, ?Yield]
EqualityExpression[?In, ?Yield] == RelationalExpression[?In, ?Yield]
EqualityExpression[?In, ?Yield] != RelationalExpression[?In, ?Yield]
EqualityExpression[?In, ?Yield] === RelationalExpression[?In, ?Yield]
EqualityExpression[?In, ?Yield] !== RelationalExpression[?In, ?Yield]

12.10.1 Static Semantics: IsFunctionDefinition

See also: 12.2.1.3, 12.2.10.2, 12.3.1.2, 12.4.2, 12.5.2, 12.6.1, 12.7.1, 12.8.1, 12.9.1, 12.11.1, 12.12.1, 12.13.1, 12.14.2, 12.15.1, 14.1.11, 14.4.9, 14.5.8.

EqualityExpression :
EqualityExpression == RelationalExpression
EqualityExpression != RelationalExpression
EqualityExpression === RelationalExpression
EqualityExpression !== RelationalExpression
  1. Return false.

12.10.2 Static Semantics: IsValidSimpleAssignmentTarget

See also: 12.1.3, 12.2.1.5, 12.2.10.3, 12.3.1.5, 12.4.3, 12.5.3, 12.6.2, 12.7.2, 12.8.2, 12.9.2, 12.11.2, 12.12.2, 12.13.2, 12.14.3, 12.15.2.

EqualityExpression :
EqualityExpression == RelationalExpression
EqualityExpression != RelationalExpression
EqualityExpression === RelationalExpression
EqualityExpression !== RelationalExpression
  1. Return false.

12.10.3 Runtime Semantics: Evaluation

EqualityExpression : EqualityExpression == RelationalExpression
  1. Let lref be the result of evaluating EqualityExpression.
  2. Let lval be GetValue(lref).
  3. ReturnIfAbrupt(lval).
  4. Let rref be the result of evaluating RelationalExpression.
  5. Let rval be GetValue(rref).
  6. ReturnIfAbrupt(rval).
  7. Return the result of performing Abstract Equality Comparison rval == lval.
EqualityExpression : EqualityExpression != RelationalExpression
  1. Let lref be the result of evaluating EqualityExpression.
  2. Let lval be GetValue(lref).
  3. ReturnIfAbrupt(lval).
  4. Let rref be the result of evaluating RelationalExpression.
  5. Let rval be GetValue(rref).
  6. ReturnIfAbrupt(rval).
  7. Let r be the result of performing Abstract Equality Comparison rval == lval.
  8. If r is true, return false. Otherwise, return true.
EqualityExpression : EqualityExpression === RelationalExpression
  1. Let lref be the result of evaluating EqualityExpression.
  2. Let lval be GetValue(lref).
  3. ReturnIfAbrupt(lval)
  4. Let rref be the result of evaluating RelationalExpression.
  5. Let rval be GetValue(rref).
  6. ReturnIfAbrupt(rval).
  7. Return the result of performing Strict Equality Comparison rval === lval.
EqualityExpression : EqualityExpression !== RelationalExpression
  1. Let lref be the result of evaluating EqualityExpression.
  2. Let lval be GetValue(lref).
  3. ReturnIfAbrupt(lval).
  4. Let rref be the result of evaluating RelationalExpression.
  5. Let rval be GetValue(rref).
  6. ReturnIfAbrupt(rval).
  7. Let r be the result of performing Strict Equality Comparison rval === lval.
  8. If r is true, return false. Otherwise, return true.

NOTE 1 Given the above definition of equality:

  • String comparison can be forced by: "" + a == "" + b.
  • Numeric comparison can be forced by: +a == +b.
  • Boolean comparison can be forced by: !a == !b.

NOTE 2 The equality operators maintain the following invariants:

  • A != B is equivalent to !(A == B).
  • A == B is equivalent to B == A, except in the order of evaluation of A and B.

NOTE 3 The equality operator is not always transitive. For example, there might be two distinct String objects, each representing the same String value; each String object would be considered equal to the String value by the == operator, but the two String objects would not be equal to each other. For example:

  • new String("a") == "a" and "a" == new String("a") are both true.
  • new String("a") == new String("a") is false.

NOTE 4 Comparison of Strings uses a simple equality test on sequences of code unit values. There is no attempt to use the more complex, semantically oriented definitions of character or string equality and collating order defined in the Unicode specification. Therefore Strings values that are canonically equal according to the Unicode standard could test as unequal. In effect this algorithm assumes that both Strings are already in normalized form.

12.11 Binary Bitwise Operators

Syntax

BitwiseANDExpression[In, Yield] :
EqualityExpression[?In, ?Yield]
BitwiseANDExpression[?In, ?Yield] & EqualityExpression[?In, ?Yield]
BitwiseXORExpression[In, Yield] :
BitwiseANDExpression[?In, ?Yield]
BitwiseXORExpression[?In, ?Yield] ^ BitwiseANDExpression[?In, ?Yield]
BitwiseORExpression[In, Yield] :
BitwiseXORExpression[?In, ?Yield]
BitwiseORExpression[?In, ?Yield] | BitwiseXORExpression[?In, ?Yield]

12.11.1 Static Semantics: IsFunctionDefinition

See also: 12.2.1.3, 12.2.10.2, 12.3.1.2, 12.4.2, 12.5.2, 12.6.1, 12.7.1, 12.8.1, 12.9.1, 12.10.1, 12.12.1, 12.13.1, 12.14.2, 12.15.1, 14.1.11, 14.4.9, 14.5.8.

BitwiseANDExpression : BitwiseANDExpression & EqualityExpression
BitwiseXORExpression : BitwiseXORExpression ^ BitwiseANDExpression
BitwiseORExpression : BitwiseORExpression | BitwiseXORExpression

  1. Return false.

12.11.2 Static Semantics: IsValidSimpleAssignmentTarget

See also: 12.1.3, 12.2.1.5, 12.2.10.3, 12.3.1.5, 12.4.3, 12.5.3, 12.6.2, 12.7.2, 12.8.2, 12.9.2, 12.10.2, 12.12.2, 12.13.2, 12.14.3, 12.15.2.

BitwiseANDExpression : BitwiseANDExpression & EqualityExpression
BitwiseXORExpression : BitwiseXORExpression ^ BitwiseANDExpression
BitwiseORExpression : BitwiseORExpression | BitwiseXORExpression

  1. Return false.

12.11.3 Runtime Semantics: Evaluation

The production A : A @ B, where @ is one of the bitwise operators in the productions above, is evaluated as follows:

  1. Let lref be the result of evaluating A.
  2. Let lval be GetValue(lref).
  3. ReturnIfAbrupt(lval).
  4. Let rref be the result of evaluating B.
  5. Let rval be GetValue(rref).
  6. ReturnIfAbrupt(rval).
  7. Let lnum be ToInt32(lval).
  8. ReturnIfAbrupt(lnum).
  9. Let rnum be ToInt32(rval).
  10. ReturnIfAbrupt(rnum).
  11. Return the result of applying the bitwise operator @ to lnum and rnum. The result is a signed 32 bit integer.

12.12 Binary Logical Operators

Syntax

LogicalANDExpression[In, Yield] :
BitwiseORExpression[?In, ?Yield]
LogicalANDExpression[?In, ?Yield] && BitwiseORExpression[?In, ?Yield]
LogicalORExpression[In, Yield] :
LogicalANDExpression[?In, ?Yield]
LogicalORExpression[?In, ?Yield] || LogicalANDExpression[?In, ?Yield]

NOTE The value produced by a && or || operator is not necessarily of type Boolean. The value produced will always be the value of one of the two operand expressions.

12.12.1 Static Semantics: IsFunctionDefinition

See also: 12.2.1.3, 12.2.10.2, 12.3.1.2, 12.4.2, 12.5.2, 12.6.1, 12.7.1, 12.8.1, 12.9.1, 12.10.1, 12.11.1, 12.13.1, 12.14.2, 12.15.1, 14.1.11, 14.4.9, 14.5.8.

LogicalANDExpression : LogicalANDExpression && BitwiseORExpression
LogicalORExpression : LogicalORExpression || LogicalANDExpression

  1. Return false.

12.12.2 Static Semantics: IsValidSimpleAssignmentTarget

See also: 12.1.3, 12.2.1.5, 12.2.10.3, 12.3.1.5, 12.4.3, 12.5.3, 12.6.2, 12.7.2, 12.8.2, 12.9.2, 12.10.2, 12.11.2, 12.13.2, 12.14.3, 12.15.2.

LogicalANDExpression : LogicalANDExpression && BitwiseORExpression
LogicalORExpression : LogicalORExpression || LogicalANDExpression

  1. Return false.

12.12.3 Runtime Semantics: Evaluation

LogicalANDExpression : LogicalANDExpression && BitwiseORExpression
  1. Let lref be the result of evaluating LogicalANDExpression.
  2. Let lval be GetValue(lref).
  3. Let lbool be ToBoolean(lval).
  4. ReturnIfAbrupt(lbool).
  5. If lbool is false, return lval.
  6. Let rref be the result of evaluating BitwiseORExpression.
  7. Return GetValue(rref).
LogicalORExpression : LogicalORExpression || LogicalANDExpression
  1. Let lref be the result of evaluating LogicalORExpression.
  2. Let lval be GetValue(lref).
  3. Let lbool be ToBoolean(lval).
  4. ReturnIfAbrupt(lbool).
  5. If lbool is true, return lval.
  6. Let rref be the result of evaluating LogicalANDExpression.
  7. Return GetValue(rref).

12.13 Conditional Operator ( ? : )

Syntax

ConditionalExpression[In, Yield] :
LogicalORExpression[?In, ?Yield]
LogicalORExpression[?In,?Yield] ? AssignmentExpression[In, ?Yield] : AssignmentExpression[?In, ?Yield]

NOTE The grammar for a ConditionalExpression in ECMAScript is slightly different from that in C and Java, which each allow the second subexpression to be an Expression but restrict the third expression to be a ConditionalExpression. The motivation for this difference in ECMAScript is to allow an assignment expression to be governed by either arm of a conditional and to eliminate the confusing and fairly useless case of a comma expression as the centre expression.

12.13.1 Static Semantics: IsFunctionDefinition

See also: 12.2.1.3, 12.2.10.2, 12.3.1.2, 12.4.2, 12.5.2, 12.6.1, 12.7.1, 12.8.1, 12.9.1, 12.10.1, 12.11.1, 12.12.1, 12.14.2, 12.15.1, 14.1.11, 14.4.9, 14.5.8.

ConditionalExpression : LogicalORExpression ? AssignmentExpression : AssignmentExpression
  1. Return false.

12.13.2 Static Semantics: IsValidSimpleAssignmentTarget

See also: 12.1.3, 12.2.1.5, 12.2.10.3, 12.3.1.5, 12.4.3, 12.5.3, 12.6.2, 12.7.2, 12.8.2, 12.9.2, 12.10.2, 12.11.2, 12.12.2, 12.14.3, 12.15.2.

ConditionalExpression : LogicalORExpression ? AssignmentExpression : AssignmentExpression
  1. Return false.

12.13.3 Runtime Semantics: Evaluation

ConditionalExpression : LogicalORExpression ? AssignmentExpression : AssignmentExpression
  1. Let lref be the result of evaluating LogicalORExpression.
  2. Let lval be ToBoolean(GetValue(lref)).
  3. ReturnIfAbrupt(lval).
  4. If lval is true, then
    1. Let trueRef be the result of evaluating the first AssignmentExpression.
    2. Return GetValue(trueRef).
  5. Else
    1. Let falseRef be the result of evaluating the second AssignmentExpression.
    2. Return GetValue(falseRef).

12.14 Assignment Operators

Syntax

AssignmentExpression[In, Yield] :
ConditionalExpression[?In, ?Yield]
[+Yield] YieldExpression[?In]
ArrowFunction[?In, ?Yield]
LeftHandSideExpression[?Yield] = AssignmentExpression[?In, ?Yield]
LeftHandSideExpression[?Yield] AssignmentOperator AssignmentExpression[?In, ?Yield]
AssignmentOperator : one of
*= /= %= += -= <<= >>= >>>= &= ^= |=

12.14.1 Static Semantics: Early Errors

AssignmentExpression : LeftHandSideExpression = AssignmentExpression
  • It is a Syntax Error if LeftHandSideExpression is either an ObjectLiteral or an ArrayLiteral and the lexical token sequence matched by LeftHandSideExpression cannot be parsed with no tokens left over using AssignmentPattern as the goal symbol.

  • It is an early Reference Error if LeftHandSideExpression is neither an ObjectLiteral nor an ArrayLiteral and IsValidSimpleAssignmentTarget of LeftHandSideExpression is false.

AssignmentExpression : LeftHandSideExpression AssignmentOperator AssignmentExpression
  • It is an early Reference Error if IsValidSimpleAssignmentTarget of LeftHandSideExpression is false.

12.14.2 Static Semantics: IsFunctionDefinition

See also: 12.2.1.3, 12.2.10.2, 12.3.1.2, 12.4.2, 12.5.2, 12.6.1, 12.7.1, 12.8.1, 12.9.1, 12.10.1, 12.11.1, 12.12.1, 12.13.1, 12.15.1, 14.1.11, 14.4.9, 14.5.8.

AssignmentExpression : ArrowFunction
  1. Return true.
AssignmentExpression :
YieldExpression
LeftHandSideExpression = AssignmentExpression
LeftHandSideExpression AssignmentOperator AssignmentExpression
  1. Return false.

12.14.3 Static Semantics: IsValidSimpleAssignmentTarget

See also: 12.1.3, 12.2.1.5, 12.2.10.3, 12.3.1.5, 12.4.3, 12.5.3, 12.6.2, 12.7.2, 12.8.2, 12.9.2, 12.10.2, 12.11.2, 12.12.2, 12.13.2, 12.15.2.

AssignmentExpression :
YieldExpression
ArrowFunction
LeftHandSideExpression = AssignmentExpression
LeftHandSideExpression AssignmentOperator AssignmentExpression
  1. Return false.

12.14.4 Runtime Semantics: Evaluation

AssignmentExpression[In, Yield] : LeftHandSideExpression[?Yield] = AssignmentExpression[?In, ?Yield]

  1. If LeftHandSideExpression is neither an ObjectLiteral nor an ArrayLiteral, then
    1. Let lref be the result of evaluating LeftHandSideExpression.
    2. ReturnIfAbrupt(lref).
    3. Let rref be the result of evaluating AssignmentExpression.
    4. Let rval be GetValue(rref).
    5. If IsAnonymousFunctionDefinition(AssignmentExpression) and IsIdentifierRef of LeftHandSideExpression are both true, then
      1. Let hasNameProperty be HasOwnProperty(rval, "name").
      2. ReturnIfAbrupt(hasNameProperty).
      3. If hasNameProperty is false, perform SetFunctionName(rval, GetReferencedName(lref)).
    6. Let status be PutValue(lref, rval).
    7. ReturnIfAbrupt(status).
    8. Return rval.
  2. Let assignmentPattern be the parse of the source text corresponding to LeftHandSideExpression using AssignmentPattern[?Yield] as the goal symbol.
  3. Let rref be the result of evaluating AssignmentExpression.
  4. Let rval be GetValue(rref).
  5. ReturnIfAbrupt(rval).
  6. Let status be the result of performing DestructuringAssignmentEvaluation of assignmentPattern using rval as the argument.
  7. ReturnIfAbrupt(status).
  8. Return rval.
AssignmentExpression : LeftHandSideExpression AssignmentOperator AssignmentExpression
  1. Let lref be the result of evaluating LeftHandSideExpression.
  2. Let lval be GetValue(lref).
  3. ReturnIfAbrupt(lval).
  4. Let rref be the result of evaluating AssignmentExpression.
  5. Let rval be GetValue(rref).
  6. ReturnIfAbrupt(rval).
  7. Let op be the @ where AssignmentOperator is @=
  8. Let r be the result of applying op to lval and rval as if evaluating the expression lval op rval.
  9. Let status be PutValue(lref, r).
  10. ReturnIfAbrupt(status).
  11. Return r.

NOTE When an assignment occurs within strict mode code, it is an runtime error if lref in step 1.f.of the first algorithm or step 9 of the second algorithm it is an unresolvable reference. If it is, a ReferenceError exception is thrown. The LeftHandSide also may not be a reference to a data property with the attribute value {[[Writable]]:false}, to an accessor property with the attribute value {[[Set]]:undefined}, nor to a non-existent property of an object for which the IsExtensible predicate returns the value false. In these cases a TypeError exception is thrown.

12.14.5 Destructuring Assignment

Supplemental Syntax

In certain circumstances when processing the production AssignmentExpression : LeftHandSideExpression = AssignmentExpression the following grammar is used to refine the interpretation of LeftHandSideExpression.

AssignmentPattern[Yield] :
ObjectAssignmentPattern[?Yield]
ArrayAssignmentPattern[?Yield]
ObjectAssignmentPattern[Yield] :
{ }
{ AssignmentPropertyList[?Yield] }
{ AssignmentPropertyList[?Yield] , }
ArrayAssignmentPattern[Yield] :
[ Elisionopt AssignmentRestElement[?Yield]opt ]
[ AssignmentElementList[?Yield] ]
[ AssignmentElementList[?Yield] , Elisionopt AssignmentRestElement[?Yield]opt ]
AssignmentPropertyList[Yield] :
AssignmentProperty[?Yield]
AssignmentPropertyList[?Yield] , AssignmentProperty[?Yield]
AssignmentElementList[Yield] :
AssignmentElisionElement[?Yield]
AssignmentElementList[?Yield] , AssignmentElisionElement[?Yield]
AssignmentElisionElement[Yield] :
Elisionopt AssignmentElement[?Yield]
AssignmentProperty[Yield] :
IdentifierReference[?Yield] Initializer[In,?Yield]opt
PropertyName : AssignmentElement[?Yield]
AssignmentElement[Yield] :
DestructuringAssignmentTarget[?Yield] Initializer[In,?Yield]opt
AssignmentRestElement[Yield] :
... DestructuringAssignmentTarget[?Yield]
DestructuringAssignmentTarget[Yield] :
LeftHandSideExpression[?Yield]

12.14.5.1 Static Semantics: Early Errors

AssignmentProperty : IdentifierReference Initializeropt
  • It is a Syntax Error if IsValidSimpleAssignmentTarget of IdentifierReference is false.

DestructuringAssignmentTarget : LeftHandSideExpression
  • It is a Syntax Error if LeftHandSideExpression is either an ObjectLiteral or an ArrayLiteral and if the lexical token sequence matched by LeftHandSideExpression cannot be parsed with no tokens left over using AssignmentPattern as the goal symbol.

  • It is a Syntax Error if LeftHandSideExpression is neither an ObjectLiteral nor an ArrayLiteral and IsValidSimpleAssignmentTarget(LeftHandSideExpression) is false.

12.14.5.2 Runtime Semantics: DestructuringAssignmentEvaluation

with parameter value

ObjectAssignmentPattern : { }
  1. Let valid be RequireObjectCoercible(value).
  2. ReturnIfAbrupt(valid).
  3. Return NormalCompletion(empty).
ObjectAssignmentPattern :
{ AssignmentPropertyList }
{ AssignmentPropertyList , }
  1. Let valid be RequireObjectCoercible(value).
  2. ReturnIfAbrupt(valid).
  3. Return the result of performing DestructuringAssignmentEvaluation for AssignmentPropertyList using value as the argument.
ArrayAssignmentPattern : [ ]
  1. Let iterator be GetIterator(value).
  2. ReturnIfAbrupt(iterator).
  3. Return IteratorClose(iterator, NormalCompletion(empty)).
ArrayAssignmentPattern : [ Elision ]
  1. Let iterator be GetIterator(value).
  2. ReturnIfAbrupt(iterator).
  3. Let iteratorRecord be Record {[[iterator]]: iterator, [[done]]: false}.
  4. Let result be the result of performing IteratorDestructuringAssignmentEvaluation of Elision with iteratorRecord as the argument.
  5. If iteratorRecord.[[done]] is false, return IteratorClose(iterator, result).
  6. Return result.
ArrayAssignmentPattern : [ Elisionopt AssignmentRestElement ]
  1. Let iterator be GetIterator(value).
  2. ReturnIfAbrupt(iterator).
  3. Let iteratorRecord be Record {[[iterator]]: iterator, [[done]]: false}.
  4. If Elision is present, then
    1. Let status be the result of performing IteratorDestructuringAssignmentEvaluation of Elision with iteratorRecord as the argument.
    2. If status is an abrupt completion, then
      1. If iteratorRecord.[[done]] is false, return IteratorClose(iterator, status).
      2. Return Completion(status).
  5. Let result be the result of performing IteratorDestructuringAssignmentEvaluation of AssignmentRestElement with iteratorRecord as the argument.
  6. If iteratorRecord.[[done]] is false, return IteratorClose(iterator, result).
  7. Return result.
ArrayAssignmentPattern : [ AssignmentElementList ]
  1. Let iterator be GetIterator(value).
  2. ReturnIfAbrupt(iterator).
  3. Let iteratorRecord be Record {[[iterator]]: iterator, [[done]]: false}.
  4. Let result be the result of performing IteratorDestructuringAssignmentEvaluation of AssignmentElementList using iteratorRecord as the argument.
  5. If iteratorRecord.[[done]] is false, return IteratorClose(iterator, result).
  6. Return result.
ArrayAssignmentPattern : [ AssignmentElementList , Elisionopt AssignmentRestElementopt ]
  1. Let iterator be GetIterator(value).
  2. ReturnIfAbrupt(iterator).
  3. Let iteratorRecord be Record {[[iterator]]: iterator, [[done]]: false}.
  4. Let status be the result of performing IteratorDestructuringAssignmentEvaluation of AssignmentElementList using iteratorRecord as the argument.
  5. If status is an abrupt completion, then
    1. If iteratorRecord.[[done]] is false, return IteratorClose(iterator, status).
    2. Return Completion(status).
  6. If Elision is present, then
    1. Let status be the result of performing IteratorDestructuringAssignmentEvaluation of Elision with iteratorRecord as the argument.
    2. If status is an abrupt completion, then
      1. If iteratorRecord.[[done]] is false, return IteratorClose(iterator, status).
      2. Return Completion(status).
  7. If AssignmentRestElement is present, then
    1. Let status be the result of performing IteratorDestructuringAssignmentEvaluation of AssignmentRestElement with iteratorRecord as the argument.
  8. If iteratorRecord.[[done]] is false, return IteratorClose(iterator, status).
  9. Return Completion(status).
AssignmentPropertyList : AssignmentPropertyList , AssignmentProperty
  1. Let status be the result of performing DestructuringAssignmentEvaluation for AssignmentPropertyList using value as the argument.
  2. ReturnIfAbrupt(status).
  3. Return the result of performing DestructuringAssignmentEvaluation for AssignmentProperty using value as the argument.
AssignmentProperty : IdentifierReference Initializeropt
  1. Let P be StringValue of IdentifierReference.
  2. Let lref be ResolveBinding(P).
  3. ReturnIfAbrupt(P).
  4. Let v be GetV(value, P).
  5. ReturnIfAbrupt(v).
  6. If Initializeropt is present and v is undefined, then
    1. Let defaultValue be the result of evaluating Initializer.
    2. Let v be GetValue(defaultValue).
    3. ReturnIfAbrupt(v).
    4. If IsAnonymousFunctionDefinition(Initializer) is true, then
      1. Let hasNameProperty be HasOwnProperty(v, "name").
      2. ReturnIfAbrupt(hasNameProperty).
      3. If hasNameProperty is false, perform SetFunctionName(v, P).
  7. Return PutValue(lref,v).
AssignmentProperty : PropertyName : AssignmentElement
  1. Let name be the result of evaluating PropertyName.
  2. ReturnIfAbrupt(name).
  3. Return the result of performing KeyedDestructuringAssignmentEvaluation of AssignmentElement with value and name as the arguments.

12.14.5.3 Runtime Semantics: IteratorDestructuringAssignmentEvaluation

with parameters iteratorRecord

AssignmentElementList : AssignmentElisionElement
  1. Return the result of performing IteratorDestructuringAssignmentEvaluation of AssignmentElisionElement using iteratorRecord as the argument.
AssignmentElementList : AssignmentElementList , AssignmentElisionElement
  1. Let status be the result of performing IteratorDestructuringAssignmentEvaluation of AssignmentElementList using iteratorRecord as the argument.
  2. ReturnIfAbrupt(status).
  3. Return the result of performing IteratorDestructuringAssignmentEvaluation of AssignmentElisionElement using iteratorRecord as the argument.
AssignmentElisionElement : AssignmentElement
  1. Return the result of performing IteratorDestructuringAssignmentEvaluation of AssignmentElement with iteratorRecord as the argument.
AssignmentElisionElement : Elision AssignmentElement
  1. Let status be the result of performing IteratorDestructuringAssignmentEvaluation of Elision with iteratorRecord as the argument.
  2. ReturnIfAbrupt(status).
  3. Return the result of performing IteratorDestructuringAssignmentEvaluation of AssignmentElement with iteratorRecord as the argument.
Elision : ,
  1. If iteratorRecord.[[done]] is false, then
    1. Let next be IteratorStep(iteratorRecord.[[iterator]]).
    2. If next is an abrupt completion, set iteratorRecord.[[done]] to true.
    3. ReturnIfAbrupt(next).
    4. If next is false, set iteratorRecord.[[done]] to true.
  2. Return NormalCompletion(empty).
Elision : Elision ,
  1. Let status be the result of performing IteratorDestructuringAssignmentEvaluation of Elision with iteratorRecord as the argument.
  2. ReturnIfAbrupt(status).
  3. If iteratorRecord.[[done]] is false, then
    1. Let next be IteratorStep(iteratorRecord.[[iterator]]).
    2. If next is an abrupt completion, set iteratorRecord.[[done]] to true.
    3. ReturnIfAbrupt(next).
    4. If next is false, set iteratorRecord.[[done]] to true.
  4. Return NormalCompletion(empty).

AssignmentElement[Yield] : DestructuringAssignmentTarget Initializeropt

  1. If DestructuringAssignmentTarget is neither an ObjectLiteral nor an ArrayLiteral, then
    1. Let lref be the result of evaluating DestructuringAssignmentTarget.
    2. ReturnIfAbrupt(lref).
  2. If iteratorRecord.[[done]] is false, then
    1. Let next be IteratorStep(iteratorRecord.[[iterator]]).
    2. If next is an abrupt completion, set iteratorRecord.[[done]] to true.
    3. ReturnIfAbrupt(next).
    4. If next is false, set iteratorRecord.[[done]] to true.
    5. Else
      1. Let value be IteratorValue(next).
      2. If value is an abrupt completion, set iteratorRecord.[[done]] to true.
      3. ReturnIfAbrupt(value).
  3. If iteratorRecord.[[done]] is true, let value be undefined.
  4. If Initializer is present and value is undefined, then
    1. Let defaultValue be the result of evaluating Initializer.
    2. Let v be GetValue(defaultValue)
    3. ReturnIfAbrupt(v).
  5. Else, let v be value.
  6. If DestructuringAssignmentTarget is an ObjectLiteral or an ArrayLiteral, then
    1. Let nestedAssignmentPattern be the parse of the source text corresponding to DestructuringAssignmentTarget using either AssignmentPattern or AssignmentPattern[Yield] as the goal symbol depending upon whether this AssignmentElement has the Yield parameter.
    2. Return the result of performing DestructuringAssignmentEvaluation of nestedAssignmentPattern with v as the argument.
  7. If Initializer is present and value is undefined and IsAnonymousFunctionDefinition(Initializer) and IsIdentifierRef of DestructuringAssignmentTarget are both true, then
    1. Let hasNameProperty be HasOwnProperty(v, "name").
    2. ReturnIfAbrupt(hasNameProperty).
    3. If hasNameProperty is false, perform SetFunctionName(v, GetReferencedName(lref)).
  8. Return PutValue(lref, v).

NOTE Left to right evaluation order is maintained by evaluating a DestructuringAssignmentTarget that is not a destructuring pattern prior to accessing the iterator or evaluating the Initializer.

AssignmentRestElement[Yield] : ... DestructuringAssignmentTarget

  1. If DestructuringAssignmentTarget is neither an ObjectLiteral nor an ArrayLiteral, then
    1. Let lref be the result of evaluating DestructuringAssignmentTarget.
    2. ReturnIfAbrupt(lref).
  2. Let A be ArrayCreate(0).
  3. Let n=0;
  4. Repeat while iteratorRecord.[[done]] is false,
    1. Let next be IteratorStep(iteratorRecord.[[iterator]]).
    2. If next is an abrupt completion, set iteratorRecord.[[done]] to true.
    3. ReturnIfAbrupt(next).
    4. If next is false, set iteratorRecord.[[done]] to true.
    5. else,
      1. Let nextValue be IteratorValue(next).
      2. If nextValue is an abrupt completion, set iteratorRecord.[[done]] to true.
      3. ReturnIfAbrupt(nextValue).
      4. Let status be CreateDataProperty(A, ToString(n), nextValue).
      5. Assert: status is true.
      6. Increment n by 1.
  5. If DestructuringAssignmentTarget is neither an ObjectLiteral nor an ArrayLiteral, then
    1. Return PutValue(lref, A).
  6. Let nestedAssignmentPattern be the parse of the source text corresponding to DestructuringAssignmentTarget using either AssignmentPattern or AssignmentPattern[Yield] as the goal symbol depending upon whether this AssignmentElement has the Yield parameter.
  7. Return the result of performing DestructuringAssignmentEvaluation of nestedAssignmentPattern with A as the argument.

12.14.5.4 Runtime Semantics: KeyedDestructuringAssignmentEvaluation

with parameters value and propertyName

AssignmentElement[Yield] : DestructuringAssignmentTarget Initializeropt

  1. If DestructuringAssignmentTarget is neither an ObjectLiteral nor an ArrayLiteral, then
    1. Let lref be the result of evaluating DestructuringAssignmentTarget.
    2. ReturnIfAbrupt(lref).
  2. Let v be GetV(value, propertyName).
  3. ReturnIfAbrupt(v).
  4. If Initializer is present and v is undefined, then
    1. Let defaultValue be the result of evaluating Initializer.
    2. Let rhsValue be GetValue(defaultValue)
    3. ReturnIfAbrupt(rhsValue).
  5. Else, let rhsValue be v.
  6. If DestructuringAssignmentTarget is an ObjectLiteral or an ArrayLiteral, then
    1. Let assignmentPattern be the parse of the source text corresponding to DestructuringAssignmentTarget using either AssignmentPattern or AssignmentPattern[Yield] as the goal symbol depending upon whether this AssignmentElement has the Yield parameter.
    2. Return the result of performing DestructuringAssignmentEvaluation of assignmentPattern with rhsValue as the argument.
  7. If Initializer is present and v is undefined and IsAnonymousFunctionDefinition(Initializer) and IsIdentifierRef of DestructuringAssignmentTarget are both true, then
    1. Let hasNameProperty be HasOwnProperty(rhsValue, "name").
    2. ReturnIfAbrupt(hasNameProperty).
    3. If hasNameProperty is false, perform SetFunctionName(rhsValue, GetReferencedName(lref)).
  8. Return PutValue(lref, rhsValue).

12.15 Comma Operator ( , )

Syntax

Expression[In, Yield] :
AssignmentExpression[?In, ?Yield]
Expression[?In, ?Yield] , AssignmentExpression[?In, ?Yield]

12.15.1 Static Semantics: IsFunctionDefinition

See also: 12.2.1.3, 12.2.10.2, 12.3.1.2, 12.4.2, 12.5.2, 12.6.1, 12.7.1, 12.8.1, 12.9.1, 12.10.1, 12.11.1, 12.12.1, 12.13.1, 12.14.2, 14.1.11, 14.4.9, 14.5.8.

Expression : Expression , AssignmentExpression
  1. Return false.

12.15.2 Static Semantics: IsValidSimpleAssignmentTarget

See also: 12.1.3, 12.2.1.5, 12.2.10.3, 12.3.1.5, 12.4.3, 12.5.3, 12.6.2, 12.7.2, 12.8.2, 12.9.2, 12.10.2, 12.11.2, 12.12.2, 12.13.2, 12.14.3.

Expression : Expression , AssignmentExpression
  1. Return false.

12.15.3 Runtime Semantics: Evaluation

Expression : Expression , AssignmentExpression
  1. Let lref be the result of evaluating Expression.
  2. ReturnIfAbrupt(GetValue(lref))
  3. Let rref be the result of evaluating AssignmentExpression.
  4. Return GetValue(rref).

NOTE GetValue must be called even though its value is not used because it may have observable side-effects.

13 ECMAScript Language: Statements and Declarations

Syntax

Statement[Yield, Return] :
BlockStatement[?Yield, ?Return]
VariableStatement[?Yield]
EmptyStatement
ExpressionStatement[?Yield]
IfStatement[?Yield, ?Return]
BreakableStatement[?Yield, ?Return]
ContinueStatement[?Yield]
BreakStatement[?Yield]
[+Return] ReturnStatement[?Yield]
WithStatement[?Yield, ?Return]
LabelledStatement[?Yield, ?Return]
ThrowStatement[?Yield]
TryStatement[?Yield, ?Return]
DebuggerStatement
Declaration[Yield] :
HoistableDeclaration[?Yield]
ClassDeclaration[?Yield]
LexicalDeclaration[In, ?Yield]
HoistableDeclaration[Yield, Default] :
FunctionDeclaration[?Yield,?Default]
GeneratorDeclaration[?Yield, ?Default]
BreakableStatement[Yield, Return] :
IterationStatement[?Yield, ?Return]
SwitchStatement[?Yield, ?Return]

13.1 Statement Semantics

13.1.1 Static Semantics: ContainsDuplicateLabels

With argument labelSet.

See also: 13.2.2, 13.6.2, 13.7.2.1, 13.7.3.1, 13.7.4.2, 13.7.5.3, 13.11.2, 13.12.2, 13.13.2, 13.15.2, 15.2.1.2.

Statement :
VariableStatement
EmptyStatement
ExpressionStatement
ContinueStatement
BreakStatement
ReturnStatement
ThrowStatement
DebuggerStatement
  1. Return false.

13.1.2 Static Semantics: ContainsUndefinedBreakTarget

With argument labelSet.

See also: 13.2.3, 13.6.3, 13.7.2.2, 13.7.3.2, 13.7.4.3, 13.7.5.4, 13.9.2, 13.11.3, 13.12.3, 13.13.3, 13.15.3, 15.2.1.3.

Statement :
VariableStatement
EmptyStatement
ExpressionStatement
ContinueStatement
ReturnStatement
ThrowStatement
DebuggerStatement
  1. Return false.

13.1.3 Static Semantics: ContainsUndefinedContinueTarget

With arguments iterationSet and labelSet.

See also: 13.2.4, 13.6.4, 13.7.2.3, 13.7.3.3, 13.7.4.4, 13.7.5.5, 13.8.2, 13.11.4, 13.12.4, 13.13.4,13.15.4, 15.2.1.4.

Statement :
VariableStatement
EmptyStatement
ExpressionStatement
BreakStatement
ReturnStatement
ThrowStatement
DebuggerStatement
  1. Return false.
BreakableStatement : IterationStatement
  1. Let newIterationSet be a copy of iterationSet with all the elements of labelSet appended.
  2. Return ContainsUndefinedContinueTarget of IterationStatement with arguments newIterationSet and « ».

13.1.4 Static Semantics: DeclarationPart

HoistableDeclaration : FunctionDeclaration
  1. Return FunctionDeclaration.
HoistableDeclaration : GeneratorDeclaration
  1. Return GeneratorDeclaration.
Declaration : ClassDeclaration
  1. Return ClassDeclaration.
Declaration : LexicalDeclaration
  1. Return LexicalDeclaration.

13.1.5 Static Semantics: VarDeclaredNames

See also: 13.2.11, 13.3.2.2, 13.6.5, 13.7.2.4, 13.7.3.4, 13.7.4.5, 13.7.5.7, 13.11.5, 13.12.7, 13.13.12, 13.15.5, 14.1.15, 14.2.12, 15.1.5, 15.2.1.13.

Statement :
EmptyStatement
ExpressionStatement
ContinueStatement
BreakStatement
ReturnStatement
ThrowStatement
DebuggerStatement
  1. Return a new empty List.

13.1.6 Static Semantics: VarScopedDeclarations

See also: 13.2.12, 13.3.2.3, 13.6.6, 13.7.2.5, 13.7.3.5, 13.7.4.6, 13.7.5.8, 13.11.6, 13.12.8, 13.13.13, 13.15.6, 14.1.16, 14.2.13, 15.1.6, 15.2.1.14.

Statement :
EmptyStatement
ExpressionStatement
ContinueStatement
BreakStatement
ReturnStatement
ThrowStatement
DebuggerStatement
  1. Return a new empty List.

13.1.7 Runtime Semantics: LabelledEvaluation

With argument labelSet.

See also: 13.7.2.6, 13.7.3.6, 13.7.4.7, 13.7.5.11, 13.13.14.

BreakableStatement : IterationStatement
  1. Let stmtResult be the result of performing LabelledEvaluation of IterationStatement with argument labelSet.
  2. If stmtResult.[[type]] is break, then
    1. If stmtResult.[[target]] is empty, then
      1. If stmtResult.[[value]] is empty, let stmtResult be NormalCompletion(undefined).
      2. Else, let stmtResult be NormalCompletion(stmtResult.[[value]]).
  3. Return Completion(stmtResult).
BreakableStatement : SwitchStatement
  1. Let stmtResult be the result of evaluating SwitchStatement.
  2. If stmtResult.[[type]] is break, then
    1. If stmtResult.[[target]] is empty, then
      1. If stmtResult.[[value]] is empty, let stmtResult be NormalCompletion(undefined).
      2. Else, let stmtResult be NormalCompletion(stmtResult.[[value]]).
  3. Return Completion(stmtResult).

NOTE A BreakableStatement is one that can be exited via an unlabelled BreakStatement.

13.1.8 Runtime Semantics: Evaluation

HoistableDeclaration :
GeneratorDeclaration
  1. Return NormalCompletion(empty).
HoistableDeclaration :
FunctionDeclaration
  1. Return the result of evaluating FunctionDeclaration.
BreakableStatement :
IterationStatement
SwitchStatement
  1. Let newLabelSet be a new empty List.
  2. Return the result of performing LabelledEvaluation of this BreakableStatement with argument newLabelSet.

13.2 Block

Syntax

BlockStatement[Yield, Return] :
Block[?Yield, ?Return]
Block[Yield, Return] :
{ StatementList[?Yield, ?Return]opt }
StatementList[Yield, Return] :
StatementListItem[?Yield, ?Return]
StatementList[?Yield, ?Return] StatementListItem[?Yield, ?Return]
StatementListItem[Yield, Return] :
Statement[?Yield, ?Return]
Declaration[?Yield]

13.2.1 Static Semantics: Early Errors

Block : { StatementList }
  • It is a Syntax Error if the LexicallyDeclaredNames of StatementList contains any duplicate entries.

  • It is a Syntax Error if any element of the LexicallyDeclaredNames of StatementList also occurs in the VarDeclaredNames of StatementList.

13.2.2 Static Semantics: ContainsDuplicateLabels

With argument labelSet.

See also: 13.1.1, 13.6.2, 13.7.2.1, 13.7.3.1, 13.7.4.2, 13.7.5.3, 13.11.2, 13.12.2, 13.13.2, 13.15.2, 15.2.1.2.

Block : { }
  1. Return false.
StatementList : StatementList StatementListItem
  1. Let hasDuplicates be ContainsDuplicateLabels of StatementList with argument labelSet.
  2. If hasDuplicates is true, return true.
  3. Return ContainsDuplicateLabels of StatementListItem with argument labelSet.
StatementListItem : Declaration
  1. Return false.

13.2.3 Static Semantics: ContainsUndefinedBreakTarget

With argument labelSet.

See also: 13.1.2, 13.6.3, 13.7.2.2, 13.7.3.2, 13.7.4.3, 13.7.5.4, 13.9.2, 13.11.3, 13.12.3, 13.13.3, 13.15.3, 15.2.1.3.

Block : { }
  1. Return false.
StatementList : StatementList StatementListItem
  1. Let hasUndefinedLabels be ContainsUndefinedBreakTarget of StatementList with argument labelSet.
  2. If hasUndefinedLabels is true, return true.
  3. Return ContainsUndefinedBreakTarget of StatementListItem with argument labelSet.
StatementListItem : Declaration
  1. Return false.

13.2.4 Static Semantics: ContainsUndefinedContinueTarget

With arguments iterationSet and labelSet.

See also: 13.1.3, 13.6.4, 13.7.2.3, 13.7.3.3, 13.7.4.4, 13.7.5.5, 13.8.2, 13.11.4, 13.12.4, 13.13.4,13.15.4, 15.2.1.4.

Block : { }
  1. Return false.
StatementList : StatementList StatementListItem
  1. Let hasUndefinedLabels be ContainsUndefinedContinueTarget of StatementList with arguments iterationSet and « ».
  2. If hasUndefinedLabels is true, return true.
  3. Return ContainsUndefinedContinueTarget of StatementListItem with arguments iterationSet and « ».
StatementListItem : Declaration
  1. Return false.

13.2.5 Static Semantics: LexicallyDeclaredNames

See also: 13.12.5, 13.13.6, 14.1.13, 14.2.10, 15.1.3, 15.2.1.11.

Block : { }
  1. Return a new empty List.
StatementList : StatementList StatementListItem
  1. Let names be LexicallyDeclaredNames of StatementList.
  2. Append to names the elements of the LexicallyDeclaredNames of StatementListItem.
  3. Return names.
StatementListItem : Statement
  1. If Statement is Statement : LabelledStatement , return LexicallyDeclaredNames of LabelledStatement.
  2. Return a new empty List.
StatementListItem : Declaration
  1. Return the BoundNames of Declaration.

13.2.6 Static Semantics: LexicallyScopedDeclarations

See also: 13.12.6, 13.13.7, 14.1.14, 14.2.11, 15.1.4, 15.2.1.12, 15.2.3.8.

StatementList : StatementList StatementListItem
  1. Let declarations be LexicallyScopedDeclarations of StatementList.
  2. Append to declarations the elements of the LexicallyScopedDeclarations of StatementListItem.
  3. Return declarations.
StatementListItem : Statement
  1. If Statement is Statement : LabelledStatement , return LexicallyScopedDeclarations of LabelledStatement.
  2. Return a new empty List.
StatementListItem : Declaration
  1. Return a new List containing DeclarationPart of Declaration.

13.2.7 Static Semantics: TopLevelLexicallyDeclaredNames

See also: 13.13.8.

StatementList : StatementList StatementListItem
  1. Let names be TopLevelLexicallyDeclaredNames of StatementList.
  2. Append to names the elements of the TopLevelLexicallyDeclaredNames of StatementListItem.
  3. Return names.
StatementListItem : Statement
  1. Return a new empty List.
StatementListItem : Declaration
  1. If Declaration is Declaration : HoistableDeclaration , then
    1. If HoistableDeclaration is HoistableDeclaration : FunctionDeclaration , return « ».
    2. If HoistableDeclaration is HoistableDeclaration : GeneratorDeclaration , return « ».
  2. Return the BoundNames of Declaration.

NOTE At the top level of a function, or script, function declarations are treated like var declarations rather than like lexical declarations.

13.2.8 Static Semantics: TopLevelLexicallyScopedDeclarations

See also: 13.13.9.

Block : { }
  1. Return a new empty List.
StatementList : StatementList StatementListItem
  1. Let declarations be TopLevelLexicallyScopedDeclarations of StatementList.
  2. Append to declarations the elements of the TopLevelLexicallyScopedDeclarations of StatementListItem.
  3. Return declarations.
StatementListItem : Statement
  1. Return a new empty List.
StatementListItem : Declaration
  1. If Declaration is Declaration : HoistableDeclaration , then
    1. If HoistableDeclaration is HoistableDeclaration : FunctionDeclaration , return « ».
    2. If HoistableDeclaration is HoistableDeclaration : GeneratorDeclaration , return « ».
  2. Return a new List containing Declaration.

13.2.9 Static Semantics: TopLevelVarDeclaredNames

See also: 13.13.10.

Block : { }
  1. Return a new empty List.
StatementList : StatementList StatementListItem
  1. Let names be TopLevelVarDeclaredNames of StatementList.
  2. Append to names the elements of the TopLevelVarDeclaredNames of StatementListItem.
  3. Return names.
StatementListItem : Declaration
  1. If Declaration is Declaration : HoistableDeclaration , then
    1. If HoistableDeclaration is HoistableDeclaration : FunctionDeclaration , return the BoundNames of FunctionDeclaration.
    2. If HoistableDeclaration is HoistableDeclaration : GeneratorDeclaration , return the BoundNames of GeneratorDeclaration.
  2. Return a new empty List.
StatementListItem : Statement
  1. If Statement is Statement : LabelledStatement , return TopLevelVarDeclaredNames of Statement.
  2. Return VarDeclaredNames of Statement.

NOTE At the top level of a function or script, inner function declarations are treated like var declarations.

13.2.10 Static Semantics: TopLevelVarScopedDeclarations

See also: 13.13.11.

Block : { }
  1. Return a new empty List.
StatementList : StatementList StatementListItem
  1. Let declarations be TopLevelVarScopedDeclarations of StatementList.
  2. Append to declarations the elements of the TopLevelVarScopedDeclarations of StatementListItem.
  3. Return declarations.
StatementListItem : Statement
  1. If Statement is Statement : LabelledStatement , return TopLevelVarScopedDeclarations of Statement.
  2. Return VarScopedDeclarations of Statement.
StatementListItem : Declaration
  1. If Declaration is Declaration : HoistableDeclaration , then
    1. If HoistableDeclaration is HoistableDeclaration : FunctionDeclaration , return « FunctionDeclaration ».
    2. If HoistableDeclaration is HoistableDeclaration : GeneratorDeclaration , return « GeneratorDeclaration ».
  2. Return a new empty List.

13.2.11 Static Semantics: VarDeclaredNames

See also: 13.1.5, 13.3.2.2, 13.6.5, 13.7.2.4, 13.7.3.4, 13.7.4.5, 13.7.5.7, 13.11.5, 13.12.7, 13.13.12, 13.15.5, 14.1.15, 14.2.12, 15.1.5, 15.2.1.13.

Block : { }
  1. Return a new empty List.
StatementList : StatementList StatementListItem
  1. Let names be VarDeclaredNames of StatementList.
  2. Append to names the elements of the VarDeclaredNames of StatementListItem.
  3. Return names.
StatementListItem : Declaration
  1. Return a new empty List.

13.2.12 Static Semantics: VarScopedDeclarations

See also: 13.1.6, 13.3.2.3, 13.6.6, 13.7.2.5, 13.7.3.5, 13.7.4.6, 13.7.5.8, 13.11.6, 13.12.8, 13.13.13, 13.15.6, 14.1.16, 14.2.13, 15.1.6, 15.2.1.14.

Block : { }
  1. Return a new empty List.
StatementList : StatementList StatementListItem
  1. Let declarations be VarScopedDeclarations of StatementList.
  2. Append to declarations the elements of the VarScopedDeclarations of StatementListItem.
  3. Return declarations.
StatementListItem : Declaration
  1. Return a new empty List.

13.2.13 Runtime Semantics: Evaluation

Block : { }
  1. Return NormalCompletion(empty).
Block : { StatementList }
  1. Let oldEnv be the running execution context’s LexicalEnvironment.
  2. Let blockEnv be NewDeclarativeEnvironment(oldEnv).
  3. Perform BlockDeclarationInstantiation(StatementList, blockEnv).
  4. Set the running execution context’s LexicalEnvironment to blockEnv.
  5. Let blockValue be the result of evaluating StatementList.
  6. Set the running execution context’s LexicalEnvironment to oldEnv.
  7. Return blockValue.

NOTE 1 No matter how control leaves the Block the LexicalEnvironment is always restored to its former state.

StatementList : StatementList StatementListItem
  1. Let sl be the result of evaluating StatementList.
  2. ReturnIfAbrupt(sl).
  3. Let s be the result of evaluating StatementListItem.
  4. Return Completion(UpdateEmpty(s, sl.[[value]])).

NOTE 2 The value of a StatementList is the value of the last value producing item in the StatementList. For example, the following calls to the eval function all return the value 1:

eval("1;;;;;")

eval("1;{}")

eval("1;var a;")

13.2.14 Runtime Semantics: BlockDeclarationInstantiation( code, env )

NOTE When a Block or CaseBlock production is evaluated a new declarative Environment Record is created and bindings for each block scoped variable, constant, function, generator function, or class declared in the block are instantiated in the Environment Record.

BlockDeclarationInstantiation is performed as follows using arguments code and env. code is the grammar production corresponding to the body of the block. env is the declarative Environment Record in which bindings are to be created.

  1. Let declarations be the LexicallyScopedDeclarations of code.
  2. For each element d in declarations do
    1. For each element dn of the BoundNames of d do
      1. If IsConstantDeclaration of d is true, then
        1. Let status be env.CreateImmutableBinding(dn, true).
      2. Else,
        1. Let status be env.CreateMutableBinding(dn, false).
      3. Assert: status is never an abrupt completion.
    2. If d is a GeneratorDeclaration production or a FunctionDeclaration production, then
      1. Let fn be the sole element of the BoundNames of d
      2. Let fo be the result of performing InstantiateFunctionObject for d with argument env.
      3. Perform env.InitializeBinding(fn, fo).

13.3 Declarations and the Variable Statement

13.3.1 Let and Const Declarations

NOTE let and const declarations define variables that are scoped to the running execution context’s LexicalEnvironment. The variables are created when their containing Lexical Environment is instantiated but may not be accessed in any way until the variable’s LexicalBinding is evaluated. A variable defined by a LexicalBinding with an Initializer is assigned the value of its Initializer’s AssignmentExpression when the LexicalBinding is evaluated, not when the variable is created. If a LexicalBinding in a let declaration does not have an Initializer the variable is assigned the value undefined when the LexicalBinding is evaluated.

Syntax

LexicalDeclaration[In, Yield] :
LetOrConst BindingList[?In, ?Yield] ;
LetOrConst :
let
const
BindingList[In, Yield] :
LexicalBinding[?In, ?Yield]
BindingList[?In, ?Yield] , LexicalBinding[?In, ?Yield]
LexicalBinding[In, Yield] :
BindingIdentifier[?Yield] Initializer[?In, ?Yield]opt
BindingPattern[?Yield] Initializer[?In, ?Yield]

13.3.1.1 Static Semantics: Early Errors

LexicalDeclaration : LetOrConst BindingList ;
  • It is a Syntax Error if the BoundNames of BindingList contains "let".
  • It is a Syntax Error if the BoundNames of BindingList contains any duplicate entries.
LexicalBinding : BindingIdentifier Initializeropt
  • It is a Syntax Error if Initializer is not present and IsConstantDeclaration of the LexicalDeclaration containing this production is true.

13.3.1.2 Static Semantics: BoundNames

See also: 12.1.2, 13.3.2.1, 13.3.3.1, 13.7.5.2, 14.1.3, 14.2.2, 14.4.2, 14.5.2, 15.2.2.2, 15.2.3.2.

LexicalDeclaration : LetOrConst BindingList ;
  1. Return the BoundNames of BindingList.
BindingList : BindingList , LexicalBinding
  1. Let names be the BoundNames of BindingList.
  2. Append to names the elements of the BoundNames of LexicalBinding.
  3. Return names.
LexicalBinding : BindingIdentifier Initializeropt
  1. Return the BoundNames of BindingIdentifier.
LexicalBinding : BindingPattern Initializer
  1. Return the BoundNames of BindingPattern.

13.3.1.3 Static Semantics: IsConstantDeclaration

See also: 14.1.10, 14.4.8, 14.5.7, 15.2.3.7.

LexicalDeclaration : LetOrConst BindingList ;
  1. Return IsConstantDeclaration of LetOrConst.
LetOrConst : let
  1. Return false.
LetOrConst : const
  1. Return true.

13.3.1.4 Runtime Semantics: Evaluation

LexicalDeclaration : LetOrConst BindingList ;
  1. Let next be the result of evaluating BindingList.
  2. ReturnIfAbrupt(next).
  3. Return NormalCompletion(empty).
BindingList : BindingList , LexicalBinding
  1. Let next be the result of evaluating BindingList.
  2. ReturnIfAbrupt(next).
  3. Return the result of evaluating LexicalBinding.
LexicalBinding : BindingIdentifier
  1. Let lhs be ResolveBinding(StringValue of BindingIdentifier).
  2. Return InitializeReferencedBinding(lhs, undefined).

NOTE A static semantics rule ensures that this form of LexicalBinding never occurs in a const declaration.

LexicalBinding : BindingIdentifier Initializer
  1. Let bindingId be StringValue of BindingIdentifier.
  2. Let lhs be ResolveBinding(bindingId).
  3. Let rhs be the result of evaluating Initializer.
  4. Let value be GetValue(rhs).
  5. ReturnIfAbrupt(value).
  6. If IsAnonymousFunctionDefinition(Initializer) is true, then
    1. Let hasNameProperty be HasOwnProperty(value, "name").
    2. ReturnIfAbrupt(hasNameProperty).
    3. If hasNameProperty is false, perform SetFunctionName(value, bindingId).
  7. Return InitializeReferencedBinding(lhs, value).
LexicalBinding : BindingPattern Initializer
  1. Let rhs be the result of evaluating Initializer.
  2. Let value be GetValue(rhs).
  3. ReturnIfAbrupt(value).
  4. Let env be the running execution context’s LexicalEnvironment.
  5. Return the result of performing BindingInitialization for BindingPattern using value and env as the arguments.

13.3.2 Variable Statement

NOTE A var statement declares variables that are scoped to the running execution context’s VariableEnvironment. Var variables are created when their containing Lexical Environment is instantiated and are initialized to undefined when created. Within the scope of any VariableEnvironment a common BindingIdentifier may appear in more than one VariableDeclaration but those declarations collective define only one variable. A variable defined by a VariableDeclaration with an Initializer is assigned the value of its Initializer’s AssignmentExpression when the VariableDeclaration is executed, not when the variable is created.

Syntax

VariableStatement[Yield] :
var VariableDeclarationList[In, ?Yield] ;
VariableDeclarationList[In, Yield] :
VariableDeclaration[?In, ?Yield]
VariableDeclarationList[?In, ?Yield] , VariableDeclaration[?In, ?Yield]
VariableDeclaration[In, Yield] :
BindingIdentifier[?Yield] Initializer[?In, ?Yield]opt
BindingPattern[?Yield] Initializer[?In, ?Yield]

13.3.2.1 Static Semantics: BoundNames

See also: 12.1.2, 13.3.1.2, 13.3.3.1, 13.7.5.2, 14.1.3, 14.2.2, 14.4.2, 14.5.2, 15.2.2.2, 15.2.3.2.

VariableDeclarationList : VariableDeclarationList , VariableDeclaration
  1. Let names be BoundNames of VariableDeclarationList.
  2. Append to names the elements of BoundNames of VariableDeclaration.
  3. Return names.
VariableDeclaration : BindingIdentifier Initializeropt
  1. Return the BoundNames of BindingIdentifier.
VariableDeclaration : BindingPattern Initializer
  1. Return the BoundNames of BindingPattern.

13.3.2.2 Static Semantics: VarDeclaredNames

See also: 13.1.5, 13.2.11, 13.6.5, 13.7.2.4, 13.7.3.4, 13.7.4.5, 13.7.5.7, 13.11.5, 13.12.7, 13.13.12, 13.15.5, 14.1.15, 14.2.12, 15.1.5, 15.2.1.13.

VariableStatement : var VariableDeclarationList ;
  1. Return BoundNames of VariableDeclarationList.

13.3.2.3 Static Semantics: VarScopedDeclarations

See also: 13.1.6, 13.2.12, 13.6.6, 13.7.2.5, 13.7.3.5, 13.7.4.6, 13.7.5.8, 13.11.6, 13.12.8, 13.13.13, 13.15.6, 14.1.16, 14.2.13, 15.1.6, 15.2.1.14.

VariableDeclarationList : VariableDeclaration
  1. Return a new List containing VariableDeclaration.
VariableDeclarationList : VariableDeclarationList , VariableDeclaration
  1. Let declarations be VarScopedDeclarations of VariableDeclarationList.
  2. Append VariableDeclaration to declarations.
  3. Return declarations.

13.3.2.4 Runtime Semantics: Evaluation

VariableStatement : var VariableDeclarationList ;
  1. Let next be the result of evaluating VariableDeclarationList.
  2. ReturnIfAbrupt(next).
  3. Return NormalCompletion( empty).
VariableDeclarationList : VariableDeclarationList , VariableDeclaration
  1. Let next be the result of evaluating VariableDeclarationList.
  2. ReturnIfAbrupt(next).
  3. Return the result of evaluating VariableDeclaration.
VariableDeclaration : BindingIdentifier
  1. Return NormalCompletion(empty).
VariableDeclaration : BindingIdentifier Initializer
  1. Let bindingId be StringValue of BindingIdentifier.
  2. Let lhs be ResolveBinding(bindingId)
  3. ReturnIfAbrupt(lhs).
  4. Let rhs be the result of evaluating Initializer.
  5. Let value be GetValue(rhs).
  6. ReturnIfAbrupt(value).
  7. If IsAnonymousFunctionDefinition(Initializer) is true, then
    1. Let hasNameProperty be HasOwnProperty(value, "name").
    2. ReturnIfAbrupt(hasNameProperty).
    3. If hasNameProperty is false, perform SetFunctionName(value, bindingId).
  8. Return PutValue(lhs, value).

NOTE If a VariableDeclaration is nested within a with statement and the BindingIdentifier in the VariableDeclaration is the same as a property name of the binding object of the with statement’s object Environment Record, then step 7 will assign value to the property instead of assigning to the VariableEnvironment binding of the Identifier.

VariableDeclaration : BindingPattern Initializer
  1. Let rhs be the result of evaluating Initializer.
  2. Let rval be GetValue(rhs).
  3. ReturnIfAbrupt(rval).
  4. Return the result of performing BindingInitialization for BindingPattern passing rval and undefined as arguments.

13.3.3 Destructuring Binding Patterns

Syntax

BindingPattern[Yield] :
ObjectBindingPattern[?Yield]
ArrayBindingPattern[?Yield]
ObjectBindingPattern[Yield] :
{ }
{ BindingPropertyList[?Yield] }
{ BindingPropertyList[?Yield] , }
ArrayBindingPattern[Yield] :
[ Elisionopt BindingRestElement[?Yield]opt ]
[ BindingElementList[?Yield] ]
[ BindingElementList[?Yield] , Elisionopt BindingRestElement[?Yield]opt ]
BindingPropertyList[Yield] :
BindingProperty[?Yield]
BindingPropertyList[?Yield] , BindingProperty[?Yield]
BindingElementList[Yield] :
BindingElisionElement[?Yield]
BindingElementList[?Yield] , BindingElisionElement[?Yield]
BindingElisionElement[Yield] :
Elisionopt BindingElement[?Yield]
BindingProperty[Yield] :
SingleNameBinding[?Yield]
PropertyName[?Yield] : BindingElement[?Yield]
BindingElement[Yield ] :
SingleNameBinding[?Yield]
BindingPattern[?Yield] Initializer[In, ?Yield]opt
SingleNameBinding[Yield] :
BindingIdentifier[?Yield] Initializer[In, ?Yield]opt
BindingRestElement[Yield] :
... BindingIdentifier[?Yield]

13.3.3.1 Static Semantics: BoundNames

See also: 12.1.2, 13.3.1.2, 13.3.2.1, 13.7.5.2, 14.1.3, 14.2.2, 14.4.2, 14.5.2, 15.2.2.2, 15.2.3.2.

ObjectBindingPattern : { }
  1. Return an empty List.
ArrayBindingPattern : [ Elisionopt ]
  1. Return an empty List.
ArrayBindingPattern : [ Elisionopt BindingRestElement ]
  1. Return the BoundNames of BindingRestElement.
ArrayBindingPattern : [ BindingElementList , Elisionopt ]
  1. Return the BoundNames of BindingElementList.
ArrayBindingPattern : [ BindingElementList , Elisionopt BindingRestElement ]
  1. Let names be BoundNames of BindingElementList.
  2. Append to names the elements of BoundNames of BindingRestElement.
  3. Return names.
BindingPropertyList : BindingPropertyList , BindingProperty
  1. Let names be BoundNames of BindingPropertyList.
  2. Append to names the elements of BoundNames of BindingProperty.
  3. Return names.
BindingElementList : BindingElementList , BindingElisionElement
  1. Let names be BoundNames of BindingElementList.
  2. Append to names the elements of BoundNames of BindingElisionElement.
  3. Return names.
BindingElisionElement : Elisionopt BindingElement
  1. Return BoundNames of BindingElement.
BindingProperty : PropertyName : BindingElement
  1. Return the BoundNames of BindingElement.
SingleNameBinding : BindingIdentifier Initializeropt
  1. Return the BoundNames of BindingIdentifier.
BindingElement : BindingPattern Initializeropt
  1. Return the BoundNames of BindingPattern.

13.3.3.2 Static Semantics: ContainsExpression

See also: 14.1.5, 14.2.4.

ObjectBindingPattern : { }
  1. Return false.
ArrayBindingPattern : [ Elisionopt ]
  1. Return false.
ArrayBindingPattern : [ Elisionopt BindingRestElement ]
  1. Return false.
ArrayBindingPattern : [ BindingElementList , Elisionopt ]
  1. Return ContainsExpression of BindingElementList.
ArrayBindingPattern : [ BindingElementList , Elisionopt BindingRestElement ]
  1. Return ContainsExpression of BindingElementList.
BindingPropertyList : BindingPropertyList , BindingProperty
  1. Let has be ContainsExpression of BindingPropertyList.
  2. If has is true, return true.
  3. Return ContainsExpression of BindingProperty.
BindingElementList : BindingElementList , BindingElisionElement
  1. Let has be ContainsExpression of BindingElementList.
  2. If has is true, return true.
  3. Return ContainsExpression of BindingElisionElement.
BindingElisionElement : Elisionopt BindingElement
  1. Return ContainsExpression of BindingElement.
BindingProperty : PropertyName : BindingElement
  1. Let has be IsComputedPropertyKey of PropertyName.
  2. If has is true, return true.
  3. Return the ContainsExpression of BindingElement.
BindingElement : BindingPattern Initializer
  1. Return true.
SingleNameBinding : BindingIdentifier
  1. Return false.
SingleNameBinding : BindingIdentifier Initializer
  1. Return true.

13.3.3.3 Static Semantics: HasInitializer

See also: 14.1.7, 14.2.6.

BindingElement : BindingPattern
  1. Return false.
BindingElement : BindingPattern Initializer
  1. Return true.
SingleNameBinding : BindingIdentifier
  1. Return false.
SingleNameBinding : BindingIdentifier Initializer
  1. Return true.

13.3.3.4 Static Semantics: IsSimpleParameterList

See also: 14.1.12, 14.2.8.

BindingElement : BindingPattern
  1. Return false.
BindingElement : BindingPattern Initializer
  1. Return false.
SingleNameBinding : BindingIdentifier
  1. Return true.
SingleNameBinding : BindingIdentifier Initializer
  1. Return false.

13.3.3.5 Runtime Semantics: BindingInitialization

With parameters value and environment.

See also: 12.1.5, 13.7.5.9.

NOTE When undefined is passed for environment it indicates that a PutValue operation should be used to assign the initialization value. This is the case for formal parameter lists of non-strict functions. In that case the formal parameter bindings are preinitialized in order to deal with the possibility of multiple parameters with the same name.

BindingPattern : ObjectBindingPattern
  1. Let valid be RequireObjectCoercible(value).
  2. ReturnIfAbrupt(valid).
  3. Return the result of performing BindingInitialization for ObjectBindingPattern using value and environment as arguments.
BindingPattern : ArrayBindingPattern
  1. Let iterator be GetIterator(value).
  2. ReturnIfAbrupt(iterator).
  3. Let iteratorRecord be Record {[[iterator]]: iterator, [[done]]: false}.
  4. Let result be IteratorBindingInitialization for ArrayBindingPattern using iteratorRecord, and environment as arguments.
  5. If iteratorRecord.[[done]] is false, return IteratorClose(iterator, result).
  6. Return result.
ObjectBindingPattern : { }
  1. Return NormalCompletion(empty).
BindingPropertyList : BindingPropertyList , BindingProperty
  1. Let status be the result of performing BindingInitialization for BindingPropertyList using value and environment as arguments.
  2. ReturnIfAbrupt(status).
  3. Return the result of performing BindingInitialization for BindingProperty using value and environment as arguments.
BindingProperty : SingleNameBinding
  1. Let name be the string that is the only element of BoundNames of SingleNameBinding.
  2. Return the result of performing KeyedBindingInitialization for SingleNameBinding using value, environment, and name as the arguments.
BindingProperty : PropertyName : BindingElement
  1. Let P be the result of evaluating PropertyName
  2. ReturnIfAbrupt(P).
  3. Return the result of performing KeyedBindingInitialization for BindingElement using value, environment, and P as arguments.

13.3.3.6 Runtime Semantics: IteratorBindingInitialization

With parameters iteratorRecord, and environment.

See also: 14.1.18, 14.2.14.

NOTE When undefined is passed for environment it indicates that a PutValue operation should be used to assign the initialization value. This is the case for formal parameter lists of non-strict functions. In that case the formal parameter bindings are preinitialized in order to deal with the possibility of multiple parameters with the same name.

ArrayBindingPattern : [ ]
  1. Return NormalCompletion(empty).
ArrayBindingPattern : [ Elision ]
  1. Return the result of performing IteratorDestructuringAssignmentEvaluation of Elision with iteratorRecord as the argument.
ArrayBindingPattern : [ Elisionopt BindingRestElement ]
  1. If Elision is present, then
    1. Let status be the result of performing IteratorDestructuringAssignmentEvaluation of Elision with iteratorRecord as the argument.
    2. ReturnIfAbrupt(status).
  2. Return the result of performing IteratorBindingInitialization for BindingRestElement with iteratorRecord and environment as arguments.
ArrayBindingPattern : [ BindingElementList ]
  1. Return the result of performing IteratorBindingInitialization for BindingElementList with iteratorRecord and environment as arguments.
ArrayBindingPattern : [ BindingElementList , ]
  1. Return the result of performing IteratorBindingInitialization for BindingElementList with iteratorRecord and environment as arguments.
ArrayBindingPattern : [ BindingElementList , Elision ]
  1. Let status be the result of performing IteratorBindingInitialization for BindingElementList with iteratorRecord and environment as arguments.
  2. ReturnIfAbrupt(status).
  3. Return the result of performing IteratorDestructuringAssignmentEvaluation of Elision with iteratorRecord as the argument.
ArrayBindingPattern : [ BindingElementList , Elisionopt BindingRestElement ]
  1. Let status be the result of performing IteratorBindingInitialization for BindingElementList with iteratorRecord and environment as arguments.
  2. ReturnIfAbrupt(status).
  3. If Elision is present, then
    1. Let status be the result of performing IteratorDestructuringAssignmentEvaluation of Elision with iteratorRecord as the argument.
    2. ReturnIfAbrupt(status).
  4. Return the result of performing IteratorBindingInitialization for BindingRestElement with iteratorRecord and environment as arguments.
BindingElementList : BindingElisionElement
  1. Return the result of performing IteratorBindingInitialization for BindingElisionElement with iteratorRecord and environment as arguments.
BindingElementList : BindingElementList , BindingElisionElement
  1. Let status be the result of performing IteratorBindingInitialization for BindingElementList with iteratorRecord and environment as arguments.
  2. ReturnIfAbrupt(status).
  3. Return the result of performing IteratorBindingInitialization for BindingElisionElement using iteratorRecord and environment as arguments.
BindingElisionElement : BindingElement
  1. Return the result of performing IteratorBindingInitialization of BindingElement with iteratorRecord and environment as the arguments.
BindingElisionElement : Elision BindingElement
  1. Let status be the result of performing IteratorDestructuringAssignmentEvaluation of Elision with iteratorRecord as the argument.
  2. ReturnIfAbrupt(status).
  3. Return the result of performing IteratorBindingInitialization of BindingElement with iteratorRecord and environment as the arguments.
BindingElement : SingleNameBinding
  1. Return the result of performing IteratorBindingInitialization for SingleNameBinding with iteratorRecord and environment as the arguments.
SingleNameBinding : BindingIdentifier Initializeropt
  1. Let bindingId be StringValue of BindingIdentifier.
  2. Let lhs be ResolveBinding(bindingId, environment).
  3. ReturnIfAbrupt(lhs).
  4. If iteratorRecord.[[done]] is false, then
    1. Let next be IteratorStep(iteratorRecord.[[iterator]]).
    2. If next is an abrupt completion, set iteratorRecord.[[done]] to true.
    3. ReturnIfAbrupt(next).
    4. If next is false, set iteratorRecord.[[done]] to true.
    5. Else,
      1. Let v be IteratorValue(next).
      2. If v is an abrupt completion, set iteratorRecord.[[done]] to true.
      3. ReturnIfAbrupt(v).
  5. If iteratorRecord.[[done]] is true, let v be undefined.
  6. If Initializer is present and v is undefined, then
    1. Let defaultValue be the result of evaluating Initializer.
    2. Let v be GetValue(defaultValue).
    3. ReturnIfAbrupt(v).
    4. If IsAnonymousFunctionDefinition(Initializer) is true, then
      1. Let hasNameProperty be HasOwnProperty(v, "name").
      2. ReturnIfAbrupt(hasNameProperty).
      3. If hasNameProperty is false, perform SetFunctionName(v, bindingId).
  7. If environment is undefined, return PutValue(lhs, v).
  8. Return InitializeReferencedBinding(lhs, v).
BindingElement : BindingPattern Initializeropt
  1. If iteratorRecord.[[done]] is false, then
    1. Let next be IteratorStep(iteratorRecord.[[iterator]]).
    2. If next is an abrupt completion, set iteratorRecord.[[done]] to true.
    3. ReturnIfAbrupt(next).
    4. If next is false, set iteratorRecord.[[done]] to true.
    5. Else
      1. Let v be IteratorValue(next).
      2. If v is an abrupt completion, set iteratorRecord.[[done]] to true.
      3. ReturnIfAbrupt(v).
  2. If iteratorRecord.[[done]] is true, let v be undefined.
  3. If Initializer is present and v is undefined, then
    1. Let defaultValue be the result of evaluating Initializer.
    2. Let v be GetValue(defaultValue).
    3. ReturnIfAbrupt(v).
  4. Return the result of performing BindingInitialization of BindingPattern with v and environment as the arguments.
BindingRestElement : ... BindingIdentifier
  1. Let lhs be ResolveBinding(StringValue of BindingIdentifier, environment).
  2. ReturnIfAbrupt(lhs).
  3. Let A be ArrayCreate(0).
  4. Let n=0.
  5. Repeat,
    1. If iteratorRecord.[[done]] is false,
      1. Let next be IteratorStep(iteratorRecord.[[iterator]]).
      2. If next is an abrupt completion, set iteratorRecord.[[done]] to true.
      3. ReturnIfAbrupt(next).
      4. If next is false, set iteratorRecord.[[done]] to true.
    2. If iteratorRecord.[[done]] is true, then
      1. If environment is undefined, return PutValue(lhs, A).
      2. Return InitializeReferencedBinding(lhs, A).
    3. Let nextValue be IteratorValue(next).
    4. If nextValue is an abrupt completion, set iteratorRecord.[[done]] to true.
    5. ReturnIfAbrupt(nextValue).
    6. Let status be CreateDataProperty(A, ToString (n), nextValue).
    7. Assert: status is true.
    8. Increment n by 1.

13.3.3.7 Runtime Semantics: KeyedBindingInitialization

With parameters value, environment, and propertyName.

NOTE When undefined is passed for environment it indicates that a PutValue operation should be used to assign the initialization value. This is the case for formal parameter lists of non-strict functions. In that case the formal parameter bindings are preinitialized in order to deal with the possibility of multiple parameters with the same name.

BindingElement : BindingPattern Initializeropt
  1. Let v be GetV(value, propertyName).
  2. ReturnIfAbrupt(v).
  3. If Initializer is present and v is undefined, then
    1. Let defaultValue be the result of evaluating Initializer.
    2. Let v be GetValue(defaultValue).
    3. ReturnIfAbrupt(v).
  4. Return the result of performing BindingInitialization for BindingPattern passing v and environment as arguments.
SingleNameBinding : BindingIdentifier Initializeropt
  1. Let bindingId be StringValue of BindingIdentifier.
  2. Let lhs be ResolveBinding(bindingId, environment).
  3. ReturnIfAbrupt(lhs).
  4. Let v be GetV(value, propertyName).
  5. ReturnIfAbrupt(v).
  6. If Initializer is present and v is undefined, then
    1. Let defaultValue be the result of evaluating Initializer.
    2. Let v be GetValue(defaultValue).
    3. ReturnIfAbrupt(v).
    4. If IsAnonymousFunctionDefinition(Initializer) is true, then
      1. Let hasNameProperty be HasOwnProperty(v, "name").
      2. ReturnIfAbrupt(hasNameProperty).
      3. If hasNameProperty is false, perform SetFunctionName(v, bindingId).
  7. If environment is undefined, return PutValue(lhs, v).
  8. Return InitializeReferencedBinding(lhs, v).

13.4 Empty Statement

Syntax

EmptyStatement :
;

13.4.1 Runtime Semantics: Evaluation

EmptyStatement : ;
  1. Return NormalCompletion(empty).

13.5 Expression Statement

Syntax

ExpressionStatement[Yield] :
[lookahead ∉ {{, function, class, let [}] Expression[In, ?Yield] ;

NOTE An ExpressionStatement cannot start with a U+007B (LEFT CURLY BRACKET) because that might make it ambiguous with a Block. Also, an ExpressionStatement cannot start with the function or class keywords because that would make it ambiguous with a FunctionDeclaration, a GeneratorDeclaration, or a ClassDeclaration. An ExpressionStatement cannot start with the two token sequence let [ because that would make it ambiguous with a let LexicalDeclaration whose first LexicalBinding was an ArrayBindingPattern.

13.5.1 Runtime Semantics: Evaluation

ExpressionStatement : Expression ;
  1. Let exprRef be the result of evaluating Expression.
  2. Return GetValue(exprRef).

13.6 The if Statement

Syntax

IfStatement[Yield, Return] :
if ( Expression[In, ?Yield] ) Statement[?Yield, ?Return] else Statement[?Yield, ?Return]
if ( Expression[In, ?Yield] ) Statement[?Yield, ?Return]

Each else for which the choice of associated if is ambiguous shall be associated with the nearest possible if that would otherwise have no corresponding else.

13.6.1 Static Semantics: Early Errors

IfStatement :
if ( Expression ) Statement else Statement
if ( Expression ) Statement

NOTE It is only necessary to apply this rule if the extension specified in B.3.2 is implemented.

13.6.2 Static Semantics: ContainsDuplicateLabels

With argument labelSet.

See also: 13.1.1, 13.2.2, 13.7.2.1, 13.7.3.1, 13.7.4.2, 13.7.5.3, 13.11.2, 13.12.2, 13.13.2, 13.15.2, 15.2.1.2.

IfStatement : if ( Expression ) Statement else Statement
  1. Let hasUndefinedLabels be ContainsDuplicateLabels of the first Statement with argument labelSet.
  2. If hasUndefinedLabels is true, return true.
  3. Return ContainsDuplicateLabels of the second Statement with argument labelSet.
IfStatement : if ( Expression ) Statement
  1. Return ContainsDuplicateLabels of Statement with argument labelSet.

13.6.3 Static Semantics: ContainsUndefinedBreakTarget

With argument labelSet.

See also: 13.1.2, 13.2.3, 13.7.2.2, 13.7.3.2, 13.7.4.3, 13.7.5.4, 13.9.2, 13.11.3, 13.12.3, 13.13.3, 13.15.3, 15.2.1.3.

IfStatement : if ( Expression ) Statement else Statement
  1. Let hasUndefinedLabels be ContainsUndefinedBreakTarget of the first Statement with argument labelSet.
  2. If hasUndefinedLabels is true, return true.
  3. Return ContainsUndefinedBreakTarget of the second Statement with argument labelSet.
IfStatement : if ( Expression ) Statement
  1. Return ContainsUndefinedBreakTarget of Statement with argument labelSet.

13.6.4 Static Semantics: ContainsUndefinedContinueTarget

With arguments iterationSet and labelSet.

See also: 13.1.3, 13.2.4, 13.7.2.3, 13.7.3.3, 13.7.4.4, 13.7.5.5, 13.8.2, 13.11.4, 13.12.4, 13.13.4,13.15.4, 15.2.1.4.

IfStatement : if ( Expression ) Statement else Statement
  1. Let hasUndefinedLabels be ContainsUndefinedContinueTarget of the first Statement with arguments iterationSet and « ».
  2. If hasUndefinedLabels is true, return true.
  3. Return ContainsUndefinedContinueTarget of the second Statement with arguments iterationSet and « ».
IfStatement : if ( Expression ) Statement
  1. Return ContainsUndefinedContinueTarget of Statement with arguments iterationSet and « ».

13.6.5 Static Semantics: VarDeclaredNames

See also: 13.1.5, 13.2.11, 13.3.2.2, 13.7.2.4, 13.7.3.4, 13.7.4.5, 13.7.5.7, 13.11.5, 13.12.7, 13.13.12, 13.15.5, 14.1.15, 14.2.12, 15.1.5, 15.2.1.13.

IfStatement : if ( Expression ) Statement else Statement
  1. Let names be VarDeclaredNames of the first Statement.
  2. Append to names the elements of the VarDeclaredNames of the second Statement.
  3. Return names.
IfStatement : if ( Expression ) Statement
  1. Return the VarDeclaredNames of Statement.

13.6.6 Static Semantics: VarScopedDeclarations

See also: 13.1.6, 13.2.12, 13.3.2.3, 13.7.2.5, 13.7.3.5, 13.7.4.6, 13.7.5.8, 13.11.6, 13.12.8, 13.13.13, 13.15.6, 14.1.16, 14.2.13, 15.1.6, 15.2.1.14.

IfStatement : if ( Expression ) Statement else Statement
  1. Let declarations be VarScopedDeclarations of the first Statement.
  2. Append to declarations the elements of the VarScopedDeclarations of the second Statement.
  3. Return declarations.
IfStatement : if ( Expression ) Statement
  1. Return the VarScopedDeclarations of Statement.

13.6.7 Runtime Semantics: Evaluation

IfStatement : if ( Expression ) Statement else Statement
  1. Let exprRef be the result of evaluating Expression.
  2. Let exprValue be ToBoolean(GetValue(exprRef)).
  3. ReturnIfAbrupt(exprValue).
  4. If exprValue is true, then
    1. Let stmtCompletion be the result of evaluating the first Statement.
  5. Else,
    1. Let stmtCompletion be the result of evaluating the second Statement.
  6. ReturnIfAbrupt(stmtCompletion).
  7. If stmtCompletion.[[value]] is not empty, return stmtCompletion.
  8. Return NormalCompletion(undefined).
IfStatement : if ( Expression ) Statement
  1. Let exprRef be the result of evaluating Expression.
  2. Let exprValue be ToBoolean(GetValue(exprRef)).
  3. ReturnIfAbrupt(exprValue).
  4. If exprValue is false, then
    1. Return NormalCompletion(undefined).
  5. Else,
    1. Let stmtCompletion be the result of evaluating Statement.
    2. ReturnIfAbrupt(stmtCompletion).
    3. If stmtCompletion.[[value]] is not empty, return stmtCompletion.
    4. Return NormalCompletion(undefined).

13.7 Iteration Statements

Syntax

IterationStatement[Yield, Return] :
do Statement[?Yield, ?Return] while ( Expression[In, ?Yield] ) ;
while ( Expression[In, ?Yield] ) Statement[?Yield, ?Return]
for ( [lookahead ∉ {let [}] Expression[?Yield]opt ; Expression[In, ?Yield]opt ; Expression[In, ?Yield]opt ) Statement[?Yield, ?Return]
for ( var VariableDeclarationList[?Yield] ; Expression[In, ?Yield]opt ; Expression[In, ?Yield]opt ) Statement[?Yield, ?Return]
for ( LexicalDeclaration[?Yield] Expression[In, ?Yield]opt ; Expression[In, ?Yield]opt ) Statement[?Yield, ?Return]
for ( [lookahead ∉ {let [}] LeftHandSideExpression[?Yield] in Expression[In, ?Yield] ) Statement[?Yield, ?Return]
for ( var ForBinding[?Yield] in Expression[In, ?Yield] ) Statement[?Yield, ?Return]
for ( ForDeclaration[?Yield] in Expression[In, ?Yield] ) Statement[?Yield, ?Return]
for ( [lookahead ≠ let ] LeftHandSideExpression[?Yield] of AssignmentExpression[In, ?Yield] ) Statement[?Yield, ?Return]
for ( var ForBinding[?Yield] of AssignmentExpression[In, ?Yield] ) Statement[?Yield, ?Return]
for ( ForDeclaration[?Yield] of AssignmentExpression[In, ?Yield] ) Statement[?Yield, ?Return]
ForDeclaration[Yield] :
LetOrConst ForBinding[?Yield]
ForBinding[Yield] :
BindingIdentifier[?Yield]
BindingPattern[?Yield]

13.7.1 Semantics

13.7.1.1 Static Semantics: Early Errors

IterationStatement :
do Statement while ( Expression ) ;
while ( Expression ) Statement
for ( Expressionopt ; Expressionopt ; Expressionopt ) Statement
for ( var VariableDeclarationList ; Expressionopt ; Expressionopt ) Statement
for ( LexicalDeclaration Expressionopt ; Expressionopt ) Statement
for ( LeftHandSideExpression in Expression ) Statement
for ( var ForBinding in Expression ) Statement
for ( ForDeclaration in Expression ) Statement
for ( LeftHandSideExpression of AssignmentExpression ) Statement
for ( var ForBinding of AssignmentExpression ) Statement
for ( ForDeclaration of AssignmentExpression ) Statement

NOTE It is only necessary to apply this rule if the extension specified in B.3.2 is implemented.

13.7.1.2 Runtime Semantics: LoopContinues(completion, labelSet)

The abstract operation LoopContinues with arguments completion and labelSet is defined by the following steps:

  1. If completion.[[type]] is normal, return true.
  2. If completion.[[type]] is not continue, return false.
  3. If completion.[[target]] is empty, return true.
  4. If completion.[[target]] is an element of labelSet, return true.
  5. Return false.

NOTE Within the Statement part of an IterationStatement a ContinueStatement may be used to begin a new iteration.

13.7.2 The do-while Statement

13.7.2.1 Static Semantics: ContainsDuplicateLabels

With argument labelSet.

See also: 13.1.1, 13.2.2, 13.6.2, 13.7.3.1, 13.7.4.2, 13.7.5.3, 13.11.2, 13.12.2, 13.13.2, 13.15.2, 15.2.1.2.

IterationStatement : do Statement while ( Expression ) ;
  1. Return ContainsDuplicateLabels of Statement with argument labelSet.

13.7.2.2 Static Semantics: ContainsUndefinedBreakTarget

With argument labelSet.

See also: 13.1.2, 13.2.3, 13.6.3, 13.7.3.2, 13.7.4.3, 13.7.5.4, 13.9.2, 13.11.3, 13.12.3, 13.13.3, 13.15.3, 15.2.1.3.

IterationStatement : do Statement while ( Expression ) ;
  1. Return ContainsUndefinedBreakTarget of Statement with argument labelSet.

13.7.2.3 Static Semantics: ContainsUndefinedContinueTarget

With arguments iterationSet and labelSet.

See also: 13.1.3, 13.2.4, 13.6.4, 13.7.3.3, 13.7.4.4, 13.7.5.5, 13.8.2, 13.11.4, 13.12.4, 13.13.4,13.15.4, 15.2.1.4.

IterationStatement : do Statement while ( Expression ) ;
  1. Return ContainsUndefinedContinueTarget of Statement with arguments iterationSet and « ».

13.7.2.4 Static Semantics: VarDeclaredNames

See also: 13.1.5, 13.2.11, 13.3.2.2, 13.6.5, 13.7.3.4, 13.7.4.5, 13.7.5.7, 13.11.5, 13.12.7, 13.13.12, 13.15.5, 14.1.15, 14.2.12, 15.1.5, 15.2.1.13.

IterationStatement : do Statement while ( Expression ) ;
  1. Return the VarDeclaredNames of Statement.

13.7.2.5 Static Semantics: VarScopedDeclarations

See also: 13.1.6, 13.2.12, 13.3.2.3, 13.6.6, 13.7.3.5, 13.7.4.6, 13.7.5.8, 13.11.6, 13.12.8, 13.13.13, 13.15.6, 14.1.16, 14.2.13, 15.1.6, 15.2.1.14.

IterationStatement : do Statement while ( Expression ) ;
  1. Return the VarScopedDeclarations of Statement.

13.7.2.6 Runtime Semantics: LabelledEvaluation

With argument labelSet.

See also: 13.1.7, 13.7.3.6, 13.7.4.7, 13.7.5.11, 13.13.14.

IterationStatement : do Statement while ( Expression ) ;
  1. Let V = undefined.
  2. Repeat
    1. Let stmt be the result of evaluating Statement.
    2. If LoopContinues(stmt, labelSet) is false, return Completion(UpdateEmpty(stmt, V)).
    3. If stmt.[[value]] is not empty, let V = stmt.[[value]].
    4. Let exprRef be the result of evaluating Expression.
    5. Let exprValue be GetValue(exprRef).
    6. ReturnIfAbrupt(exprValue).
    7. If ToBoolean(exprValue) is false, return NormalCompletion(V).

13.7.3 The while Statement

13.7.3.1 Static Semantics: ContainsDuplicateLabels

With argument labelSet.

See also: 13.1.1, 13.2.2, 13.6.2, 13.7.2.1, 13.7.4.2, 13.7.5.3, 13.11.2, 13.12.2, 13.13.2, 13.15.2, 15.2.1.2.

IterationStatement : while ( Expression ) Statement
  1. Return ContainsDuplicateLabels of Statement with argument labelSet.

13.7.3.2 Static Semantics: ContainsUndefinedBreakTarget

With argument labelSet.

See also: 13.1.2, 13.2.3, 13.6.3, 13.7.2.2, 13.7.4.3, 13.7.5.4, 13.9.2, 13.11.3, 13.12.3, 13.13.3, 13.15.3, 15.2.1.3.

IterationStatement : while ( Expression ) Statement
  1. Return ContainsUndefinedBreakTarget of Statement with argument labelSet.

13.7.3.3 Static Semantics: ContainsUndefinedContinueTarget

With arguments iterationSet and labelSet.

See also: 13.1.3, 13.2.4, 13.6.4, 13.7.2.3, 13.7.4.4, 13.7.5.5, 13.8.2, 13.11.4, 13.12.4, 13.13.4,13.15.4, 15.2.1.4.

IterationStatement : while ( Expression ) Statement
  1. Return ContainsUndefinedContinueTarget of Statement with arguments iterationSet and « ».

13.7.3.4 Static Semantics: VarDeclaredNames

See also: 13.1.5, 13.2.11, 13.3.2.2, 13.6.5, 13.7.2.4, 13.7.4.5, 13.7.5.7, 13.11.5, 13.12.7, 13.13.12, 13.15.5, 14.1.15, 14.2.12, 15.1.5, 15.2.1.13.

IterationStatement : while ( Expression ) Statement
  1. Return the VarDeclaredNames of Statement.

13.7.3.5 Static Semantics: VarScopedDeclarations

See also: 13.1.6, 13.2.12, 13.3.2.3, 13.6.6, 13.7.2.5, 13.7.4.6, 13.7.5.8, 13.11.6, 13.12.8, 13.13.13, 13.15.6, 14.1.16, 14.2.13, 15.1.6, 15.2.1.14.

IterationStatement : while ( Expression ) Statement
  1. Return the VarScopedDeclarations of Statement.

13.7.3.6 Runtime Semantics: LabelledEvaluation

With argument labelSet.

See also: 13.1.7, 13.7.2.6, 13.7.4.7, 13.7.5.11, 13.13.14.

IterationStatement : while ( Expression ) Statement
  1. Let V = undefined.
  2. Repeat
    1. Let exprRef be the result of evaluating Expression.
    2. Let exprValue be GetValue(exprRef).
    3. ReturnIfAbrupt(exprValue).
    4. If ToBoolean(exprValue) is false, return NormalCompletion(V).
    5. Let stmt be the result of evaluating Statement.
    6. If LoopContinues (stmt, labelSet) is false, return Completion(UpdateEmpty(stmt, V)).
    7. If stmt.[[value]] is not empty, let V = stmt.[[value]].

13.7.4 The for Statement

13.7.4.1 Static Semantics: Early Errors

IterationStatement : for ( LexicalDeclaration Expressionopt ; Expressionopt ) Statement
  • It is a Syntax Error if any element of the BoundNames of LexicalDeclaration also occurs in the VarDeclaredNames of Statement.

13.7.4.2 Static Semantics: ContainsDuplicateLabels

With argument labelSet.

See also: 13.1.1, 13.2.2, 13.6.2, 13.7.2.1, 13.7.3.1, 13.7.5.3, 13.11.2, 13.12.2, 13.13.2, 13.15.2, 15.2.1.2.

IterationStatement :
for ( Expressionopt ; Expressionopt ; Expressionopt ) Statement
for ( var VariableDeclarationList ; Expressionopt ; Expressionopt ) Statement
for ( LexicalDeclaration Expressionopt ; Expressionopt ) Statement
  1. Return ContainsDuplicateLabels of Statement with argument labelSet.

13.7.4.3 Static Semantics: ContainsUndefinedBreakTarget

With argument labelSet.

See also: 13.1.2, 13.2.3, 13.6.3, 13.7.2.2, 13.7.3.2, 13.7.5.4, 13.9.2, 13.11.3, 13.12.3, 13.13.3, 13.15.3, 15.2.1.3.

IterationStatement :
for ( Expressionopt ; Expressionopt ; Expressionopt ) Statement
for ( var VariableDeclarationList ; Expressionopt ; Expressionopt ) Statement
for ( LexicalDeclaration Expressionopt ; Expressionopt ) Statement
  1. Return ContainsUndefinedBreakTarget of Statement with argument labelSet.

13.7.4.4 Static Semantics: ContainsUndefinedContinueTarget

With arguments iterationSet and labelSet.

See also: 13.1.3, 13.2.4, 13.6.4, 13.7.2.3, 13.7.3.3, 13.7.5.5, 13.8.2, 13.11.4, 13.12.4, 13.13.4,13.15.4, 15.2.1.4.

IterationStatement :
for ( Expressionopt ; Expressionopt ; Expressionopt ) Statement
for ( var VariableDeclarationList ; Expressionopt ; Expressionopt ) Statement
for ( LexicalDeclaration Expressionopt ; Expressionopt ) Statement
  1. Return ContainsUndefinedContinueTarget of Statement with arguments iterationSet and « ».

13.7.4.5 Static Semantics: VarDeclaredNames

See also: 13.1.5, 13.2.11, 13.3.2.2, 13.6.5, 13.7.2.4, 13.7.3.4, 13.7.5.7, 13.11.5, 13.12.7, 13.13.12, 13.15.5, 14.1.15, 14.2.12, 15.1.5, 15.2.1.13.

IterationStatement : for ( Expressionopt ; Expressionopt ; Expressionopt ) Statement
  1. Return the VarDeclaredNames of Statement.
IterationStatement : for ( var VariableDeclarationList ; Expressionopt ; Expressionopt ) Statement
  1. Let names be BoundNames of VariableDeclarationList.
  2. Append to names the elements of the VarDeclaredNames of Statement.
  3. Return names.
IterationStatement : for ( LexicalDeclaration Expressionopt ; Expressionopt ) Statement
  1. Return the VarDeclaredNames of Statement.

13.7.4.6 Static Semantics: VarScopedDeclarations

See also: 13.1.6, 13.2.12, 13.3.2.3, 13.6.6, 13.7.2.5, 13.7.3.5, 13.7.5.8, 13.11.6, 13.12.8, 13.13.13, 13.15.6, 14.1.16, 14.2.13, 15.1.6, 15.2.1.14.

IterationStatement : for ( Expressionopt ; Expressionopt ; Expressionopt ) Statement
  1. Return the VarScopedDeclarations of Statement.
IterationStatement : for ( var VariableDeclarationList ; Expressionopt ; Expressionopt ) Statement
  1. Let declarations be VarScopedDeclarations of VariableDeclarationList.
  2. Append to declarations the elements of the VarScopedDeclarations of Statement.
  3. Return declarations.
IterationStatement : for ( LexicalDeclaration Expressionopt ; Expressionopt ) Statement
  1. Return the VarScopedDeclarations of Statement.

13.7.4.7 Runtime Semantics: LabelledEvaluation

With argument labelSet.

See also: 13.1.7, 13.7.2.6, 13.7.3.6, 13.7.5.11, 13.13.14.

IterationStatement : for ( Expressionopt ; Expressionopt ; Expressionopt ) Statement
  1. If the first Expression is present, then
    1. Let exprRef be the result of evaluating the first Expression.
    2. Let exprValue be GetValue(exprRef).
    3. ReturnIfAbrupt(exprValue).
  2. Return ForBodyEvaluation(the second Expression, the third Expression, Statement, « », labelSet).
IterationStatement : for ( var VariableDeclarationList ; Expressionopt ; Expressionopt ) Statement
  1. Let varDcl be the result of evaluating VariableDeclarationList.
  2. ReturnIfAbrupt(varDcl).
  3. Return ForBodyEvaluation(the first Expression, the second Expression, Statement, « », labelSet).
IterationStatement : for ( LexicalDeclaration Expressionopt ; Expressionopt ) Statement
  1. Let oldEnv be the running execution context’s LexicalEnvironment.
  2. Let loopEnv be NewDeclarativeEnvironment(oldEnv).
  3. Let isConst be the result of performing IsConstantDeclaration of LexicalDeclaration.
  4. Let boundNames be the BoundNames of LexicalDeclaration.
  5. For each element dn of boundNames do
    1. If isConst is true, then
      1. Perform loopEnv.CreateImmutableBinding(dn, true).
    2. Else,
      1. Perform loopEnv.CreateMutableBinding(dn, false).
      2. Assert: The above call to CreateMutableBinding will never return an abrupt completion.
  6. Set the running execution context’s LexicalEnvironment to loopEnv.
  7. Let forDcl be the result of evaluating LexicalDeclaration.
  8. If forDcl is an abrupt completion, then
    1. Set the running execution context’s LexicalEnvironment to oldEnv.
    2. Return Completion(forDcl).
  9. If isConst is false, let perIterationLets be boundNames otherwise let perIterationLets be « ».
  10. Let bodyResult be ForBodyEvaluation(the first Expression, the second Expression, Statement, perIterationLets, labelSet).
  11. Set the running execution context’s LexicalEnvironment to oldEnv.
  12. Return Completion(bodyResult).

13.7.4.8 Runtime Semantics: ForBodyEvaluation( test, increment, stmt, perIterationBindings, labelSet )

The abstract operation ForBodyEvaluation with arguments test, increment, stmt, perIterationBindings, and labelSet is performed as follows:

  1. Let V = undefined.
  2. Let status be CreatePerIterationEnvironment(perIterationBindings).
  3. ReturnIfAbrupt(status).
  4. Repeat
    1. If test is not [empty], then
      1. Let testRef be the result of evaluating test.
      2. Let testValue be GetValue(testRef).
      3. ReturnIfAbrupt(testValue).
      4. If ToBoolean(testValue) is false, return NormalCompletion(V).
    2. Let result be the result of evaluating stmt.
    3. If LoopContinues(result, labelSet) is false, return Completion(UpdateEmpty(result, V)).
    4. If result.[[value]] is not empty, let V = result.[[value]].
    5. Let status be CreatePerIterationEnvironment(perIterationBindings).
    6. ReturnIfAbrupt(status).
    7. If increment is not [empty], then
      1. Let incRef be the result of evaluating increment.
      2. Let incValue be GetValue(incRef).
      3. ReturnIfAbrupt(incValue).

13.7.4.9 Runtime Semantics: CreatePerIterationEnvironment( perIterationBindings )

The abstract operation CreatePerIterationEnvironment with argument perIterationBindings is performed as follows:

  1. If perIterationBindings has any elements, then
    1. Let lastIterationEnv be the running execution context’s LexicalEnvironment.
    2. Let outer be lastIterationEnv’s outer environment reference.
    3. Assert: outer is not null.
    4. Let thisIterationEnv be NewDeclarativeEnvironment(outer).
    5. For each element bn of perIterationBindings do,
      1. Let status be thisIterationEnv.CreateMutableBinding(bn, false).
      2. Assert: status is never an abrupt completion.
      3. Let lastValue be lastIterationEnv.GetBindingValue(bn, true).
      4. ReturnIfAbrupt(lastValue).
      5. Perform thisIterationEnv.InitializeBinding(bn, lastValue).
    6. Set the running execution context’s LexicalEnvironment to thisIterationEnv.
  2. Return undefined

13.7.5 The for-in and for-of Statements

13.7.5.1 Static Semantics: Early Errors

IterationStatement :
for ( LeftHandSideExpression in Expression ) Statement
for ( LeftHandSideExpression of AssignmentExpression ) Statement
  • It is a Syntax Error if LeftHandSideExpression is either an ObjectLiteral or an ArrayLiteral and if the lexical token sequence matched by LeftHandSideExpression cannot be parsed with no tokens left over using AssignmentPattern as the goal symbol.

If LeftHandSideExpression is either an ObjectLiteral or an ArrayLiteral and if the lexical token sequence matched by LeftHandSideExpression can be parsed with no tokens left over using AssignmentPattern as the goal symbol then the following rules are not applied. Instead, the Early Error rules for AssignmentPattern are used.

  • It is a Syntax Error if IsValidSimpleAssignmentTarget of LeftHandSideExpression is false.

  • It is a Syntax Error if the LeftHandSideExpression is CoverParenthesizedExpressionAndArrowParameterList : ( Expression ) and Expression derives a production that would produce a Syntax Error according to these rules if that production is substituted for LeftHandSideExpression. This rule is recursively applied.

NOTE The last rule means that the other rules are applied even if parentheses surround Expression.

IterationStatement :
for ( ForDeclaration in Expression ) Statement
for ( ForDeclaration of AssignmentExpression ) Statement
  • It is a Syntax Error if the BoundNames of ForDeclaration contains "let".

  • It is a Syntax Error if any element of the BoundNames of ForDeclaration also occurs in the VarDeclaredNames of Statement.

  • It is a Syntax Error if the BoundNames of ForDeclaration contains any duplicate entries.

13.7.5.2 Static Semantics: BoundNames

See also: 12.1.2, 13.3.1.2, 13.3.2.1, 13.3.3.1, 14.1.3, 14.2.2, 14.4.2, 14.5.2, 15.2.2.2, 15.2.3.2.

ForDeclaration : LetOrConst ForBinding
  1. Return the BoundNames of ForBinding.

13.7.5.3 Static Semantics: ContainsDuplicateLabels

With argument labelSet.

See also: 13.1.1, 13.2.2, 13.6.2, 13.7.2.1, 13.7.3.1, 13.7.4.2, 13.11.2, 13.12.2, 13.13.2, 13.15.2, 15.2.1.2.

IterationStatement :
for ( LeftHandSideExpression in Expression ) Statement
for ( var ForBinding in Expression ) Statement
for ( ForDeclaration in Expression ) Statement
for ( LeftHandSideExpression of AssignmentExpression ) Statement
for ( var ForBinding of AssignmentExpression ) Statement
for ( ForDeclaration of AssignmentExpression ) Statement
  1. Return ContainsDuplicateLabels of Statement with argument labelSet.

13.7.5.4 Static Semantics: ContainsUndefinedBreakTarget

With argument labelSet.

See also: 13.1.2, 13.2.3, 13.6.3, 13.7.2.2, 13.7.3.2, 13.7.4.3, 13.9.2, 13.11.3, 13.12.3, 13.13.3, 13.15.3, 15.2.1.3.

IterationStatement :
for ( LeftHandSideExpression in Expression ) Statement
for ( var ForBinding in Expression ) Statement
for ( ForDeclaration in Expression ) Statement
for ( LeftHandSideExpression of AssignmentExpression ) Statement
for ( var ForBinding of AssignmentExpression ) Statement
for ( ForDeclaration of AssignmentExpression ) Statement
  1. Return ContainsUndefinedBreakTarget of Statement with argument labelSet.

13.7.5.5 Static Semantics: ContainsUndefinedContinueTarget

With arguments iterationSet and labelSet.

See also: 13.1.3, 13.2.4, 13.6.4, 13.7.2.3, 13.7.3.3, 13.7.4.4, 13.8.2, 13.11.4, 13.12.4, 13.13.4,13.15.4, 15.2.1.4.

IterationStatement :
for ( LeftHandSideExpression in Expression ) Statement
for ( var ForBinding in Expression ) Statement
for ( ForDeclaration in Expression ) Statement
for ( LeftHandSideExpression of AssignmentExpression ) Statement
for ( var ForBinding of AssignmentExpression ) Statement
for ( ForDeclaration of AssignmentExpression ) Statement
  1. Return ContainsUndefinedContinueTarget of Statement with arguments iterationSet and « ».

13.7.5.6 Static Semantics: IsDestructuring

See also: 12.3.1.3.

ForDeclaration : LetOrConst ForBinding
  1. Return IsDestructuring of ForBinding.
ForBinding : BindingIdentifier
  1. Return false.
ForBinding : BindingPattern
  1. Return true.

13.7.5.7 Static Semantics: VarDeclaredNames

See also: 13.1.5, 13.2.11, 13.3.2.2, 13.6.5, 13.7.2.4, 13.7.3.4, 13.7.4.5, 13.11.5, 13.12.7, 13.13.12, 13.15.5, 14.1.15, 14.2.12, 15.1.5, 15.2.1.13.

IterationStatement : for ( LeftHandSideExpression in Expression ) Statement
  1. Return the VarDeclaredNames of Statement.
IterationStatement : for ( var ForBinding in Expression ) Statement
  1. Let names be the BoundNames of ForBinding.
  2. Append to names the elements of the VarDeclaredNames of Statement.
  3. Return names.
IterationStatement : for ( ForDeclaration in Expression ) Statement
  1. Return the VarDeclaredNames of Statement.
IterationStatement : for ( LeftHandSideExpression of AssignmentExpression ) Statement
  1. Return the VarDeclaredNames of Statement.
IterationStatement : for ( var ForBinding of AssignmentExpression ) Statement
  1. Let names be the BoundNames of ForBinding.
  2. Append to names the elements of the VarDeclaredNames of Statement.
  3. Return names.
IterationStatement : for ( ForDeclaration of AssignmentExpression ) Statement
  1. Return the VarDeclaredNames of Statement.

13.7.5.8 Static Semantics: VarScopedDeclarations

See also: 13.1.6, 13.2.12, 13.3.2.3, 13.6.6, 13.7.2.5, 13.7.3.5, 13.7.4.6, 13.11.6, 13.12.8, 13.13.13, 13.15.6, 14.1.16, 14.2.13, 15.1.6, 15.2.1.14.

IterationStatement : for ( LeftHandSideExpression in Expression ) Statement
  1. Return the VarScopedDeclarations of Statement.
IterationStatement : for ( var ForBinding in Expression ) Statement
  1. Let declarations be a List containing ForBinding.
  2. Append to declarations the elements of the VarScopedDeclarations of Statement.
  3. Return declarations.
IterationStatement : for ( ForDeclaration in Expression ) Statement
  1. Return the VarScopedDeclarations of Statement.
IterationStatement : for ( LeftHandSideExpression of AssignmentExpression ) Statement
  1. Return the VarScopedDeclarations of Statement.
IterationStatement : for ( var ForBinding of AssignmentExpression ) Statement
  1. Let declarations be a List containing ForBinding.
  2. Append to declarations the elements of the VarScopedDeclarations of Statement.
  3. Return declarations.
IterationStatement : for ( ForDeclaration of AssignmentExpression ) Statement
  1. Return the VarScopedDeclarations of Statement.

13.7.5.9 Runtime Semantics: BindingInitialization

With arguments value and environment.

See also: 12.1.5, 13.3.3.5.

NOTE undefined is passed for environment to indicate that a PutValue operation should be used to assign the initialization value. This is the case for var statements and the formal parameter lists of some non-strict functions (see 9.2.12). In those cases a lexical binding is hoisted and preinitialized prior to evaluation of its initializer.

ForDeclaration : LetOrConst ForBinding
  1. Return the result of performing BindingInitialization for ForBinding passing value and environment as the arguments.

13.7.5.10 Runtime Semantics: BindingInstantiation

With argument environment.

ForDeclaration : LetOrConst ForBinding
  1. For each element name of the BoundNames of ForBinding do
    1. If IsConstantDeclaration of LetOrConst is true, then
      1. Perform environment.CreateImmutableBinding(name, true).
    2. Else,
      1. Perform environment.CreateMutableBinding(name).
      2. Assert: The above call to CreateMutableBinding will never return an abrupt completion.

13.7.5.11 Runtime Semantics: LabelledEvaluation

With argument labelSet.

See also: 13.1.7, 13.7.2.6, 13.7.3.6, 13.7.4.7, 13.13.14.

IterationStatement : for ( LeftHandSideExpression in Expression ) Statement
  1. Let keyResult be ForIn/OfHeadEvaluation( « », Expression, enumerate).
  2. ReturnIfAbrupt(keyResult).
  3. Return ForIn/OfBodyEvaluation(LeftHandSideExpression, Statement, keyResult, assignment, labelSet).
IterationStatement : for ( var ForBinding in Expression ) Statement
  1. Let keyResult be ForIn/OfHeadEvaluation( « », Expression, enumerate).
  2. ReturnIfAbrupt(keyResult).
  3. Return ForIn/OfBodyEvaluation(ForBinding, Statement, keyResult, varBinding, labelSet).
IterationStatement : for ( ForDeclaration in Expression ) Statement
  1. Let keyResult be the result of performing ForIn/OfHeadEvaluation(BoundNames of ForDeclaration, Expression, enumerate).
  2. ReturnIfAbrupt(keyResult).
  3. Return ForIn/OfBodyEvaluation(ForDeclaration, Statement, keyResult, lexicalBinding, labelSet).
IterationStatement : for ( LeftHandSideExpression of AssignmentExpression ) Statement
  1. Let keyResult be the result of performing ForIn/OfHeadEvaluation( « », AssignmentExpression, iterate).
  2. ReturnIfAbrupt(keyResult).
  3. Return ForIn/OfBodyEvaluation(LeftHandSideExpression, Statement, keyResult, assignment, labelSet).
IterationStatement : for ( var ForBinding of AssignmentExpression ) Statement
  1. Let keyResult be the result of performing ForIn/OfHeadEvaluation( « », AssignmentExpression, iterate).
  2. ReturnIfAbrupt(keyResult).
  3. Return ForIn/OfBodyEvaluation(ForBinding, Statement, keyResult, varBinding, labelSet).
IterationStatement : for ( ForDeclaration of AssignmentExpression ) Statement
  1. Let keyResult be the result of performing ForIn/OfHeadEvaluation( BoundNames of ForDeclaration, AssignmentExpression, iterate).
  2. ReturnIfAbrupt(keyResult).
  3. Return ForIn/OfBodyEvaluation(ForDeclaration, Statement, keyResult, lexicalBinding, labelSet).

13.7.5.12 Runtime Semantics: ForIn/OfHeadEvaluation ( TDZnames, expr, iterationKind)

The abstract operation ForIn/OfHeadEvaluation is called with arguments TDZnames, expr, and iterationKind. The value of iterationKind is either enumerate or iterate.

  1. Let oldEnv be the running execution context’s LexicalEnvironment.
  2. If TDZnames is not an empty List, then
    1. Assert: TDZnames has no duplicate entries.
    2. Let TDZ be NewDeclarativeEnvironment(oldEnv).
    3. For each string name in TDZnames, do
      1. Let status be TDZ.CreateMutableBinding(name, false).
      2. Assert: status is never an abrupt completion.
    4. Set the running execution context’s LexicalEnvironment to TDZ.
  3. Let exprRef be the result of evaluating the production that is expr.
  4. Set the running execution context’s LexicalEnvironment to oldEnv.
  5. Let exprValue be GetValue(exprRef).
  6. ReturnIfAbrupt(exprValue).
  7. If iterationKind is enumerate, then
    1. If exprValue.[[value]] is null or undefined, then
      1. Return Completion{[[type]]: break, [[value]]: empty, [[target]]: empty}.
    2. Let obj be ToObject(exprValue).
    3. Return obj.[[Enumerate]]().
  8. Else,
    1. Assert: iterationKind is iterate.
    2. Return GetIterator(exprValue).

13.7.5.13 Runtime Semantics: ForIn/OfBodyEvaluation ( lhs, stmt, iterator, lhsKind, labelSet )

The abstract operation ForIn/OfBodyEvaluation is called with arguments lhs, stmt, iterator, lhsKind, and labelSet. The value of lhsKind is either assignment, varBinding or lexicalBinding.

  1. Let oldEnv be the running execution context’s LexicalEnvironment.
  2. Let V = undefined .
  3. Let destructuring be IsDestructuring of lhs.
  4. If destructuring is true and if lhsKind is assignment, then
    1. Assert: lhs is a LeftHandSideExpression.
    2. Let assignmentPattern be the parse of the source text corresponding to lhs using AssignmentPattern as the goal symbol.
  5. Repeat
    1. Let nextResult be IteratorStep(iterator).
    2. ReturnIfAbrupt(nextResult).
    3. If nextResult is false, return NormalCompletion(V).
    4. Let nextValue be IteratorValue(nextResult).
    5. ReturnIfAbrupt(nextValue).
    6. If lhsKind is either assignment or varBinding, then
      1. If destructuring is false, then
        1. Let lhsRef be the result of evaluating lhs ( it may be evaluated repeatedly).
    7. Else
      1. Assert: lhsKind is lexicalBinding.
      2. Assert: lhs is a ForDeclaration.
      3. Let iterationEnv be NewDeclarativeEnvironment(oldEnv).
      4. Perform BindingInstantiation for lhs passing iterationEnv as the argument.
      5. Set the running execution context’s LexicalEnvironment to iterationEnv.
      6. If destructuring is false, then
        1. Assert: lhs binds a single name.
        2. Let lhsName be the sole element of BoundNames of lhs.
        3. Let lhsRef be ResolveBinding(lhsName).
        4. Assert: lhsRef is not an abrupt completion.
    8. If destructuring is false, then
      1. If lhsRef is an abrupt completion, then
        1. Let status be lhsRef.
      2. Else if lhsKind is lexicalBinding, then
        1. Let status be InitializeReferencedBinding(lhsRef, nextValue).
      3. Else,
        1. Let status be PutValue(lhsRef, nextValue).
    9. Else,
      1. If lhsKind is assignment, then
        1. Let status be the result of performing DestructuringAssignmentEvaluation of assignmentPattern using nextValue as the argument.
      2. Else if lhsKind is varBinding, then
        1. Assert: lhs is a ForBinding.
        2. Let status be the result of performing BindingInitialization for lhs passing nextValue and undefined as the arguments.
      3. Else,
        1. Assert: lhsKind is lexicalBinding.
        2. Assert: lhs is a ForDeclaration.
        3. Let status be the result of performing BindingInitialization for lhs passing nextValue and iterationEnv as arguments.
    10. If status is an abrupt completion, then
      1. Set the running execution context’s LexicalEnvironment to oldEnv.
      2. Return IteratorClose(iterator, status).
    11. Let result be the result of evaluating stmt.
    12. Set the running execution context’s LexicalEnvironment to oldEnv.
    13. If LoopContinues(result, labelSet) is false, return IteratorClose(iterator, UpdateEmpty(result, V)).
    14. If result.[[value]] is not empty, let V be result.[[value]].

13.7.5.14 Runtime Semantics: Evaluation

ForBinding : BindingIdentifier
  1. Let bindingId be StringValue of BindingIdentifier.
  2. Return ResolveBinding(bindingId)

13.8 The continue Statement

Syntax

ContinueStatement[Yield] :
continue ;
continue [no LineTerminator here] LabelIdentifier[?Yield] ;

13.8.1 Static Semantics: Early Errors

ContinueStatement : continue ;

ContinueStatement : continue LabelIdentifier ;
  • It is a Syntax Error if this production is not nested, directly or indirectly (but not crossing function boundaries), within an IterationStatement.

13.8.2 Static Semantics: ContainsUndefinedContinueTarget

With arguments iterationSet and labelSet.

See also: 13.1.3, 13.2.4, 13.6.4, 13.7.2.3, 13.7.3.3, 13.7.4.4, 13.7.5.5, 13.11.4, 13.12.4, 13.13.4,13.15.4, 15.2.1.4.

ContinueStatement : continue ;
  1. Return false.
ContinueStatement : continue LabelIdentifier ;
  1. If the StringValue of LabelIdentifier is not an element of iterationSet, return true.
  2. Return false.

13.8.3 Runtime Semantics: Evaluation

ContinueStatement : continue ;
  1. Return Completion{[[type]]: continue, [[value]]: empty, [[target]]: empty}.
ContinueStatement : continue LabelIdentifier ;
  1. Let label be the StringValue of LabelIdentifier.
  2. Return Completion{[[type]]: continue, [[value]]: empty, [[target]]: label }.

13.9 The break Statement

Syntax

BreakStatement[Yield] :
break ;
break [no LineTerminator here] LabelIdentifier[?Yield] ;

13.9.1 Static Semantics: Early Errors

BreakStatement : break ;
  • It is a Syntax Error if this production is not nested, directly or indirectly (but not crossing function boundaries), within an IterationStatement or a SwitchStatement.

13.9.2 Static Semantics: ContainsUndefinedBreakTarget

With argument labelSet.

See also: 13.1.2, 13.2.3, 13.6.3, 13.7.2.2, 13.7.3.2, 13.7.4.3, 13.7.5.4, 13.11.3, 13.12.3, 13.13.3, 13.15.3, 15.2.1.3.

BreakStatement : break ;
  1. Return false.
BreakStatement : break LabelIdentifier ;
  1. If the StringValue of LabelIdentifier is not an element of labelSet, return true.
  2. Return false.

13.9.3 Runtime Semantics: Evaluation

BreakStatement : break ;
  1. Return Completion{[[type]]: break, [[value]]: empty, [[target]]: empty}.
BreakStatement : break LabelIdentifier ;
  1. Let label be the StringValue of LabelIdentifier.
  2. Return Completion{[[type]]: break, [[value]]: empty, [[target]]: label }.

13.10 The return Statement

Syntax

ReturnStatement[Yield] :
return ;
return [no LineTerminator here] Expression[In, ?Yield] ;

NOTE A return statement causes a function to cease execution and return a value to the caller. If Expression is omitted, the return value is undefined. Otherwise, the return value is the value of Expression.

13.10.1 Runtime Semantics: Evaluation

ReturnStatement : return ;
  1. Return Completion{[[type]]: return, [[value]]: undefined, [[target]]: empty}.
ReturnStatement : return Expression ;
  1. Let exprRef be the result of evaluating Expression.
  2. Let exprValue be GetValue(exprRef).
  3. ReturnIfAbrupt(exprValue).
  4. Return Completion{[[type]]: return, [[value]]: exprValue, [[target]]: empty}.

13.11 The with Statement

Syntax

WithStatement[Yield, Return] :
with ( Expression[In, ?Yield] ) Statement[?Yield, ?Return]

NOTE The with statement adds an object Environment Record for a computed object to the lexical environment of the running execution context. It then executes a statement using this augmented lexical environment. Finally, it restores the original lexical environment.

13.11.1 Static Semantics: Early Errors

WithStatement : with ( Expression ) Statement
  • It is a Syntax Error if the code that matches this production is contained in strict code.
  • It is a Syntax Error if IsLabelledFunction(Statement) is true.

NOTE It is only necessary to apply the second rule if the extension specified in B.3.2 is implemented.

13.11.2 Static Semantics: ContainsDuplicateLabels

With argument labelSet.

See also: 13.1.1, 13.2.2, 13.6.2, 13.7.2.1, 13.7.3.1, 13.7.4.2, 13.7.5.3, 13.12.2, 13.13.2, 13.15.2, 15.2.1.2.

WithStatement : with ( Expression ) Statement
  1. Return ContainsDuplicateLabels of Statement with argument labelSet.

13.11.3 Static Semantics: ContainsUndefinedBreakTarget

With argument labelSet.

See also: 13.1.2, 13.2.3, 13.6.3, 13.7.2.2, 13.7.3.2, 13.7.4.3, 13.7.5.4, 13.9.2, 13.12.3, 13.13.3, 13.15.3, 15.2.1.3.

WithStatement : with ( Expression ) Statement
  1. Return ContainsUndefinedBreakTarget of Statement with argument labelSet.

13.11.4 Static Semantics: ContainsUndefinedContinueTarget

With arguments iterationSet and labelSet.

See also: 13.1.3, 13.2.4, 13.6.4, 13.7.2.3, 13.7.3.3, 13.7.4.4, 13.7.5.5, 13.8.2, 13.12.4, 13.13.4,13.15.4, 15.2.1.4.

WithStatement : with ( Expression ) Statement
  1. Return ContainsUndefinedContinueTarget of Statement with arguments iterationSet and « ».

13.11.5 Static Semantics: VarDeclaredNames

See also: 13.1.5, 13.2.11, 13.3.2.2, 13.6.5, 13.7.2.4, 13.7.3.4, 13.7.4.5, 13.7.5.7, 13.12.7, 13.13.12, 13.15.5, 14.1.15, 14.2.12, 15.1.5, 15.2.1.13.

WithStatement : with ( Expression ) Statement
  1. Return the VarDeclaredNames of Statement.

13.11.6 Static Semantics: VarScopedDeclarations

See also: 13.1.6, 13.2.12, 13.3.2.3, 13.6.6, 13.7.2.5, 13.7.3.5, 13.7.4.6, 13.7.5.8, 13.12.8, 13.13.13, 13.15.6, 14.1.16, 14.2.13, 15.1.6, 15.2.1.14.

WithStatement : with ( Expression ) Statement
  1. Return the VarScopedDeclarations of Statement.

13.11.7 Runtime Semantics: Evaluation

WithStatement : with ( Expression ) Statement
  1. Let val be the result of evaluating Expression.
  2. Let obj be ToObject(GetValue(val)).
  3. ReturnIfAbrupt(obj).
  4. Let oldEnv be the running execution context’s LexicalEnvironment.
  5. Let newEnv be NewObjectEnvironment(obj, oldEnv).
  6. Set the withEnvironment flag of newEnv’s EnvironmentRecord to true.
  7. Set the running execution context’s LexicalEnvironment to newEnv.
  8. Let C be the result of evaluating Statement.
  9. Set the running execution context’s Lexical Environment to oldEnv.
  10. If C.[[type]] is normal and C.[[value]] is empty, return NormalCompletion(undefined).
  11. Return Completion(C).

NOTE No matter how control leaves the embedded Statement, whether normally or by some form of abrupt completion or exception, the LexicalEnvironment is always restored to its former state.

13.12 The switch Statement

Syntax

SwitchStatement[Yield, Return] :
switch ( Expression[In, ?Yield] ) CaseBlock[?Yield, ?Return]
CaseBlock[Yield, Return] :
{ CaseClauses[?Yield, ?Return]opt }
{ CaseClauses[?Yield, ?Return]opt DefaultClause[?Yield, ?Return] CaseClauses[?Yield, ?Return]opt }
CaseClauses[Yield, Return] :
CaseClause[?Yield, ?Return]
CaseClauses[?Yield, ?Return] CaseClause[?Yield, ?Return]
CaseClause[Yield, Return] :
case Expression[In, ?Yield] : StatementList[?Yield, ?Return]opt
DefaultClause[Yield, Return] :
default : StatementList[?Yield, ?Return]opt

13.12.1 Static Semantics: Early Errors

CaseBlock : { CaseClauses }
  • It is a Syntax Error if the LexicallyDeclaredNames of CaseClauses contains any duplicate entries.

  • It is a Syntax Error if any element of the LexicallyDeclaredNames of CaseClauses also occurs in the VarDeclaredNames of CaseClauses.

13.12.2 Static Semantics: ContainsDuplicateLabels

With argument labelSet.

See also: 13.1.1, 13.2.2, 13.6.2, 13.7.2.1, 13.7.3.1, 13.7.4.2, 13.7.5.3, 13.11.2, 13.13.2, 13.15.2, 15.2.1.2.

SwitchStatement : switch ( Expression ) CaseBlock
  1. Return ContainsDuplicateLabels of CaseBlock with argument labelSet.
CaseBlock : { }
  1. Return false.
CaseBlock : { CaseClausesopt DefaultClause CaseClausesopt }
  1. If the first CaseClauses is present, then
    1. Let hasDuplicates be ContainsDuplicateLabels of the first CaseClauses with argument labelSet.
    2. If hasDuplicates is true, return true.
  2. Let hasDuplicates be ContainsDuplicateLabels of DefaultClause with argument labelSet.
  3. If hasDuplicates is true, return true.
  4. If the second CaseClauses is not present, return false.
  5. Return ContainsDuplicateLabels of the second CaseClauses with argument labelSet.
CaseClauses : CaseClauses CaseClause
  1. Let hasDuplicates be ContainsDuplicateLabels of CaseClauses with argument labelSet.
  2. If hasDuplicates is true, return true.
  3. Return ContainsDuplicateLabels of CaseClause with argument labelSet.
CaseClause : case Expression : StatementListopt
  1. If the StatementList is present, return ContainsDuplicateLabels of StatementList with argument labelSet.
  2. Else return false.
DefaultClause : default : StatementListopt
  1. If the StatementList is present, return ContainsDuplicateLabels of StatementList with argument labelSet.
  2. Else return false.

13.12.3 Static Semantics: ContainsUndefinedBreakTarget

With argument labelSet.

See also: 13.1.2, 13.2.3, 13.6.3, 13.7.2.2, 13.7.3.2, 13.7.4.3, 13.7.5.4, 13.9.2, 13.11.3, 13.13.3, 13.15.3, 15.2.1.3.

SwitchStatement : switch ( Expression ) CaseBlock
  1. Return ContainsUndefinedBreakTarget of CaseBlock with argument labelSet.
CaseBlock : { }
  1. Return false.
CaseBlock : { CaseClausesopt DefaultClause CaseClausesopt }
  1. If the first CaseClauses is present, then
    1. Let hasUndefinedLabels be ContainsUndefinedBreakTarget of the first CaseClauses with argument labelSet.
    2. If hasUndefinedLabels is true, return true.
  2. Let hasUndefinedLabels be ContainsUndefinedBreakTarget of DefaultClause with argument labelSet.
  3. If hasUndefinedLabels is true, return true.
  4. If the second CaseClauses is not present, return false.
  5. Return ContainsUndefinedBreakTarget of the second CaseClauses with argument labelSet.
CaseClauses : CaseClauses CaseClause
  1. Let hasUndefinedLabels be ContainsUndefinedBreakTarget of CaseClauses with argument labelSet.
  2. If hasUndefinedLabels is true, return true.
  3. Return ContainsUndefinedBreakTarget of CaseClause with argument labelSet.
CaseClause : case Expression : StatementListopt
  1. If the StatementList is present, return ContainsUndefinedBreakTarget of StatementList with argument labelSet.
  2. Else return false.
DefaultClause : default : StatementListopt
  1. If the StatementList is present, return ContainsUndefinedBreakTarget of StatementList with argument labelSet.
  2. Else return false.

13.12.4 Static Semantics: ContainsUndefinedContinueTarget

With arguments iterationSet and labelSet.

See also: 13.1.3, 13.2.4, 13.6.4, 13.7.2.3, 13.7.3.3, 13.7.4.4, 13.7.5.5, 13.8.2, 13.11.4, 13.13.4,13.15.4, 15.2.1.4.

SwitchStatement : switch ( Expression ) CaseBlock
  1. Return ContainsUndefinedContinueTarget of CaseBlock with arguments iterationSet and « ».
CaseBlock : { }
  1. Return false.
CaseBlock : { CaseClausesopt DefaultClause CaseClausesopt }
  1. If the first CaseClauses is present, then
    1. Let hasUndefinedLabels be ContainsUndefinedContinueTarget of the first CaseClauses with arguments iterationSet and « ».
    2. If hasUndefinedLabels is true, return true.
  2. Let hasUndefinedLabels be ContainsUndefinedContinueTarget of DefaultClause with arguments iterationSet and « ».
  3. If hasUndefinedLabels is true, return true.
  4. If the second CaseClauses is not present, return false.
  5. Return ContainsUndefinedContinueTarget of the second CaseClauses with arguments iterationSet and « ».
CaseClauses : CaseClauses CaseClause
  1. Let hasUndefinedLabels be ContainsUndefinedContinueTarget of CaseClauses with arguments iterationSet and « ».
  2. If hasUndefinedLabels is true, return true.
  3. Return ContainsUndefinedContinueTarget of CaseClause with arguments iterationSet and « ».
CaseClause : case Expression : StatementListopt
  1. If the StatementList is present, return ContainsUndefinedContinueTarget of StatementList with arguments iterationSet and « ».
  2. Else return false.
DefaultClause : default : StatementListopt
  1. If the StatementList is present, return ContainsUndefinedContinueTarget of StatementList with arguments iterationSet and « ».
  2. Else return false.

13.12.5 Static Semantics: LexicallyDeclaredNames

See also: 13.2.5, 13.13.6, 14.1.13, 14.2.10, 15.1.3, 15.2.1.11.

CaseBlock : { }
  1. Return a new empty List.
CaseBlock : { CaseClausesopt DefaultClause CaseClausesopt }
  1. If the first CaseClauses is present, let names be the LexicallyDeclaredNames of the first CaseClauses.
  2. Else let names be a new empty List.
  3. Append to names the elements of the LexicallyDeclaredNames of the DefaultClause.
  4. If the second CaseClauses is not present, return names.
  5. Else return the result of appending to names the elements of the LexicallyDeclaredNames of the second CaseClauses.
CaseClauses : CaseClauses CaseClause
  1. Let names be LexicallyDeclaredNames of CaseClauses.
  2. Append to names the elements of the LexicallyDeclaredNames of CaseClause.
  3. Return names.
CaseClause : case Expression : StatementListopt
  1. If the StatementList is present, return the LexicallyDeclaredNames of StatementList.
  2. Else return a new empty List.
DefaultClause : default : StatementListopt
  1. If the StatementList is present, return the LexicallyDeclaredNames of StatementList.
  2. Else return a new empty List.

13.12.6 Static Semantics: LexicallyScopedDeclarations

See also: 13.2.6, 13.13.7, 14.1.14, 14.2.11, 15.1.4, 15.2.1.12, 15.2.3.8.

CaseBlock : { }
  1. Return a new empty List.
CaseBlock : { CaseClausesopt DefaultClause CaseClausesopt }
  1. If the first CaseClauses is present, let declarations be the LexicallyScopedDeclarations of the first CaseClauses.
  2. Else let declarations be a new empty List.
  3. Append to declarations the elements of the LexicallyScopedDeclarations of the DefaultClause.
  4. If the second CaseClauses is not present, return declarations.
  5. Else return the result of appending to declarations the elements of the LexicallyScopedDeclarations of the second CaseClauses.
CaseClauses : CaseClauses CaseClause
  1. Let declarations be LexicallyScopedDeclarations of CaseClauses.
  2. Append to declarations the elements of the LexicallyScopedDeclarations of CaseClause.
  3. Return declarations.
CaseClause : case Expression : StatementListopt
  1. If the StatementList is present, return the LexicallyScopedDeclarations of StatementList.
  2. Else return a new empty List.
DefaultClause : default : StatementListopt
  1. If the StatementList is present, return the LexicallyScopedDeclarations of StatementList.
  2. Else return a new empty List.

13.12.7 Static Semantics: VarDeclaredNames

See also: 13.1.5, 13.2.11, 13.3.2.2, 13.6.5, 13.7.2.4, 13.7.3.4, 13.7.4.5, 13.7.5.7, 13.11.5, 13.13.12, 13.15.5, 14.1.15, 14.2.12, 15.1.5, 15.2.1.13.

SwitchStatement : switch ( Expression ) CaseBlock
  1. Return the VarDeclaredNames of CaseBlock.
CaseBlock : { }
  1. Return a new empty List.
CaseBlock : { CaseClausesopt DefaultClause CaseClausesopt }
  1. If the first CaseClauses is present, let names be the VarDeclaredNames of the first CaseClauses.
  2. Else let names be a new empty List.
  3. Append to names the elements of the VarDeclaredNames of the DefaultClause.
  4. If the second CaseClauses is not present, return names.
  5. Else return the result of appending to names the elements of the VarDeclaredNames of the second CaseClauses.
CaseClauses : CaseClauses CaseClause
  1. Let names be VarDeclaredNames of CaseClauses.
  2. Append to names the elements of the VarDeclaredNames of CaseClause.
  3. Return names.
CaseClause : case Expression : StatementListopt
  1. If the StatementList is present, return the VarDeclaredNames of StatementList.
  2. Else return a new empty List.
DefaultClause : default : StatementListopt
  1. If the StatementList is present, return the VarDeclaredNames of StatementList.
  2. Else return a new empty List.

13.12.8 Static Semantics: VarScopedDeclarations

See also: 13.1.6, 13.2.12, 13.3.2.3, 13.6.6, 13.7.2.5, 13.7.3.5, 13.7.4.6, 13.7.5.8, 13.11.6, 13.13.13, 13.15.6, 14.1.16, 14.2.13, 15.1.6, 15.2.1.14.

SwitchStatement : switch ( Expression ) CaseBlock
  1. Return the VarScopedDeclarations of CaseBlock.
CaseBlock : { }
  1. Return a new empty List.
CaseBlock : { CaseClausesopt DefaultClause CaseClausesopt }
  1. If the first CaseClauses is present, let declarations be the VarScopedDeclarations of the first CaseClauses.
  2. Else let declarations be a new empty List.
  3. Append to declarations the elements of the VarScopedDeclarations of the DefaultClause.
  4. If the second CaseClauses is not present, return declarations.
  5. Else return the result of appending to declarations the elements of the VarScopedDeclarations of the second CaseClauses.
CaseClauses : CaseClauses CaseClause
  1. Let declarations be VarScopedDeclarations of CaseClauses.
  2. Append to declarations the elements of the VarScopedDeclarations of CaseClause.
  3. Return declarations.
CaseClause : case Expression : StatementListopt
  1. If the StatementList is present, return the VarScopedDeclarations of StatementList.
  2. Else return a new empty List.
DefaultClause : default : StatementListopt
  1. If the StatementList is present, return the VarScopedDeclarations of StatementList.
  2. Else return a new empty List.

13.12.9 Runtime Semantics: CaseBlockEvaluation

With argument input.

CaseBlock : { }
  1. Return NormalCompletion(undefined).
CaseBlock : { CaseClauses }
  1. Let V = undefined.
  2. Let A be the List of CaseClause items in CaseClauses, in source text order.
  3. Let found be false.
  4. Repeat for each CaseClause C in A,
    1. If found is false, then
      1. Let clauseSelector be the result of CaseSelectorEvaluation of C.
      2. If clauseSelector is an abrupt completion, then
        1. If clauseSelector.[[value]] is empty, return Completion{[[type]]: clauseSelector.[[type]], [[value]]: undefined, [[target]]: clauseSelector.[[target]]}.
        2. Else, return Completion(clauseSelector).
      3. Let found be the result of performing Strict Equality Comparison input === clauseSelector.[[value]].
    2. If found is true, then
      1. Let R be the result of evaluating C.
      2. If R.[[value]] is not empty, let V = R.[[value]].
      3. If R is an abrupt completion, return Completion(UpdateEmpty(R, V)).
  5. Return NormalCompletion(V).
CaseBlock : { CaseClausesopt DefaultClause CaseClausesopt }
  1. Let V = undefined.
  2. Let A be the list of CaseClause items in the first CaseClauses, in source text order. If the first CaseClauses is not present A is « ».
  3. Let found be false.
  4. Repeat for each CaseClause C in A
    1. If found is false, then
      1. Let clauseSelector be the result of CaseSelectorEvaluation of C.
      2. If clauseSelector is an abrupt completion, then
        1. If clauseSelector.[[value]] is empty, return Completion{[[type]]: clauseSelector.[[type]], [[value]]: undefined, [[target]]: clauseSelector.[[target]]}.
        2. Else, return Completion(clauseSelector).
      3. Let found be the result of performing Strict Equality Comparison input === clauseSelector.[[value]].
    2. If found is true, then
      1. Let R be the result of evaluating C.
      2. If R.[[value]] is not empty, let V = R.[[value]].
      3. If R is an abrupt completion, return Completion(UpdateEmpty(R, V)).
  5. Let foundInB be false.
  6. Let B be the List containing the CaseClause items in the second CaseClauses, in source text order. If the second CaseClauses is not present B is « ».
  7. If found is false, then
    1. Repeat for each CaseClause C in B
      1. If foundInB is false, then
        1. Let clauseSelector be the result of CaseSelectorEvaluation of C.
        2. If clauseSelector is an abrupt completion, then
          1. If clauseSelector.[[value]] is empty, return Completion{[[type]]: clauseSelector.[[type]], [[value]]: undefined, [[target]]: clauseSelector.[[target]]}.
          2. Else, return Completion(clauseSelector).
        3. Let foundInB be the result of performing Strict Equality Comparison input === clauseSelector.[[value]].
      2. If foundInB is true, then
        1. Let R be the result of evaluating CaseClause C.
        2. If R.[[value]] is not empty, let V = R.[[value]].
        3. If R is an abrupt completion, return Completion(UpdateEmpty(R, V)).
  8. If foundInB is true, return NormalCompletion(V).
  9. Let R be the result of evaluating DefaultClause.
  10. If R.[[value]] is not empty, let V = R.[[value]].
  11. If R is an abrupt completion, return Completion(UpdateEmpty(R, V)).
  12. Repeat for each CaseClause C in B (NOTE this is another complete iteration of the second CaseClauses)
    1. Let R be the result of evaluating CaseClause C.
    2. If R.[[value]] is not empty, let V = R.[[value]].
    3. If R is an abrupt completion, return Completion(UpdateEmpty(R, V)).
  13. Return NormalCompletion(V).

13.12.10 Runtime Semantics: CaseSelectorEvaluation

CaseClause : case Expression : StatementListopt
  1. Let exprRef be the result of evaluating Expression.
  2. Return GetValue(exprRef).

NOTE CaseSelectorEvaluation does not execute the associated StatementList. It simply evaluates the Expression and returns the value, which the CaseBlock algorithm uses to determine which StatementList to start executing.

13.12.11 Runtime Semantics: Evaluation

SwitchStatement : switch ( Expression ) CaseBlock
  1. Let exprRef be the result of evaluating Expression.
  2. Let switchValue be GetValue(exprRef).
  3. ReturnIfAbrupt(switchValue).
  4. Let oldEnv be the running execution context’s LexicalEnvironment.
  5. Let blockEnv be NewDeclarativeEnvironment(oldEnv).
  6. Perform BlockDeclarationInstantiation(CaseBlock, blockEnv).
  7. Set the running execution context’s LexicalEnvironment to blockEnv.
  8. Let R be the result of performing CaseBlockEvaluation of CaseBlock with argument switchValue.
  9. Set the running execution context’s LexicalEnvironment to oldEnv.
  10. Return R.

NOTE No matter how control leaves the SwitchStatement the LexicalEnvironment is always restored to its former state.

CaseClause : case Expression :
  1. Return NormalCompletion(empty).
CaseClause : case Expression : StatementList
  1. Return the result of evaluating StatementList.
DefaultClause : default :
  1. Return NormalCompletion(empty).
DefaultClause : default : StatementList
  1. Return the result of evaluating StatementList.

13.13 Labelled Statements

Syntax

LabelledStatement[Yield, Return] :
LabelIdentifier[?Yield] : LabelledItem[?Yield, ?Return]
LabelledItem[Yield, Return] :
Statement[?Yield, ?Return]
FunctionDeclaration[?Yield]

NOTE A Statement may be prefixed by a label. Labelled statements are only used in conjunction with labelled break and continue statements. ECMAScript has no goto statement. A Statement can be part of a LabelledStatement, which itself can be part of a LabelledStatement, and so on. The labels introduced this way are collectively referred to as the “current label set” when describing the semantics of individual statements. A LabelledStatement has no semantic meaning other than the introduction of a label to a label set.

13.13.1 Static Semantics: Early Errors

LabelledItem : FunctionDeclaration
  • It is a Syntax Error if any source text matches this rule.

NOTE An alternative definition for this rule is provided in B.3.2.

13.13.2 Static Semantics: ContainsDuplicateLabels

With argument labelSet.

See also: 13.1.1, 13.2.2, 13.6.2, 13.7.2.1, 13.7.3.1, 13.7.4.2, 13.7.5.3, 13.11.2, 13.12.2, 13.15.2, 15.2.1.2.

LabelledStatement : LabelIdentifier : LabelledItem
  1. Let label be the StringValue of LabelIdentifier.
  2. If label is an element of labelSet, return true.
  3. Let newLabelSet be a copy of labelSet with label appended.
  4. Return ContainsDuplicateLabels of LabelledItem with argument newLabelSet.
LabelledItem : FunctionDeclaration
  1. Return false.

13.13.3 Static Semantics: ContainsUndefinedBreakTarget

With argument labelSet.

See also: 13.1.2, 13.2.3, 13.6.3, 13.7.2.2, 13.7.3.2, 13.7.4.3, 13.7.5.4, 13.9.2, 13.11.3, 13.12.3, 13.15.3, 15.2.1.3.

LabelledStatement : LabelIdentifier : LabelledItem
  1. Let label be the StringValue of LabelIdentifier.
  2. Let newLabelSet be a copy of labelSet with label appended.
  3. Return ContainsUndefinedBreakTarget of LabelledItem with argument newLabelSet.
LabelledItem : FunctionDeclaration
  1. Return false.

13.13.4 Static Semantics: ContainsUndefinedContinueTarget

With arguments iterationSet and labelSet.

See also: 13.1.3, 13.2.4, 13.6.4, 13.7.2.3, 13.7.3.3, 13.7.4.4, 13.7.5.5, 13.8.2, 13.11.4, 13.12.4, 13.15.4, 15.2.1.4.

LabelledStatement : LabelIdentifier : LabelledItem
  1. Let label be the StringValue of LabelIdentifier.
  2. Let newLabelSet be a copy of labelSet with label appended.
  3. Return ContainsUndefinedContinueTarget of LabelledItem with arguments iterationSet and newLabelSet.
LabelledItem : FunctionDeclaration
  1. Return false.

13.13.5 Static Semantics: IsLabelledFunction ( stmt )

The abstract operation IsLabelledFunction with argument stmt performs the following steps:

  1. If stmt is not a LabelledStatement, return false.
  2. Let item be the LabelledItem component of stmt.
  3. If item is LabelledItem : FunctionDeclaration , return true.
  4. Let subStmt be the Statement component of item.
  5. Return IsLabelledFunction(subStmt).

13.13.6 Static Semantics: LexicallyDeclaredNames

See also: 13.2.5, 13.12.5, 14.1.13, 14.2.10, 15.1.3, 15.2.1.11.

LabelledStatement : LabelIdentifier : LabelledItem
  1. Return the LexicallyDeclaredNames of LabelledItem.
LabelledItem : Statement
  1. Return a new empty List.
LabelledItem : FunctionDeclaration
  1. Return BoundNames of FunctionDeclaration.

13.13.7 Static Semantics: LexicallyScopedDeclarations

See also: 13.2.6, 13.12.6, 14.1.14, 14.2.11, 15.1.4, 15.2.1.12, 15.2.3.8.

LabelledStatement : LabelIdentifier : LabelledItem
  1. Return the LexicallyScopedDeclarations of LabelledItem.
LabelledItem : Statement
  1. Return a new empty List.
LabelledItem : FunctionDeclaration
  1. Return a new List containing FunctionDeclaration.

13.13.8 Static Semantics: TopLevelLexicallyDeclaredNames

See also: 13.2.7.

LabelledStatement : LabelIdentifier : LabelledItem
  1. Return a new empty List.

13.13.9 Static Semantics: TopLevelLexicallyScopedDeclarations

See also: 13.2.8.

LabelledStatement : LabelIdentifier : LabelledItem
  1. Return a new empty List.

13.13.10 Static Semantics: TopLevelVarDeclaredNames

See also: 13.2.9.

LabelledStatement : LabelIdentifier : LabelledItem
  1. Return the TopLevelVarDeclaredNames of LabelledItem.
LabelledItem : Statement
  1. If Statement is Statement : LabelledStatement , return TopLevelVarDeclaredNames of Statement.
  2. Return VarDeclaredNames of Statement.
LabelledItem : FunctionDeclaration
  1. Return BoundNames of FunctionDeclaration.

13.13.11 Static Semantics: TopLevelVarScopedDeclarations

See also: 13.2.10.

LabelledStatement : LabelIdentifier : LabelledItem
  1. Return the TopLevelVarScopedDeclarations of LabelledItem.
LabelledItem : Statement
  1. If Statement is Statement : LabelledStatement , return TopLevelVarScopedDeclarations of Statement.
  2. Return VarScopedDeclarations of Statement.
LabelledItem : FunctionDeclaration
  1. Return a new List containing FunctionDeclaration.

13.13.12 Static Semantics: VarDeclaredNames

See also: 13.1.5, 13.2.11, 13.3.2.2, 13.6.5, 13.7.2.4, 13.7.3.4, 13.7.4.5, 13.7.5.7, 13.11.5, 13.12.7, 13.15.5, 14.1.15, 14.2.12, 15.1.5, 15.2.1.13.

LabelledStatement : LabelIdentifier : LabelledItem
  1. Return the VarDeclaredNames of LabelledItem.
LabelledItem : FunctionDeclaration
  1. Return a new empty List.

13.13.13 Static Semantics: VarScopedDeclarations

See also: 13.1.6, 13.2.12, 13.3.2.3, 13.6.6, 13.7.2.5, 13.7.3.5, 13.7.4.6, 13.7.5.8, 13.11.6, 13.12.8, 13.15.6, 14.1.16, 14.2.13, 15.1.6, 15.2.1.14.

LabelledStatement : LabelIdentifier : LabelledItem
  1. Return the VarScopedDeclarations of LabelledItem.
LabelledItem : FunctionDeclaration
  1. Return a new empty List.

13.13.14 Runtime Semantics: LabelledEvaluation

With argument labelSet.

See also: 13.1.7, 13.7.2.6, 13.7.3.6, 13.7.4.7, 13.7.5.11.

LabelledStatement : LabelIdentifier : LabelledItem
  1. Let label be the StringValue of LabelIdentifier.
  2. Append label as an element of labelSet.
  3. Let stmtResult be LabelledEvaluation of LabelledItem with argument labelSet.
  4. If stmtResult.[[type]] is break and SameValue(stmtResult.[[target]], label), then
    1. Let stmtResult be NormalCompletion(stmtResult.[[value]]).
  5. Return Completion(stmtResult).
LabelledItem : Statement
  1. If Statement is either a LabelledStatement or a BreakableStatement, then
    1. Return LabelledEvaluation of Statement with argument labelSet.
  2. Else,
    1. Return the result of evaluating Statement.

LabelledItem : FunctionDeclaration

  1. Return the result of evaluating FunctionDeclaration.

13.13.15 Runtime Semantics: Evaluation

LabelledStatement : LabelIdentifier : LabelledItem
  1. Let newLabelSet be a new empty List.
  2. Return LabelledEvaluation of LabelledItem with argument newLabelSet.

13.14 The throw Statement

Syntax

ThrowStatement[Yield] :
throw [no LineTerminator here] Expression[In, ?Yield] ;

13.14.1 Runtime Semantics: Evaluation

ThrowStatement : throw Expression ;
  1. Let exprRef be the result of evaluating Expression.
  2. Let exprValue be GetValue(exprRef).
  3. ReturnIfAbrupt(exprValue).
  4. Return Completion{[[type]]: throw, [[value]]: exprValue, [[target]]: empty}.

13.15 The try Statement

Syntax

TryStatement[Yield, Return] :
try Block[?Yield, ?Return] Catch[?Yield, ?Return]
try Block[?Yield, ?Return] Finally[?Yield, ?Return]
try Block[?Yield, ?Return] Catch[?Yield, ?Return] Finally[?Yield, ?Return]
Catch[Yield, Return] :
catch ( CatchParameter[?Yield] ) Block[?Yield, ?Return]
Finally[Yield, Return] :
finally Block[?Yield, ?Return]
CatchParameter[Yield] :
BindingIdentifier[?Yield]
BindingPattern[?Yield]

NOTE The try statement encloses a block of code in which an exceptional condition can occur, such as a runtime error or a throw statement. The catch clause provides the exception-handling code. When a catch clause catches an exception, its CatchParameter is bound to that exception.

13.15.1 Static Semantics: Early Errors

Catch : catch ( CatchParameter ) Block
  • It is a Syntax Error if BoundNames of CatchParameter contains any duplicate elements.

  • It is a Syntax Error if any element of the BoundNames of CatchParameter also occurs in the LexicallyDeclaredNames of Block.

  • It is a Syntax Error if any element of the BoundNames of CatchParameter also occurs in the VarDeclaredNames of Block.

NOTE An alternative static semantics for this production is given in B.3.5.

13.15.2 Static Semantics: ContainsDuplicateLabels

With argument labelSet.

See also: 13.1.1, 13.2.2, 13.6.2, 13.7.2.1, 13.7.3.1, 13.7.4.2, 13.7.5.3, 13.11.2, 13.12.2, 13.13.2, 15.2.1.2.

TryStatement : try Block Catch
  1. Let hasDuplicates be ContainsDuplicateLabels of Block with argument labelSet.
  2. If hasDuplicates is true, return true.
  3. Return ContainsDuplicateLabels of Catch with argument labelSet.
TryStatement : try Block Finally
  1. Let hasDuplicates be ContainsDuplicateLabels of Block with argument labelSet.
  2. If hasDuplicates is true, return true.
  3. Return ContainsDuplicateLabels of Finally with argument labelSet.
TryStatement : try Block Catch Finally
  1. Let hasDuplicates be ContainsDuplicateLabels of Block with argument labelSet.
  2. If hasDuplicates is true, return true.
  3. Let hasDuplicates be ContainsDuplicateLabels of Catch with argument labelSet.
  4. If hasDuplicates is true, return true.
  5. Return ContainsDuplicateLabels of Finally with argument labelSet.
Catch : catch ( CatchParameter ) Block
  1. Return ContainsDuplicateLabels of Block with argument labelSet.

13.15.3 Static Semantics: ContainsUndefinedBreakTarget

With argument labelSet.

See also: 13.1.2, 13.2.3, 13.6.3, 13.7.2.2, 13.7.3.2, 13.7.4.3, 13.7.5.4, 13.9.2, 13.11.3, 13.12.3, 13.13.3, 15.2.1.3.

TryStatement : try Block Catch
  1. Let hasUndefinedLabels be ContainsUndefinedBreakTarget of Block with argument labelSet.
  2. If hasUndefinedLabels is true, return true.
  3. Return ContainsUndefinedBreakTarget of Catch with argument labelSet.
TryStatement : try Block Finally
  1. Let hasUndefinedLabels be ContainsUndefinedBreakTarget of Block with argument labelSet.
  2. If hasUndefinedLabels is true, return true.
  3. Return ContainsUndefinedBreakTarget of Finally with argument labelSet.
TryStatement : try Block Catch Finally
  1. Let hasUndefinedLabels be ContainsUndefinedBreakTarget of Block with argument labelSet.
  2. If hasUndefinedLabels is true, return true.
  3. Let hasUndefinedLabels be ContainsUndefinedBreakTarget of Catch with argument labelSet.
  4. If hasUndefinedLabels is true, return true.
  5. Return ContainsUndefinedBreakTarget of Finally with argument labelSet.
Catch : catch ( CatchParameter ) Block
  1. Return ContainsUndefinedBreakTarget of Block with argument labelSet.

13.15.4 Static Semantics: ContainsUndefinedContinueTarget

With arguments iterationSet and labelSet.

See also: 13.1.3, 13.2.4, 13.6.4, 13.7.2.3, 13.7.3.3, 13.7.4.4, 13.7.5.5, 13.8.2, 13.11.4, 13.12.4, 13.13.4, 15.2.1.4.

TryStatement : try Block Catch
  1. Let hasUndefinedLabels be ContainsUndefinedContinueTarget of Block with arguments iterationSet and « ».
  2. If hasUndefinedLabels is true, return true.
  3. Return ContainsUndefinedContinueTarget of Catch with arguments iterationSet and « ».
TryStatement : try Block Finally
  1. Let hasUndefinedLabels be ContainsUndefinedContinueTarget of Block with arguments iterationSet and « ».
  2. If hasUndefinedLabels is true, return true.
  3. Return ContainsUndefinedContinueTarget of Finally with arguments iterationSet and « ».
TryStatement : try Block Catch Finally
  1. Let hasUndefinedLabels be ContainsUndefinedContinueTarget of Block with arguments iterationSet and « ».
  2. If hasUndefinedLabels is true, return true.
  3. Let hasUndefinedLabels be ContainsUndefinedContinueTarget of Catch with arguments iterationSet and « ».
  4. If hasUndefinedLabels is true, return true.
  5. Return ContainsUndefinedContinueTarget of Finally with arguments iterationSet and « ».
Catch : catch ( CatchParameter ) Block
  1. Return ContainsUndefinedContinueTarget of Block with arguments iterationSet and « ».

13.15.5 Static Semantics: VarDeclaredNames

See also: 13.1.5, 13.2.11, 13.3.2.2, 13.6.5, 13.7.2.4, 13.7.3.4, 13.7.4.5, 13.7.5.7, 13.11.5, 13.12.7, 13.13.12, 14.1.15, 14.2.12, 15.1.5, 15.2.1.13.

TryStatement : try Block Catch
  1. Let names be VarDeclaredNames of Block.
  2. Append to names the elements of the VarDeclaredNames of Catch.
  3. Return names.
TryStatement : try Block Finally
  1. Let names be VarDeclaredNames of Block.
  2. Append to names the elements of the VarDeclaredNames of Finally.
  3. Return names.
TryStatement : try Block Catch Finally
  1. Let names be VarDeclaredNames of Block.
  2. Append to names the elements of the VarDeclaredNames of Catch.
  3. Append to names the elements of the VarDeclaredNames of Finally.
  4. Return names.
Catch : catch ( CatchParameter ) Block
  1. Return the VarDeclaredNames of Block.

13.15.6 Static Semantics: VarScopedDeclarations

See also: 13.1.6, 13.2.12, 13.3.2.3, 13.6.6, 13.7.2.5, 13.7.3.5, 13.7.4.6, 13.7.5.8, 13.11.6, 13.12.8, 13.13.13, 14.1.16, 14.2.13, 15.1.6, 15.2.1.14.

TryStatement : try Block Catch
  1. Let declarations be VarScopedDeclarations of Block.
  2. Append to declarations the elements of the VarScopedDeclarations of Catch.
  3. Return declarations.
TryStatement : try Block Finally
  1. Let declarations be VarScopedDeclarations of Block.
  2. Append to declarations the elements of the VarScopedDeclarations of Finally.
  3. Return declarations.
TryStatement : try Block Catch Finally
  1. Let declarations be VarScopedDeclarations of Block.
  2. Append to declarations the elements of the VarScopedDeclarations of Catch.
  3. Append to declarations the elements of the VarScopedDeclarations of Finally.
  4. Return declarations.
Catch : catch ( CatchParameter ) Block
  1. Return the VarScopedDeclarations of Block.

13.15.7 Runtime Semantics: CatchClauseEvaluation

with parameter thrownValue

Catch : catch ( CatchParameter ) Block
  1. Let oldEnv be the running execution context’s LexicalEnvironment.
  2. Let catchEnv be NewDeclarativeEnvironment(oldEnv).
  3. For each element argName of the BoundNames of CatchParameter, do
    1. Perform catchEnv.CreateMutableBinding(argName).
    2. Assert: The above call to CreateMutableBinding will never return an abrupt completion.
  4. Set the running execution context’s LexicalEnvironment to catchEnv.
  5. Let status be the result of performing BindingInitialization for CatchParameter passing thrownValue and catchEnv as arguments.
  6. If status is an abrupt completion, then
    1. Set the running execution context’s LexicalEnvironment to oldEnv.
    2. Return Completion(status).
  7. Let B be the result of evaluating Block.
  8. Set the running execution context’s LexicalEnvironment to oldEnv.
  9. Return Completion(B).

NOTE No matter how control leaves the Block the LexicalEnvironment is always restored to its former state.

13.15.8 Runtime Semantics: Evaluation

TryStatement : try Block Catch
  1. Let B be the result of evaluating Block.
  2. If B.[[type]] is throw, then
    1. Let C be CatchClauseEvaluation of Catch with parameter B.[[value]].
  3. Else B.[[type]] is not throw,
    1. Let C be B.
  4. If C.[[type]] is return, or C.[[type]] is throw, return Completion(C).
  5. If C.[[value]] is not empty, return Completion(C).
  6. Return Completion{[[type]]: C.[[type]], [[value]]: undefined, [[target]]: C.[[target]]}.
TryStatement : try Block Finally
  1. Let B be the result of evaluating Block.
  2. Let F be the result of evaluating Finally.
  3. If F.[[type]] is normal, let F be B.
  4. If F.[[type]] is return, or F.[[type]] is throw, return Completion(F).
  5. If F.[[value]] is not empty, return Completion(F).
  6. Return Completion{[[type]]: F.[[type]], [[value]]: undefined, [[target]]: F.[[target]]}.
TryStatement : try Block Catch Finally
  1. Let B be the result of evaluating Block.
  2. If B.[[type]] is throw, then
    1. Let C be CatchClauseEvaluation of Catch with parameter B.[[value]].
  3. Else B.[[type]] is not throw, let C be B.
  4. Let F be the result of evaluating Finally.
  5. If F.[[type]] is normal, let F be C.
  6. If F.[[type]] is return, or F.[[type]] is throw, return Completion(F).
  7. If F.[[value]] is not empty, return NormalCompletion(F.[[value]]).
  8. Return Completion{[[type]]: F.[[type]], [[value]]: undefined, [[target]]: F.[[target]]}.

13.16 The debugger statement

Syntax

DebuggerStatement :
debugger ;

13.16.1 Runtime Semantics: Evaluation

NOTE Evaluating the DebuggerStatement production may allow an implementation to cause a breakpoint when run under a debugger. If a debugger is not present or active this statement has no observable effect.

DebuggerStatement : debugger ;
  1. If an implementation defined debugging facility is available and enabled, then
    1. Perform an implementation defined debugging action.
    2. Let result be an implementation defined Completion value.
  2. Else
    1. Let result be NormalCompletion(empty).
  3. Return result.

14 ECMAScript Language: Functions and Classes

NOTE Various ECMAScript language elements cause the creation of ECMAScript function objects (9.2). Evaluation of such functions starts with the execution of their [[Call]] internal method (9.2.1).

14.1 Function Definitions

Syntax

FunctionDeclaration[Yield, Default] :
function BindingIdentifier[?Yield] ( FormalParameters ) { FunctionBody }
[+Default] function ( FormalParameters ) { FunctionBody }
FunctionExpression :
function BindingIdentifieropt ( FormalParameters ) { FunctionBody }
StrictFormalParameters[Yield] :
FormalParameters[?Yield]
FormalParameters[Yield] :
[empty]
FormalParameterList[?Yield]
FormalParameterList[Yield] :
FunctionRestParameter[?Yield]
FormalsList[?Yield]
FormalsList[?Yield] , FunctionRestParameter[?Yield]
FormalsList[Yield] :
FormalParameter[?Yield]
FormalsList[?Yield] , FormalParameter[?Yield]
FunctionRestParameter[Yield] :
BindingRestElement[?Yield]
FormalParameter[Yield] :
BindingElement[?Yield]
FunctionBody[Yield] :
FunctionStatementList[?Yield]
FunctionStatementList[Yield] :
StatementList[?Yield, Return]opt

14.1.1 Directive Prologues and the Use Strict Directive

A Directive Prologue is the longest sequence of ExpressionStatement productions occurring as the initial StatementListItem or ModuleItem productions of a FunctionBody, a ScriptBody, or a ModuleBody and where each ExpressionStatement in the sequence consists entirely of a StringLiteral token followed by a semicolon. The semicolon may appear explicitly or may be inserted by automatic semicolon insertion. A Directive Prologue may be an empty sequence.

A Use Strict Directive is an ExpressionStatement in a Directive Prologue whose StringLiteral is either the exact code unit sequences "use strict" or 'use strict'. A Use Strict Directive may not contain an EscapeSequence or LineContinuation.

A Directive Prologue may contain more than one Use Strict Directive. However, an implementation may issue a warning if this occurs.

NOTE The ExpressionStatement productions of a Directive Prologue are evaluated normally during evaluation of the containing production. Implementations may define implementation specific meanings for ExpressionStatement productions which are not a Use Strict Directive and which occur in a Directive Prologue. If an appropriate notification mechanism exists, an implementation should issue a warning if it encounters in a Directive Prologue an ExpressionStatement that is not a Use Strict Directive and which does not have a meaning defined by the implementation.

14.1.2 Static Semantics: Early Errors

FunctionDeclaration : function BindingIdentifier ( FormalParameters ) { FunctionBody }
FunctionDeclaration : function ( FormalParameters ) { FunctionBody }
FunctionExpression : function BindingIdentifieropt ( FormalParameters ) { FunctionBody }

  • If the source code matching this production is strict code, the Early Error rules for StrictFormalParameters : FormalParameters are applied.

  • If the source code matching this production is strict code, it is a Syntax Error if BindingIdentifier is the IdentifierName eval or the IdentifierName arguments.

  • It is a Syntax Error if any element of the BoundNames of FormalParameters also occurs in the LexicallyDeclaredNames of FunctionBody.

  • It is a Syntax Error if FormalParameters Contains SuperProperty is true.

  • It is a Syntax Error if FunctionBody Contains SuperProperty is true.

  • It is a Syntax Error if FormalParameters Contains SuperCall is true.

  • It is a Syntax Error if FunctionBody Contains SuperCall is true.

NOTE 1 The LexicallyDeclaredNames of a FunctionBody does not include identifiers bound using var or function declarations.

StrictFormalParameters : FormalParameters
  • It is a Syntax Error if BoundNames of FormalParameters contains any duplicate elements.

FormalParameters : FormalParameterList
  • It is a Syntax Error if IsSimpleParameterList of FormalParameterList is false and BoundNames of FormalParameterList contains any duplicate elements.

NOTE 2 Multiple occurrences of the same BindingIdentifier in a FormalParameterList is only allowed for functions and generator functions which have simple parameter lists and which are not defined in strict mode code.

FunctionBody : FunctionStatementList
  • It is a Syntax Error if the LexicallyDeclaredNames of FunctionStatementList contains any duplicate entries.

  • It is a Syntax Error if any element of the LexicallyDeclaredNames of FunctionStatementList also occurs in the VarDeclaredNames of FunctionStatementList.

  • It is a Syntax Error if ContainsDuplicateLabels of FunctionStatementList with argument « » is true.

  • It is a Syntax Error if ContainsUndefinedBreakTarget of FunctionStatementList with argument « » is true.

  • It is a Syntax Error if ContainsUndefinedContinueTarget of FunctionStatementList with arguments « » and « » is true.

14.1.3 Static Semantics: BoundNames

See also: 12.1.2, 13.3.1.2, 13.3.2.1, 13.3.3.1, 13.7.5.2, 14.2.2, 14.4.2, 14.5.2, 15.2.2.2, 15.2.3.2.

FunctionDeclaration : function BindingIdentifier ( FormalParameters ) { FunctionBody }
  1. Return the BoundNames of BindingIdentifier.
FunctionDeclaration : function ( FormalParameters ) { FunctionBody }
  1. Return «"*default*"».

NOTE "*default*" is used within this specification as a synthetic name for hoistable anonymous functions that are defined using export declarations.

FormalParameters : [empty]
  1. Return an empty List.
FormalParameterList : FormalsList , FunctionRestParameter
  1. Let names be BoundNames of FormalsList.
  2. Append to names the BoundNames of FunctionRestParameter.
  3. Return names.
FormalsList : FormalsList , FormalParameter
  1. Let names be BoundNames of FormalsList.
  2. Append to names the elements of BoundNames of FormalParameter.
  3. Return names.

14.1.4 Static Semantics: Contains

With parameter symbol.

See also: 5.3, 12.2.6.3, 12.3.1.1, 14.2.3, 14.4.4, 14.5.4

FunctionDeclaration : function BindingIdentifier ( FormalParameters ) { FunctionBody }

FunctionDeclaration : function ( FormalParameters ) { FunctionBody }
FunctionExpression : function BindingIdentifieropt ( FormalParameters ) { FunctionBody }

  1. Return false.

NOTE Static semantic rules that depend upon substructure generally do not look into function definitions.

14.1.5 Static Semantics: ContainsExpression

See also: 13.3.3.2, 14.2.4.

FormalParameters : [empty]
  1. Return false.
FormalParameterList : FunctionRestParameter
  1. Return false.
FormalParameterList : FormalsList , FunctionRestParameter
  1. Return ContainsExpression of FormalsList.
FormalsList : FormalsList , FormalParameter
  1. If ContainsExpression of FormalsList is true, return true.
  2. Return ContainsExpression of FormalParameter.

14.1.6 Static Semantics: ExpectedArgumentCount

See also: 14.2.5, 14.3.3.

FormalParameters : [empty]
  1. Return 0.
FormalParameterList : FunctionRestParameter
  1. Return 0.
FormalParameterList : FormalsList , FunctionRestParameter
  1. Return the ExpectedArgumentCount of FormalsList.

NOTE The ExpectedArgumentCount of a FormalParameterList is the number of FormalParameters to the left of either the rest parameter or the first FormalParameter with an Initializer. A FormalParameter without an initializer is allowed after the first parameter with an initializer but such parameters are considered to be optional with undefined as their default value.

FormalsList : FormalParameter
  1. If HasInitializer of FormalParameter is true return 0
  2. Return 1.
FormalsList : FormalsList , FormalParameter
  1. Let count be the ExpectedArgumentCount of FormalsList.
  2. If HasInitializer of FormalsList is true or HasInitializer of FormalParameter is true, return count.
  3. Return count+1.

14.1.7 Static Semantics: HasInitializer

See also: 13.3.3.3, 14.2.6.

FormalParameters : [empty]
  1. Return false.
FormalParameterList : FunctionRestParameter
  1. Return false.
FormalParameterList : FormalsList , FunctionRestParameter
  1. If HasInitializer of FormalsList is true, return true.
  2. Return false.
FormalsList : FormalsList , FormalParameter
  1. If HasInitializer of FormalsList is true, return true.
  2. Return HasInitializer of FormalParameter.

14.1.8 Static Semantics: HasName

See also: 12.2.1.2, 14.2.7, 14.4.7, 14.5.6.

FunctionExpression : function ( FormalParameters ) { FunctionBody }
  1. Return false.
FunctionExpression : function BindingIdentifier ( FormalParameters ) { FunctionBody }
  1. Return true.

14.1.9 Static Semantics: IsAnonymousFunctionDefinition ( production )

The abstract operation IsAnonymousFunctionDefinition determines if its argument is a function definition that does not bind a name. The argument production is the result of parsing an AssignmentExpression or Initializer. The following steps are taken:

  1. If IsFunctionDefinition of production is false, return false.
  2. Let hasName be the result of HasName of production.
  3. If hasName is true, return false.
  4. Return true.

14.1.10 Static Semantics: IsConstantDeclaration

See also: 13.3.1.3, 14.4.8, 14.5.7, 15.2.3.7.

FunctionDeclaration : function BindingIdentifier ( FormalParameters ) { FunctionBody }
FunctionDeclaration : function ( FormalParameters ) { FunctionBody }

  1. Return false.

14.1.11 Static Semantics: IsFunctionDefinition

See also: 12.2.1.3, 12.2.10.2, 12.3.1.2, 12.4.2, 12.5.2, 12.6.1, 12.7.1, 12.8.1, 12.9.1, 12.10.1, 12.11.1, 12.12.1, 12.13.1, 12.14.2, 12.15.1, 14.4.9, 14.5.8.

FunctionExpression : function ( FormalParameters ) { FunctionBody }
  1. Return true.
FunctionExpression : function BindingIdentifier ( FormalParameters ) { FunctionBody }
  1. Return true.

14.1.12 Static Semantics: IsSimpleParameterList

See also: 13.3.3.4, 14.2.8

FormalParameters : [empty]
  1. Return true.
FormalParameterList : FunctionRestParameter
  1. Return false.
FormalParameterList : FormalsList , FunctionRestParameter
  1. Return false.
FormalsList : FormalsList , FormalParameter
  1. If IsSimpleParameterList of FormalsList is false, return false.
  2. Return IsSimpleParameterList of FormalParameter.
FormalParameter : BindingElement
  1. Return IsSimpleParameterList of BindingElement.

14.1.13 Static Semantics: LexicallyDeclaredNames

See also: 13.2.5, 13.12.5, 13.13.6, 14.2.10, 15.1.3, 15.2.1.11.

FunctionStatementList : [empty]
  1. Return an empty List.
FunctionStatementList : StatementList
  1. Return TopLevelLexicallyDeclaredNames of StatementList.

14.1.14 Static Semantics: LexicallyScopedDeclarations

See also: 13.2.6, 13.12.6, 13.13.7, 14.2.11, 15.1.4, 15.2.1.12, 15.2.3.8.

FunctionStatementList : [empty]
  1. Return an empty List.
FunctionStatementList : StatementList
  1. Return the TopLevelLexicallyScopedDeclarations of StatementList.

14.1.15 Static Semantics: VarDeclaredNames

See also: 13.1.5, 13.2.11, 13.3.2.2, 13.6.5, 13.7.2.4, 13.7.3.4, 13.7.4.5, 13.7.5.7, 13.11.5, 13.12.7, 13.13.12, 13.15.5, 14.2.12, 15.1.5, 15.2.1.13.

FunctionStatementList : [empty]
  1. Return an empty List.
FunctionStatementList : StatementList
  1. Return TopLevelVarDeclaredNames of StatementList.

14.1.16 Static Semantics: VarScopedDeclarations

See also: 13.1.6, 13.2.12, 13.3.2.3, 13.6.6, 13.7.2.5, 13.7.3.5, 13.7.4.6, 13.7.5.8, 13.11.6, 13.12.8, 13.13.13, 13.15.6, 14.2.13, 15.1.6, 15.2.1.14.

FunctionStatementList : [empty]
  1. Return an empty List.
FunctionStatementList : StatementList
  1. Return the TopLevelVarScopedDeclarations of StatementList.

14.1.17 Runtime Semantics: EvaluateBody

With parameter functionObject.

See also: 14.2.15, 14.4.11.

FunctionBody : FunctionStatementList
  1. Return the result of evaluating FunctionStatementList.

14.1.18 Runtime Semantics: IteratorBindingInitialization

With parameters iteratorRecord and environment.

NOTE When undefined is passed for environment it indicates that a PutValue operation should be used to assign the initialization value. This is the case for formal parameter lists of non-strict functions. In that case the formal parameter bindings are preinitialized in order to deal with the possibility of multiple parameters with the same name.

See also: 13.3.3.6, 14.2.14.

FormalParameters : [empty]
  1. Return NormalCompletion(empty).
FormalParameterList : FormalsList , FunctionRestParameter
  1. Let restIndex be the result of performing IteratorBindingInitialization for FormalsList using iteratorRecord, and environment as the arguments.
  2. ReturnIfAbrupt(restIndex).
  3. Return the result of performing IteratorBindingInitialization for FunctionRestParameter using iteratorRecord and environment as the arguments.
FormalsList : FormalsList , FormalParameter
  1. Let status be the result of performing IteratorBindingInitialization for FormalsList using iteratorRecord and environment as the arguments.
  2. ReturnIfAbrupt(status).
  3. Return the result of performing IteratorBindingInitialization for FormalParameter using iteratorRecord and environment as the arguments.
FormalParameter : BindingElement
  1. If HasInitializer of BindingElement is false, return the result of performing IteratorBindingInitialization for BindingElement using iteratorRecord and environment as the arguments.
  2. Let currentContext be the running execution context.
  3. Let originalEnv be the VariableEnvironment of currentContext.
  4. Assert: The VariableEnvironment and LexicalEnvironment of currentContext are the same.
  5. Assert: environment and originalEnv are the same.
  6. Let paramVarEnv be NewDeclarativeEnvironment(originalEnv).
  7. Set the VariableEnvironment of currentContext to paramVarEnv.
  8. Set the LexicalEnvironment of currentContext to paramVarEnv.
  9. Let result be the result of performing IteratorBindingInitialization for BindingElement using iteratorRecord and environment as the arguments.
  10. Set the VariableEnvironment of currentContext to originalEnv.
  11. Set the LexicalEnvironment of currentContext to originalEnv.
  12. Return result.

The new Environment Record created in step 6 is only used if the BindElements Initializer contains a direct eval.

14.1.19 Runtime Semantics: InstantiateFunctionObject

With parameter scope.

See also: 14.4.12.

FunctionDeclaration : function BindingIdentifier ( FormalParameters ) { FunctionBody }
  1. If the function code for FunctionDeclaration is strict mode code, let strict be true. Otherwise let strict be false.
  2. Let name be StringValue of BindingIdentifier.
  3. Let F be FunctionCreate(Normal, FormalParameters, FunctionBody, scope, strict).
  4. Perform MakeConstructor(F).
  5. Perform SetFunctionName(F, name).
  6. Return F.
FunctionDeclaration : function ( FormalParameters ) { FunctionBody }
  1. If the function code for FunctionDeclaration is strict mode code, let strict be true. Otherwise let strict be false.
  2. Let F be FunctionCreate(Normal, FormalParameters, FunctionBody, scope, strict).
  3. Perform MakeConstructor(F).
  4. Perform SetFunctionName(F, "default").
  5. Return F.

NOTE An anonymous FunctionDeclaration can only occur as part of an export default declaration.

14.1.20 Runtime Semantics: Evaluation

FunctionDeclaration : function BindingIdentifier ( FormalParameters ) { FunctionBody }
  1. Return NormalCompletion(empty).

NOTE 1 An alternative semantics is provided in B.3.3.

FunctionDeclaration : function ( FormalParameters ) { FunctionBody }
  1. Return NormalCompletion(empty).
FunctionExpression : function ( FormalParameters ) { FunctionBody }
  1. If the function code for FunctionExpression is strict mode code, let strict be true. Otherwise let strict be false.
  2. Let scope be the LexicalEnvironment of the running execution context.
  3. Let closure be FunctionCreate(Normal, FormalParameters, FunctionBody, scope, strict).
  4. Perform MakeConstructor(closure).
  5. Return closure.
FunctionExpression : function BindingIdentifier ( FormalParameters ) { FunctionBody }
  1. If the function code for FunctionExpression is strict mode code, let strict be true. Otherwise let strict be false.
  2. Let runningContext be the running execution context’s Lexical Environment.
  3. Let funcEnv be NewDeclarativeEnvironment(runningContext ).
  4. Let envRec be funcEnv’s EnvironmentRecord.
  5. Let name be StringValue of BindingIdentifier.
  6. Perform envRec.CreateImmutableBinding(name).
  7. Let closure be FunctionCreate(Normal, FormalParameters, FunctionBody, funcEnv, strict).
  8. Perform MakeConstructor(closure).
  9. Perform SetFunctionName(closure, name).
  10. Perform envRec.InitializeBinding(name, closure).
  11. Return NormalCompletion(closure).

NOTE 2 The BindingIdentifier in a FunctionExpression can be referenced from inside the FunctionExpression's FunctionBody to allow the function to call itself recursively. However, unlike in a FunctionDeclaration, the BindingIdentifier in a FunctionExpression cannot be referenced from and does not affect the scope enclosing the FunctionExpression.

NOTE 3 A prototype property is automatically created for every function defined using a FunctionDeclaration or FunctionExpression, to allow for the possibility that the function will be used as a constructor.

FunctionStatementList : [empty]
  1. Return NormalCompletion(undefined).

14.2 Arrow Function Definitions

Syntax

ArrowFunction[In, Yield] :
ArrowParameters[?Yield] [no LineTerminator here] => ConciseBody[?In]
ArrowParameters[Yield] :
BindingIdentifier[?Yield]
CoverParenthesizedExpressionAndArrowParameterList[?Yield]
ConciseBody[In] :
[lookahead ≠ { ] AssignmentExpression[?In]
{ FunctionBody }

Supplemental Syntax

When the production

      ArrowParameters[Yield] : CoverParenthesizedExpressionAndArrowParameterList[?Yield]

is recognized the following grammar is used to refine the interpretation of CoverParenthesizedExpressionAndArrowParameterList :

ArrowFormalParameters[Yield] :
( StrictFormalParameters[?Yield] )

14.2.1 Static Semantics: Early Errors

ArrowFunction : ArrowParameters => ConciseBody
  • It is a Syntax Error if ArrowParameters Contains YieldExpression is true.

  • It is a Syntax Error if ConciseBody Contains YieldExpression is true.

  • It is a Syntax Error if any element of the BoundNames of ArrowParameters also occurs in the LexicallyDeclaredNames of ConciseBody.

ArrowParameters[Yield] : CoverParenthesizedExpressionAndArrowParameterList[?Yield]

  • If the [Yield] grammar parameter is present on ArrowParameters, it is a Syntax Error if the lexical token sequence matched by CoverParenthesizedExpressionAndArrowParameterList[?Yield] cannot be parsed with no tokens left over using ArrowFormalParameters[Yield] as the goal symbol.

  • If the [Yield] grammar parameter is not present on ArrowParameters, it is a Syntax Error if the lexical token sequence matched by CoverParenthesizedExpressionAndArrowParameterList[?Yield] cannot be parsed with no tokens left over using ArrowFormalParameters as the goal symbol.

  • All early errors rules for ArrowFormalParameters and its derived productions also apply to CoveredFormalsList of CoverParenthesizedExpressionAndArrowParameterList[?Yield].

14.2.2 Static Semantics: BoundNames

See also: 12.1.2, 13.3.1.2, 13.3.2.1, 13.3.3.1, 13.7.5.2, 14.1.3, 14.4.2, 14.5.2, 15.2.2.2, 15.2.3.2.

ArrowParameters : CoverParenthesizedExpressionAndArrowParameterList
  1. Let formals be CoveredFormalsList of CoverParenthesizedExpressionAndArrowParameterList.
  2. Return the BoundNames of formals.

14.2.3 Static Semantics: Contains

With parameter symbol.

See also: 5.3, 12.2.6.3, 12.3.1.1, 14.1.4, 14.4.4, 14.5.4

ArrowFunction : ArrowParameters => ConciseBody
  1. If symbol is not one of NewTarget, SuperProperty, SuperCall, super or this, return false.
  2. If ArrowParameters Contains symbol is true, return true;
  3. Return ConciseBody Contains symbol .

NOTE Normally, Contains does not look inside most function forms However, Contains is used to detect new.target, this, and super usage within an ArrowFunction.

ArrowParameters : CoverParenthesizedExpressionAndArrowParameterList
  1. Let formals be CoveredFormalsList of CoverParenthesizedExpressionAndArrowParameterList.
  2. Return formals Contains symbol.

14.2.4 Static Semantics: ContainsExpression

See also: 13.3.3.2, 14.1.5.

ArrowParameters : BindingIdentifier
  1. Return false.

ArrowParameters : CoverParenthesizedExpressionAndArrowParameterList

  1. Let formals be CoveredFormalsList of CoverParenthesizedExpressionAndArrowParameterList.
  2. Return the ContainsExpression of formals.

14.2.5 Static Semantics: ExpectedArgumentCount

See also: 14.1.6,14.3.3.

ArrowParameters : BindingIdentifier
  1. Return 1.
ArrowParameters : CoverParenthesizedExpressionAndArrowParameterList
  1. Let formals be CoveredFormalsList of CoverParenthesizedExpressionAndArrowParameterList.
  2. Return the ExpectedArgumentCount of formals.

14.2.6 Static Semantics: HasInitializer

See also: 13.3.3.3, 14.1.7.

ArrowParameters : BindingIdentifier
  1. Return false.
ArrowParameters : CoverParenthesizedExpressionAndArrowParameterList
  1. Let formals be CoveredFormalsList of CoverParenthesizedExpressionAndArrowParameterList.
  2. Return the HasInitializer of formals.

14.2.7 Static Semantics: HasName

See also: 12.2.1.2, 14.1.8, 14.4.7, 14.5.6.

ArrowFunction : ArrowParameters => ConciseBody
  1. Return false.

14.2.8 Static Semantics: IsSimpleParameterList

See also: 13.3.3.4, 14.1.12.

ArrowParameters : BindingIdentifier
  1. Return true.
ArrowParameters : CoverParenthesizedExpressionAndArrowParameterList
  1. Let formals be CoveredFormalsList of CoverParenthesizedExpressionAndArrowParameterList.
  2. Return the IsSimpleParameterList of formals.

14.2.9 Static Semantics: CoveredFormalsList

ArrowParameters : BindingIdentifier
  1. Return BindingIdentifier.
CoverParenthesizedExpressionAndArrowParameterList[Yield] :
( Expression )
( )
( ... BindingIdentifier )
( Expression , ... BindingIdentifier )
  1. If the [Yield] grammar parameter is present for CoverParenthesizedExpressionAndArrowParameterList[Yield] return the result of parsing the lexical token stream matched by CoverParenthesizedExpressionAndArrowParameterList[Yield] using ArrowFormalParameters[Yield] as the goal symbol.
  2. If the [Yield] grammar parameter is not present for CoverParenthesizedExpressionAndArrowParameterList[Yield] return the result of parsing the lexical token stream matched by CoverParenthesizedExpressionAndArrowParameterList using ArrowFormalParameters as the goal symbol.

14.2.10 Static Semantics: LexicallyDeclaredNames

See also: 13.2.5, 13.12.5, 13.13.6, 14.1.13, 15.1.3, 15.2.1.11.

ConciseBody : AssignmentExpression
  1. Return an empty List.

14.2.11 Static Semantics: LexicallyScopedDeclarations

See also: 13.2.6, 13.12.6, 13.13.7, 14.1.14, 15.1.4, 15.2.1.12, 15.2.3.8.

ConciseBody : AssignmentExpression
  1. Return an empty List.

14.2.12 Static Semantics: VarDeclaredNames

See also: 13.1.5, 13.2.11, 13.3.2.2, 13.6.5, 13.7.2.4, 13.7.3.4, 13.7.4.5, 13.7.5.7, 13.11.5, 13.12.7, 13.13.12, 13.15.5, 14.1.15, 15.1.5, 15.2.1.13.

ConciseBody : AssignmentExpression
  1. Return an empty List.

14.2.13 Static Semantics: VarScopedDeclarations

See also: 13.1.6, 13.2.12, 13.3.2.3, 13.6.6, 13.7.2.5, 13.7.3.5, 13.7.4.6, 13.7.5.8, 13.11.6, 13.12.8, 13.13.13, 13.15.6, 14.1.16, 15.1.6, 15.2.1.14.

ConciseBody : AssignmentExpression
  1. Return an empty List.

14.2.14 Runtime Semantics: IteratorBindingInitialization

With parameters iteratorRecord and environment.

See also: 13.3.3.6, 14.1.18.

NOTE When undefined is passed for environment it indicates that a PutValue operation should be used to assign the initialization value. This is the case for formal parameter lists of non-strict functions. In that case the formal parameter bindings are preinitialized in order to deal with the possibility of multiple parameters with the same name.

ArrowParameters : BindingIdentifier
  1. Assert: iteratorRecord.[[done]] is false.
  2. Let next be IteratorStep(iteratorRecord.[[iterator]]).
  3. If next is an abrupt completion, set iteratorRecord.[[done]] to true.
  4. ReturnIfAbrupt(next).
  5. If next is false, set iteratorRecord.[[done]] to true
  6. Else
    1. Let v be IteratorValue(next).
    2. If v is an abrupt completion, set iteratorRecord.[[done]] to true.
    3. ReturnIfAbrupt(v).
  7. If iteratorRecord.[[done]] is true, let v be undefined.
  8. Return the result of performing BindingInitialization for BindingIdentifier using v and environment as the arguments.
ArrowParameters : CoverParenthesizedExpressionAndArrowParameterList
  1. Let formals be CoveredFormalsList of CoverParenthesizedExpressionAndArrowParameterList.
  2. Return the result of performing IteratorBindingInitialization of formals with arguments iteratorRecord and environment.

14.2.15 Runtime Semantics: EvaluateBody

With parameter functionObject.

See also: 14.1.17, 14.4.11.

ConciseBody : AssignmentExpression
  1. Let exprRef be the result of evaluating AssignmentExpression.
  2. Let exprValue be GetValue(exprRef).
  3. ReturnIfAbrupt(exprValue).
  4. Return Completion{[[type]]: return, [[value]]: exprValue, [[target]]: empty}.

14.2.16 Runtime Semantics: Evaluation

ArrowFunction : ArrowParameters => ConciseBody
  1. If the function code for this ArrowFunction is strict mode code (10.2.1), let strict be true. Otherwise let strict be false.
  2. Let scope be the LexicalEnvironment of the running execution context.
  3. Let parameters be CoveredFormalsList of ArrowParameters.
  4. Let closure be FunctionCreate(Arrow, parameters, ConciseBody, scope, strict).
  5. Return closure.

NOTE An ArrowFunction does not define local bindings for arguments, super, this, or new.target. Any reference to arguments, super, this, or new.target within an ArrowFunction must resolve to a binding in a lexically enclosing environment. Typically this will be the Function Environment of an immediately enclosing function. Even though an ArrowFunction may contain references to super, the function object created in step 4 is not made into a method by performing MakeMethod. An ArrowFunction that references super is always contained within a non-ArrowFunction and the necessary state to implement super is accessible via the scope that is captured by the function object of the ArrowFunction.

14.3 Method Definitions

Syntax

MethodDefinition[Yield] :
PropertyName[?Yield] ( StrictFormalParameters ) { FunctionBody }
GeneratorMethod[?Yield]
get PropertyName[?Yield] ( ) { FunctionBody }
set PropertyName[?Yield] ( PropertySetParameterList ) { FunctionBody }
PropertySetParameterList :
FormalParameter

14.3.1 Static Semantics: Early Errors

MethodDefinition : PropertyName ( StrictFormalParameters ) { FunctionBody }
  • It is a Syntax Error if any element of the BoundNames of StrictFormalParameters also occurs in the LexicallyDeclaredNames of FunctionBody.

MethodDefinition : set PropertyName ( PropertySetParameterList ) { FunctionBody }
  • It is a Syntax Error if BoundNames of PropertySetParameterList contains any duplicate elements.

  • It is a Syntax Error if any element of the BoundNames of PropertySetParameterList also occurs in the LexicallyDeclaredNames of FunctionBody.

14.3.2 Static Semantics: ComputedPropertyContains

With parameter symbol.

See also: 12.2.6.2, 14.4.3, 14.5.5.

MethodDefinition :
PropertyName ( StrictFormalParameters ) { FunctionBody }
get PropertyName ( ) { FunctionBody }
set PropertyName ( PropertySetParameterList ) { FunctionBody }
  1. Return the result of ComputedPropertyContains for PropertyName with argument symbol.

14.3.3 Static Semantics: ExpectedArgumentCount

See also: 14.1.6, 14.2.5.

PropertySetParameterList : FormalParameter
  1. If HasInitializer of FormalParameter is true return 0
  2. Return 1.

14.3.4 Static Semantics: HasComputedPropertyKey

See also: 12.2.6.4, 14.4.5

MethodDefinition :
PropertyName ( StrictFormalParameters ) { FunctionBody }
get PropertyName ( ) { FunctionBody }
set PropertyName ( PropertySetParameterList ) { FunctionBody }
  1. Return HasComputedPropertyKey of PropertyName.

14.3.5 Static Semantics: HasDirectSuper

See also: 14.4.6.

MethodDefinition : PropertyName ( StrictFormalParameters ) { FunctionBody }
  1. If StrictFormalParameters Contains SuperCall is true, return true.
  2. Return FunctionBody Contains SuperCall.
MethodDefinition : get PropertyName ( ) { FunctionBody }
  1. Return FunctionBody Contains SuperCall.
MethodDefinition : set PropertyName ( PropertySetParameterList ) { FunctionBody }
  1. If PropertySetParameterList Contains SuperCall is true, return true.
  2. Return FunctionBody Contains SuperCall.

14.3.6 Static Semantics: PropName

See also: 12.2.6.6, 14.4.10, 14.5.12

MethodDefinition :
PropertyName ( StrictFormalParameters ) { FunctionBody }
get PropertyName ( ) { FunctionBody }
set PropertyName ( PropertySetParameterList ) { FunctionBody }
  1. Return PropName of PropertyName.

14.3.7 Static Semantics: SpecialMethod

MethodDefinition : PropertyName ( StrictFormalParameters ) { FunctionBody }
  1. Return false.
MethodDefinition :
GeneratorMethod
get PropertyName ( ) { FunctionBody }
set PropertyName ( PropertySetParameterList ) { FunctionBody }
  1. Return true.

14.3.8 Runtime Semantics: DefineMethod

With parameters object and optional parameter functionPrototype.

MethodDefinition : PropertyName ( StrictFormalParameters ) { FunctionBody }
  1. Let propKey be the result of evaluating PropertyName.
  2. ReturnIfAbrupt(propKey).
  3. If the function code for this MethodDefinition is strict mode code, let strict be true. Otherwise let strict be false.
  4. Let scope be the running execution context’s LexicalEnvironment.
  5. If functionPrototype was passed as a parameter, let kind be Normal; otherwise let kind be Method.
  6. Let closure be FunctionCreate(kind, StrictFormalParameters, FunctionBody, scope, strict). If functionPrototype was passed as a parameter then pass its value as the functionPrototype optional argument of FunctionCreate.
  7. Perform MakeMethod(closure, object).
  8. Return the Record{[[key]]: propKey, [[closure]]: closure}.

14.3.9 Runtime Semantics: PropertyDefinitionEvaluation

With parameters object and enumerable.

See also: 12.2.6.9, 14.4.13, B.3.1

MethodDefinition : PropertyName ( StrictFormalParameters ) { FunctionBody }
  1. Let methodDef be DefineMethod of MethodDefinition with argument object.
  2. ReturnIfAbrupt(methodDef).
  3. Perform SetFunctionName(methodDef.[[closure]], methodDef.[[key]]).
  4. Let desc be the Property Descriptor{[[Value]]: methodDef.[[closure]], [[Writable]]: true, [[Enumerable]]: enumerable, [[Configurable]]: true}.
  5. Return DefinePropertyOrThrow(object, methodDef.[[key]], desc).
MethodDefinition : GeneratorMethod

See 14.4.

MethodDefinition : get PropertyName ( ) { FunctionBody }
  1. Let propKey be the result of evaluating PropertyName.
  2. ReturnIfAbrupt(propKey).
  3. If the function code for this MethodDefinition is strict mode code, let strict be true. Otherwise let strict be false.
  4. Let scope be the running execution context’s LexicalEnvironment.
  5. Let formalParameterList be the production FormalParameters : [empty]
  6. Let closure be FunctionCreate(Method, formalParameterList, FunctionBody, scope, strict).
  7. Perform MakeMethod(closure, object).
  8. Perform SetFunctionName(closure, propKey, "get").
  9. Let desc be the PropertyDescriptor{[[Get]]: closure, [[Enumerable]]: enumerable, [[Configurable]]: true}
  10. Return DefinePropertyOrThrow(object, propKey, desc).
MethodDefinition : set PropertyName ( PropertySetParameterList ) { FunctionBody }
  1. Let propKey be the result of evaluating PropertyName.
  2. ReturnIfAbrupt(propKey).
  3. If the function code for this MethodDefinition is strict mode code, let strict be true. Otherwise let strict be false.
  4. Let scope be the running execution context’s LexicalEnvironment.
  5. Let closure be FunctionCreate(Method, PropertySetParameterList, FunctionBody, scope, strict).
  6. Perform MakeMethod(closure, object).
  7. Perform SetFunctionName(closure, propKey, "set").
  8. Let desc be the PropertyDescriptor{[[Set]]: closure, [[Enumerable]]: enumerable, [[Configurable]]: true}
  9. Return DefinePropertyOrThrow(object, propKey, desc).

14.4 Generator Function Definitions

Syntax

GeneratorMethod[Yield] :
* PropertyName[?Yield] ( StrictFormalParameters[Yield] ) { GeneratorBody }
GeneratorDeclaration[Yield, Default] :
function * BindingIdentifier[?Yield] ( FormalParameters[Yield] ) { GeneratorBody }
[+Default] function * ( FormalParameters[Yield] ) { GeneratorBody }
GeneratorExpression :
function * BindingIdentifier[Yield]opt ( FormalParameters[Yield] ) { GeneratorBody }
GeneratorBody :
FunctionBody[Yield]
YieldExpression[In] :
yield
yield [no LineTerminator here] AssignmentExpression[?In, Yield]
yield [no LineTerminator here] * AssignmentExpression[?In, Yield]

NOTE 1 The syntactic context immediately following yield requires use of the InputElementRegExpOrTemplateTail lexical goal.

NOTE 2 YieldExpression cannot be used within the FormalParameters of a generator function because any expressions that are part of FormalParameters are evaluated before the resulting generator object is in a resumable state.

NOTE 3 Abstract operations relating to generator objects are defined in 25.3.3.

14.4.1 Static Semantics: Early Errors

GeneratorMethod : * PropertyName ( StrictFormalParameters ) { GeneratorBody }
  • It is a Syntax Error if HasDirectSuper of GeneratorMethod is true.

  • It is a Syntax Error if StrictFormalParameters Contains YieldExpression is true.

  • It is a Syntax Error if any element of the BoundNames of StrictFormalParameters also occurs in the LexicallyDeclaredNames of GeneratorBody.

GeneratorDeclaration : function * BindingIdentifier ( FormalParameters ) { GeneratorBody }
  • It is a Syntax Error if HasDirectSuper of GeneratorDeclaration is true.
GeneratorExpression : function * BindingIdentifieropt ( FormalParameters ) { GeneratorBody }
  • It is a Syntax Error if HasDirectSuper of GeneratorExpression is true.

GeneratorDeclaration : function * BindingIdentifier ( FormalParameters ) { GeneratorBody }
GeneratorExpression : function * BindingIdentifieropt ( FormalParameters ) { GeneratorBody }

  • If the source code matching this production is strict code, the Early Error rules for StrictFormalParameters : FormalParameters are applied.

  • If the source code matching this production is strict code, it is a Syntax Error if BindingIdentifier is the IdentifierName eval or the IdentifierName arguments.

  • It is a Syntax Error if any element of the BoundNames of FormalParameters also occurs in the LexicallyDeclaredNames of GeneratorBody.

  • It is a Syntax Error if FormalParameters Contains YieldExpression is true.

  • It is a Syntax Error if FormalParameters Contains SuperProperty is true.

  • It is a Syntax Error if GeneratorBody Contains SuperProperty is true.

14.4.2 Static Semantics: BoundNames

See also: 12.1.2, 13.3.1.2, 13.3.2.1, 13.3.3.1, 13.7.5.2, 14.1.3, 14.2.2, 14.5.2, 15.2.2.2, 15.2.3.2.

GeneratorDeclaration : function * BindingIdentifier ( FormalParameters ) { GeneratorBody }
  1. Return the BoundNames of BindingIdentifier.
GeneratorDeclaration : function * ( FormalParameters ) { GeneratorBody }
  1. Return «"*default*"».

NOTE "*default*" is used within this specification as a synthetic name for hoistable anonymous functions that are defined using export declarations.

14.4.3 Static Semantics: ComputedPropertyContains

With parameter symbol.

See also: 12.2.6.2, 14.3.2, 14.5.5.

GeneratorMethod : * PropertyName ( StrictFormalParameters ) { GeneratorBody }
  1. Return the result of ComputedPropertyContains for PropertyName with argument symbol.

14.4.4 Static Semantics: Contains

With parameter symbol.

See also: 5.3, 12.2.6.3, 12.3.1.1, 14.1.4, 14.2.3, 14.5.4

GeneratorDeclaration : function * BindingIdentifier ( FormalParameters ) { GeneratorBody }GeneratorDeclaration : function * ( FormalParameters ) { GeneratorBody }

  1. Return false.
GeneratorExpression : function * BindingIdentifieropt ( FormalParameters ) { GeneratorBody }
  1. Return false.

NOTE Static semantic rules that depend upon substructure generally do not look into function definitions.

14.4.5 Static Semantics: HasComputedPropertyKey

See also: 12.2.6.4, 14.3.4.

GeneratorMethod : * PropertyName ( StrictFormalParameters ) { GeneratorBody }
  1. Return IsComputedPropertyKey of PropertyName.

14.4.6 Static Semantics: HasDirectSuper

See also: 14.3.5.

GeneratorMethod : * PropertyName ( StrictFormalParameters ) { GeneratorBody }
  1. If StrictFormalParameters Contains SuperCall is true, return true.
  2. Return GeneratorBody Contains SuperCall.

GeneratorDeclaration : function * BindingIdentifier ( FormalParameters ) { GeneratorBody } GeneratorDeclaration : function * ( FormalParameters ) { GeneratorBody }
GeneratorExpression : function * ( FormalParameters ) { GeneratorBody }
GeneratorExpression : function * BindingIdentifier ( FormalParameters ) { GeneratorBody }

  1. If FormalParameters Contains SuperCall is true, return true.
  2. Return GeneratorBody Contains SuperCall.

14.4.7 Static Semantics: HasName

See also: 12.2.1.2, 14.1.8, 14.2.7, 14.5.6.

GeneratorExpression : function * ( FormalParameters ) { GeneratorBody }
  1. Return false.
GeneratorExpression : function * BindingIdentifier ( FormalParameters ) { GeneratorBody }
  1. Return true.

14.4.8 Static Semantics: IsConstantDeclaration

See also: 13.3.1.3, 14.1.10, 14.5.7, 15.2.3.7.

GeneratorDeclaration : function * BindingIdentifier ( FormalParameters ) { GeneratorBody }GeneratorDeclaration : function * ( FormalParameters ) { GeneratorBody }

  1. Return false.

14.4.9 Static Semantics: IsFunctionDefinition

See also: 12.2.1.3, 12.2.10.2, 12.3.1.2, 12.4.2, 12.5.2, 12.6.1, 12.7.1, 12.8.1, 12.9.1, 12.10.1, 12.11.1, 12.12.1, 12.13.1, 12.14.2, 12.15.1, 14.1.11, 14.5.8.

GeneratorExpression : function * ( FormalParameters ) { GeneratorBody }
  1. Return true.
GeneratorExpression : function * BindingIdentifier ( FormalParameters ) { GeneratorBody }
  1. Return true.

14.4.10 Static Semantics: PropName

See also: 12.2.6.6, 14.3.6, 14.5.12

GeneratorMethod : * PropertyName ( StrictFormalParameters ) { GeneratorBody }
  1. Return PropName of PropertyName.

14.4.11 Runtime Semantics: EvaluateBody

With parameter functionObject.

See also: 14.1.17, 14.2.15.

GeneratorBody : FunctionBody
  1. Let G be OrdinaryCreateFromConstructor(functionObject, "%GeneratorPrototype%", «‍[[GeneratorState]], [[GeneratorContext]]» ).
  2. ReturnIfAbrupt(G).
  3. Perform GeneratorStart(G, FunctionBody).
  4. Return Completion{[[type]]: return, [[value]]: G, [[target]]: empty}.

NOTE If the generator was invoked using [[Call]], the this binding will have already been initialized in the normal manner. If the generator was invoked using [[Construct]], the this bind is not initialized and any references to this within the FunctionBody will produce a ReferenceError exception.

14.4.12 Runtime Semantics: InstantiateFunctionObject

With parameter scope.

See also: 14.1.19.

GeneratorDeclaration : function * BindingIdentifier ( FormalParameters ) { GeneratorBody }
  1. If the function code for GeneratorDeclaration is strict mode code, let strict be true. Otherwise let strict be false.
  2. Let name be StringValue of BindingIdentifier.
  3. Let F be GeneratorFunctionCreate(Normal, FormalParameters, GeneratorBody, scope, strict).
  4. Let prototype be ObjectCreate(%GeneratorPrototype%).
  5. Perform MakeConstructor(F, true, prototype).
  6. Perform SetFunctionName(F, name).
  7. Return F.
GeneratorDeclaration : function * ( FormalParameters ) { GeneratorBody }
  1. If the function code for GeneratorDeclaration is strict mode code, let strict be true. Otherwise let strict be false.
  2. Let F be GeneratorFunctionCreate(Normal, FormalParameters, GeneratorBody, scope, strict).
  3. Let prototype be ObjectCreate(%GeneratorPrototype%).
  4. Perform MakeConstructor(F, true, prototype).
  5. Perform SetFunctionName(F, "default").
  6. Return F.

NOTE An anonymous GeneratorDeclaration can only occur as part of an export default declaration.

14.4.13 Runtime Semantics: PropertyDefinitionEvaluation

With parameter object and enumerable.

See also: 12.2.6.9, 14.3.9, B.3.1

GeneratorMethod : * PropertyName ( StrictFormalParameters ) { GeneratorBody }
  1. Let propKey be the result of evaluating PropertyName.
  2. ReturnIfAbrupt(propKey).
  3. If the function code for this GeneratorMethod is strict mode code, let strict be true. Otherwise let strict be false.
  4. Let scope be the running execution context’s LexicalEnvironment.
  5. Let closure be GeneratorFunctionCreate(Method, StrictFormalParameters, GeneratorBody, scope, strict).
  6. Perform MakeMethod(closure, object).
  7. Let prototype be ObjectCreate(%GeneratorPrototype%).
  8. Perform MakeConstructor(closure, true, prototype).
  9. Perform SetFunctionName(closure, propKey).
  10. Let desc be the Property Descriptor{[[Value]]: closure, [[Writable]]: true, [[Enumerable]]: enumerable, [[Configurable]]: true}.
  11. Return DefinePropertyOrThrow(object, propKey, desc).

14.4.14 Runtime Semantics: Evaluation

GeneratorExpression : function * ( FormalParameters ) { GeneratorBody }
  1. If the function code for this GeneratorExpression is strict mode code, let strict be true. Otherwise let strict be false.
  2. Let scope be the LexicalEnvironment of the running execution context.
  3. Let closure be GeneratorFunctionCreate(Normal, FormalParameters, GeneratorBody, scope, strict).
  4. Let prototype be ObjectCreate(%GeneratorPrototype%).
  5. Perform MakeConstructor(closure, true, prototype).
  6. Return closure.
GeneratorExpression : function * BindingIdentifier ( FormalParameters ) { GeneratorBody }
  1. If the function code for this GeneratorExpression is strict mode code, let strict be true. Otherwise let strict be false.
  2. Let runningContext be the running execution context’s Lexical Environment.
  3. Let funcEnv be NewDeclarativeEnvironment(runningContext).
  4. Let envRec be funcEnv’s EnvironmentRecord.
  5. Let name be StringValue of BindingIdentifier.
  6. Perform envRec.CreateImmutableBinding(name).
  7. Let closure be GeneratorFunctionCreate(Normal, FormalParameters, GeneratorBody, funcEnv, strict).
  8. Let prototype be ObjectCreate(%GeneratorPrototype%).
  9. Perform MakeConstructor (closure, true, prototype).
  10. Perform SetFunctionName(closure, name).
  11. Perform envRec.InitializeBinding(name, closure).
  12. Return closure.

NOTE The BindingIdentifier in a GeneratorExpression can be referenced from inside the GeneratorExpression's FunctionBody to allow the generator code to call itself recursively. However, unlike in a GeneratorDeclaration, the BindingIdentifier in a GeneratorExpression cannot be referenced from and does not affect the scope enclosing the GeneratorExpression.

YieldExpression : yield
  1. Return GeneratorYield(CreateIterResultObject(undefined, false)).
YieldExpression : yield AssignmentExpression
  1. Let exprRef be the result of evaluating AssignmentExpression.
  2. Let value be GetValue(exprRef).
  3. ReturnIfAbrupt(value).
  4. Return GeneratorYield(CreateIterResultObject(value, false)).
YieldExpression : yield * AssignmentExpression
  1. Let exprRef be the result of evaluating AssignmentExpression.
  2. Let value be GetValue(exprRef).
  3. Let iterator be GetIterator(value).
  4. ReturnIfAbrupt(iterator).
  5. Let received be NormalCompletion(undefined).
  6. Repeat
    1. If received.[[type]] is normal, then
      1. Let innerResult be IteratorNext(iterator, received.[[value]]).
      2. ReturnIfAbrupt(innerResult).
      3. Let done be IteratorComplete(innerResult).
      4. ReturnIfAbrupt(done).
      5. If done is true, then
        1. Return IteratorValue (innerResult).
      6. Let received be GeneratorYield(innerResult).
    2. Else if received.[[type]] is throw, then
      1. Let throw be GetMethod(iterator, "throw").
      2. ReturnIfAbrupt(throw).
      3. If throw is not undefined, then
        1. Let innerResult be Call(throw, iterator, «‍received.[[value]]»).
        2. ReturnIfAbrupt(innerResult).
        3. NOTE: Exceptions from the inner iterator throw method are propagated. Normal completions from an inner throw method are processed similarly to an inner next.
        4. If Type(innerResult) is not Object, throw a TypeError exception.
        5. Let done be IteratorComplete(innerResult).
        6. ReturnIfAbrupt(done).
        7. If done is true, then
          1. Let value be IteratorValue(innerResult).
          2. ReturnIfAbrupt(value).
          3. Return Completion{[[type]]: return , [[value]]:value, [[target]]:empty}.
        8. Let received be GeneratorYield(innerResult).
      4. Else,
        1. NOTE: If iterator does not have a throw method, this throw is going to terminate the yield* loop. But first we need to give iterator a chance to clean up.
        2. Let closeResult be IteratorClose(iterator, Completion{[[type]]: normal , [[value]]: empty, [[target]]:empty}).
        3. ReturnIfAbrupt(closeResult).
        4. NOTE: The next step throws a TypeError to indicate that there was a yield* protocol violation: iterator does not have a throw method.
        5. Throw a TypeError exception.
    3. Else,
      1. Assert: received.[[type]] is return.
      2. Let return be GetMethod(iterator, "return").
      3. ReturnIfAbrupt(return).
      4. If return is undefined, return Completion(received).
      5. Let innerReturnResult be Call(return, iterator, «‍received.[[value]]»).
      6. ReturnIfAbrupt(innerReturnResult).
      7. If Type(innerReturnResult) is not Object, throw a TypeError exception.
      8. Let done be IteratorComplete(innerReturnResult).
      9. ReturnIfAbrupt(done).
      10. If done is true, then
        1. Let value be IteratorValue(innerReturnResult).
        2. ReturnIfAbrupt(value).
        3. Return Completion{[[type]]: return , [[value]]: value, [[target]]:empty}.
      11. Let received be GeneratorYield(innerReturnResult).

14.5 Class Definitions

Syntax

ClassDeclaration[Yield, Default] :
class BindingIdentifier[?Yield] ClassTail[?Yield]
[+Default] class ClassTail[?Yield]
ClassExpression[Yield] :
class BindingIdentifier[?Yield]opt ClassTail[?Yield]
ClassTail[Yield] :
ClassHeritage[?Yield]opt { ClassBody[?Yield]opt }
ClassHeritage[Yield] :
extends LeftHandSideExpression[?Yield]
ClassBody[Yield] :
ClassElementList[?Yield]
ClassElementList[Yield] :
ClassElement[?Yield]
ClassElementList[?Yield] ClassElement[?Yield]
ClassElement[Yield] :
MethodDefinition[?Yield]
static MethodDefinition[?Yield]
;

NOTE A ClassBody is always strict code.

14.5.1 Static Semantics: Early Errors

ClassTail : ClassHeritageopt { ClassBody }
  • It is a Syntax Error if ClassHeritage is not present and the following algorithm evaluates to true:

    1. Let constructor be ConstructorMethod of ClassBody.
    2. If constructor is empty, return false.
    3. Return HasDirectSuper of constructor.
ClassBody : ClassElementList
  • It is a Syntax Error if PrototypePropertyNameList of ClassElementList contains more than one occurrence of "constructor".

ClassElement : MethodDefinition
  • It is a Syntax Error if PropName of MethodDefinition is not "constructor" and HasDirectSuper of MethodDefinition is true.

  • It is a Syntax Error if PropName of MethodDefinition is "constructor" and SpecialMethod of MethodDefinition is true.

ClassElement : static MethodDefinition
  • It is a Syntax Error if HasDirectSuper of MethodDefinition is true.
  • It is a Syntax Error if PropName of MethodDefinition is "prototype".

14.5.2 Static Semantics: BoundNames

See also: 12.1.2, 13.3.1.2, 13.3.2.1, 13.3.3.1, 13.7.5.2, 14.1.3, 14.2.2, 14.4.2, 15.2.2.2, 15.2.3.2.

ClassDeclaration : class BindingIdentifier ClassTail
  1. Return the BoundNames of BindingIdentifier.
ClassDeclaration : class ClassTail
  1. Return «"*default*"».

14.5.3 Static Semantics: ConstructorMethod

ClassElementList : ClassElement
  1. If ClassElement is the production ClassElement : ; , return empty.
  2. If IsStatic of ClassElement is true, return empty.
  3. If PropName of ClassElement is not "constructor", return empty.
  4. Return ClassElement.
ClassElementList : ClassElementList ClassElement
  1. Let head be ConstructorMethod of ClassElementList.
  2. If head is not empty, return head.
  3. If ClassElement is the production ClassElement : ; , return empty.
  4. If IsStatic of ClassElement is true, return empty.
  5. If PropName of ClassElement is not "constructor", return empty.
  6. Return ClassElement.

NOTE Early Error rules ensure that there is only one method definition named "constructor" and that it is not an accessor property or generator definition.

14.5.4 Static Semantics: Contains

With parameter symbol.

See also: 5.3, 12.2.6.3, 12.3.1.1, 14.1.4, 14.2.3, 14.4.4

ClassTail : ClassHeritageopt { ClassBody }
  1. If symbol is ClassBody, return true.
  2. If symbol is ClassHeritage, then
    1. If ClassHeritage is present, return true otherwise return false.
  3. Let inHeritage be ClassHeritage Contains symbol.
  4. If inHeritage is true, return true.
  5. Return the result of ComputedPropertyContains for ClassBody with argument symbol.

NOTE Static semantic rules that depend upon substructure generally do not look into class bodies except for PropertyName productions.

14.5.5 Static Semantics: ComputedPropertyContains

With parameter symbol.

See also: 12.2.6.2, 14.3.2, 14.4.3.

ClassElementList : ClassElementList ClassElement
  1. Let inList be the result of ComputedPropertyContains for ClassElementList with argument symbol.
  2. If inList is true, return true.
  3. Return the result of ComputedPropertyContains for ClassElement with argument symbol.
ClassElement : MethodDefinition
  1. Return the result of ComputedPropertyContains for MethodDefinition with argument symbol.
ClassElement : static MethodDefinition
  1. Return the result of ComputedPropertyContains for MethodDefinition with argument symbol.
ClassElement : ;
  1. Return false.

14.5.6 Static Semantics: HasName

See also: 12.2.1.2, 14.1.8, 14.2.7, 14.4.7.

ClassExpression : class ClassTail
  1. Return false.
ClassExpression : class BindingIdentifier ClassTail
  1. Return true.

14.5.7 Static Semantics: IsConstantDeclaration

See also: 13.3.1.3, 14.1.10, 14.4.8, 15.2.3.7.

ClassDeclaration : class BindingIdentifier ClassTail

ClassDeclaration : class ClassTail
  1. Return false.

14.5.8 Static Semantics: IsFunctionDefinition

See also: 12.2.1.3, 12.2.10.2, 12.3.1.2, 12.4.2, 12.5.2, 12.6.1, 12.7.1, 12.8.1, 12.9.1, 12.10.1, 12.11.1, 12.12.1, 12.13.1, 12.14.2, 12.15.1, 14.1.11, 14.4.9.

ClassExpression : class ClassTail
  1. Return true.
ClassExpression : class BindingIdentifier ClassTail
  1. Return true.

14.5.9 Static Semantics: IsStatic

ClassElement : MethodDefinition
  1. Return false.
ClassElement : static MethodDefinition
  1. Return true.
ClassElement : ;
  1. Return false.

14.5.10 Static Semantics: NonConstructorMethodDefinitions

ClassElementList : ClassElement
  1. If ClassElement is the production ClassElement : ; , return a new empty List.
  2. If IsStatic of ClassElement is false and PropName of ClassElement is "constructor", return a new empty List.
  3. Return a List containing ClassElement.
ClassElementList : ClassElementList ClassElement
  1. Let list be NonConstructorMethodDefinitions of ClassElementList.
  2. If ClassElement is the production ClassElement : ; , return list.
  3. If IsStatic of ClassElement is false and PropName of ClassElement is "constructor", return list.
  4. Append ClassElement to the end of list.
  5. Return list.

14.5.11 Static Semantics: PrototypePropertyNameList

ClassElementList : ClassElement
  1. If PropName of ClassElement is empty, return a new empty List.
  2. If IsStatic of ClassElement is true, return a new empty List.
  3. Return a List containing PropName of ClassElement.
ClassElementList : ClassElementList ClassElement
  1. Let list be PrototypePropertyNameList of ClassElementList.
  2. If PropName of ClassElement is empty, return list.
  3. If IsStatic of ClassElement is true, return list.
  4. Append PropName of ClassElement to the end of list.
  5. Return list.

14.5.12 Static Semantics: PropName

See also: 12.2.6.6, 14.3.6, 14.4.10

ClassElement : ;
  1. Return empty.

14.5.13 Static Semantics: StaticPropertyNameList

ClassElementList : ClassElement
  1. If PropName of ClassElement is empty, return a new empty List.
  2. If IsStatic of ClassElement is false, return a new empty List.
  3. Return a List containing PropName of ClassElement.
ClassElementList : ClassElementList ClassElement
  1. Let list be StaticPropertyNameList of ClassElementList.
  2. If PropName of ClassElement is empty, return list.
  3. If IsStatic of ClassElement is false, return list.
  4. Append PropName of ClassElement to the end of list.
  5. Return list.

14.5.14 Runtime Semantics: ClassDefinitionEvaluation

With parameter className.

ClassTail : ClassHeritageopt { ClassBodyopt }
  1. Let lex be the LexicalEnvironment of the running execution context.
  2. Let classScope be NewDeclarativeEnvironment(lex).
  3. Let classScopeEnvRec be classScope’s EnvironmentRecord.
  4. If className is not undefined, then
    1. Perform classScopeEnvRec.CreateImmutableBinding(className, true).
  5. If ClassHeritageopt is not present, then
    1. Let protoParent be the intrinsic object %ObjectPrototype%.
    2. Let constructorParent be the intrinsic object %FunctionPrototype%.
  6. Else
    1. Set the running execution context’s LexicalEnvironment to classScope.
    2. Let superclass be the result of evaluating ClassHeritage.
    3. Set the running execution context’s LexicalEnvironment to lex.
    4. ReturnIfAbrupt(superclass).
    5. If superclass is null, then
      1. Let protoParent be null.
      2. Let constructorParent be the intrinsic object %FunctionPrototype%.
    6. Else if IsConstructor(superclass) is false, throw a TypeError exception.
    7. Else
      1. If superclass has a [[FunctionKind]] internal slot whose value is "generator", throw a TypeError exception.
      2. Let protoParent be Get(superclass, "prototype").
      3. ReturnIfAbrupt(protoParent).
      4. If Type(protoParent) is neither Object nor Null, throw a TypeError exception.
      5. Let constructorParent be superclass.
  7. Let proto be ObjectCreate(protoParent).
  8. If ClassBodyopt is not present, let constructor be empty.
  9. Else, let constructor be ConstructorMethod of ClassBody.
  10. If constructor is empty, then,
    1. If ClassHeritageopt is present, then
      1. Let constructor be the result of parsing the source text
            constructor(... args){ super (...args);}
        using the syntactic grammar with the goal symbol MethodDefinition.
    2. Else,
      1. Let constructor be the result of parsing the source text
            constructor( ){ }
        using the syntactic grammar with the goal symbol MethodDefinition.
  11. Set the running execution context’s LexicalEnvironment to classScope.
  12. Let constructorInfo be the result of performing DefineMethod for constructor with arguments proto and constructorParent as the optional functionPrototype argument.
  13. Assert: constructorInfo is not an abrupt completion.
  14. Let F be constructorInfo.[[closure]]
  15. If ClassHeritageopt is present, set F’s [[ConstructorKind]] internal slot to "derived".
  16. Perform MakeConstructor(F, false, proto).
  17. Perform MakeClassConstructor(F).
  18. Perform CreateMethodProperty(proto, "constructor", F).
  19. If ClassBodyopt is not present, let methods be a new empty List.
  20. Else, let methods be NonConstructorMethodDefinitions of ClassBody.
  21. For each ClassElement m in order from methods
    1. If IsStatic of m is false, then
      1. Let status be the result of performing PropertyDefinitionEvaluation for m with arguments proto and false.
    2. Else,
      1. Let status be the result of performing PropertyDefinitionEvaluation for m with arguments F and false.
    3. If status is an abrupt completion, then
      1. Set the running execution context’s LexicalEnvironment to lex.
      2. Return Completion(status).
  22. Set the running execution context’s LexicalEnvironment to lex.
  23. If className is not undefined, then
    1. Perform classScopeEnvRec.InitializeBinding(className, F).
  24. Return F.

14.5.15 Runtime Semantics: BindingClassDeclarationEvaluation

ClassDeclaration : class BindingIdentifier ClassTail
  1. Let className be StringValue of BindingIdentifier.
  2. Let value be the result of ClassDefinitionEvaluation of ClassTail with argument className.
  3. ReturnIfAbrupt(value).
  4. Let hasNameProperty be HasOwnProperty(value, "name").
  5. ReturnIfAbrupt(hasNameProperty).
  6. If hasNameProperty is false, then perform SetFunctionName(value, className).
  7. Let env be the running execution context’s LexicalEnvironment.
  8. Let status be InitializeBoundName(className, value, env).
  9. ReturnIfAbrupt(status).
  10. Return value.
ClassDeclaration : class ClassTail
  1. Return the result of ClassDefinitionEvaluation of ClassTail with argument undefined.

NOTE ClassDeclaration : class ClassTail only occurs as part of an ExportDeclaration and the setting of a name property and establishing its binding are handled as part of the evaluation action for that production. See 15.2.3.11.

14.5.16 Runtime Semantics: Evaluation

ClassDeclaration : class BindingIdentifier ClassTail
  1. Let status be the result of BindingClassDeclarationEvaluation of this ClassDeclaration.
  2. ReturnIfAbrupt(status).
  3. Return NormalCompletion(empty).

NOTE 1 ClassDeclaration : class ClassTail only occurs as part of an ExportDeclaration and is never directly evaluated.

ClassExpression : class BindingIdentifieropt ClassTail
  1. If BindingIdentifieropt is not present, let className be undefined.
  2. Else, let className be StringValue of BindingIdentifier.
  3. Let value be the result of ClassDefinitionEvaluation of ClassTail with argument className.
  4. ReturnIfAbrupt(value).
  5. If className is not undefined, then
    1. Let hasNameProperty be HasOwnProperty(value, "name").
    2. ReturnIfAbrupt(hasNameProperty).
    3. If hasNameProperty is false, then
      1. Perform SetFunctionName(value, className).
  6. Return NormalCompletion(value).

NOTE 2 If the class definition included a name static method then that method is not over-written with a name data property for the class name.

14.6 Tail Position Calls

14.6.1 Static Semantics: IsInTailPosition(nonterminal)

The abstract operation IsInTailPosition with argument nonterminal performs the following steps:

  1. Assert: nonterminal is a parsed grammar production.
  2. If the source code matching nonterminal is not strict code, return false.
  3. If nonterminal is not contained within a FunctionBody or ConciseBody, return false.
  4. Let body be the FunctionBody or ConciseBody that most closely contains nonterminal.
  5. If body is the FunctionBody of a GeneratorBody, return false.
  6. Return the result of HasProductionInTailPosition of body with argument nonterminal.

NOTE Tail Position calls are only defined in strict mode code because of a common non-standard language extension (see 9.2.7) that enables observation of the chain of caller contexts.

14.6.2 Static Semantics: HasProductionInTailPosition

With parameter nonterminal.

NOTE nonterminal is a parsed grammar production that represent a specific range of source text. When the following algorithms compare nonterminal to other grammar symbols they are testing whether the same source text was matched by both symbols.

14.6.2.1 Statement Rules

ConciseBody : AssignmentExpression
  1. Return HasProductionInTailPosition of AssignmentExpression with argument nonterminal.
StatementList : StatementList StatementListItem
  1. Let has be HasProductionInTailPosition of StatementList with argument nonterminal.
  2. If has is true, return true.
  3. Return HasProductionInTailPosition of StatementListItem with argument nonterminal.

FunctionStatementList : [empty]

StatementListItem : Declaration

Statement :
VariableStatement
EmptyStatement
ExpressionStatement
ContinueStatement
BreakStatement
ThrowStatement
DebuggerStatement
Block : { }
ReturnStatement : return ;
LabelledItem : FunctionDeclaration
IterationStatement :
for ( LeftHandSideExpression in Expression ) Statement
for ( var ForBinding in Expression ) Statement
for ( ForDeclaration in Expression ) Statement
for ( LeftHandSideExpression of AssignmentExpression ) Statement
for ( var ForBinding of AssignmentExpression ) Statement
for ( ForDeclaration of AssignmentExpression ) Statement
CaseBlock : { }
  1. Return false.
IfStatement : if ( Expression ) Statement else Statement
  1. Let has be HasProductionInTailPosition of the first Statement with argument nonterminal.
  2. If has is true, return true.
  3. Return HasProductionInTailPosition of the second Statement with argument nonterminal.

IfStatement : if ( Expression ) Statement

IterationStatement :
do Statement while ( Expression ) ;
while ( Expression ) Statement
for ( Expressionopt ; Expressionopt ; Expressionopt ) Statement
for ( var VariableDeclarationList ; Expressionopt ; Expressionopt ) Statement
for ( LexicalDeclaration Expressionopt ; Expressionopt ) Statement
WithStatement : with ( Expression ) Statement
  1. Return HasProductionInTailPosition of Statement with argument nonterminal.
LabelledStatement :
LabelIdentifier : LabelledItem
  1. Return HasProductionInTailPosition of LabelledItem with argument nonterminal.
ReturnStatement : return Expression ;
  1. Return HasProductionInTailPosition of Expression with argument nonterminal.
SwitchStatement : switch ( Expression ) CaseBlock
  1. Return HasProductionInTailPosition of CaseBlock with argument nonterminal.
CaseBlock : { CaseClausesopt DefaultClause CaseClausesopt }
  1. Let has be false.
  2. If the first CaseClauses is present, let has be HasProductionInTailPosition of the first CaseClauses with argument nonterminal.
  3. If has is true, return true.
  4. Let has be HasProductionInTailPosition of the DefaultClause with argument nonterminal.
  5. If has is true, return true.
  6. If the second CaseClauses is present, let has be HasProductionInTailPosition of the second CaseClauses with argument nonterminal.
  7. Return has.
CaseClauses : CaseClauses CaseClause
  1. Let has be HasProductionInTailPosition of CaseClauses with argument nonterminal.
  2. If has is true, return true.
  3. Return HasProductionInTailPosition of CaseClause with argument nonterminal.

CaseClause : case Expression : StatementListopt

DefaultClause : default : StatementListopt
  1. If StatementList is present, return HasProductionInTailPosition of StatementList with argument nonterminal.
  2. Return false.
TryStatement : try Block Catch
  1. Return HasProductionInTailPosition of Catch with argument nonterminal.

TryStatement : try Block Finally

TryStatement : try Block Catch Finally
  1. Return HasProductionInTailPosition of Finally with argument nonterminal.
Catch : catch ( CatchParameter ) Block
  1. Return HasProductionInTailPosition of Block with argument nonterminal.

14.6.2.2 Expression Rules

NOTE A potential tail position call that is immediately followed by return GetValue of the call result is also a possible tail position call. Function calls cannot return reference values, so such a GetValue operation will always returns the same value as the actual function call result.

AssignmentExpression :
YieldExpression
ArrowFunction
LeftHandSideExpression = AssignmentExpression
LeftHandSideExpression AssignmentOperator AssignmentExpression
BitwiseANDExpression : BitwiseANDExpression & EqualityExpression
BitwiseXORExpression : BitwiseXORExpression ^ BitwiseANDExpression
BitwiseORExpression : BitwiseORExpression | BitwiseXORExpression
EqualityExpression :
EqualityExpression == RelationalExpression
EqualityExpression != RelationalExpression
EqualityExpression === RelationalExpression
EqualityExpression !== RelationalExpression
RelationalExpression :
RelationalExpression < ShiftExpression
RelationalExpression > ShiftExpression
RelationalExpression <= ShiftExpression
RelationalExpression >= ShiftExpression
RelationalExpression instanceof ShiftExpression
RelationalExpression in ShiftExpression
ShiftExpression :
ShiftExpression << AdditiveExpression
ShiftExpression >> AdditiveExpression
ShiftExpression >>> AdditiveExpression
AdditiveExpression :
AdditiveExpression + MultiplicativeExpression
AdditiveExpression - MultiplicativeExpression
MultiplicativeExpression :
MultiplicativeExpression MultiplicativeOperator UnaryExpression
UnaryExpression :
delete UnaryExpression
void UnaryExpression
typeof UnaryExpression
++ UnaryExpression
-- UnaryExpression
+ UnaryExpression
- UnaryExpression
~ UnaryExpression
! UnaryExpression
PostfixExpression :
LeftHandSideExpression ++
LeftHandSideExpression --
CallExpression :
SuperCall
CallExpression [ Expression ]
CallExpression . IdentifierName
NewExpression : new NewExpression
MemberExpression :
MemberExpression [ Expression ]
MemberExpression . IdentifierName
SuperProperty
MetaProperty
new MemberExpression Arguments
PrimaryExpression :
this
IdentifierReference
Literal
ArrayLiteral
ObjectLiteral
FunctionExpression
ClassExpression
GeneratorExpression
RegularExpressionLiteral
TemplateLiteral
  1. Return false.
Expression :
AssignmentExpression
Expression , AssignmentExpression
  1. Return HasProductionInTailPosition of AssignmentExpression with argument nonterminal.
ConditionalExpression : LogicalORExpression ? AssignmentExpression : AssignmentExpression
  1. Let has be HasProductionInTailPosition of the first AssignmentExpression with argument nonterminal.
  2. If has is true, return true.
  3. Return HasProductionInTailPosition of the second AssignmentExpression with argument nonterminal.
LogicalANDExpression : LogicalANDExpression && BitwiseORExpression
  1. Return HasProductionInTailPosition of BitwiseORExpression with argument nonterminal.
LogicalORExpression : LogicalORExpression || LogicalANDExpression
  1. Return HasProductionInTailPosition of LogicalANDExpression with argument nonterminal.
CallExpression :
MemberExpression Arguments
CallExpression Arguments
CallExpression TemplateLiteral
  1. If this CallExpression is nonterminal, return true.
  2. Return false.
MemberExpression :
MemberExpression TemplateLiteral
  1. If this MemberExpression is nonterminal, return true.
  2. Return false.
PrimaryExpression : CoverParenthesizedExpressionAndArrowParameterList
  1. Let expr be CoveredParenthesizedExpression of CoverParenthesizedExpressionAndArrowParameterList.
  2. Return HasProductionInTailPosition of expr with argument nonterminal.
ParenthesizedExpression :
( Expression )
  1. Return HasProductionInTailPosition of Expression with argument nonterminal.

14.6.3 Runtime Semantics: PrepareForTailCall ( )

The abstract operation PrepareForTailCall performs the following steps:

  1. Let leafContext be the running execution context.
  2. Suspend leafContext.
  3. Pop leafContext from the execution context stack. The execution context now on the top of the stack becomes the running execution context.
  4. Assert: leafContext has no further use. It will never be activated as the running execution context.

A tail position call must either release any transient internal resources associated with the currently executing function execution context before invoking the target function or reuse those resources in support of the target function.

NOTE For example, a tail position call should only grow an implementation’s activation record stack by the amount that the size of the target function’s activation record exceeds the size of the calling function’s activation record. If the target function’s activation record is smaller, then the total size of the stack should decrease.

15 ECMAScript Language: Scripts and Modules

15.1 Scripts

Syntax

Script :
ScriptBodyopt
ScriptBody :
StatementList

15.1.1 Static Semantics: Early Errors

Script : ScriptBody
  • It is a Syntax Error if the LexicallyDeclaredNames of ScriptBody contains any duplicate entries.

  • It is a Syntax Error if any element of the LexicallyDeclaredNames of ScriptBody also occurs in the VarDeclaredNames of ScriptBody.

ScriptBody : StatementList
  • It is a Syntax Error if StatementList Contains super unless the source code containing super is eval code that is being processed by a direct eval that is contained in function code that is not the function code of an ArrowFunction.

  • It is a Syntax Error if StatementList Contains NewTarget unless the source code containing NewTarget is eval code that is being processed by a direct eval that is contained in function code that is not the function code of an ArrowFunction.

  • It is a Syntax Error if ContainsDuplicateLabels of StatementList with argument « » is true.

  • It is a Syntax Error if ContainsUndefinedBreakTarget of StatementList with argument « » is true.

  • It is a Syntax Error if ContainsUndefinedContinueTarget of StatementList with arguments « » and « » is true.

15.1.2 Static Semantics: IsStrict

ScriptBody : StatementList
  1. If the DirectivePrologue of StatementList contains a Use Strict Directive, return true; otherwise, return false.

15.1.3 Static Semantics: LexicallyDeclaredNames

See also: 13.2.5, 13.12.5, 13.13.6, 14.1.13, 14.2.10, 15.2.1.11.

ScriptBody : StatementList
  1. Return TopLevelLexicallyDeclaredNames of StatementList.

NOTE At the top level of a Script, function declarations are treated like var declarations rather than like lexical declarations.

15.1.4 Static Semantics: LexicallyScopedDeclarations

See also: 13.2.6, 13.12.6, 13.13.7, 14.1.14, 14.2.11, 15.2.1.12, 15.2.3.8.

ScriptBody : StatementList
  1. Return TopLevelLexicallyScopedDeclarations of StatementList.

15.1.5 Static Semantics: VarDeclaredNames

See also: 13.1.5, 13.2.11, 13.3.2.2, 13.6.5, 13.7.2.4, 13.7.3.4, 13.7.4.5, 13.7.5.7, 13.11.5, 13.12.7, 13.13.12, 13.15.5, 14.1.15, 14.2.12, 15.2.1.13.

ScriptBody : StatementList
  1. Return TopLevelVarDeclaredNames of StatementList.

15.1.6 Static Semantics: VarScopedDeclarations

See also: 13.1.6, 13.2.12, 13.3.2.3, 13.6.6, 13.7.2.5, 13.7.3.5, 13.7.4.6, 13.7.5.8, 13.11.6, 13.12.8, 13.13.13, 13.15.6, 14.1.16, 14.2.13, 15.2.1.14.

ScriptBody : StatementList
  1. Return TopLevelVarScopedDeclarations of StatementList.

15.1.7 Runtime Semantics: ScriptEvaluation

With argument realm.

Script : ScriptBodyopt
  1. If ScriptBody is not present, return NormalCompletion(empty).
  2. Let globalEnv be realm.[[globalEnv]].
  3. Let scriptCxt be a new ECMAScript code execution context.
  4. Set the Function of scriptCxt to null.
  5. Set the Realm of scriptCxt to realm.
  6. Set the VariableEnvironment of scriptCxt to globalEnv.
  7. Set the LexicalEnvironment of scriptCxt to globalEnv.
  8. Suspend the currently running execution context.
  9. Push scriptCxt on to the execution context stack; scriptCxt is now the running execution context.
  10. Let result be GlobalDeclarationInstantiation(ScriptBody, globalEnv).
  11. If result.[[type]] is normal, then
    1. Let result be the result of evaluating ScriptBody.
  12. If result.[[type]] is normal and result.[[value]] is empty, then
    1. Let result be NormalCompletion(undefined).
  13. Suspend scriptCxt and remove it from the execution context stack.
  14. Assert: the execution context stack is not empty.
  15. Resume the context that is now on the top of the execution context stack as the running execution context.
  16. Return Completion(result).

15.1.8 Runtime Semantics: GlobalDeclarationInstantiation (script, env)

NOTE 1 When an execution context is established for evaluating scripts, declarations are instantiated in the current global environment. Each global binding declared in the code is instantiated.

GlobalDeclarationInstantiation is performed as follows using arguments script and env. script is the ScriptBody for which the execution context is being established. env is the global lexical environment in which bindings are to be created.

  1. Let envRec be env’s EnvironmentRecord.
  2. Assert: envRec is a global Environment Record.
  3. Let lexNames be the LexicallyDeclaredNames of script.
  4. Let varNames be the VarDeclaredNames of script.
  5. For each name in lexNames, do
    1. If envRec.HasVarDeclaration(name) is true, throw a SyntaxError exception.
    2. If envRec.HasLexicalDeclaration(name) is true, throw a SyntaxError exception.
    3. Let hasRestrictedGlobal be envRec.HasRestrictedGlobalProperty(name).
    4. ReturnIfAbrupt(hasRestrictedGlobal).
    5. If hasRestrictedGlobal is true, throw a SyntaxError exception.
  6. For each name in varNames, do
    1. If envRec.HasLexicalDeclaration(name) is true, throw a SyntaxError exception.
  7. Let varDeclarations be the VarScopedDeclarations of script.
  8. Let functionsToInitialize be an empty List.
  9. Let declaredFunctionNames be an empty List.
  10. For each d in varDeclarations, in reverse list order do
    1. If d is neither a VariableDeclaration or a ForBinding, then
      1. Assert: d is either a FunctionDeclaration or a GeneratorDeclaration.
      2. NOTE If there are multiple FunctionDeclarations for the same name, the last declaration is used.
      3. Let fn be the sole element of the BoundNames of d.
      4. If fn is not an element of declaredFunctionNames, then
        1. Let fnDefinable be envRec.CanDeclareGlobalFunction(fn).
        2. If fnDefinable is false, throw TypeError exception.
        3. Append fn to declaredFunctionNames.
        4. Insert d as the first element of functionsToInitialize.
  11. Let declaredVarNames be an empty List.
  12. For each d in varDeclarations, do
    1. If d is a VariableDeclaration or a ForBinding, then
      1. For each String vn in the BoundNames of d, do
        1. If vn is not an element of declaredFunctionNames, then
          1. Let vnDefinable be envRec.CanDeclareGlobalVar(vn).
          2. ReturnIfAbrupt(vnDefinable).
          3. If vnDefinable is false, throw TypeError exception.
          4. If vn is not an element of declaredVarNames, then
            1. Append vn to declaredVarNames.
  13. NOTE: No abnormal terminations occur after this algorithm step if the global object is an ordinary object. However, if the global object is a Proxy exotic object it may exhibit behaviours that cause abnormal terminations in some of the following steps.
  14. Let lexDeclarations be the LexicallyScopedDeclarations of script.
  15. For each element d in lexDeclarations do
    1. NOTE Lexically declared names are only instantiated here but not initialized.
    2. For each element dn of the BoundNames of d do
      1. If IsConstantDeclaration of d is true, then
        1. Let status be envRec.CreateImmutableBinding(dn, true).
      2. Else,
        1. Let status be envRec.CreateMutableBinding(dn, false).
      3. ReturnIfAbrupt(status).
  16. For each production f in functionsToInitialize, do
    1. Let fn be the sole element of the BoundNames of f.
    2. Let fo be the result of performing InstantiateFunctionObject for f with argument env.
    3. Let status be envRec.CreateGlobalFunctionBinding(fn, fo, false).
    4. ReturnIfAbrupt(status).
  17. For each String vn in declaredVarNames, in list order do
    1. Let status be envRec.CreateGlobalVarBinding(vn, false).
    2. ReturnIfAbrupt(status).
  18. Return NormalCompletion(empty)

NOTE 2 Early errors specified in 15.1.1 prevent name conflicts between function/var declarations and let/const/class declarations as well as redeclaration of let/const/class bindings for declaration contained within a single Script. However, such conflicts and redeclarations that span more than one Script are detected as runtime errors during GlobalDeclarationInstantiation. If any such errors are detected, no bindings are instantiated for the script. However, if the global object is defined using Proxy exotic objects then the runtime tests for conflicting declarations may be unreliable resulting in an abrupt completion and some global declarations not being instantiated. If this occurs, the code for the Script is not evaluated.

Unlike explicit var or function declarations, properties that are directly created on the global object result in global bindings that may be shadowed by let/const/class declarations.

15.1.9 Runtime Semantics: ScriptEvaluationJob ( sourceText )

The job ScriptEvaluationJob with parameter sourceText parses, validates, and evaluates sourceText as a Script.

  1. Assert: sourceText is an ECMAScript source text (see clause 10).
  2. Parse sourceText using Script as the goal symbol and analyze the parse result for any Early Error conditions. If the parse was successful and no early errors were found, let code be the resulting parse tree. Otherwise, let code be an indication of one or more parsing errors and/or early errors. Parsing and early error detection may be interweaved in an implementation dependent manner. If more than one parse or early error is present, the number and ordering of reported errors is implementation dependent but at least one error must be reported.
  3. If code is an error indication, then
    1. Report or log the error(s) in an implementation dependent manner.
    2. Let status be NormalCompletion(undefined).
  4. Else,
    1. Let realm be the running execution context’s Realm.
    2. Let status be the result of ScriptEvaluation of code with argument realm.
  5. NextJob Completion(status).

NOTE An implementation may parse a sourceText as a Script and analyze it for Early Error conditions prior to the execution of the ScriptEvaluationJob for that sourceText. However, the reporting of any errors must be deferred until the ScriptEvaluationJob is actually executed.

15.2 Modules

Syntax

Module :
ModuleBodyopt
ModuleBody :
ModuleItemList
ModuleItemList :
ModuleItem
ModuleItemList ModuleItem
ModuleItem :
ImportDeclaration
ExportDeclaration
StatementListItem

15.2.1 Module Semantics

15.2.1.1 Static Semantics: Early Errors

ModuleBody : ModuleItemList
  • It is a Syntax Error if the LexicallyDeclaredNames of ModuleItemList contains any duplicate entries.

  • It is a Syntax Error if any element of the LexicallyDeclaredNames of ModuleItemList also occurs in the VarDeclaredNames of ModuleItemList.

  • It is a Syntax Error if the ExportedNames of ModuleItemList contains any duplicate entries.

  • It is a Syntax Error if any element of the ExportedBindings of ModuleItemList does not also occur in either the VarDeclaredNames of ModuleItemList, or the LexicallyDeclaredNames of ModuleItemList.

  • It is a Syntax Error if ModuleItemList Contains super.

  • It is a Syntax Error if ModuleItemList Contains NewTarget

  • It is a Syntax Error if ContainsDuplicateLabels of ModuleItemList with argument « » is true.

  • It is a Syntax Error if ContainsUndefinedBreakTarget of ModuleItemList with argument « » is true.

  • It is a Syntax Error if ContainsUndefinedContinueTarget of ModuleItemList with arguments « » and « » is true.

NOTE The duplicate ExportedNames rule implies that multiple export default ExportDeclaration items within a ModuleBody is a Syntax Error. Additional error conditions relating to conflicting or duplicate declarations are checked during module linking prior to evaluation of a Module. If any such errors are detected the Module is not evaluated.

15.2.1.2 Static Semantics: ContainsDuplicateLabels

With argument labelSet.

See also: 13.1.1, 13.2.2, 13.6.2, 13.7.2.1, 13.7.3.1, 13.7.4.2, 13.7.5.3, 13.11.2, 13.12.2, 13.13.2, 13.15.2.

ModuleItemList : ModuleItemList ModuleItem
  1. Let hasDuplicates be ContainsDuplicateLabels of ModuleItemList with argument labelSet.
  2. If hasDuplicates is true return true.
  3. Return ContainsDuplicateLabels of ModuleItem with argument labelSet.
ModuleItem :
ImportDeclaration
ExportDeclaration
  1. Return false.

15.2.1.3 Static Semantics: ContainsUndefinedBreakTarget

With argument labelSet.

See also: 13.1.2, 13.2.3, 13.6.3, 13.7.2.2, 13.7.3.2, 13.7.4.3, 13.7.5.4, 13.9.2, 13.11.3, 13.12.3, 13.13.3, 13.15.3.

ModuleItemList : ModuleItemList ModuleItem
  1. Let hasUndefinedLabels be ContainsUndefinedBreakTarget of ModuleItemList with argument labelSet.
  2. If hasUndefinedLabels is true, return true.
  3. Return ContainsUndefinedBreakTarget of ModuleItem with argument labelSet.
ModuleItem :
ImportDeclaration
ExportDeclaration
  1. Return false.

15.2.1.4 Static Semantics: ContainsUndefinedContinueTarget

With arguments iterationSet and labelSet.

See also: 13.1.3, 13.2.4, 13.6.4, 13.7.2.3, 13.7.3.3, 13.7.4.4, 13.7.5.5, 13.8.2, 13.11.4, 13.12.4, 13.13.4, 13.15.4.

ModuleItemList : ModuleItemList ModuleItem
  1. Let hasUndefinedLabels be ContainsUndefinedContinueTarget of ModuleItemList with arguments iterationSet and « ».
  2. If hasUndefinedLabels is true, return true.
  3. Return ContainsUndefinedContinueTarget of ModuleItem with arguments iterationSet and « ».
ModuleItem :
ImportDeclaration
ExportDeclaration
  1. Return false.

15.2.1.5 Static Semantics: ExportedBindings

See also: 15.2.3.3.

NOTE ExportedBindings are the locally bound names that are explicitly associated with a Module’s ExportedNames.

ModuleItemList : ModuleItemList ModuleItem
  1. Let names be ExportedBindings of ModuleItemList.
  2. Append to names the elements of the ExportedBindings of ModuleItem.
  3. Return names.
ModuleItem :
ImportDeclaration
StatementListItem
  1. Return a new empty List.

15.2.1.6 Static Semantics: ExportedNames

See also: 15.2.3.4.

NOTE ExportedNames are the externally visible names that a Module explicitly maps to one of its local name bindings.

ModuleItemList : ModuleItemList ModuleItem
  1. Let names be ExportedNames of ModuleItemList.
  2. Append to names the elements of the ExportedNames of ModuleItem.
  3. Return names.
ModuleItem : ExportDeclaration
  1. Return the ExportedNames of ExportDeclaration.
ModuleItem :
ImportDeclaration
StatementListItem
  1. Return a new empty List.

15.2.1.7 Static Semantics: ExportEntries

See also: 15.2.3.5.

Module : [empty]
  1. Return a new empty List.
ModuleItemList : ModuleItemList ModuleItem
  1. Let entries be ExportEntries of ModuleItemList.
  2. Append to entries the elements of the ExportEntries of ModuleItem.
  3. Return entries.
ModuleItem :
ImportDeclaration
StatementListItem
  1. Return a new empty List.

15.2.1.8 Static Semantics: ImportEntries

See also: 15.2.2.3.

Module : [empty]
  1. Return a new empty List.
ModuleItemList : ModuleItemList ModuleItem
  1. Let entries be ImportEntries of ModuleItemList.
  2. Append to entries the elements of the ImportEntries of ModuleItem.
  3. Return entries.
ModuleItem :
ExportDeclaration
StatementListItem
  1. Return a new empty List.

15.2.1.9 Static Semantics: ImportedLocalNames ( importEntries )

The abstract operation ImportedLocalNames with argument importEntries creates a List of all of the local name bindings defined by a List of ImportEntry Records (see Table 39). ImportedLocalNames performs the following steps:

  1. Let localNames be a new empty List.
  2. For each ImportEntry Record i in importEntries, do
    1. Append i.[[LocalName]] to localNames.
  3. Return localNames.

15.2.1.10 Static Semantics: ModuleRequests

See also: 15.2.2.5,15.2.3.9.

Module : [empty]
  1. Return a new empty List.
ModuleItemList : ModuleItem
  1. Return ModuleRequests of ModuleItem.
ModuleItemList : ModuleItemList ModuleItem
  1. Let moduleNames be ModuleRequests of ModuleItemList.
  2. Let additionalNames be ModuleRequests of ModuleItem.
  3. Append to moduleNames each element of additionalNames that is not already an element of moduleNames.
  4. Return moduleNames.
ModuleItem : StatementListItem
  1. Return a new empty List.

15.2.1.11 Static Semantics: LexicallyDeclaredNames

See also: 13.2.5, 13.12.5, 13.13.6, 14.1.13, 14.2.10, 15.1.3.

NOTE 1 The LexicallyDeclaredNames of a Module includes the names of all of its imported bindings.

ModuleItemList : ModuleItemList ModuleItem
  1. Let names be LexicallyDeclaredNames of ModuleItemList.
  2. Append to names the elements of the LexicallyDeclaredNames of ModuleItem.
  3. Return names.
ModuleItem : ImportDeclaration
  1. Return the BoundNames of ImportDeclaration.
ModuleItem : ExportDeclaration
  1. If ExportDeclaration is export VariableStatement, return a new empty List.
  2. Return the BoundNames of ExportDeclaration.
ModuleItem : StatementListItem
  1. Return LexicallyDeclaredNames of StatementListItem.

NOTE 2 At the top level of a Module, function declarations are treated like lexical declarations rather than like var declarations.

15.2.1.12 Static Semantics: LexicallyScopedDeclarations

See also: 13.2.6, 13.12.6, 13.13.7, 14.1.14, 14.2.11, 15.1.4, 15.2.3.8.

Module : [empty]
  1. Return a new empty List.
ModuleItemList : ModuleItemList ModuleItem
  1. Let declarations be LexicallyScopedDeclarations of ModuleItemList.
  2. Append to declarations the elements of the LexicallyScopedDeclarations of ModuleItem.
  3. Return declarations.
ModuleItem : ImportDeclaration
  1. Return a new empty List.

15.2.1.13 Static Semantics: VarDeclaredNames

See also: 13.1.5, 13.2.11, 13.3.2.2, 13.6.5, 13.7.2.4, 13.7.3.4, 13.7.4.5, 13.7.5.7, 13.11.5, 13.12.7, 13.13.12, 13.15.5, 14.1.15, 14.2.12, 15.1.5.

Module : [empty]
  1. Return an empty List.

ModuleItemList : ModuleItemList ModuleItem

  1. Let names be VarDeclaredNames of ModuleItemList.
  2. Append to names the elements of the VarDeclaredNames of ModuleItem.
  3. Return names.
ModuleItem : ImportDeclaration
  1. Return an empty List.
ModuleItem : ExportDeclaration
  1. If ExportDeclaration is export VariableStatement, return BoundNames of ExportDeclaration.
  2. Return a new empty List.

15.2.1.14 Static Semantics: VarScopedDeclarations

See also: 13.1.6, 13.2.12, 13.3.2.3, 13.6.6, 13.7.2.5, 13.7.3.5, 13.7.4.6, 13.7.5.8, 13.11.6, 13.12.8, 13.13.13, 13.15.6, 14.1.16, 14.2.13, 15.1.6.

Module : [empty]
  1. Return a new empty List.
ModuleItemList : ModuleItemList ModuleItem
  1. Let declarations be VarScopedDeclarations of ModuleItemList.
  2. Append to declarations the elements of the VarScopedDeclarations of ModuleItem.
  3. Return declarations.
ModuleItem : ImportDeclaration
  1. Return a new empty List.
ModuleItem : ExportDeclaration
  1. If ExportDeclaration is export VariableStatement, return VarScopedDeclarations of VariableStatement.
  2. Return a new empty List.

15.2.1.15 Abstract Module Records

A Module Record encapsulates structural information about the imports and exports of a single module. This information is used to link the imports and exports of sets of connected modules. A Module Record includes four fields that are only used when evaluating a module.

For specification purposes Module Record values are values of the Record specification type and can be thought of as existing in a simple object-oriented hierarchy where Module Record is an abstract class with concrete subclasses. This specification only defines a single Module Record concrete subclass named Source Text Module Record. Other specifications and implementations may define additional Module Record subclasses corresponding to alternative module definition facilities that they defined.

Module Record defines the fields listed in Table 36. All Module Definition subclasses include at least those fields. Module Record also defines the abstract method list in Table 37. All Module definition subclasses must provide concrete implementations of these abstract methods.

Table 36 — Module Record Fields
Field Name Value Type Meaning
[[Realm]] Realm Record | undefined The Realm within which this module was created. undefined if not yet assigned.
[[Environment]] Lexical Environment | undefined The Lexical Environment containing the top level bindings for this module. This field is set when the module is instantiated.
[[Namespace]] Object | undefined The Module Namespace Object (26.3) if one has been created for this module. Otherwise undefined.
[[Evaluated]] Boolean Initially false, true if evaluation of this module has started. Remains true when evaluation completes, even if it is an abrupt completion.
Table 37 — Abstract Methods of Module Records
Method Purpose
GetExportedNames(exportStarSet) Return a list of all names that are either directly or indirectly exported from this module.
ResolveExport(exportName, resolveSet, exportStarSet) Return the binding of a name exported by this modules. Bindings are represented by a Record of the form {[[module]]: Module Record, [[bindingName]]: String}
ModuleDeclarationInstantiation() Transitively resolve all module dependencies and create a module Environment Record for the module.
ModuleEvaluation()

Do nothing if this module has already been evaluated. Otherwise, transitively evaluate all module dependences of this module and then evaluate this module.

ModuleDeclarationInstantiation must be completed prior to invoking this method.

15.2.1.16 Source Text Module Records

A Source Text Module Record is used to represent information about a module that was defined from ECMAScript source text (10) that was parsed using the goal symbol Module. Its fields contain digested information about the names that are imported by the module and its concrete methods use this digest to link, instantiate, and evaluate the module.

In addition to the fields, defined in Table 36, Source Text Module Records have the additional fields listed in Table 38. Each of these fields initially has the value undefined.

Table 38 — Additional Fields of Source Text Module Records
Field Name Value Type Meaning
[[ECMAScriptCode]] a parse result The result of parsing the source text of this module using Module as the goal symbol.
[[RequestedModules]] List of String A List of all the ModuleSpecifier strings used by the module represented by this record to request the importation of a module. The List is source code occurrence ordered.
[[ImportEntries]] List of ImportEntry Records A List of ImportEntry records derived from the code of this module.
[[LocalExportEntries]] List of ExportEntry Records A List of ExportEntry records derived from the code of this module that correspond to declarations that occur within the module.
[[IndirectExportEntries]] List of ExportEntry Records A List of ExportEntry records derived from the code of this module that correspond to reexported imports that occur within the module.
[[StarExportEntries]] List of ExportEntry Records A List of ExportEntry records derived from the code of this module that correspond to export * declarations that occur within the module.

An ImportEntry Record is a Record that digests information about a single declarative import. Each ImportEntry Record has the fields defined in Table 39:

Table 39 — ImportEntry Record Fields
Field Name Value Type Meaning
[[ModuleRequest]] String String value of the ModuleSpecifier of the ImportDeclaration.
[[ImportName]] String The name under which the desired binding is exported by the module identified by [[ModuleRequest]]. The value "*" indicates that the import request is for the target module’s namespace object.
[[LocalName]] String The name that is used to locally access the imported value from within the importing module.

NOTE 1 Table 40 gives examples of ImportEntry records fields used to represent the syntactic import forms:

Table 40 (Informative) — Import Forms Mappings to ImportEntry Records

Import Statement Form

[[ModuleRequest]]

[[ImportName]]

[[LocalName]]

import v from "mod";

"mod"

"default"

"v"

import * as ns from "mod";

"mod"

"*"

"ns"

import {x} from "mod";

"mod"

"x"

"x"

import {x as v} from "mod";

"mod"

"x"

"v"

import "mod";

An ImportEntry Record is not created.

An ExportEntry Record is a Record that digests information about a single declarative export. Each ExportEntry Record has the fields defined in Table 41:

Table 41 — ExportEntry Record Fields
Field Name Value Type Meaning
[[ExportName]] String The name used to export this binding by this module.
[[ModuleRequest]] String | null The String value of the ModuleSpecifier of the ExportDeclaration. null if the ExportDeclaration does not have a ModuleSpecifier.
[[ImportName]] String | null The name under which the desired binding is exported by the module identified by [[ModuleRequest]]. null if the ExportDeclaration does not have a ModuleSpecifier. "*" indicates that the export request is for all exported bindings.
[[LocalName]] String | null The name that is used to locally access the exported value from within the importing module. null if the exported value is not locally accessible from within the module.

NOTE 2 Table 42 gives examples of the ExportEntry record fields used to represent the syntactic export forms:

Table 42 (Informative) — Export Forms Mappings to ExportEntry Records

Export Statement Form

[[ExportName]]

[[ModuleRequest]]

[[ImportName]]

[[LocalName]]

export var v;

"v"

null

null

"v"

export default function f(){};

"default"

null

null

"f"

export default function(){};

"default"

null

null

"*default*"

export default 42;

"default"

null

null

"*default*"

export {x};

"x"

null

null

"x"

export {v as x};

"x"

null

null

"v"

export {x} from "mod";

"x"

"mod"

"x"

null

export {v as x} from "mod";

"x"

"mod"

"v"

null

export * from "mod";

null

"mod"

"*"

null

The following definitions specify the required concrete methods and other abstract operations for Source Text Module Records

15.2.1.16.1 Runtime Semantics: ParseModule ( sourceText )

The abstract operation ParseModule with argument sourceText creates a Source Text Module Record based upon the result of parsing sourceText as a Module. ParseModule performs the following steps:

  1. Assert: sourceText is an ECMAScript source text (see clause 10).
  2. Parse sourceText using Module as the goal symbol and analyze the parse result for any Early Error conditions. If the parse was successful and no early errors were found, let body be the resulting parse tree. Otherwise, let body be an indication of one or more parsing errors and/or early errors. Parsing and early error detection may be interweaved in an implementation dependent manner. If more than one parse or early error is present, the number and ordering of reported errors is implementation dependent but at least one error must be reported.
  3. If body is an abrupt completion or error indication, then
    1. Throw a SyntaxError exception.
  4. Let requestedModules be the ModuleRequests of body.
  5. Let importEntries be ImportEntries of body.
  6. Let importedBoundNames be ImportedLocalNames(importEntries).
  7. Let indirectExportEntries be a new empty List.
  8. Let localExportEntries be a new empty List.
  9. Let starExportEntries be a new empty List.
  10. Let exportEntries be ExportEntries of body.
  11. For each record ee in exportEntries, do
    1. If ee.[[ModuleRequest]] is null, then
      1. If ee.[[LocalName]] is not an element of importedBoundNames, then
        1. Append ee to localExportEntries.
      2. Else
        1. Let ie be the element of importEntries whose [[LocalName]] is the same as ee.[[LocalName]].
        2. If ie.[[ImportName]] is "*", then
          1. Assert: this is a re-export of an imported module namespace object.
          2. Append ee to localExportEntries.
        3. Else, this is a re-export of a single name
          1. Append to indirectExportEntries the Record {[[ModuleRequest]]: ie.[[ModuleRequest]], [[ImportName]]: ie.[[ImportName]], [[LocalName]]: null, [[ExportName]]: ee.[[ExportName]] }.
    2. Else, if ee.[[ImportName]] is "*", then
      1. Append ee to starExportEntries.
    3. Else,
      1. Append ee to indirectExportEntries.
  12. Return Source Text Module Record {[[Realm]]: undefined, [[Environment]]: undefined, [[Namespace]]: undefined, [[Evaluated]]: false, [[ECMAScriptCode]]: body, [[RequestedModules]]: requestedModules, [[ImportEntries]]: importEntries, [[LocalExportEntries]]: localExportEntries, [[StarExportEntries]]: starExportEntries, [[IndirectExportEntries]]: indirectExportEntries}.

NOTE An implementation may parse module source text and analyze it for Early Error conditions prior to the evaluation of ParseModule for that module source text. However, the reporting of any errors must be deferred until the point where this specification actually performs ParseModule upon that source text.

15.2.1.16.2 GetExportedNames( exportStarSet ) Concrete Method

The GetExportedNames concrete method of a Source Text Module Record with argument exportStarSet performs the following steps:

  1. Let module be this Source Text Module Record.
  2. If exportStarSet contains module, then
    1. Assert: We’ve reached the starting point of an import * circularity.
    2. Return a new empty List.
  3. Append module to exportStarSet.
  4. Let exportedNames be a new empty List.
  5. For each ExportEntry Record e in module.[[LocalExportEntries]], do
    1. Assert: module provides the direct binding for this export.
    2. Append e.[[ExportName]] to exportedNames.
  6. For each ExportEntry Record e in module.[[IndirectExportEntries]], do
    1. Assert: module imports a specific binding for this export.
    2. Append e.[[ExportName]] to exportedNames.
  7. For each ExportEntry Record e in module.[[StarExportEntries]], do
    1. Let requestedModule be HostResolveImportedModule(module, e.[[ModuleRequest]]).
    2. ReturnIfAbrupt(requestedModule).
    3. Let starNames be requestedModule.GetExportedNames(exportStarSet).
    4. For each element n of starNames, do
      1. If SameValue(n, "default") is false, then
        1. If n is not an element of exportedNames, then
          1. Append n to exportedNames.
  8. Return exportedNames.

NOTE GetExportedNames does not filter out or throw an exception for names that have ambiguous star export bindings.

15.2.1.16.3 ResolveExport( exportName, resolveSet, exportStarSet ) Concrete Method

The ResolveExport concrete method of a Source Text Module Record with arguments exportName, resolveSet, and exportStarSet performs the following steps:

  1. Let module be this Source Text Module Record.
  2. For each Record {[[module]], [[exportName]]} r in resolveSet, do:
    1. If module and r.[[module]] are the same Module Record and SameValue(exportName, r.[[exportName]]) is true, then
      1. Assert: this is a circular import request.
      2. Return null.
  3. Append the Record {[[module]]: module, [[exportName]]: exportName} to resolveSet.
  4. For each ExportEntry Record e in module.[[LocalExportEntries]], do
    1. If SameValue(exportName, e.[[ExportName]]) is true, then
      1. Assert: module provides the direct binding for this export.
      2. Return Record{[[module]]: module, [[bindingName]]: e.[[LocalName]]}.
  5. For each ExportEntry Record e in module.[[IndirectExportEntries]], do
    1. If SameValue(exportName, e.[[ExportName]]) is true, then
      1. Assert: module imports a specific binding for this export.
      2. Let importedModule be HostResolveImportedModule(module, e.[[ModuleRequest]]).
      3. ReturnIfAbrupt(importedModule).
      4. Let indirectResolution be importedModule.ResolveExport(e.[[ImportName]], resolveSet, exportStarSet).
      5. ReturnIfAbrupt(indirectResolution).
      6. If indirectResolution is not null, return indirectResolution.
  6. If SameValue(exportName, "default") is true, then
    1. Assert: A default export was not explicitly defined by this module.
    2. Throw a SyntaxError exception.
    3. NOTE A default export cannot be provided by an export *.
  7. If exportStarSet contains module, then return null.
  8. Append module to exportStarSet.
  9. Let starResolution be null.
  10. For each ExportEntry Record e in module.[[StarExportEntries]], do
    1. Let importedModule be HostResolveImportedModule(module, e.[[ModuleRequest]]).
    2. ReturnIfAbrupt(importedModule).
    3. Let resolution be importedModule.ResolveExport(exportName, resolveSet, exportStarSet).
    4. ReturnIfAbrupt(resolution).
    5. If resolution is "ambiguous", return "ambiguous".
    6. If resolution is not null, then
      1. If starResolution is null, let starResolution be resolution.
      2. Else
        1. Assert: there is more than one * import that includes the requested name.
        2. If resolution.[[module]] and starResolution.[[module]] are not the same Module Record or SameValue(resolution.[[exportName]], starResolution.[[exportName]]) is false, return "ambiguous".
  11. Return starResolution.

NOTE ResolveExport attempts to resolve an imported binding to the actual defining module and local binding name. The defining module may be the module represented by the Module Record this method was invoked on or some other module that is imported by that module. The parameter resolveSet is use to detect unresolved circular import/export paths. If a pair consisting of specific Module Record and exportName is reached that is already in resolveSet, an import circularity has been encountered. Before recursively calling ResolveExport, a pair consisting of module and exportName is added to resolveSet.

If a defining module is found a Record {[[module]], [[bindingName]]} is returned. This record identifies the resolved binding of the originally requested export. If no definition was found or the request is found to be circular, null is returned. If the request is found to be ambiguous, the string "ambiguous" is returned.

15.2.1.16.4 ModuleDeclarationInstantiation( ) Concrete Method

The ModuleDeclarationInstantiation concrete method of a Source Text Module Record performs the following steps:

  1. Let module be this Source Text Module Record.
  2. Let realm be module.[[Realm]].
  3. Assert: realm is not undefined.
  4. Let code be module.[[ECMAScriptCode]].
  5. If module.[[Environment]] is not undefined, return NormalCompletion(empty).
  6. Let env be NewModuleEnvironment(realm.[[globalEnv]]).
  7. Set module.[[Environment]] to env.
  8. For each String required that is an element of module.[[RequestedModules]] do,
    1. NOTE: Before instantiating a module, all of the modules it requested must be available. An implementation may perform this test at any time prior to this point,
    2. Let requiredModule be HostResolveImportedModule(module, required).
    3. ReturnIfAbrupt(requiredModule).
    4. Let status be requiredModule.ModuleDeclarationInstantiation().
    5. ReturnIfAbrupt(status).
  9. For each ExportEntry Record e in module.[[IndirectExportEntries]], do
    1. Let resolution be module.ResolveExport(e.[[ExportName]], «‍ », «‍ »).
    2. ReturnIfAbrupt(resolution).
    3. If resolution is null or resolution is "ambiguous", throw a SyntaxError exception.
  10. Assert: all named exports from module are resolvable.
  11. Let envRec be env’s EnvironmentRecord.
  12. For each ImportEntry Record in in module.[[ImportEntries]], do
    1. Let importedModule be HostResolveImportedModule(module, in.[[ModuleRequest]]).
    2. ReturnIfAbrupt(importedModule).
    3. If in.[[ImportName]] is "*", then
      1. Let namespace be GetModuleNamespace(importedModule).
      2. ReturnIfAbrupt(module).
      3. Let status be envRec.CreateImmutableBinding(in.[[LocalName]], true).
      4. Assert: status is not an abrupt completion.
      5. Call envRec.InitializeBinding(in.[[LocalName]], namespace).
    4. else,
      1. Let resolution be importedModule.ResolveExport(in.[[ImportName]], « », «‍ »).
      2. ReturnIfAbrupt(resolution).
      3. If resolution is null or resolution is "ambiguous", throw a SyntaxError exception.
      4. Call envRec.CreateImportBinding(in.[[LocalName]], resolution.[[module]], resolution.[[bindingName]]).
  13. Let varDeclarations be the VarScopedDeclarations of code.
  14. For each element d in varDeclarations do
    1. For each element dn of the BoundNames of d do
      1. Let status be envRec.CreateMutableBinding(dn, false).
      2. Assert: status is not an abrupt completion.
      3. Call envRec.InitializeBinding(dn, undefined).
  15. Let lexDeclarations be the LexicallyScopedDeclarations of code.
  16. For each element d in lexDeclarations do
    1. For each element dn of the BoundNames of d do
      1. If IsConstantDeclaration of d is true, then
        1. Let status be envRec.CreateImmutableBinding(dn, true).
      2. Else,
        1. Let status be envRec.CreateMutableBinding(dn, false).
      3. Assert: status is not an abrupt completion.
      4. If d is a GeneratorDeclaration production or a FunctionDeclaration production, then
        1. Let fo be the result of performing InstantiateFunctionObject for d with argument env.
        2. Call envRec.InitializeBinding(dn, fo).
  17. Return NormalCompletion(empty).

15.2.1.16.5 ModuleEvaluation() Concrete Method

The ModuleEvaluation concrete method of a Source Text Module Record performs the following steps:

  1. Let module be this Source Text Module Record.
  2. Assert: ModuleDeclarationInstantiation has already been invoked on module and successfully completed.
  3. Assert: module.[[Realm]] is not undefined.
  4. If module.[[Evaluated]] is true, return undefined.
  5. Set module.[[Evaluated]] to true.
  6. For each String required that is an element of module.[[RequestedModules]] do,
    1. Let requiredModule be HostResolveImportedModule(module, required).
    2. ReturnIfAbrupt(requiredModule).
    3. Let status be requiredModule.ModuleEvaluation().
    4. ReturnIfAbrupt(status).
  7. Let moduleCxt be a new ECMAScript code execution context.
  8. Set the Function of moduleCxt to null.
  9. Set the Realm of moduleCxt to module.[[Realm]].
  10. Assert: module has been linked and declarations in its module environment have been instantiated.
  11. Set the VariableEnvironment of moduleCxt to module.[[Environment]].
  12. Set the LexicalEnvironment of moduleCxt to module.[[Environment]].
  13. Suspend the currently running execution context.
  14. Push moduleCxt on to the execution context stack; moduleCxt is now the running execution context.
  15. Let result be the result of evaluating module.[[ECMAScriptCode]].
  16. Suspend moduleCxt and remove it from the execution context stack.
  17. Resume the context that is now on the top of the execution context stack as the running execution context.
  18. Return Completion(result).

15.2.1.17 Runtime Semantics: HostResolveImportedModule (referencingModule, specifier )

HostResolveImportedModule is an implementation defined abstract operation that provides the concrete Module Record subclass instance that corresponds to the ModuleSpecifier String, specifier, occurring within the context of the module represented by the Module Record referencingModule.

The implementation of HostResolveImportedModule must conform to the following requirements:

  • The normal return value must be an instance of a concrete subclass of Module Record.

  • If a Module Record corresponding to the pair referencingModule, specifier does not exist or cannot be created, an exception must be thrown.

  • This operation must be idempotent if it completes normally. Each time it is called with a specific referencingModule, specifier pair as arguments it must return the same Module Record instance.

Multiple different referencingModule, specifier pairs may map to the same Module Record instance. The actual mapping semantic is implementation defined but typically a normalization process is applied to specifier as part of the mapping process. A typical normalization process would include actions such as alphabetic case folding and expansion of relative and abbreviated path specifiers.

15.2.1.18 Runtime Semantics: GetModuleNamespace( module )

The abstract operation GetModuleNamespace called with argument module performs the following steps:

  1. Assert: module is an instance of a concrete subclass of Module Record.
  2. Let namespace be module.[[Namespace]].
  3. If namespace is undefined, then
    1. Let exportedNames be module.GetExportedNames(« »).
    2. ReturnIfAbrupt(exportedNames).
    3. Let unambiguousNames be a new empty List.
    4. For each name that is an element of exportedNames,
      1. Let resolution be module.ResolveExport(name, « », « »).
      2. ReturnIfAbrupt(resolution).
      3. If resolution is null, throw a SyntaxError exception.
      4. If resolution is not "ambiguous", append name to unambiguousNames.
    5. Let namespace be ModuleNamespaceCreate(module, unambiguousNames).
  4. Return namespace.

15.2.1.19 Runtime Semantics: TopLevelModuleEvaluationJob ( sourceText)

A TopLevelModuleEvaluationJob with parameter sourceText is a job that parses, validates, and evaluates sourceText as a Module.

  1. Assert: sourceText is an ECMAScript source text (see clause 10).
  2. Let realm be the running execution context’s Realm.
  3. Let m be ParseModule(sourceText).
  4. If m is an abrupt completion or any other implementation defined error indication, then
    1. Report or log the error(s) in an implementation dependent manner.
    2. NextJob NormalCompletion(undefined).
  5. Set m.[[Realm]] to realm.
  6. Let status be m.ModuleDeclarationInstantiation().
  7. If status is not an abrupt completion, then
    1. Assert: all dependencies of m have been transitively resolved and m is ready for evaluation.
    2. Let status be m.ModuleEvaluation().
  8. NextJob Completion(status).

NOTE An implementation may parse a sourceText as a Module, analyze it for Early Error conditions, and instantiate it prior to the execution of the TopLevelModuleEvaluationJob for that sourceText. An implementation may also resolve, pre-parse and pre-analyze, and pre-instantiate module dependencies of sourceText. However, the reporting of any errors detected by these actions must be deferred until the TopLevelModuleEvaluationJob is actually executed.

15.2.1.20 Runtime Semantics: Evaluation

Module : [empty]
  1. Return NormalCompletion(undefined).
ModuleBody : ModuleItemList
  1. Let result be the result of evaluating ModuleItemList.
  2. If result.[[type]] is normal and result.[[value]] is empty, then
    1. Return NormalCompletion(undefined).
  3. Return Completion(result).
ModuleItemList : ModuleItemList ModuleItem
  1. Let sl be the result of evaluating ModuleItemList.
  2. ReturnIfAbrupt(sl).
  3. Let s be the result of evaluating ModuleItem.
  4. Return Completion(UpdateEmpty(s, sl.[[value]])).

NOTE The value of a ModuleItemList is the value of the last value producing item in the ModuleItemList.

ModuleItem : ImportDeclaration
  1. Return NormalCompletion(empty).

15.2.2 Imports

Syntax

ImportDeclaration :
import ImportClause FromClause ;
import ModuleSpecifier ;
ImportClause :
ImportedDefaultBinding
NameSpaceImport
NamedImports
ImportedDefaultBinding , NameSpaceImport
ImportedDefaultBinding , NamedImports
ImportedDefaultBinding :
ImportedBinding
NameSpaceImport :
* as ImportedBinding
NamedImports :
{ }
{ ImportsList }
{ ImportsList , }
FromClause :
from ModuleSpecifier
ImportsList :
ImportSpecifier
ImportsList , ImportSpecifier
ImportSpecifier :
ImportedBinding
IdentifierName as ImportedBinding
ModuleSpecifier :
StringLiteral
ImportedBinding :
BindingIdentifier

15.2.2.1 Static Semantics: Early Errors

ModuleItem : ImportDeclaration
  • It is a Syntax Error if the BoundNames of ImportDeclaration contains any duplicate entries.

15.2.2.2 Static Semantics: BoundNames

See also: 12.1.2, 13.3.1.2, 13.3.2.1, 13.3.3.1, 13.7.5.2, 14.1.3, 14.2.2, 14.4.2, 14.5.2, 15.2.3.2.

ImportDeclaration : import ImportClause FromClause ;
  1. Return the BoundNames of ImportClause.
ImportDeclaration : import ModuleSpecifier ;
  1. Return a new empty List.
ImportClause : ImportedDefaultBinding , NameSpaceImport
  1. Let names be the BoundNames of ImportedDefaultBinding.
  2. Append to names the elements of the BoundNames of NameSpaceImport.
  3. Return names.
ImportClause : ImportedDefaultBinding , NamedImports
  1. Let names be the BoundNames of ImportedDefaultBinding.
  2. Append to names the elements of the BoundNames of NamedImports.
  3. Return names.
NamedImports : { }
  1. Return a new empty List.
ImportsList : ImportsList , ImportSpecifier
  1. Let names be the BoundNames of ImportsList.
  2. Append to names the elements of the BoundNames of ImportSpecifier.
  3. Return names.
ImportSpecifier : IdentifierName as ImportedBinding
  1. Return the BoundNames of ImportedBinding.

15.2.2.3 Static Semantics: ImportEntries

See also: 15.2.1.8.

ImportDeclaration : import ImportClause FromClause ;
  1. Let module be the sole element of ModuleRequests of FromClause.
  2. Return ImportEntriesForModule of ImportClause with argument module.
ImportDeclaration : import ModuleSpecifier ;
  1. Return a new empty List.

15.2.2.4 Static Semantics: ImportEntriesForModule

With parameter module.

ImportClause : ImportedDefaultBinding , NameSpaceImport
  1. Let entries be ImportEntriesForModule of ImportedDefaultBinding with argument module.
  2. Append to entries the elements of the ImportEntriesForModule of NameSpaceImport with argument module.
  3. Return entries.
ImportClause : ImportedDefaultBinding , NamedImports
  1. Let entries be ImportEntriesForModule of ImportedDefaultBinding with argument module.
  2. Append to entries the elements of the ImportEntriesForModule of NamedImports with argument module.
  3. Return entries.

ImportedDefaultBinding : ImportedBinding

  1. Let localName be the sole element of BoundNames of ImportedBinding.
  2. Let defaultEntry be the Record {[[ModuleRequest]]: module, [[ImportName]]: "default", [[LocalName]]: localName }.
  3. Return a new List containing defaultEntry.
NameSpaceImport : * as ImportedBinding
  1. Let localName be the StringValue of ImportedBinding.
  2. Let entry be the Record {[[ModuleRequest]]: module, [[ImportName]]: "*", [[LocalName]]: localName }.
  3. Return a new List containing entry.
NamedImports : { }
  1. Return a new empty List.
ImportsList : ImportsList , ImportSpecifier
  1. Let specs be the ImportEntriesForModule of ImportsList with argument module.
  2. Append to specs the elements of the ImportEntriesForModule of ImportSpecifier with argument module.
  3. Return specs.
ImportSpecifier : ImportedBinding
  1. Let localName be the sole element of BoundNames of ImportedBinding.
  2. Let entry be the Record {[[ModuleRequest]]: module, [[ImportName]]: localName , [[LocalName]]: localName }.
  3. Return a new List containing entry.
ImportSpecifier : IdentifierName as ImportedBinding
  1. Let importName be the StringValue of IdentifierName.
  2. Let localName be the StringValue of ImportedBinding.
  3. Let entry be the Record {[[ModuleRequest]]: module, [[ImportName]]: importName, [[LocalName]]: localName }.
  4. Return a new List containing entry.

15.2.2.5 Static Semantics: ModuleRequests

See also: 15.2.1.10,15.2.3.9.

ImportDeclaration : import ImportClause FromClause ;
  1. Return ModuleRequests of FromClause.
ModuleSpecifier : StringLiteral
  1. Return a List containing the StringValue of StringLiteral.

15.2.3 Exports

Syntax

ExportDeclaration :
export * FromClause ;
export ExportClause FromClause ;
export ExportClause ;
export VariableStatement
export Declaration
export default HoistableDeclaration[Default]
export default ClassDeclaration[Default]
export default [lookahead ∉ {function, class}] AssignmentExpression[In] ;
ExportClause :
{ }
{ ExportsList }
{ ExportsList , }
ExportsList :
ExportSpecifier
ExportsList , ExportSpecifier
ExportSpecifier :
IdentifierName
IdentifierName as IdentifierName

15.2.3.1 Static Semantics: Early Errors

ExportDeclaration : export ExportClause ;
  • For each IdentifierName n in ReferencedBindings of ExportClause : It is a Syntax Error if StringValue of n is a ReservedWord or if the StringValue of n is one of: "implements", "interface", "let", "package", "private", "protected", "public", "static", or "yield".

NOTE The above rule means that each ReferencedBindings of ExportClause is treated as an IdentifierReference.

15.2.3.2 Static Semantics: BoundNames

See also: 12.1.2, 13.3.1.2, 13.3.2.1, 13.3.3.1, 13.7.5.2, 14.1.3, 14.2.2, 14.4.2, 14.5.2, 15.2.2.2.

ExportDeclaration :
export * FromClause ;
export ExportClause FromClause ;
export ExportClause ;
  1. Return a new empty List.
ExportDeclaration : export VariableStatement
  1. Return the BoundNames of VariableStatement.
ExportDeclaration : export Declaration
  1. Return the BoundNames of Declaration.
ExportDeclaration : export default HoistableDeclaration
  1. Let declarationNames be the BoundNames of HoistableDeclaration.
  2. If declarationNames does not include the element "*default*", append "*default*" to declarationNames.
  3. Return declarationNames.
ExportDeclaration : export default ClassDeclaration
  1. Let declarationNames be the BoundNames of ClassDeclaration.
  2. If declarationNames does not include the element "*default*", append "*default*" to declarationNames.
  3. Return declarationNames.

ExportDeclaration : export default AssignmentExpression ;

  1. Return «"*default*"».

15.2.3.3 Static Semantics: ExportedBindings

See also: 15.2.1.5.

ExportDeclaration :
export ExportClause FromClause ;
export * FromClause ;
  1. Return a new empty List.
ExportDeclaration : export ExportClause ;
  1. Return the ExportedBindings of ExportClause.
ExportDeclaration : export VariableStatement
  1. Return the BoundNames of VariableStatement.
ExportDeclaration : export Declaration
  1. Return the BoundNames of Declaration.

ExportDeclaration : export default HoistableDeclaration
ExportDeclaration : export default ClassDeclaration
ExportDeclaration : export default AssignmentExpression ;

  1. Return the BoundNames of this ExportDeclaration.
ExportClause : { }
  1. Return a new empty List.
ExportsList : ExportsList , ExportSpecifier
  1. Let names be the ExportedBindings of ExportsList.
  2. Append to names the elements of the ExportedBindings of ExportSpecifier.
  3. Return names.
ExportSpecifier : IdentifierName
  1. Return a List containing the StringValue of IdentifierName.
ExportSpecifier : IdentifierName as IdentifierName
  1. Return a List containing the StringValue of the first IdentifierName.

15.2.3.4 Static Semantics: ExportedNames

See also: 15.2.1.6.

ExportDeclaration : export * FromClause ;
  1. Return a new empty List.
ExportDeclaration :
export ExportClause FromClause ;
export ExportClause ;
  1. Return the ExportedNames of ExportClause.
ExportDeclaration : export VariableStatement
  1. Return the BoundNames of VariableStatement.
ExportDeclaration : export Declaration
  1. Return the BoundNames of Declaration.

ExportDeclaration : export default HoistableDeclaration
ExportDeclaration : export default ClassDeclaration
ExportDeclaration : export default AssignmentExpression ;

  1. Return «"default"».
ExportClause : { }
  1. Return a new empty List.
ExportsList : ExportsList , ExportSpecifier
  1. Let names be the ExportedNames of ExportsList.
  2. Append to names the elements of the ExportedNames of ExportSpecifier.
  3. Return names.
ExportSpecifier : IdentifierName
  1. Return a List containing the StringValue of IdentifierName.
ExportSpecifier : IdentifierName as IdentifierName
  1. Return a List containing the StringValue of the second IdentifierName.

15.2.3.5 Static Semantics: ExportEntries

See also: 15.2.1.7.

ExportDeclaration : export * FromClause ;
  1. Let module be the sole element of ModuleRequests of FromClause.
  2. Let entry be the Record {[[ModuleRequest]]: module, [[ImportName]]: "*", [[LocalName]]: null, [[ExportName]]: null }.
  3. Return a new List containing entry.
ExportDeclaration : export ExportClause FromClause ;
  1. Let module be the sole element of ModuleRequests of FromClause.
  2. Return ExportEntriesForModule of ExportClause with argument module.
ExportDeclaration : export ExportClause ;
  1. Return ExportEntriesForModule of ExportClause with argument null.
ExportDeclaration : export VariableStatement
  1. Let entries be a new empty List.
  2. Let names be the BoundNames of VariableStatement.
  3. Repeat for each name in names,
    1. Append to entries the Record {[[ModuleRequest]]: null, [[ImportName]]: null, [[LocalName]]: name, [[ExportName]]: name }.
  4. Return entries.
ExportDeclaration : export Declaration
  1. Let entries be a new empty List.
  2. Let names be the BoundNames of Declaration.
  3. Repeat for each name in names,
    1. Append to entries the Record {[[ModuleRequest]]: null, [[ImportName]]: null, [[LocalName]]: name, [[ExportName]]: name }.
  4. Return entries.
ExportDeclaration : export default HoistableDeclaration
  1. Let names be BoundNames of HoistableDeclaration.
  2. Let localName be the sole element of names.
  3. Return a new List containing the Record {[[ModuleRequest]]: null, [[ImportName]]: null, [[LocalName]]: localName, [[ExportName]]: "default"}.
ExportDeclaration : export default ClassDeclaration
  1. Let names be BoundNames of ClassDeclaration.
  2. Let localName be the sole element of names.
  3. Return a new List containing the Record {[[ModuleRequest]]: null, [[ImportName]]: null, [[LocalName]]: localName, [[ExportName]]: "default"}.

ExportDeclaration : export default AssignmentExpression;

  1. Let entry be the Record {[[ModuleRequest]]: null, [[ImportName]]: null, [[LocalName]]: "*default*", [[ExportName]]: "default"}.
  2. Return a new List containing entry.

NOTE "*default*" is used within this specification as a synthetic name for anonymous default export values.

15.2.3.6 Static Semantics: ExportEntriesForModule

With parameter module.

ExportClause : { }
  1. Return a new empty List.
ExportsList : ExportsList , ExportSpecifier
  1. Let specs be the ExportEntriesForModule of ExportsList with argument module.
  2. Append to specs the elements of the ExportEntriesForModule of ExportSpecifier with argument module.
  3. Return specs.
ExportSpecifier : IdentifierName
  1. Let sourceName be the StringValue of IdentifierName.
  2. If module is null, then
    1. Let localName be sourceName.
    2. Let importName be null.
  3. Else
    1. Let localName be null.
    2. Let importName be sourceName.
  4. Return a new List containing the Record {[[ModuleRequest]]: module, [[ImportName]]: importName, [[LocalName]]: localName, [[ExportName]]: sourceName }.
ExportSpecifier : IdentifierName as IdentifierName
  1. Let sourceName be the StringValue of the first IdentifierName.
  2. Let exportName be the StringValue of the second IdentifierName.
  3. If module is null, then
    1. Let localName be sourceName.
    2. Let importName be null.
  4. Else
    1. Let localName be null.
    2. Let importName be sourceName.
  5. Return a new List containing the Record {[[ModuleRequest]]: module, [[ImportName]]: importName, [[LocalName]]: localName, [[ExportName]]: exportName }.

15.2.3.7 Static Semantics: IsConstantDeclaration

See also: 13.3.1.3, 14.1.10, 14.4.8, 14.5.7.

ExportDeclaration :
export * FromClause ;
export ExportClause FromClause ;
export ExportClause ;
export default AssignmentExpression ;
  1. Return false.

NOTE It is not necessary to treat export default AssignmentExpression as a constant declaration because there is no syntax that permits assignment to the internal bound name used to reference a module’s default object.

15.2.3.8 Static Semantics: LexicallyScopedDeclarations

See also: 13.2.6, 13.12.6, 13.13.7, 14.1.14, 14.2.11, 15.1.4, 15.2.1.12.

ExportDeclaration :
export * FromClause ;
export ExportClause FromClause ;
export ExportClause ;
export VariableStatement
  1. Return a new empty List.
ExportDeclaration : export Declaration
  1. Return a new List containing DeclarationPart of Declaration.
ExportDeclaration : export default HoistableDeclaration
  1. Return a new List containing DeclarationPart of HoistableDeclaration.
ExportDeclaration : export default ClassDeclaration
  1. Return a new List containing ClassDeclaration.

ExportDeclaration : export default AssignmentExpression ;

  1. Return a new List containing this ExportDeclaration.

15.2.3.9 Static Semantics: ModuleRequests

See also: 15.2.1.10, 15.2.2.5.

ExportDeclaration : export * FromClause ;

ExportDeclaration : export ExportClause FromClause ;
  1. Return the ModuleRequests of FromClause.
ExportDeclaration :
export ExportClause ;
export VariableStatement
export Declaration
export default HoistableDeclaration
export default ClassDeclaration
export default AssignmentExpression ;
  1. Return a new empty List.

15.2.3.10 Static Semantics: ReferencedBindings

ExportClause : { }
  1. Return a new empty List.
ExportsList : ExportsList , ExportSpecifier
  1. Let names be the ReferencedBindings of ExportsList.
  2. Append to names the elements of the ReferencedBindings of ExportSpecifier.
  3. Return names.
ExportSpecifier : IdentifierName
  1. Return a List containing the IdentifierName.
ExportSpecifier : IdentifierName as IdentifierName
  1. Return a List containing the first IdentifierName.

15.2.3.11 Runtime Semantics: Evaluation

ExportDeclaration :
export * FromClause ;
export ExportClause FromClause ;
export ExportClause ;
  1. Return NormalCompletion(empty).
ExportDeclaration : export VariableStatement
  1. Return the result of evaluating VariableStatement.
ExportDeclaration : export Declaration
  1. Return the result of evaluating Declaration.
ExportDeclaration : export default HoistableDeclaration
  1. Return the result of evaluating HoistableDeclaration.
ExportDeclaration : export default ClassDeclaration
  1. Let value be the result of BindingClassDeclarationEvaluation of ClassDeclaration.
  2. ReturnIfAbrupt(value).
  3. Let className be the sole element of BoundNames of ClassDeclaration.
  4. If className is "*default*", then
    1. Let hasNameProperty be HasOwnProperty(value, "name").
    2. ReturnIfAbrupt(hasNameProperty).
    3. If hasNameProperty is false, perform SetFunctionName(value, "default").
    4. Let env be the running execution context’s LexicalEnvironment.
    5. Let status be InitializeBoundName("*default*", value, env).
    6. ReturnIfAbrupt(status).
  5. Return NormalCompletion(empty).

ExportDeclaration : export default AssignmentExpression ;

  1. Let rhs be the result of evaluating AssignmentExpression.
  2. Let value be GetValue(rhs).
  3. ReturnIfAbrupt(value).
  4. If IsAnonymousFunctionDefinition(AssignmentExpression) is true, then
    1. Let hasNameProperty be HasOwnProperty(value, "name").
    2. ReturnIfAbrupt(hasNameProperty).
    3. If hasNameProperty is false, perform SetFunctionName(value, "default").
  5. Let env be the running execution context’s LexicalEnvironment.
  6. Let status be InitializeBoundName("*default*", value, env).
  7. Return NormalCompletion(empty).

16 Error Handling and Language Extensions

An implementation must report most errors at the time the relevant ECMAScript language construct is evaluated. An early error is an error that can be detected and reported prior to the evaluation of any construct in the Script containing the error. The presence of an early error prevents the evaluation of the construct. An implementation must report early errors in a Script as part of the ScriptEvaluationJob for that Script. Early errors in a Module are reported at the point when the Module would be evaluated and the Module is never initialized. Early errors in eval code are reported at the time eval is called and prevent evaluation of the eval code. All errors that are not early errors are runtime errors.

An implementation must report as an early error any occurrence of a condition that is listed in a “Static Semantics: Early Errors” subclause of this specification.

An implementation shall not treat other kinds of errors as early errors even if the compiler can prove that a construct cannot execute without error under any circumstances. An implementation may issue an early warning in such a case, but it should not report the error until the relevant construct is actually executed.

An implementation shall report all errors as specified, except for the following:

An implementation may define behaviour other than throwing RangeError for toFixed, toExponential, and toPrecision when the fractionDigits or precision argument is outside the specified range.

16.1 Forbidden Extensions

An implementation must not extend this specification in the following ways:

17 ECMAScript Standard Built-in Objects

There are certain built-in objects available whenever an ECMAScript Script or Module begins execution. One, the global object, is part of the lexical environment of the executing program. Others are accessible as initial properties of the global object or indirectly as properties of accessible built-in objects.

Unless specified otherwise, a built-in object that is callable as a function is a built-in Function object with the characteristics described in 9.3. Unless specified otherwise, the [[Extensible]] internal slot of a built-in object initially has the value true. Every built-in Function object has a [[Realm]] internal slot whose value is the code Realm for which the object was initially created.

Many built-in objects are functions: they can be invoked with arguments. Some of them furthermore are constructors: they are functions intended for use with the new operator. For each built-in function, this specification describes the arguments required by that function and the properties of that function object. For each built-in constructor, this specification furthermore describes properties of the prototype object of that constructor and properties of specific object instances returned by a new expression that invokes that constructor.

Unless otherwise specified in the description of a particular function, if a built-in function or constructor is given fewer arguments than the function is specified to require, the function or constructor shall behave exactly as if it had been given sufficient additional arguments, each such argument being the undefined value. Such missing arguments are considered to be “not present” and may be identified in that manner by specification algorithms. In the description of a particular function, the terms “this value” and “NewTarget” have the meanings given in 9.3.

Unless otherwise specified in the description of a particular function, if a built-in function or constructor described is given more arguments than the function is specified to allow, the extra arguments are evaluated by the call and then ignored by the function. However, an implementation may define implementation specific behaviour relating to such arguments as long as the behaviour is not the throwing of a TypeError exception that is predicated simply on the presence of an extra argument.

NOTE 1 Implementations that add additional capabilities to the set of built-in functions are encouraged to do so by adding new functions rather than adding new parameters to existing functions.

Unless otherwise specified every built-in function and every built-in constructor has the Function prototype object, which is the initial value of the expression Function.prototype (19.2.3), as the value of its [[Prototype]] internal slot.

Unless otherwise specified every built-in prototype object has the Object prototype object, which is the initial value of the expression Object.prototype (19.1.3), as the value of its [[Prototype]] internal slot, except the Object prototype object itself.

Built-in function objects that are not identified as constructors do not implement the [[Construct]] internal method unless otherwise specified in the description of a particular function.

Unless otherwise specified, each built-in function defined in this specification is created as if by calling the CreateBuiltinFunction abstract operation (9.3.3).

Every built-in Function object, including constructors, has a length property whose value is an integer. Unless otherwise specified, this value is equal to the largest number of named arguments shown in the subclause headings for the function description, including optional parameters. However, rest parameters shown using the form “...name” are not included in the default argument count.

NOTE 2 For example, the function object that is the initial value of the slice property of the String prototype object is described under the subclause heading “String.prototype.slice (start, end)” which shows the two named arguments start and end; therefore the value of the length property of that Function object is 2.

Unless otherwise specified, the length property of a built-in Function object has the attributes { [[Writable]]: false, [[Enumerable]]: false, [[Configurable]]: true }.

Every built-in Function object, including constructors, that is not identified as an anonymous function has a name property whose value is a String. Unless otherwise specified, this value is the name that is given to the function in this specification. For functions that are specified as properties of objects, the name value is the property name string used to access the function. Functions that are specified as get or set accessor functions of built-in properties have "get " or "set " prepended to the property name string. The value of the name property is explicitly specified for each built-in functions whose property key is a Symbol value.

Unless otherwise specified, the name property of a built-in Function object, if it exists, has the attributes { [[Writable]]: false, [[Enumerable]]: false, [[Configurable]]: true }.

Every other data property described in clauses 18 through 26 and in Annex B.2 has the attributes { [[Writable]]: true, [[Enumerable]]: false, [[Configurable]]: true } unless otherwise specified.

Every accessor property described in clauses 18 through 26 and in Annex B.2 has the attributes {[[Enumerable]]: false, [[Configurable]]: true } unless otherwise specified. If only a get accessor function is described, the set accessor function is the default value, undefined. If only a set accessor is described the get accessor is the default value, undefined.

18 The Global Object

The unique global object is created before control enters any execution context.

The global object does not have a [[Construct]] internal method; it is not possible to use the global object as a constructor with the new operator.

The global object does not have a [[Call]] internal method; it is not possible to invoke the global object as a function.

The value of the [[Prototype]] internal slot of the global object is implementation-dependent.

In addition to the properties defined in this specification the global object may have additional host defined properties. This may include a property whose value is the global object itself; for example, in the HTML document object model the window property of the global object is the global object itself.

18.1 Value Properties of the Global Object

18.1.1 Infinity

The value of Infinity is +∞ (see 6.1.6). This property has the attributes { [[Writable]]: false, [[Enumerable]]: false, [[Configurable]]: false }.

18.1.2 NaN

The value of NaN is NaN (see 6.1.6). This property has the attributes { [[Writable]]: false, [[Enumerable]]: false, [[Configurable]]: false }.

18.1.3 undefined

The value of undefined is undefined (see 6.1.1). This property has the attributes { [[Writable]]: false, [[Enumerable]]: false, [[Configurable]]: false }.

18.2 Function Properties of the Global Object

18.2.1 eval (x)

The eval function is the %eval% intrinsic object. When the eval function is called with one argument x, the following steps are taken:

  1. Let evalRealm be the value of the active function object’s [[Realm]] internal slot.
  2. Let strictCaller be false.
  3. Let directEval be false.
  4. Return PerformEval(x, evalRealm, strictCaller, directEval).

18.2.1.1 Runtime Semantics: PerformEval( x, evalRealm, strictCaller, direct)

The abstract operation PerformEval with arguments x, evalRealm, strictCaller, and direct performs the following steps:

  1. Assert: If direct is false then strictCaller is also false.
  2. If Type(x) is not String, return x.
  3. Let script be the ECMAScript code that is the result of parsing x, interpreted as UTF-16 encoded Unicode text as described in 6.1.4, for the goal symbol Script. If the parse fails or any early errors are detected, throw a SyntaxError exception (but see also clause 16).
  4. If script Contains ScriptBody is false, return undefined.
  5. Let body be the ScriptBody of script.
  6. If strictCaller is true, let strictEval be true.
  7. Else, let strictEval be IsStrict of script.
  8. Let ctx be the running execution context. If direct is true ctx will be the execution context that performed the direct eval. If direct is false ctx will be the execution context for the invocation of the eval function.
  9. If direct is true, then
    1. Let lexEnv be NewDeclarativeEnvironment(ctx’s LexicalEnvironment).
    2. Let varEnv be ctx’s VariableEnvironment.
  10. Else,
    1. Let lexEnv be NewDeclarativeEnvironment(evalRealm.[[globalEnv]]).
    2. Let varEnv be evalRealm.[[globalEnv]].
  11. If strictEval is true, let varEnv be lexEnv.
  12. If ctx is not already suspended, Suspend ctx.
  13. Let evalCxt be a new ECMAScript code execution context.
  14. Set the evalCxt’s Realm to evalRealm.
  15. Set the evalCxt’s VariableEnvironment to varEnv.
  16. Set the evalCxt’s LexicalEnvironment to lexEnv.
  17. Push evalCxt on to the execution context stack; evalCxt is now the running execution context.
  18. Let result be EvalDeclarationInstantiation(body, varEnv, lexEnv, strictEval).
  19. If result.[[type]] is normal, then
    1. Let result be the result of evaluating body.
  20. If result.[[type]] is normal and result.[[value]] is empty, then
    1. Let result be NormalCompletion(undefined).
  21. Suspend evalCxt and remove it from the execution context stack.
  22. Resume the context that is now on the top of the execution context stack as the running execution context.
  23. Return Completion(result).

NOTE The eval code cannot instantiate variable or function bindings in the variable environment of the calling context that invoked the eval if the calling context is evaluating formal parameter initializers or if either the code of the calling context or the eval code is strict code. Instead such bindings are instantiated in a new VariableEnvironment that is only accessible to the eval code. Bindings introduced by let, const, or class declarations are always instantiated in a new LexicalEnvironment.

18.2.1.2 Runtime Semantics: EvalDeclarationInstantiation( body, varEnv, lexEnv, strict)

When the abstract operation EvalDeclarationInstantiation is called with arguments body, varEnv, lexEnv, and strict the following steps are taken:

  1. Let varNames be the VarDeclaredNames of body.
  2. Let varDeclarations be the VarScopedDeclarations of body.
  3. Let lexEnvRec be lexEnv’s EnvironmentRecord.
  4. Let varEnvRec be varEnv’s EnvironmentRecord.
  5. If strict is false, then
    1. If varEnvRec is a global Environment Record, then
      1. For each name in varNames, do
        1. If varEnvRec.HasLexicalDeclaration(name) is true, throw a SyntaxError exception.
        2. NOTE: eval will not create a global var declaration that would be shadowed by a global lexical declaration.
    2. Let thisLex be lexEnv.
    3. Assert: the following loop will terminate.
    4. Repeat while thisLex is not the same as varEnv,
      1. Let thisEnvRec be thisLex’s EnvironmentRecord.
      2. If thisEnvRec is not an object Environment Record, then
        1. NOTE: The environment of with statements cannot contain any lexical declaration so it doesn’t need to be checked for var/let hoisting conflicts.
        2. For each name in varNames, do
          1. If thisEnvRec.HasBinding(name) is true, then
            1. Throw a SyntaxError exception.
          2. NOTE: A direct eval will not hoist var declaration over a like-named lexical declaration.
      3. Let thisLex be thisLex’s outer environment reference.
  6. Let functionsToInitialize be an empty List.
  7. Let declaredFunctionNames be an empty List.
  8. For each d in varDeclarations, in reverse list order do
    1. If d is neither a VariableDeclaration or a ForBinding, then
      1. Assert: d is either a FunctionDeclaration or a GeneratorDeclaration.
      2. NOTE If there are multiple FunctionDeclarations for the same name, the last declaration is used.
      3. Let fn be the sole element of the BoundNames of d.
      4. If fn is not an element of declaredFunctionNames, then
        1. If varEnvRec is a global Environment Record, then
          1. Let fnDefinable be varEnvRec.CanDeclareGlobalFunction(fn).
          2. ReturnIfAbrupt(fnDefinable).
          3. If fnDefinable is false, throw SyntaxError exception.
        2. Append fn to declaredFunctionNames.
        3. Insert d as the first element of functionsToInitialize.
  9. Let declaredVarNames be an empty List.
  10. For each d in varDeclarations, do
    1. If d is a VariableDeclaration or a ForBinding, then
      1. For each String vn in the BoundNames of d, do
        1. If vn is not an element of declaredFunctionNames, then
          1. If varEnvRec is a global Environment Record, then
            1. Let vnDefinable be varEnvRec.CanDeclareGlobalVar(vn).
            2. ReturnIfAbrupt(vnDefinable).
            3. If vnDefinable is false, throw SyntaxError exception.
          2. If vn is not an element of declaredVarNames, then
            1. Append vn to declaredVarNames.
  11. NOTE: No abnormal terminations occur after this algorithm step unless varEnvRec is a global Environment Record and the global object is a Proxy exotic object.
  12. Let lexDeclarations be the LexicallyScopedDeclarations of body.
  13. For each element d in lexDeclarations do
    1. NOTE Lexically declared names are only instantiated here but not initialized.
    2. For each element dn of the BoundNames of d do
      1. If IsConstantDeclaration of d is true, then
        1. Let status be lexEnvRec.CreateImmutableBinding(dn, true).
      2. Else,
        1. Let status be lexEnvRec.CreateMutableBinding(dn, false).
      3. ReturnIfAbrupt(status).
  14. For each production f in functionsToInitialize, do
    1. Let fn be the sole element of the BoundNames of f.
    2. Let fo be the result of performing InstantiateFunctionObject for f with argument lexEnv.
    3. If varEnvRec is a global Environment Record, then
      1. Let status be varEnvRec.CreateGlobalFunctionBinding(fn, fo, true).
      2. ReturnIfAbrupt(status).
    4. Else,
      1. Let bindingExists be varEnvRec.HasBinding(fn).
      2. If bindingExists is false, then
        1. Let status be varEnvRec.CreateMutableBinding(fn, true).
        2. Assert: status is not an abrupt completion because of validation preceding step 12.
        3. Let status be varEnvRec.InitializeBinding(fn, fo).
      3. Else,
        1. Let status be varEnvRec.SetMutableBinding(fn, fo, false).
      4. Assert: status is not an abrupt completion.
  15. For each String vn in declaredVarNames, in list order do
    1. If varEnvRec is a global Environment Record, then
      1. Let status be varEnvRec.CreateGlobalVarBinding(vn, true).
      2. ReturnIfAbrupt(status).
    2. Else,
      1. Let bindingExists be varEnvRec.HasBinding(vn).
      2. If bindingExists is false, then
        1. Let status be varEnvRec.CreateMutableBinding(vn, true).
        2. Assert: status is not an abrupt completion because of validation preceding step 12.
        3. Let status be varEnvRec.InitializeBinding(vn, undefined).
        4. Assert: status is not an abrupt completion.
  16. Return NormalCompletion(empty)

NOTE An alternative version of this algorithm is described in B.3.5.

18.2.2 isFinite (number)

The isFinite function is the %isFinite% intrinsic object. When the isFinite function is called with one argument x, the following steps are taken:

  1. Let num be ToNumber(number).
  2. ReturnIfAbrupt(num).
  3. If num is NaN, +∞, or −∞, return false.
  4. Otherwise, return true.

18.2.3 isNaN (number)

The isNaN function is the %isNaN% intrinsic object. When the isNaN function is called with one argument number, the following steps are taken:

  1. Let num be ToNumber(number).
  2. ReturnIfAbrupt(num).
  3. If num is NaN, return true.
  4. Otherwise, return false.

NOTE A reliable way for ECMAScript code to test if a value X is a NaN is an expression of the form X !== X. The result will be true if and only if X is a NaN.

18.2.4 parseFloat (string)

The parseFloat function produces a Number value dictated by interpretation of the contents of the string argument as a decimal literal.

The parseFloat function is the %parseFloat% intrinsic object. When the parseFloat function is called with one argument string, the following steps are taken:

  1. Let inputString be ToString(string).
  2. ReturnIfAbrupt(inputString).
  3. Let trimmedString be a substring of inputString consisting of the leftmost code unit that is not a StrWhiteSpaceChar and all code units to the right of that code unit. (In other words, remove leading white space.) If inputString does not contain any such code units, let trimmedString be the empty string.
  4. If neither trimmedString nor any prefix of trimmedString satisfies the syntax of a StrDecimalLiteral (see 7.1.3.1), return NaN.
  5. Let numberString be the longest prefix of trimmedString, which might be trimmedString itself, that satisfies the syntax of a StrDecimalLiteral.
  6. Let mathFloat be MV of numberString.
  7. If mathFloat=0, then
    1. If the first code unit of trimmedString is "-", return −0.
    2. Return +0.
  8. Return the Number value for mathFloat.

NOTE parseFloat may interpret only a leading portion of string as a Number value; it ignores any code units that cannot be interpreted as part of the notation of an decimal literal, and no indication is given that any such code units were ignored.

18.2.5 parseInt (string , radix)

The parseInt function produces an integer value dictated by interpretation of the contents of the string argument according to the specified radix. Leading white space in string is ignored. If radix is undefined or 0, it is assumed to be 10 except when the number begins with the code unit pairs 0x or 0X, in which case a radix of 16 is assumed. If radix is 16, the number may also optionally begin with the code unit pairs 0x or 0X.

The parseInt function is the %parseInt% intrinsic object. When the parseInt function is called, the following steps are taken:

  1. Let inputString be ToString(string).
  2. ReturnIfAbrupt(string).
  3. Let S be a newly created substring of inputString consisting of the first code unit that is not a StrWhiteSpaceChar and all code units following that code unit. (In other words, remove leading white space.) If inputString does not contain any such code unit, let S be the empty string.
  4. Let sign be 1.
  5. If S is not empty and the first code unit of S is 0x002D (HYPHEN-MINUS), let sign be −1.
  6. If S is not empty and the first code unit of S is 0x002B (PLUS SIGN) or 0x002D (HYPHEN-MINUS), remove the first code unit from S.
  7. Let R = ToInt32(radix).
  8. ReturnIfAbrupt(R).
  9. Let stripPrefix be true.
  10. If R ≠ 0, then
    1. If R < 2 or R > 36, return NaN.
    2. If R ≠ 16, let stripPrefix be false.
  11. Else R = 0,
    1. Let R = 10.
  12. If stripPrefix is true, then
    1. If the length of S is at least 2 and the first two code units of S are either "0x" or "0X", remove the first two code units from S and let R = 16.
  13. If S contains a code unit that is not a radix-R digit, let Z be the substring of S consisting of all code units before the first such code unit; otherwise, let Z be S.
  14. If Z is empty, return NaN.
  15. Let mathInt be the mathematical integer value that is represented by Z in radix-R notation, using the letters A-Z and a-z for digits with values 10 through 35. (However, if R is 10 and Z contains more than 20 significant digits, every significant digit after the 20th may be replaced by a 0 digit, at the option of the implementation; and if R is not 2, 4, 8, 10, 16, or 32, then mathInt may be an implementation-dependent approximation to the mathematical integer value that is represented by Z in radix-R notation.)
  16. If mathInt = 0, then
    1. If sign = −1, return −0.
    2. Return +0.
  17. Let number be the Number value for mathInt.
  18. Return sign × number.

NOTE parseInt may interpret only a leading portion of string as an integer value; it ignores any code units that cannot be interpreted as part of the notation of an integer, and no indication is given that any such code units were ignored.

18.2.6 URI Handling Functions

Uniform Resource Identifiers, or URIs, are Strings that identify resources (e.g. web pages or files) and transport protocols by which to access them (e.g. HTTP or FTP) on the Internet. The ECMAScript language itself does not provide any support for using URIs except for functions that encode and decode URIs as described in 18.2.6.2, 18.2.6.3, 18.2.6.4 and 18.2.6.5

NOTE Many implementations of ECMAScript provide additional functions and methods that manipulate web pages; these functions are beyond the scope of this standard.

18.2.6.1 URI Syntax and Semantics

A URI is composed of a sequence of components separated by component separators. The general form is:

        Scheme : First / Second ; Third ? Fourth

where the italicized names represent components and “:”, “/”, “;” and “?” are reserved for use as separators. The encodeURI and decodeURI functions are intended to work with complete URIs; they assume that any reserved code units in the URI are intended to have special meaning and so are not encoded. The encodeURIComponent and decodeURIComponent functions are intended to work with the individual component parts of a URI; they assume that any reserved code units represent text and so must be encoded so that they are not interpreted as reserved code units when the component is part of a complete URI.

The following lexical grammar specifies the form of encoded URIs.

Syntax

uri :::
uriCharactersopt
uriCharacters :::
uriCharacter uriCharactersopt
uriCharacter :::
uriReserved
uriUnescaped
uriEscaped
uriReserved ::: one of
; / ? : @ & = + $ ,
uriUnescaped :::
uriAlpha
DecimalDigit
uriMark
uriEscaped :::
% HexDigit HexDigit
uriAlpha ::: one of
a b c d e f g h i j k l m n o p q r s t u v w x y z
A B C D E F G H I J K L M N O P Q R S T U V W X Y Z
uriMark ::: one of
- _ . ! ~ * ' ( )

NOTE The above syntax is based upon RFC 2396 and does not reflect changes introduced by the more recent RFC 3986.

Runtime Semantics

When a code unit to be included in a URI is not listed above or is not intended to have the special meaning sometimes given to the reserved code units, that code unit must be encoded. The code unit is transformed into its UTF-8 encoding, with surrogate pairs first converted from UTF-16 to the corresponding code point value. (Note that for code units in the range [0,127] this results in a single octet with the same value.) The resulting sequence of octets is then transformed into a String with each octet represented by an escape sequence of the form "%xx".

18.2.6.1.1 Runtime Semantics: Encode ( string, unescapedSet )

The encoding and escaping process is described by the abstract operation Encode taking two String arguments string and unescapedSet.

  1. Let strLen be the number of code units in string.
  2. Let R be the empty String.
  3. Let k be 0.
  4. Repeat
    1. If k equals strLen, return R.
    2. Let C be the code unit at index k within string.
    3. If C is in unescapedSet, then
      1. Let S be a String containing only the code unit C.
      2. Let R be a new String value computed by concatenating the previous value of R and S.
    4. Else C is not in unescapedSet,
      1. If the code unit value of C is not less than 0xDC00 and not greater than 0xDFFF, throw a URIError exception.
      2. If the code unit value of C is less than 0xD800 or greater than 0xDBFF, then
        1. Let V be the code unit value of C.
      3. Else,
        1. Increase k by 1.
        2. If k equals strLen, throw a URIError exception.
        3. Let kChar be the code unit value of the code unit at index k within string.
        4. If kChar is less than 0xDC00 or greater than 0xDFFF, throw a URIError exception.
        5. Let V be UTF16Decode(C, kChar).
      4. Let Octets be the array of octets resulting by applying the UTF-8 transformation to V, and let L be the array size.
      5. Let j be 0.
      6. Repeat, while j < L
        1. Let jOctet be the value at index j within Octets.
        2. Let S be a String containing three code units "%XY" where XY are two uppercase hexadecimal digits encoding the value of jOctet.
        3. Let R be a new String value computed by concatenating the previous value of R and S.
        4. Increase j by 1.
    5. Increase k by 1.

18.2.6.1.2 Runtime Semantics: Decode ( string, reservedSet )

The unescaping and decoding process is described by the abstract operation Decode taking two String arguments string and reservedSet.

  1. Let strLen be the number of code units in string.
  2. Let R be the empty String.
  3. Let k be 0.
  4. Repeat
    1. If k equals strLen, return R.
    2. Let C be the code unit at index k within string.
    3. If C is not "%", then
      1. Let S be the String containing only the code unit C.
    4. Else C is "%",
      1. Let start be k.
      2. If k + 2 is greater than or equal to strLen, throw a URIError exception.
      3. If the code units at index (k+1) and (k + 2) within string do not represent hexadecimal digits, throw a URIError exception.
      4. Let B be the 8-bit value represented by the two hexadecimal digits at index (k + 1) and (k + 2).
      5. Increment k by 2.
      6. If the most significant bit in B is 0, then
        1. Let C be the code unit with code unit value B.
        2. If C is not in reservedSet, then
          1. Let S be the String containing only the code unit C.
        3. Else C is in reservedSet,
          1. Let S be the substring of string from index start to index k inclusive.
      7. Else the most significant bit in B is 1,
        1. Let n be the smallest nonnegative integer such that (B << n) & 0x80 is equal to 0.
        2. If n equals 1 or n is greater than 4, throw a URIError exception.
        3. Let Octets be an array of 8-bit integers of size n.
        4. Put B into Octets at index 0.
        5. If k + (3 × (n – 1)) is greater than or equal to strLen, throw a URIError exception.
        6. Let j be 1.
        7. Repeat, while j < n
          1. Increment k by 1.
          2. If the code unit at index k within string is not "%", throw a URIError exception.
          3. If the code units at index (k +1) and (k + 2) within string do not represent hexadecimal digits, throw a URIError exception.
          4. Let B be the 8-bit value represented by the two hexadecimal digits at index (k + 1) and (k + 2).
          5. If the two most significant bits in B are not 10, throw a URIError exception.
          6. Increment k by 2.
          7. Put B into Octets at index j.
          8. Increment j by 1.
        8. Let V be the value obtained by applying the UTF-8 transformation to Octets, that is, from an array of octets into a 21-bit value. If Octets does not contain a valid UTF-8 encoding of a Unicode code point throw a URIError exception.
        9. If V < 0x10000, then
          1. Let C be the code unit V.
          2. If C is not in reservedSet, then
            1. Let S be the String containing only the code unit C.
          3. Else C is in reservedSet,
            1. Let S be the substring of string from index start to index k inclusive.
        10. Else V ≥ 0x10000,
          1. Let L be (((V – 0x10000) & 0x3FF) + 0xDC00).
          2. Let H be ((((V – 0x10000) >> 10) & 0x3FF) + 0xD800).
          3. Let S be the String containing the two code units H and L.
    5. Let R be a new String value computed by concatenating the previous value of R and S.
    6. Increase k by 1.

NOTE This syntax of Uniform Resource Identifiers is based upon RFC 2396 and does not reflect the more recent RFC 3986 which replaces RFC 2396. A formal description and implementation of UTF-8 is given in RFC 3629.

In UTF-8, characters are encoded using sequences of 1 to 6 octets. The only octet of a sequence of one has the higher-order bit set to 0, the remaining 7 bits being used to encode the character value. In a sequence of n octets, n>1, the initial octet has the n higher-order bits set to 1, followed by a bit set to 0. The remaining bits of that octet contain bits from the value of the character to be encoded. The following octets all have the higher-order bit set to 1 and the following bit set to 0, leaving 6 bits in each to contain bits from the character to be encoded. The possible UTF-8 encodings of ECMAScript characters are specified in Table 43.

Table 43 (Informative) — UTF-8 Encodings
Code Unit Value Representation 1st Octet 2nd Octet 3rd Octet 4th Octet
0x0000 - 0x007F 00000000 0zzzzzzz 0zzzzzzz
0x0080 - 0x07FF 00000yyy yyzzzzzz 110yyyyy 10zzzzzz
0x0800 - 0xD7FF xxxxyyyy yyzzzzzz 1110xxxx 10yyyyyy 10zzzzzz
0xD800 - 0xDBFF
followed by
0xDC00 – 0xDFFF
110110vv vvwwwwxx
followed by
110111yy yyzzzzzz
11110uuu 10uuwwww 10xxyyyy 10zzzzzz
0xD800 - 0xDBFF
not followed by
0xDC00 – 0xDFFF
causes URIError
0xDC00 – 0xDFFF causes URIError
0xE000 - 0xFFFF xxxxyyyy yyzzzzzz 1110xxxx 10yyyyyy 10zzzzzz

Where
      uuuuu = vvvv + 1
to account for the addition of 0x10000 as in Surrogates, section 3.7, of the Unicode Standard.

The range of code unit values 0xD800-0xDFFF is used to encode surrogate pairs; the above transformation combines a UTF-16 surrogate pair into a UTF-32 representation and encodes the resulting 21-bit value in UTF-8. Decoding reconstructs the surrogate pair.

RFC 3629 prohibits the decoding of invalid UTF-8 octet sequences. For example, the invalid sequence C0 80 must not decode into the code unit 0x0000. Implementations of the Decode algorithm are required to throw a URIError when encountering such invalid sequences.

18.2.6.2 decodeURI (encodedURI)

The decodeURI function computes a new version of a URI in which each escape sequence and UTF-8 encoding of the sort that might be introduced by the encodeURI function is replaced with the UTF-16 encoding of the code points that it represents. Escape sequences that could not have been introduced by encodeURI are not replaced.

The decodeURI function is the %decodeURI% intrinsic object. When the decodeURI function is called with one argument encodedURI, the following steps are taken:

  1. Let uriString be ToString(encodedURI).
  2. ReturnIfAbrupt(uriString).
  3. Let reservedURISet be a String containing one instance of each code unit valid in uriReserved plus "#".
  4. Return Decode(uriString, reservedURISet).

NOTE The code point "#" is not decoded from escape sequences even though it is not a reserved URI code point.

18.2.6.3 decodeURIComponent (encodedURIComponent)

The decodeURIComponent function computes a new version of a URI in which each escape sequence and UTF-8 encoding of the sort that might be introduced by the encodeURIComponent function is replaced with the UTF-16 encoding of the code points that it represents.

The decodeURIComponent function is the %decodeURIComponent% intrinsic object. When the decodeURIComponent function is called with one argument encodedURIComponent, the following steps are taken:

  1. Let componentString be ToString(encodedURIComponent).
  2. ReturnIfAbrupt(componentString).
  3. Let reservedURIComponentSet be the empty String.
  4. Return Decode(componentString, reservedURIComponentSet).

18.2.6.4 encodeURI (uri)

The encodeURI function computes a new version of a UTF-16 encoded (6.1.4) URI in which each instance of certain code points is replaced by one, two, three, or four escape sequences representing the UTF-8 encoding of the code points.

The encodeURI function is the %encodeURI% intrinsic object. When the encodeURI function is called with one argument uri, the following steps are taken:

  1. Let uriString be ToString(uri).
  2. ReturnIfAbrupt(uriString).
  3. Let unescapedURISet be a String containing one instance of each code unit valid in uriReserved and uriUnescaped plus "#".
  4. Return Encode(uriString, unescapedURISet).

NOTE The code unit "#" is not encoded to an escape sequence even though it is not a reserved or unescaped URI code point.

18.2.6.5 encodeURIComponent (uriComponent)

The encodeURIComponent function computes a new version of a UTF-16 encoded (6.1.4) URI in which each instance of certain code points is replaced by one, two, three, or four escape sequences representing the UTF-8 encoding of the code point.

The encodeURIComponent function is the %encodeURIComponent% intrinsic object. When the encodeURIComponent function is called with one argument uriComponent, the following steps are taken:

  1. Let componentString be ToString(uriComponent).
  2. ReturnIfAbrupt(componentString).
  3. Let unescapedURIComponentSet be a String containing one instance of each code unit valid in uriUnescaped.
  4. Return Encode(componentString, unescapedURIComponentSet).

18.3 Constructor Properties of the Global Object

18.3.1 Array ( . . . )

See 22.1.1.

18.3.2 ArrayBuffer ( . . . )

See 24.1.2.

18.3.3 Boolean ( . . . )

See 19.3.1.

18.3.4 DataView ( . . . )

See 24.2.2.

18.3.5 Date ( . . . )

See 20.3.2.

18.3.6 Error ( . . . )

See 19.5.1.

18.3.7 EvalError ( . . . )

See 19.5.5.1.

18.3.8 Float32Array ( . . . )

See 22.2.4.

18.3.9 Float64Array ( . . . )

See 22.2.4.

18.3.10 Function ( . . . )

See 19.2.1.

18.3.11 Int8Array ( . . . )

See 22.2.4.

18.3.12 Int16Array ( . . . )

See 22.2.4.

18.3.13 Int32Array ( . . . )

See 22.2.4.

18.3.14 Map ( . . . )

See 23.1.1.

18.3.15 Number ( . . . )

See 20.1.1.

18.3.16 Object ( . . . )

See 19.1.1.

18.3.17 Proxy ( . . . )

See 26.2.1.

18.3.18 Promise ( . . . )

See 25.4.3.

18.3.19 RangeError ( . . . )

See 19.5.5.2.

18.3.20 ReferenceError ( . . . )

See 19.5.5.3.

18.3.21 RegExp ( . . . )

See 21.2.3.

18.3.22 Set ( . . . )

See 23.2.1.

18.3.23 String ( . . . )

See 21.1.1.

18.3.24 Symbol ( . . . )

See 19.4.1.

18.3.25 SyntaxError ( . . . )

See 19.5.5.4.

18.3.26 TypeError ( . . . )

See 19.5.5.5.

18.3.27 Uint8Array ( . . . )

See 22.2.4.

18.3.28 Uint8ClampedArray ( . . . )

See 22.2.4.

18.3.29 Uint16Array ( . . . )

See 22.2.4.

18.3.30 Uint32Array ( . . . )

See 22.2.4.

18.3.31 URIError ( . . . )

See 19.5.5.6.

18.3.32 WeakMap ( . . . )

See 23.3.1.

18.3.33 WeakSet ( . . . )

See 23.4.

18.4 Other Properties of the Global Object

18.4.1 JSON

See 24.3.

18.4.2 Math

See 20.2.

18.4.3 Reflect

See 26.1.

19 Fundamental Objects

19.1 Object Objects

19.1.1 The Object Constructor

The Object constructor is the %Object% intrinsic object and the initial value of the Object property of the global object. When called as a constructor it creates a new ordinary object. When Object is called as a function rather than as a constructor, it performs a type conversion.

The Object constructor is designed to be subclassable. It may be used as the value of an extends clause of a class definition.

19.1.1.1 Object ( [ value ] )

When Object function is called with optional argument value, the following steps are taken:

  1. If NewTarget is neither undefined nor the active function, then
    1. Return OrdinaryCreateFromConstructor(NewTarget, "%ObjectPrototype%").
  2. If value is null, undefined or not supplied, return ObjectCreate(%ObjectPrototype%).
  3. Return ToObject(value).

19.1.2 Properties of the Object Constructor

The value of the [[Prototype]] internal slot of the Object constructor is the intrinsic object %FunctionPrototype%.

Besides the length property (whose value is 1), the Object constructor has the following properties:

19.1.2.1 Object.assign ( target, ...sources )

The assign function is used to copy the values of all of the enumerable own properties from one or more source objects to a target object. When the assign function is called, the following steps are taken:

  1. Let to be ToObject(target).
  2. ReturnIfAbrupt(to).
  3. If only one argument was passed, return to.
  4. Let sources be the List of argument values starting with the second argument.
  5. For each element nextSource of sources, in ascending index order,
    1. If nextSource is undefined or null, let keys be an empty List.
    2. Else,
      1. Let from be ToObject(nextSource).
      2. Let keys be from.[[OwnPropertyKeys]]().
      3. ReturnIfAbrupt(keys).
    3. Repeat for each element nextKey of keys in List order,
      1. Let desc be from.[[GetOwnProperty]](nextKey).
      2. ReturnIfAbrupt(desc).
      3. if desc is not undefined and desc.[[Enumerable]] is true, then
        1. Let propValue be Get(from, nextKey).
        2. ReturnIfAbrupt(propValue).
        3. Let status be Set(to, nextKey, propValue, true).
        4. ReturnIfAbrupt(status).
  6. Return to.

The length property of the assign method is 2.

19.1.2.2 Object.create ( O [ , Properties ] )

The create function creates a new object with a specified prototype. When the create function is called, the following steps are taken:

  1. If Type(O) is neither Object nor Null, throw a TypeError exception.
  2. Let obj be ObjectCreate(O).
  3. If the argument Properties is present and not undefined, then
    1. Return ObjectDefineProperties(obj, Properties).
  4. Return obj.

19.1.2.3 Object.defineProperties ( O, Properties )

The defineProperties function is used to add own properties and/or update the attributes of existing own properties of an object. When the defineProperties function is called, the following steps are taken:

  1. Return ObjectDefineProperties(O, Properties).

19.1.2.3.1 Runtime Semantics: ObjectDefineProperties ( O, Properties )

The abstract operation ObjectDefineProperties with arguments O and Properties performs the following steps:

  1. If Type(O) is not Object, throw a TypeError exception.
  2. Let props be ToObject(Properties).
  3. ReturnIfAbrupt(props).
  4. Let keys be props.[[OwnPropertyKeys]]().
  5. ReturnIfAbrupt(keys).
  6. Let descriptors be an empty List.
  7. Repeat for each element nextKey of keys in List order,
    1. Let propDesc be props.[[GetOwnProperty]](nextKey).
    2. ReturnIfAbrupt(propDesc).
    3. If propDesc is not undefined and propDesc.[[Enumerable]] is true, then
      1. Let descObj be Get( props, nextKey).
      2. ReturnIfAbrupt(descObj).
      3. Let desc be ToPropertyDescriptor(descObj).
      4. ReturnIfAbrupt(desc).
      5. Append the pair (a two element List) consisting of nextKey and desc to the end of descriptors.
  8. For each pair from descriptors in list order,
    1. Let P be the first element of pair.
    2. Let desc be the second element of pair.
    3. Let status be DefinePropertyOrThrow(O,P, desc).
    4. ReturnIfAbrupt(status).
  9. Return O.

19.1.2.4 Object.defineProperty ( O, P, Attributes )

The defineProperty function is used to add an own property and/or update the attributes of an existing own property of an object. When the defineProperty function is called, the following steps are taken:

  1. If Type(O) is not Object, throw a TypeError exception.
  2. Let key be ToPropertyKey(P).
  3. ReturnIfAbrupt(key).
  4. Let desc be ToPropertyDescriptor(Attributes).
  5. ReturnIfAbrupt(desc).
  6. Let success be DefinePropertyOrThrow(O,key, desc).
  7. ReturnIfAbrupt(success).
  8. Return O.

19.1.2.5 Object.freeze ( O )

When the freeze function is called, the following steps are taken:

  1. If Type(O) is not Object, return O.
  2. Let status be SetIntegrityLevel( O, "frozen").
  3. ReturnIfAbrupt(status).
  4. If status is false, throw a TypeError exception.
  5. Return O.

19.1.2.6 Object.getOwnPropertyDescriptor ( O, P )

When the getOwnPropertyDescriptor function is called, the following steps are taken:

  1. Let obj be ToObject(O).
  2. ReturnIfAbrupt(obj).
  3. Let key be ToPropertyKey(P).
  4. ReturnIfAbrupt(key).
  5. Let desc be obj.[[GetOwnProperty]](key).
  6. ReturnIfAbrupt(desc).
  7. Return FromPropertyDescriptor(desc).

19.1.2.7 Object.getOwnPropertyNames ( O )

When the getOwnPropertyNames function is called, the following steps are taken:

  1. Return GetOwnPropertyKeys(O, String).

19.1.2.8 Object.getOwnPropertySymbols ( O )

When the getOwnPropertySymbols function is called with argument O, the following steps are taken:

  1. Return GetOwnPropertyKeys(O, Symbol).

19.1.2.8.1 Runtime Semantics: GetOwnPropertyKeys ( O, Type )

The abstract operation GetOwnPropertyKeys is called with arguments O and Type where O is an Object and Type is one of the ECMAScript specification types String or Symbol. The following steps are taken:

  1. Let obj be ToObject(O).
  2. ReturnIfAbrupt(obj).
  3. Let keys be obj.[[OwnPropertyKeys]]().
  4. ReturnIfAbrupt(keys).
  5. Let nameList be a new empty List.
  6. Repeat for each element nextKey of keys in List order,
    1. If Type(nextKey) is Type, then
      1. Append nextKey as the last element of nameList.
  7. Return CreateArrayFromList(nameList).

19.1.2.9 Object.getPrototypeOf ( O )

When the getPrototypeOf function is called with argument O, the following steps are taken:

  1. Let obj be ToObject(O).
  2. ReturnIfAbrupt(obj).
  3. Return obj.[[GetPrototypeOf]]().

19.1.2.10 Object.is ( value1, value2 )

When the is function is called with arguments value1 and value2 the following steps are taken:

  1. Return SameValue(value1, value2).

19.1.2.11 Object.isExtensible ( O )

When the isExtensible function is called with argument O, the following steps are taken:

  1. If Type(O) is not Object, return false.
  2. Return IsExtensible(O).

19.1.2.12 Object.isFrozen ( O )

When the isFrozen function is called with argument O, the following steps are taken:

  1. If Type(O) is not Object, return true.
  2. Return TestIntegrityLevel(O, "frozen").

19.1.2.13 Object.isSealed ( O )

When the isSealed function is called with argument O, the following steps are taken:

  1. If Type(O) is not Object, return true.
  2. Return TestIntegrityLevel(O, "sealed").

19.1.2.14 Object.keys ( O )

When the keys function is called with argument O, the following steps are taken:

  1. Let obj be ToObject(O).
  2. ReturnIfAbrupt(obj).
  3. Let nameList be EnumerableOwnNames(obj).
  4. ReturnIfAbrupt(nameList).
  5. Return CreateArrayFromList(nameList).

If an implementation defines a specific order of enumeration for the for-in statement, the same order must be used for the elements of the array returned in step 4.

19.1.2.15 Object.preventExtensions ( O )

When the preventExtensions function is called, the following steps are taken:

  1. If Type(O) is not Object, return O.
  2. Let status be O.[[PreventExtensions]]().
  3. ReturnIfAbrupt(status).
  4. If status is false, throw a TypeError exception.
  5. Return O.

19.1.2.16 Object.prototype

The initial value of Object.prototype is the intrinsic object %ObjectPrototype% (19.1.3).

This property has the attributes {[[Writable]]: false, [[Enumerable]]: false, [[Configurable]]: false }.

19.1.2.17 Object.seal ( O )

When the seal function is called, the following steps are taken:

  1. If Type(O) is not Object, return O.
  2. Let status be SetIntegrityLevel( O, "sealed").
  3. ReturnIfAbrupt(status).
  4. If status is false, throw a TypeError exception.
  5. Return O.

19.1.2.18 Object.setPrototypeOf ( O, proto )

When the setPrototypeOf function is called with arguments O and proto, the following steps are taken:

  1. Let O be RequireObjectCoercible(O).
  2. ReturnIfAbrupt(O).
  3. If Type(proto) is neither Object nor Null, throw a TypeError exception.
  4. If Type(O) is not Object, return O.
  5. Let status be O.[[SetPrototypeOf]](proto).
  6. ReturnIfAbrupt(status).
  7. If status is false, throw a TypeError exception.
  8. Return O.

19.1.3 Properties of the Object Prototype Object

The Object prototype object is the intrinsic object %ObjectPrototype%. The Object prototype object is an ordinary object.

The value of the [[Prototype]] internal slot of the Object prototype object is null and the initial value of the [[Extensible]] internal slot is true.

19.1.3.1 Object.prototype.constructor

The initial value of Object.prototype.constructor is the intrinsic object %Object%.

19.1.3.2 Object.prototype.hasOwnProperty ( V )

When the hasOwnProperty method is called with argument V, the following steps are taken:

  1. Let P be ToPropertyKey(V).
  2. ReturnIfAbrupt(P).
  3. Let O be ToObject(this value).
  4. ReturnIfAbrupt(O).
  5. Return HasOwnProperty(O, P).

NOTE The ordering of steps 1 and 3 is chosen to ensure that any exception that would have been thrown by step 1 in previous editions of this specification will continue to be thrown even if the this value is undefined or null.

19.1.3.3 Object.prototype.isPrototypeOf ( V )

When the isPrototypeOf method is called with argument V, the following steps are taken:

  1. If Type(V) is not Object, return false.
  2. Let O be ToObject(this value).
  3. ReturnIfAbrupt(O).
  4. Repeat
    1. Let V be V.[[GetPrototypeOf]]().
    2. If V is null, return false
    3. If SameValue(O, V) is true, return true.

NOTE The ordering of steps 1 and 2 preserves the behaviour specified by previous editions of this specification for the case where V is not an object and the this value is undefined or null.

19.1.3.4 Object.prototype.propertyIsEnumerable ( V )

When the propertyIsEnumerable method is called with argument V, the following steps are taken:

  1. Let P be ToPropertyKey(V).
  2. ReturnIfAbrupt(P).
  3. Let O be ToObject(this value).
  4. ReturnIfAbrupt(O).
  5. Let desc be O.[[GetOwnProperty]](P).
  6. ReturnIfAbrupt(desc).
  7. If desc is undefined, return false.
  8. Return the value of desc.[[Enumerable]].

NOTE 1 This method does not consider objects in the prototype chain.

NOTE 2 The ordering of steps 1 and 3 is chosen to ensure that any exception that would have been thrown by step 1 in previous editions of this specification will continue to be thrown even if the this value is undefined or null.

19.1.3.5 Object.prototype.toLocaleString ( [ reserved1 [ , reserved2 ] ] )

When the toLocaleString method is called, the following steps are taken:

  1. Let O be the this value.
  2. Return Invoke(O, "toString").

The optional parameters to this function are not used but are intended to correspond to the parameter pattern used by ECMA-402 toLocalString functions. Implementations that do not include ECMA-402 support must not use those parameter positions for other purposes.

The length property of the toLocaleString method is 0.

NOTE 1 This function provides a generic toLocaleString implementation for objects that have no locale-specific toString behaviour. Array, Number, Date, and Typed Arrays provide their own locale-sensitive toLocaleString methods.

NOTE 2 ECMA-402 intentionally does not provide an alternative to this default implementation.

19.1.3.6 Object.prototype.toString ( )

When the toString method is called, the following steps are taken:

  1. If the this value is undefined, return "[object Undefined]".
  2. If the this value is null, return "[object Null]".
  3. Let O be ToObject(this value).
  4. Let isArray be IsArray(O).
  5. ReturnIfAbrupt(isArray).
  6. If isArray is true, let builtinTag be "Array".
  7. Else, if O is an exotic String object, let builtinTag be "String".
  8. Else, if O has an [[ParameterMap]] internal slot, let builtinTag be "Arguments".
  9. Else, if O has a [[Call]] internal method, let builtinTag be "Function".
  10. Else, if O has an [[ErrorData]] internal slot, let builtinTag be "Error".
  11. Else, if O has a [[BooleanData]] internal slot, let builtinTag be "Boolean".
  12. Else, if O has a [[NumberData]] internal slot, let builtinTag be "Number".
  13. Else, if O has a [[DateValue]] internal slot, let builtinTag be "Date".
  14. Else, if O has a [[RegExpMatcher]] internal slot, let builtinTag be "RegExp".
  15. Else, let builtinTag be "Object".
  16. Let tag be Get (O, @@toStringTag).
  17. ReturnIfAbrupt(tag).
  18. If Type(tag) is not String, let tag be builtinTag.
  19. Return the String that is the result of concatenating "[object ", tag, and "]".

This function is the %ObjProto_toString% intrinsic object.

NOTE Historically, this function was occasionally used to access the String value of the [[Class]] internal slot that was used in previous editions of this specification as a nominal type tag for various built-in objects. The above definition of toString preserves compatibility for legacy code that uses toString as a test for those specific kinds of built-in objects. It does not provide a reliable type testing mechanism for other kinds of built-in or program defined objects. In addition, programs can use @@toStringTag in ways that will invalidate the reliability of such legacy type tests.

19.1.3.7 Object.prototype.valueOf ( )

When the valueOf method is called, the following steps are taken:

  1. Return ToObject(this value).

19.1.4 Properties of Object Instances

Object instances have no special properties beyond those inherited from the Object prototype object.

19.2 Function Objects

19.2.1 The Function Constructor

The Function constructor is the %Function% intrinsic object and the initial value of the Function property of the global object. When Function is called as a function rather than as a constructor, it creates and initializes a new Function object. Thus the function call Function() is equivalent to the object creation expression new Function() with the same arguments.

The Function constructor is designed to be subclassable. It may be used as the value of an extends clause of a class definition. Subclass constructors that intend to inherit the specified Function behaviour must include a super call to the Function constructor to create and initialize a subclass instances with the internal slots necessary for built-in function behaviour. All ECMAScript syntactic forms for defining function objects create instances of Function. There is no syntactic means to create instances of Function subclasses except for the built-in Generator Function subclass.

19.2.1.1 Function ( p1, p2, … , pn, body )

The last argument specifies the body (executable code) of a function; any preceding arguments specify formal parameters.

When the Function function is called with some arguments p1, p2, … , pn, body (where n might be 0, that is, there are no “p” arguments, and where body might also not be provided), the following steps are taken:

  1. Let C be the active function object.
  2. Let args be the argumentsList that was passed to this function by [[Call]] or [[Construct]].
  3. Return CreateDynamicFunction(C, NewTarget, "normal", args).

NOTE It is permissible but not necessary to have one argument for each formal parameter to be specified. For example, all three of the following expressions produce the same result:

new Function("a", "b", "c", "return a+b+c")
new Function("a, b, c", "return a+b+c")
new Function("a,b", "c", "return a+b+c")

19.2.1.1.1 RuntimeSemantics: CreateDynamicFunction(constructor, newTarget, kind, args)

The abstract operation CreateDynamicFunction is called with arguments constructor, newTarget, kind, and args. constructor is the constructor function that is performing this action, newTarget is the constructor that new was initially applied to, kind is either "normal" or "generator", and args is a List containing the actual argument values that were passed to constructor. The following steps are taken:

  1. If newTarget is undefined, let newTarget be constructor.
  2. If kind is "normal", then
    1. Let goal be the grammar symbol FunctionBody.
    2. Let parameterGoal be the grammar symbol FormalParameters.
    3. Let fallbackProto be "%FunctionPrototype%".
  3. Else,
    1. Let goal be the grammar symbol GeneratorBody.
    2. Let parameterGoal be the grammar symbol FormalParameters[Yield].
    3. Let fallbackProto be "%Generator%".
  4. Let argCount be the number of elements in args.
  5. Let P be the empty String.
  6. If argCount = 0, let bodyText be the empty String.
  7. Else if argCount = 1, let bodyText be args[0].
  8. Else argCount > 1,
    1. Let firstArg be args[0].
    2. Let P be ToString(firstArg).
    3. ReturnIfAbrupt(P).
    4. Let k be 1.
    5. Repeat, while k < argCount-1
      1. Let nextArg be args[k].
      2. Let nextArgString be ToString(nextArg).
      3. ReturnIfAbrupt(nextArgString).
      4. Let P be the result of concatenating the previous value of P, the String "," (a comma), and nextArgString.
      5. Increase k by 1.
    6. Let bodyText be args[k].
  9. Let bodyText be ToString(bodyText).
  10. ReturnIfAbrupt(bodyText).
  11. Let body be the result of parsing bodyText, interpreted as UTF-16 encoded Unicode text as described in 6.1.4, using goal as the goal symbol. Throw a SyntaxError exception if the parse fails or if any static semantics errors are detected.
  12. If bodyText is strict mode code (see 10.2.1) then let strict be true, else let strict be false.
  13. Let parameters be the result of parsing P, interpreted as UTF-16 encoded Unicode text as described in 6.1.4, using parameterGoal as the goal symbol. Throw a SyntaxError exception if the parse fails or if any static semantics errors are detected. If strict is true, the Early Error rules for StrictFormalParameters : FormalParameters are applied.
  14. If any element of the BoundNames of parameters also occurs in the LexicallyDeclaredNames of body, throw a SyntaxError exception.
  15. If body Contains SuperCall is true, throw a SyntaxError exception.
  16. If parameters Contains SuperCall is true, throw a SyntaxError exception.
  17. If body Contains SuperProperty is true, throw a SyntaxError exception.
  18. If parameters Contains SuperProperty is true, throw a SyntaxError exception.
  19. If kind is "generator", then
    1. If parameters Contains YieldExpression is true, throw a SyntaxError exception.
  20. If strict is true, then
    1. If BoundNames of parameters contains any duplicate elements, throw a SyntaxError exception.
  21. Let proto be GetPrototypeFromConstructor(newTarget, fallbackProto).
  22. ReturnIfAbrupt(proto).
  23. Let F be FunctionAllocate(proto, strict, kind).
  24. Let realmF be the value of F’s [[Realm]] internal slot.
  25. Let scope be realmF.[[globalEnv]].
  26. Perform FunctionInitialize(F, Normal, parameters, body, scope).
  27. If kind is "generator", then
    1. Let prototype be ObjectCreate(%GeneratorPrototype%).
    2. Perform MakeConstructor(F, true, prototype).
  28. Else, perform MakeConstructor(F).
  29. Perform SetFunctionName(F, "anonymous").
  30. Return F.

NOTE A prototype property is automatically created for every function created using CreateDynamicFunction , to provide for the possibility that the function will be used as a constructor.

19.2.2 Properties of the Function Constructor

The Function constructor is itself a built-in function object. The value of the [[Prototype]] internal slot of the Function constructor is %FunctionPrototype%, the intrinsic Function prototype object (19.2.3).

The value of the [[Extensible]] internal slot of the Function constructor is true.

The Function constructor has the following properties:

19.2.2.1 Function.length

This is a data property with a value of 1. This property has the attributes { [[Writable]]: false, [[Enumerable]]: false, [[Configurable]]: true }.

19.2.2.2 Function.prototype

The value of Function.prototype is %FunctionPrototype%, the intrinsic Function prototype object (19.2.3).

This property has the attributes { [[Writable]]: false, [[Enumerable]]: false, [[Configurable]]: false }.

19.2.3 Properties of the Function Prototype Object

The Function prototype object is the intrinsic object %FunctionPrototype%. The Function prototype object is itself a built-in function object. When invoked, it accepts any arguments and returns undefined. It does not have a [[Construct]] internal method so it is not a constructor.

NOTE The Function prototype object is specified to be a function object to ensure compatibility with ECMAScript code that was created prior to the ECMAScript 2015 specification.

The value of the [[Prototype]] internal slot of the Function prototype object is the intrinsic object %ObjectPrototype% (19.1.3). The initial value of the [[Extensible]] internal slot of the Function prototype object is true.

The Function prototype object does not have a prototype property.

The value of the length property of the Function prototype object is 0.

The value of the name property of the Function prototype object is the empty String.

19.2.3.1 Function.prototype.apply ( thisArg, argArray )

When the apply method is called on an object func with arguments thisArg and argArray, the following steps are taken:

  1. If IsCallable(func) is false, throw a TypeError exception.
  2. If argArray is null or undefined, then
    1. Return Call(func, thisArg).
  3. Let argList be CreateListFromArrayLike(argArray).
  4. ReturnIfAbrupt(argList ).
  5. Perform PrepareForTailCall().
  6. Return Call(func, thisArg, argList).

The length property of the apply method is 2.

NOTE 1 The thisArg value is passed without modification as the this value. This is a change from Edition 3, where an undefined or null thisArg is replaced with the global object and ToObject is applied to all other values and that result is passed as the this value. Even though the thisArg is passed without modification, non-strict functions still perform these transformations upon entry to the function.

NOTE 2 If func is an arrow function or a bound function then the thisArg will be ignored by the function [[Call]] in step 6.

19.2.3.2 Function.prototype.bind ( thisArg , ...args)

When the bind method is called with argument thisArg and zero or more args, it performs the following steps:

  1. Let Target be the this value.
  2. If IsCallable(Target) is false, throw a TypeError exception.
  3. Let args be a new (possibly empty) List consisting of all of the argument values provided after thisArg in order.
  4. Let F be BoundFunctionCreate(Target, thisArg, args).
  5. ReturnIfAbrupt(F).
  6. Let targetHasLength be HasOwnProperty(Target, "length").
  7. ReturnIfAbrupt(targetHasLength).
  8. If targetHasLength is true, then
    1. Let targetLen be Get(Target, "length").
    2. ReturnIfAbrupt(targetLen).
    3. If Type(targetLen) is not Number, let L be 0.
    4. Else,
      1. Let targetLen be ToInteger(targetLen).
      2. Let L be the larger of 0 and the result of targetLen minus the number of elements of args.
  9. Else let L be 0.
  10. Let status be DefinePropertyOrThrow(F, "length", PropertyDescriptor {[[Value]]: L, [[Writable]]: false, [[Enumerable]]: false, [[Configurable]]: true}).
  11. Assert: status is not an abrupt completion.
  12. Let targetName be Get(Target, "name").
  13. ReturnIfAbrupt(targetName).
  14. If Type(targetName) is not String, let targetName be the empty string.
  15. Perform SetFunctionName(F, targetName, "bound").
  16. Return F.

The length property of the bind method is 1.

NOTE 1 Function objects created using Function.prototype.bind are exotic objects. They also do not have a prototype property.

NOTE 2 If Target is an arrow function or a bound function then the thisArg passed to this method will not be used by subsequent calls to F.

19.2.3.3 Function.prototype.call (thisArg , ...args)

When the call method is called on an object func with argument, thisArg and zero or more args, the following steps are taken:

  1. If IsCallable(func) is false, throw a TypeError exception.
  2. Let argList be an empty List.
  3. If this method was called with more than one argument then in left to right order, starting with the second argument, append each argument as the last element of argList.
  4. Perform PrepareForTailCall().
  5. Return Call(func, thisArg, argList).

The length property of the call method is 1.

NOTE 1 The thisArg value is passed without modification as the this value. This is a change from Edition 3, where an undefined or null thisArg is replaced with the global object and ToObject is applied to all other values and that result is passed as the this value. Even though the thisArg is passed without modification, non-strict functions still perform these transformations upon entry to the function.

NOTE 2 If func is an arrow function or a bound function then the thisArg will be ignored by the function [[Call]] in step 5.

19.2.3.4 Function.prototype.constructor

The initial value of Function.prototype.constructor is the intrinsic object %Function%.

19.2.3.5 Function.prototype.toString ( )

When the toString method is called on an object func the following steps are taken:

  1. If func is a Bound Function exotic object, then
    1. Return an implementation-dependent String source code representation of func. The representation must conform to the rules below. It is implementation dependent whether the representation includes bound function information or information about the target function.
  2. If Type(func) is Object and is either a built-in function object or has an [[ECMAScriptCode]] internal slot, then
    1. Return an implementation-dependent String source code representation of func. The representation must conform to the rules below.
  3. Throw a TypeError exception.

toString Representation Requirements:

  • The string representation must have the syntax of a FunctionDeclaration, FunctionExpression, GeneratorDeclaration, GeneratorExpression, ClassDeclaration, ClassExpression, ArrowFunction, MethodDefinition, or GeneratorMethod depending upon the actual characteristics of the object.

  • The use and placement of white space, line terminators, and semicolons within the representation String is implementation-dependent.

  • If the object was defined using ECMAScript code and the returned string representation is not in the form of a MethodDefinition or GeneratorMethod then the representation must be such that if the string is evaluated, using eval in a lexical context that is equivalent to the lexical context used to create the original object, it will result in a new functionally equivalent object. In that case the returned source code must not mention freely any variables that were not mentioned freely by the original function’s source code, even if these “extra” names were originally in scope.

  • If the implementation cannot produce a source code string that meets these criteria then it must return a string for which eval will throw a SyntaxError exception.

19.2.3.6 Function.prototype[@@hasInstance] ( V )

When the @@hasInstance method of an object F is called with value V, the following steps are taken:

  1. Let F be the this value.
  2. Return OrdinaryHasInstance(F, V).

The value of the name property of this function is "[Symbol.hasInstance]".

This property has the attributes { [[Writable]]: false, [[Enumerable]]: false, [[Configurable]]: false }.

NOTE This is the default implementation of @@hasInstance that most functions inherit. @@hasInstance is called by the instanceof operator to determine whether a value is an instance of a specific constructor. An expression such as

   v instanceof F

evaluates as

   F[@@hasInstance](v)

A constructor function can control which objects are recognized as its instances by instanceof by exposing a different @@hasInstance method on the function.

This property is non-writable and non-configurable to prevent tampering that could be used to globally expose the target function of a bound function.

19.2.4 Function Instances

Every function instance is an ECMAScript function object and has the internal slots listed in Table 27. Function instances created using the Function.prototype.bind method (19.2.3.2) have the internal slots listed in Table 28.

The Function instances have the following properties:

19.2.4.1 length

The value of the length property is an integer that indicates the typical number of arguments expected by the function. However, the language permits the function to be invoked with some other number of arguments. The behaviour of a function when invoked on a number of arguments other than the number specified by its length property depends on the function. This property has the attributes { [[Writable]]: false, [[Enumerable]]: false, [[Configurable]]: true }.

19.2.4.2 name

The value of the name property is an String that is descriptive of the function. The name has no semantic significance but is typically a variable or property name that is used to refer to the function at its point of definition in ECMAScript code. This property has the attributes { [[Writable]]: false, [[Enumerable]]: false, [[Configurable]]: true }.

Anonymous functions objects that do not have a contextual name associated with them by this specification do not have a name own property but inherit the name property of %FunctionPrototype%.

19.2.4.3 prototype

Function instances that can be used as a constructor have a prototype property. Whenever such a function instance is created another ordinary object is also created and is the initial value of the function’s prototype property. Unless otherwise specified, the value of the prototype property is used to initialize the [[Prototype]] internal slot of the object created when that function is invoked as a constructor.

This property has the attributes { [[Writable]]: true, [[Enumerable]]: false, [[Configurable]]: false }.

NOTE Function objects created using Function.prototype.bind, or by evaluating a MethodDefinition (that are not a GeneratorMethod) or an ArrowFunction grammar production do not have a prototype property.

19.3 Boolean Objects

19.3.1 The Boolean Constructor

The Boolean constructor is the %Boolean% intrinsic object and the initial value of the Boolean property of the global object. When called as a constructor it creates and initializes a new Boolean object. When Boolean is called as a function rather than as a constructor, it performs a type conversion.

The Boolean constructor is designed to be subclassable. It may be used as the value of an extends clause of a class definition. Subclass constructors that intend to inherit the specified Boolean behaviour must include a super call to the Boolean constructor to create and initialize the subclass instance with a [[BooleanData]] internal slot.

19.3.1.1 Boolean ( value )

When Boolean is called with argument value, the following steps are taken:

  1. Let b be ToBoolean(value).
  2. If NewTarget is undefined, return b.
  3. Let O be OrdinaryCreateFromConstructor(NewTarget, "%BooleanPrototype%", «[[BooleanData]]» ).
  4. ReturnIfAbrupt(O).
  5. Set the value of O’s [[BooleanData]] internal slot to b.
  6. Return O.

19.3.2 Properties of the Boolean Constructor

The value of the [[Prototype]] internal slot of the Boolean constructor is the intrinsic object %FunctionPrototype% (19.2.3).

Besides the length property (whose value is 1), the Boolean constructor has the following properties:

19.3.2.1 Boolean.prototype

The initial value of Boolean.prototype is the intrinsic object %BooleanPrototype% (19.3.3).

This property has the attributes { [[Writable]]: false, [[Enumerable]]: false, [[Configurable]]: false }.

19.3.3 Properties of the Boolean Prototype Object

The Boolean prototype object is the intrinsic object %BooleanPrototype%. The Boolean prototype object is an ordinary object. It is not a Boolean instance and does not have a [[BooleanData]] internal slot.

The value of the [[Prototype]] internal slot of the Boolean prototype object is the intrinsic object %ObjectPrototype% (19.1.3).

The abstract operation thisBooleanValue(value) performs the following steps:

  1. If Type(value) is Boolean, return value.
  2. If Type(value) is Object and value has a [[BooleanData]] internal slot, then
    1. Assert: value’s [[BooleanData]] internal slot is a Boolean value.
    2. Return the value of value’s [[BooleanData]] internal slot.
  3. Throw a TypeError exception.

19.3.3.1 Boolean.prototype.constructor

The initial value of Boolean.prototype.constructor is the intrinsic object %Boolean%.

19.3.3.2 Boolean.prototype.toString ( )

The following steps are taken:

  1. Let b be thisBooleanValue(this value).
  2. ReturnIfAbrupt(b).
  3. If b is true, return "true"; else return "false".

19.3.3.3 Boolean.prototype.valueOf ( )

The following steps are taken:

  1. Return thisBooleanValue(this value).

19.3.4 Properties of Boolean Instances

Boolean instances are ordinary objects that inherit properties from the Boolean prototype object. Boolean instances have a [[BooleanData]] internal slot. The [[BooleanData]] internal slot is the Boolean value represented by this Boolean object.

19.4 Symbol Objects

19.4.1 The Symbol Constructor

The Symbol constructor is the %Symbol% intrinsic object and the initial value of the Symbol property of the global object. When Symbol is called as a function, it returns a new Symbol value.

The Symbol constructor is not intended to be used with the new operator or to be subclassed. It may be used as the value of an extends clause of a class definition but a super call to the Symbol constructor will cause an exception.

19.4.1.1 Symbol ( [ description ] )

When Symbol is called with optional argument description, the following steps are taken:

  1. If NewTarget is not undefined, throw a TypeError exception.
  2. If description is undefined, let descString be undefined.
  3. Else, let descString be ToString(description).
  4. ReturnIfAbrupt(descString).
  5. Return a new unique Symbol value whose [[Description]] value is descString.

19.4.2 Properties of the Symbol Constructor

The value of the [[Prototype]] internal slot of the Symbol constructor is the intrinsic object %FunctionPrototype% (19.2.3).

Besides the length property (whose value is 0), the Symbol constructor has the following properties:

19.4.2.1 Symbol.for ( key )

When Symbol.for is called with argument key it performs the following steps:

  1. Let stringKey be ToString(key).
  2. ReturnIfAbrupt(stringKey).
  3. For each element e of the GlobalSymbolRegistry List,
    1. If SameValue(e.[[key]], stringKey) is true, return e.[[symbol]].
  4. Assert: GlobalSymbolRegistry does not currently contain an entry for stringKey.
  5. Let newSymbol be a new unique Symbol value whose [[Description]] value is stringKey.
  6. Append the record { [[key]]: stringKey, [[symbol]]: newSymbol } to the GlobalSymbolRegistry List.
  7. Return newSymbol.

The GlobalSymbolRegistry is a List that is globally available. It is shared by all Code Realms. Prior to the evaluation of any ECMAScript code it is initialized as an empty List. Elements of the GlobalSymbolRegistry are Records with the structure defined in Table 44.

Table 44 — GlobalSymbolRegistry Record Fields
Field Name Value Usage
[[key]] A String A string key used to globally identify a Symbol.
[[symbol]] A Symbol A symbol that can be retrieved from any Realm.

19.4.2.2 Symbol.hasInstance

The initial value of Symbol.hasInstance is the well known symbol @@hasInstance (Table 1).

This property has the attributes { [[Writable]]: false, [[Enumerable]]: false, [[Configurable]]: false }.

19.4.2.3 Symbol.isConcatSpreadable

The initial value of Symbol.isConcatSpreadable is the well known symbol @@isConcatSpreadable (Table 1).

This property has the attributes { [[Writable]]: false, [[Enumerable]]: false, [[Configurable]]: false }.

19.4.2.4 Symbol.iterator

The initial value of Symbol.iterator is the well known symbol @@iterator (Table 1).

This property has the attributes { [[Writable]]: false, [[Enumerable]]: false, [[Configurable]]: false }.

19.4.2.5 Symbol.keyFor ( sym )

When Symbol.keyFor is called with argument sym it performs the following steps:

  1. If Type(sym) is not Symbol, throw a TypeError exception.
  2. For each element e of the GlobalSymbolRegistry List (see 19.4.2.1),
    1. If SameValue(e.[[symbol]], sym) is true, return e.[[key]].
  3. Assert: GlobalSymbolRegistry does not currently contain an entry for sym.
  4. Return undefined.

19.4.2.6 Symbol.match

The initial value of Symbol.match is the well known symbol @@match (Table 1).

This property has the attributes { [[Writable]]: false, [[Enumerable]]: false, [[Configurable]]: false }.

19.4.2.7 Symbol.prototype

The initial value of Symbol.prototype is the intrinsic object %SymbolPrototype% (19.4.3).

This property has the attributes { [[Writable]]: false, [[Enumerable]]: false, [[Configurable]]: false }.

19.4.2.8 Symbol.replace

The initial value of Symbol.replace is the well known symbol @@replace (Table 1).

This property has the attributes { [[Writable]]: false, [[Enumerable]]: false, [[Configurable]]: false }.

19.4.2.9 Symbol.search

The initial value of Symbol.search is the well known symbol @@search (Table 1).

This property has the attributes { [[Writable]]: false, [[Enumerable]]: false, [[Configurable]]: false }.

19.4.2.10 Symbol.species

The initial value of Symbol.species is the well known symbol @@species (Table 1).

This property has the attributes { [[Writable]]: false, [[Enumerable]]: false, [[Configurable]]: false }.

19.4.2.11 Symbol.split

The initial value of Symbol.split is the well known symbol @@split (Table 1).

This property has the attributes { [[Writable]]: false, [[Enumerable]]: false, [[Configurable]]: false }.

19.4.2.12 Symbol.toPrimitive

The initial value of Symbol.toPrimitive is the well known symbol @@toPrimitive (Table 1).

This property has the attributes { [[Writable]]: false, [[Enumerable]]: false, [[Configurable]]: false }.

19.4.2.13 Symbol.toStringTag

The initial value of Symbol.toStringTag is the well known symbol @@toStringTag (Table 1).

This property has the attributes { [[Writable]]: false, [[Enumerable]]: false, [[Configurable]]: false }.

19.4.2.14 Symbol.unscopables

The initial value of Symbol.unscopables is the well known symbol @@unscopables (Table 1).

This property has the attributes { [[Writable]]: false, [[Enumerable]]: false, [[Configurable]]: false }.

19.4.3 Properties of the Symbol Prototype Object

The Symbol prototype object is the intrinsic object %SymbolPrototype%. The Symbol prototype object is an ordinary object. It is not a Symbol instance and does not have a [[SymbolData]] internal slot.

The value of the [[Prototype]] internal slot of the Symbol prototype object is the intrinsic object %ObjectPrototype% (19.1.3).

19.4.3.1 Symbol.prototype.constructor

The initial value of Symbol.prototype.constructor is the intrinsic object %Symbol%.

19.4.3.2 Symbol.prototype.toString ( )

The following steps are taken:

  1. Let s be the this value.
  2. If Type(s) is Symbol, let sym be s.
  3. Else,
    1. If Type(s) is not Object, throw a TypeError exception.
    2. If s does not have a [[SymbolData]] internal slot, throw a TypeError exception.
    3. Let sym be the value of s’s [[SymbolData]] internal slot.
  4. Return SymbolDescriptiveString(sym).

19.4.3.2.1 Runtime Semantics: SymbolDescriptiveString ( sym )

When the abstract operation SymbolDescriptiveString is called with argument sym, the following steps are taken:

  1. Assert: Type(sym) is Symbol.
  2. Let desc be sym’s [[Description]] value.
  3. If desc is undefined, let desc be the empty string.
  4. Assert: Type(desc) is String.
  5. Return the result of concatenating the strings "Symbol(", desc, and ")".

19.4.3.3 Symbol.prototype.valueOf ( )

The following steps are taken:

  1. Let s be the this value.
  2. If Type(s) is Symbol, return s.
  3. If Type(s) is not Object, throw a TypeError exception.
  4. If s does not have a [[SymbolData]] internal slot, throw a TypeError exception.
  5. Return the value of s’s [[SymbolData]] internal slot.

19.4.3.4 Symbol.prototype [ @@toPrimitive ] ( hint )

This function is called by ECMAScript language operators to convert a Symbol object to a primitive value. The allowed values for hint are "default", "number", and "string".

When the @@toPrimitive method is called with argument hint, the following steps are taken:

  1. Let s be the this value.
  2. If Type(s) is Symbol, return s.
  3. If Type(s) is not Object, throw a TypeError exception.
  4. If s does not have a [[SymbolData]] internal slot, throw a TypeError exception.
  5. Return the value of s’s [[SymbolData]] internal slot.

The value of the name property of this function is "[Symbol.toPrimitive]".

This property has the attributes { [[Writable]]: false, [[Enumerable]]: false, [[Configurable]]: true }.

19.4.3.5 Symbol.prototype [ @@toStringTag ]

The initial value of the @@toStringTag property is the String value "Symbol".

This property has the attributes { [[Writable]]: false, [[Enumerable]]: false, [[Configurable]]: true }.

19.4.4 Properties of Symbol Instances

Symbol instances are ordinary objects that inherit properties from the Symbol prototype object. Symbol instances have a [[SymbolData]] internal slot. The [[SymbolData]] internal slot is the Symbol value represented by this Symbol object.

19.5 Error Objects

Instances of Error objects are thrown as exceptions when runtime errors occur. The Error objects may also serve as base objects for user-defined exception classes.

19.5.1 The Error Constructor

The Error constructor is the %Error% intrinsic object and the initial value of the Error property of the global object. When Error is called as a function rather than as a constructor, it creates and initializes a new Error object. Thus the function call Error() is equivalent to the object creation expression new Error() with the same arguments.

The Error constructor is designed to be subclassable. It may be used as the value of an extends clause of a class definition. Subclass constructors that intend to inherit the specified Error behaviour must include a super call to the Error constructor to create and initialize subclass instances with a [[ErrorData]] internal slot.

19.5.1.1 Error ( message )

When the Error function is called with argument message the following steps are taken:

  1. If NewTarget is undefined, let newTarget be the active function object, else let newTarget be NewTarget.
  2. Let O be OrdinaryCreateFromConstructor(newTarget, "%ErrorPrototype%", «[[ErrorData]]»).
  3. ReturnIfAbrupt(O).
  4. If message is not undefined, then
    1. Let msg be ToString(message).
    2. ReturnIfAbrupt(msg).
    3. Let msgDesc be the PropertyDescriptor{[[Value]]: msg, [[Writable]]: true, [[Enumerable]]: false, [[Configurable]]: true}.
    4. Let status be DefinePropertyOrThrow(O, "message", msgDesc).
    5. Assert: status is not an abrupt completion.
  5. Return O.

19.5.2 Properties of the Error Constructor

The value of the [[Prototype]] internal slot of the Error constructor is the intrinsic object %FunctionPrototype% (19.2.3).

Besides the length property (whose value is 1), the Error constructor has the following properties:

19.5.2.1 Error.prototype

The initial value of Error.prototype is the intrinsic object %ErrorPrototype% (19.5.3).

This property has the attributes { [[Writable]]: false, [[Enumerable]]: false, [[Configurable]]: false }.

19.5.3 Properties of the Error Prototype Object

The Error prototype object is the intrinsic object %ErrorPrototype%. The Error prototype object is an ordinary object. It is not an Error instance and does not have an [[ErrorData]] internal slot.

The value of the [[Prototype]] internal slot of the Error prototype object is the intrinsic object %ObjectPrototype% (19.1.3).

19.5.3.1 Error.prototype.constructor

The initial value of Error.prototype.constructor is the intrinsic object %Error%.

19.5.3.2 Error.prototype.message

The initial value of Error.prototype.message is the empty String.

19.5.3.3 Error.prototype.name

The initial value of Error.prototype.name is "Error".

19.5.3.4 Error.prototype.toString ( )

The following steps are taken:

  1. Let O be the this value.
  2. If Type(O) is not Object, throw a TypeError exception.
  3. Let name be Get(O, "name").
  4. ReturnIfAbrupt(name).
  5. If name is undefined, let name be "Error"; otherwise let name be ToString(name).
  6. ReturnIfAbrupt(name).
  7. Let msg be Get(O, "message").
  8. ReturnIfAbrupt(msg).
  9. If msg is undefined, let msg be the empty String; otherwise let msg be ToString(msg).
  10. ReturnIfAbrupt(msg).
  11. If name is the empty String, return msg.
  12. If msg is the empty String, return name.
  13. Return the result of concatenating name, the code unit 0x003A (COLON), the code unit 0x0020 (SPACE), and msg.

19.5.4 Properties of Error Instances

Error instances are ordinary objects that inherit properties from the Error prototype object and have an [[ErrorData]] internal slot whose value is undefined. The only specified uses of [[ErrorData]] is to identify Error and NativeError instances as Error objects within Object.prototype.toString.

19.5.5 Native Error Types Used in This Standard

A new instance of one of the NativeError objects below is thrown when a runtime error is detected. All of these objects share the same structure, as described in 19.5.6.

19.5.5.1 EvalError

This exception is not currently used within this specification. This object remains for compatibility with previous editions of this specification.

19.5.5.2 RangeError

Indicates a value that is not in the set or range of allowable values.

19.5.5.3 ReferenceError

Indicate that an invalid reference value has been detected.

19.5.5.4 SyntaxError

Indicates that a parsing error has occurred.

19.5.5.5 TypeError

Indicates the actual type of an operand is different than the expected type.

19.5.5.6 URIError

Indicates that one of the global URI handling functions was used in a way that is incompatible with its definition.

19.5.6 NativeError Object Structure

When an ECMAScript implementation detects a runtime error, it throws a new instance of one of the NativeError objects defined in 19.5.5. Each of these objects has the structure described below, differing only in the name used as the constructor name instead of NativeError, in the name property of the prototype object, and in the implementation-defined message property of the prototype object.

For each error object, references to NativeError in the definition should be replaced with the appropriate error object name from 19.5.5.

19.5.6.1 NativeError Constructors

When a NativeError constructor is called as a function rather than as a constructor, it creates and initializes a new NativeError object. A call of the object as a function is equivalent to calling it as a constructor with the same arguments. Thus the function call NativeError() is equivalent to the object creation expression new NativeError() with the same arguments.

Each NativeError constructor is designed to be subclassable. It may be used as the value of an extends clause of a class definition. Subclass constructors that intend to inherit the specified NativeError behaviour must include a super call to the NativeError constructor to create and initialize subclass instances with a [[ErrorData]] internal slot.

19.5.6.1.1 NativeError ( message )

When a NativeError function is called with argument message the following steps are taken:

  1. If NewTarget is undefined, let newTarget be the active function object, else let newTarget be NewTarget.
  2. Let O be OrdinaryCreateFromConstructor(newTarget, "%NativeErrorPrototype%", «[[ErrorData]]» ).
  3. ReturnIfAbrupt(O).
  4. If message is not undefined, then
    1. Let msg be ToString(message).
    2. Let msgDesc be the PropertyDescriptor{[[Value]]: msg, [[Writable]]: true, [[Enumerable]]: false, [[Configurable]]: true}.
    3. Let status be DefinePropertyOrThrow(O, "message", msgDesc).
    4. Assert: status is not an abrupt completion.
  5. Return O.

The actual value of the string passed in step 2 is either "%EvalErrorPrototype%", "%RangeErrorPrototype%", "%ReferenceErrorPrototype%", "%SyntaxErrorPrototype%", "%TypeErrorPrototype%", or "%URIErrorPrototype%" corresponding to which NativeError constructor is being defined.

19.5.6.2 Properties of the NativeError Constructors

The value of the [[Prototype]] internal slot of a NativeError constructor is the intrinsic object %Error% (19.5.1).

Besides the length property (whose value is 1), each NativeError constructor has the following properties:

19.5.6.2.1 NativeError.prototype

The initial value of NativeError.prototype is a NativeError prototype object (19.5.6.3). Each NativeError constructor has a distinct prototype object.

This property has the attributes { [[Writable]]: false, [[Enumerable]]: false, [[Configurable]]: false }.

19.5.6.3 Properties of the NativeError Prototype Objects

Each NativeError prototype object is an ordinary object. It is not an Error instance and does not have an [[ErrorData]] internal slot.

The value of the [[Prototype]] internal slot of each NativeError prototype object is the intrinsic object %ErrorPrototype% (19.5.3).

19.5.6.3.1 NativeError.prototype.constructor

The initial value of the constructor property of the prototype for a given NativeError constructor is the corresponding intrinsic object %NativeError% (19.5.6.1).

19.5.6.3.2 NativeError.prototype.message

The initial value of the message property of the prototype for a given NativeError constructor is the empty String.

19.5.6.3.3 NativeError.prototype.name

The initial value of the name property of the prototype for a given NativeError constructor is a string consisting of the name of the constructor (the name used instead of NativeError).

19.5.6.4 Properties of NativeError Instances

NativeError instances are ordinary objects that inherit properties from their NativeError prototype object and have an [[ErrorData]] internal slot whose value is undefined. The only specified use of [[ErrorData]] is by Object.prototype.toString (19.1.3.6) to identify Error or NativeError instances.

20 Numbers and Dates

20.1 Number Objects

20.1.1 The Number Constructor

The Number constructor is the %Number% intrinsic object and the initial value of the Number property of the global object. When called as a constructor, it creates and initializes a new Number object. When Number is called as a function rather than as a constructor, it performs a type conversion.

The Number constructor is designed to be subclassable. It may be used as the value of an extends clause of a class definition. Subclass constructors that intend to inherit the specified Number behaviour must include a super call to the Number constructor to create and initialize the subclass instance with a [[NumberData]] internal slot.

20.1.1.1 Number ( [ value ] )

When Number is called with argument number, the following steps are taken:

  1. If no arguments were passed to this function invocation, let n be +0.
  2. Else, let n be ToNumber(value).
  3. ReturnIfAbrupt(n).
  4. If NewTarget is undefined, return n.
  5. Let O be OrdinaryCreateFromConstructor(NewTarget, "%NumberPrototype%", «[[NumberData]]» ).
  6. ReturnIfAbrupt(O).
  7. Set the value of O’s [[NumberData]] internal slot to n.
  8. Return O.

20.1.2 Properties of the Number Constructor

The value of the [[Prototype]] internal slot of the Number constructor is the intrinsic object %FunctionPrototype% (19.2.3).

Besides the length property (whose value is 1), the Number constructor has the following properties:

20.1.2.1 Number.EPSILON

The value of Number.EPSILON is the difference between 1 and the smallest value greater than 1 that is representable as a Number value, which is approximately 2.2204460492503130808472633361816 x 10‍−‍16.

This property has the attributes { [[Writable]]: false, [[Enumerable]]: false, [[Configurable]]: false }.

20.1.2.2 Number.isFinite ( number )

When the Number.isFinite is called with one argument number, the following steps are taken:

  1. If Type(number) is not Number, return false.
  2. If number is NaN, +∞, or −∞, return false.
  3. Otherwise, return true.

20.1.2.3 Number.isInteger ( number )

When the Number.isInteger is called with one argument number, the following steps are taken:

  1. If Type(number) is not Number, return false.
  2. If number is NaN, +∞, or −∞, return false.
  3. Let integer be ToInteger(number).
  4. If integer is not equal to number, return false.
  5. Otherwise, return true.

20.1.2.4 Number.isNaN ( number )

When the Number.isNaN is called with one argument number, the following steps are taken:

  1. If Type(number) is not Number, return false.
  2. If number is NaN, return true.
  3. Otherwise, return false.

NOTE This function differs from the global isNaN function (18.2.3) is that it does not convert its argument to a Number before determining whether it is NaN.

20.1.2.5 Number.isSafeInteger ( number )

When the Number.isSafeInteger is called with one argument number, the following steps are taken:

  1. If Type(number) is not Number, return false.
  2. If number is NaN, +∞, or −∞, return false.
  3. Let integer be ToInteger(number).
  4. If integer is not equal to number, return false.
  5. If abs(integer) ≤ 253−1, return true.
  6. Otherwise, return false.

20.1.2.6 Number.MAX_SAFE_INTEGER

NOTE The value of Number.MAX_SAFE_INTEGER is the largest integer n such that n and n + 1 are both exactly representable as a Number value.

The value of Number.MAX_SAFE_INTEGER is 9007199254740991 (253−1).


This property has the attributes { [[Writable]]: false, [[Enumerable]]: false, [[Configurable]]: false }.

20.1.2.7 Number.MAX_VALUE

The value of Number.MAX_VALUE is the largest positive finite value of the Number type, which is approximately 1.7976931348623157 × 10308.

This property has the attributes { [[Writable]]: false, [[Enumerable]]: false, [[Configurable]]: false }.

20.1.2.8 Number.MIN_SAFE_INTEGER

NOTE The value of Number.MIN_SAFE_INTEGER is the smallest integer n such that n and n − 1 are both exactly representable as a Number value.

The value of Number.MIN_SAFE_INTEGER is −9007199254740991 (−(253−1)).

This property has the attributes { [[Writable]]: false, [[Enumerable]]: false, [[Configurable]]: false }.

20.1.2.9 Number.MIN_VALUE

The value of Number.MIN_VALUE is the smallest positive value of the Number type, which is approximately 5 × 10−324.

In the IEEE 754-2008 double precision binary representation, the smallest possible value is a denormalized number. If an implementation does not support denormalized values, the value of Number.MIN_VALUE must be the smallest non-zero positive value that can actually be represented by the implementation.

This property has the attributes { [[Writable]]: false, [[Enumerable]]: false, [[Configurable]]: false }.

20.1.2.10 Number.NaN

The value of Number.NaN is NaN.

This property has the attributes { [[Writable]]: false, [[Enumerable]]: false, [[Configurable]]: false }.

20.1.2.11 Number.NEGATIVE_INFINITY

The value of Number.NEGATIVE_INFINITY is −∞.

This property has the attributes { [[Writable]]: false, [[Enumerable]]: false, [[Configurable]]: false }.

20.1.2.12 Number.parseFloat ( string )

The value of the Number.parseFloat data property is the same built-in function object that is the value of the parseFloat property of the global object defined in 18.2.4.

20.1.2.13 Number.parseInt ( string, radix )

The value of the Number.parseInt data property is the same built-in function object that is the value of the parseInt property of the global object defined in 18.2.5.

20.1.2.14 Number.POSITIVE_INFINITY

The value of Number.POSITIVE_INFINITY is +∞.

This property has the attributes { [[Writable]]: false, [[Enumerable]]: false, [[Configurable]]: false }.

20.1.2.15 Number.prototype

The initial value of Number.prototype is the intrinsic object %NumberPrototype% (20.1.3).

This property has the attributes { [[Writable]]: false, [[Enumerable]]: false, [[Configurable]]: false }.

20.1.3 Properties of the Number Prototype Object

The Number prototype object is the intrinsic object %NumberPrototype%. The Number prototype object is an ordinary object. It is not a Number instance and does not have a [[NumberData]] internal slot.

The value of the [[Prototype]] internal slot of the Number prototype object is the intrinsic object %ObjectPrototype% (19.1.3).

Unless explicitly stated otherwise, the methods of the Number prototype object defined below are not generic and the this value passed to them must be either a Number value or an object that has a [[NumberData]] internal slot that has been initialized to a Number value.

The abstract operation thisNumberValue(value) performs the following steps:

  1. If Type(value) is Number, return value.
  2. If Type(value) is Object and value has a [[NumberData]] internal slot, then
    1. Assert: value’s [[NumberData]] internal slot is a Number value.
    2. Return the value of value’s [[NumberData]] internal slot.
  3. Throw a TypeError exception.

The phrase “this Number value” within the specification of a method refers to the result returned by calling the abstract operation thisNumberValue with the this value of the method invocation passed as the argument.

20.1.3.1 Number.prototype.constructor

The initial value of Number.prototype.constructor is the intrinsic object %Number%.

20.1.3.2 Number.prototype.toExponential ( fractionDigits )

Return a String containing this Number value represented in decimal exponential notation with one digit before the significand's decimal point and fractionDigits digits after the significand's decimal point. If fractionDigits is undefined, include as many significand digits as necessary to uniquely specify the Number (just like in ToString except that in this case the Number is always output in exponential notation). Specifically, perform the following steps:

  1. Let x be thisNumberValue(this value).
  2. ReturnIfAbrupt(x).
  3. Let f be ToInteger(fractionDigits).
  4. Assert: f is 0, when fractionDigits is undefined.
  5. ReturnIfAbrupt(f).
  6. If x is NaN, return the String "NaN".
  7. Let s be the empty String.
  8. If x < 0, then
    1. Let s be "-".
    2. Let x = –x.
  9. If x = +∞, then
    1. Return the concatenation of the Strings s and "Infinity".
  10. If f < 0 or f > 20, throw a RangeError exception. However, an implementation is permitted to extend the behaviour of toExponential for values of f less than 0 or greater than 20. In this case toExponential would not necessarily throw RangeError for such values.
  11. If x = 0, then
    1. Let m be the String consisting of f+1 occurrences of the code unit 0x0030.
    2. Let e = 0.
  12. Else x ≠ 0,
    1. If fractionDigits is not undefined, then
      1. Let e and n be integers such that 10fn < 10f+1 and for which the exact mathematical value of n × 10efx is as close to zero as possible. If there are two such sets of e and n, pick the e and n for which n × 10ef is larger.
    2. Else fractionDigits is undefined,
      1. Let e, n, and f be integers such that f ≥ 0, 10fn < 10f+1, the Number value for n × 10ef is x, and f is as small as possible. Note that the decimal representation of n has f+1 digits, n is not divisible by 10, and the least significant digit of n is not necessarily uniquely determined by these criteria.
    3. Let m be the String consisting of the digits of the decimal representation of n (in order, with no leading zeroes).
  13. If f ≠ 0, then
    1. Let a be the first element of m, and let b be the remaining f elements of m.
    2. Let m be the concatenation of the three Strings a, ".", and b.
  14. If e = 0, then
    1. Let c = "+".
    2. Let d = "0".
  15. Else
    1. If e > 0, let c = "+".
    2. Else e ≤ 0,
      1. Let c = "-".
      2. Let e = –e.
    3. Let d be the String consisting of the digits of the decimal representation of e (in order, with no leading zeroes).
  16. Let m be the concatenation of the four Strings m, "e", c, and d.
  17. Return the concatenation of the Strings s and m.

The length property of the toExponential method is 1.

If the toExponential method is called with more than one argument, then the behaviour is undefined (see clause 17).

NOTE For implementations that provide more accurate conversions than required by the rules above, it is recommended that the following alternative version of step 12.b.i be used as a guideline:

i. Let e, n, and f be integers such that f ≥ 0, 10f ≤ n < 10f+1, the Number value for n × 10ef is x, and f is as small as possible. If there are multiple possibilities for n, choose the value of n for which n × 10ef is closest in value to x. If there are two such possible values of n, choose the one that is even.

20.1.3.3 Number.prototype.toFixed ( fractionDigits )

NOTE 1 toFixed returns a String containing this Number value represented in decimal fixed-point notation with fractionDigits digits after the decimal point. If fractionDigits is undefined, 0 is assumed.

The following steps are performed:

  1. Let x be thisNumberValue(this value).
  2. ReturnIfAbrupt(x).
  3. Let f be ToInteger(fractionDigits). (If fractionDigits is undefined, this step produces the value 0).
  4. ReturnIfAbrupt(f).
  5. If f < 0 or f > 20, throw a RangeError exception. However, an implementation is permitted to extend the behaviour of toFixed for values of f less than 0 or greater than 20. In this case toFixed would not necessarily throw RangeError for such values.
  6. If x is NaN, return the String "NaN".
  7. Let s be the empty String.
  8. If x < 0, then
    1. Let s be "-".
    2. Let x = –x.
  9. If x ≥ 1021, then
    1. Let m = ToString(x).
  10. Else x < 1021,
    1. Let n be an integer for which the exact mathematical value of n ÷ 10fx is as close to zero as possible. If there are two such n, pick the larger n.
    2. If n = 0, let m be the String "0". Otherwise, let m be the String consisting of the digits of the decimal representation of n (in order, with no leading zeroes).
    3. If f ≠ 0, then
      1. Let k be the number of elements in m.
      2. If kf, then
        1. Let z be the String consisting of f+1–k occurrences of the code unit 0x0030.
        2. Let m be the concatenation of Strings z and m.
        3. Let k = f + 1.
      3. Let a be the first kf elements of m, and let b be the remaining f elements of m.
      4. Let m be the concatenation of the three Strings a, ".", and b.
  11. Return the concatenation of the Strings s and m.

The length property of the toFixed method is 1.

If the toFixed method is called with more than one argument, then the behaviour is undefined (see clause 17).

NOTE 2 The output of toFixed may be more precise than toString for some values because toString only prints enough significant digits to distinguish the number from adjacent number values. For example,

(1000000000000000128).toString() returns "1000000000000000100", while
(1000000000000000128).toFixed(0) returns "1000000000000000128".

20.1.3.4 Number.prototype.toLocaleString( [ reserved1 [ , reserved2 ] ])

An ECMAScript implementation that includes the ECMA-402 Internationalization API must implement the Number.prototype.toLocaleString method as specified in the ECMA-402 specification. If an ECMAScript implementation does not include the ECMA-402 API the following specification of the toLocaleString method is used.

Produces a String value that represents this Number value formatted according to the conventions of the host environment’s current locale. This function is implementation-dependent, and it is permissible, but not encouraged, for it to return the same thing as toString.

The meanings of the optional parameters to this method are defined in the ECMA-402 specification; implementations that do not include ECMA-402 support must not use those parameter positions for anything else.

The length property of the toLocaleString method is 0.

20.1.3.5 Number.prototype.toPrecision ( precision )

Return a String containing this Number value represented either in decimal exponential notation with one digit before the significand's decimal point and precision–1 digits after the significand's decimal point or in decimal fixed notation with precision significant digits. If precision is undefined, call ToString (7.1.12) instead. Specifically, perform the following steps:

  1. Let x be thisNumberValue(this value).
  2. ReturnIfAbrupt(x).
  3. If precision is undefined, return ToString(x).
  4. Let p be ToInteger(precision).
  5. ReturnIfAbrupt(p).
  6. If x is NaN, return the String "NaN".
  7. Let s be the empty String.
  8. If x < 0, then
    1. Let s be code unit 0x002D (HYPHEN-MINUS).
    2. Let x = –x.
  9. If x = +∞, then
    1. Return the String that is the concatenation of s and "Infinity".
  10. If p < 1 or p > 21, throw a RangeError exception. However, an implementation is permitted to extend the behaviour of toPrecision for values of p less than 1 or greater than 21. In this case toPrecision would not necessarily throw RangeError for such values.
  11. If x = 0, then
    1. Let m be the String consisting of p occurrences of the code unit 0x0030 (DIGIT ZERO).
    2. Let e = 0.
  12. Else x ≠ 0,
    1. Let e and n be integers such that 10p–1n < 10p and for which the exact mathematical value of n × 10ep+1x is as close to zero as possible. If there are two such sets of e and n, pick the e and n for which n × 10ep+1 is larger.
    2. Let m be the String consisting of the digits of the decimal representation of n (in order, with no leading zeroes).
    3. If e < –6 or ep, then
      1. Assert: e ≠ 0
      2. Let a be the first element of m, and let b be the remaining p–1 elements of m.
      3. Let m be the concatenation of a, code unit 0x002E (FULL STOP), and b.
      4. If e > 0, then
        1. Let c be code unit 0x002B (PLUS SIGN).
      5. Else e < 0,
        1. Let c be code unit 0x002D (HYPHEN-MINUS).
        2. Let e = –e.
      6. Let d be the String consisting of the digits of the decimal representation of e (in order, with no leading zeroes).
      7. Return the concatenation of s, m, code unit 0x0065 (LATIN SMALL LETTER E), c, and d.
  13. If e = p–1, return the concatenation of the Strings s and m.
  14. If e ≥ 0, then
    1. Let m be the concatenation of the first e+1 elements of m, the code unit 0x002E (FULL STOP), and the remaining p– (e+1) elements of m.
  15. Else e < 0,
    1. Let m be the String formed by the concatenation of code unit 0x0030 (DIGIT ZERO), code unit 0x002E (FULL STOP), –(e+1) occurrences of code unit 0x0030 (DIGIT ZERO), and the String m.
  16. Return the String that is the concatenation of s and m.

The length property of the toPrecision method is 1.

If the toPrecision method is called with more than one argument, then the behaviour is undefined (see clause 17).

20.1.3.6 Number.prototype.toString ( [ radix ] )

NOTE The optional radix should be an integer value in the inclusive range 2 to 36. If radix not present or is undefined the Number 10 is used as the value of radix.

The following steps are performed:

  1. Let x be thisNumberValue(this value).
  2. ReturnIfAbrupt(x).
  3. If radix is not present, let radixNumber be 10.
  4. Else if radix is undefined, let radixNumber be 10.
  5. Else let radixNumber be ToInteger(radix).
  6. ReturnIfAbrupt(radixNumber).
  7. If radixNumber < 2 or radixNumber > 36, throw a RangeError exception.
  8. If radixNumber = 10, return ToString(x).
  9. Return the String representation of this Number value using the radix specified by radixNumber. Letters a-z are used for digits with values 10 through 35. The precise algorithm is implementation-dependent, however the algorithm should be a generalization of that specified in 7.1.12.1.

The toString function is not generic; it throws a TypeError exception if its this value is not a Number or a Number object. Therefore, it cannot be transferred to other kinds of objects for use as a method.

20.1.3.7 Number.prototype.valueOf ( )

  1. Let x be thisNumberValue(this value).
  2. Return x.

20.1.4 Properties of Number Instances

Number instances are ordinary objects that inherit properties from the Number prototype object. Number instances also have a [[NumberData]] internal slot. The [[NumberData]] internal slot is the Number value represented by this Number object.

20.2 The Math Object

The Math object is the %Math% intrinsic object and the initial value of the Math property of the global object. The Math object is a single ordinary object.

The value of the [[Prototype]] internal slot of the Math object is the intrinsic object %ObjectPrototype% (19.1.3).

The Math object is not a function object. It does not have a [[Construct]] internal method; it is not possible to use the Math object as a constructor with the new operator. The Math object also does not have a [[Call]] internal method; it is not possible to invoke the Math object as a function.

NOTE In this specification, the phrase “the Number value for x” has a technical meaning defined in 6.1.6.

20.2.1 Value Properties of the Math Object

20.2.1.1 Math.E

The Number value for e, the base of the natural logarithms, which is approximately 2.7182818284590452354.

This property has the attributes { [[Writable]]: false, [[Enumerable]]: false, [[Configurable]]: false }.

20.2.1.2 Math.LN10

The Number value for the natural logarithm of 10, which is approximately 2.302585092994046.

This property has the attributes { [[Writable]]: false, [[Enumerable]]: false, [[Configurable]]: false }.

20.2.1.3 Math.LN2

The Number value for the natural logarithm of 2, which is approximately 0.6931471805599453.

This property has the attributes { [[Writable]]: false, [[Enumerable]]: false, [[Configurable]]: false }.

20.2.1.4 Math.LOG10E

The Number value for the base-10 logarithm of e, the base of the natural logarithms; this value is approximately 0.4342944819032518.

This property has the attributes { [[Writable]]: false, [[Enumerable]]: false, [[Configurable]]: false }.

NOTE The value of Math.LOG10E is approximately the reciprocal of the value of Math.LN10.

20.2.1.5 Math.LOG2E

The Number value for the base-2 logarithm of e, the base of the natural logarithms; this value is approximately 1.4426950408889634.

This property has the attributes { [[Writable]]: false, [[Enumerable]]: false, [[Configurable]]: false }.

NOTE The value of Math.LOG2E is approximately the reciprocal of the value of Math.LN2.

20.2.1.6 Math.PI

The Number value for π, the ratio of the circumference of a circle to its diameter, which is approximately 3.1415926535897932.

This property has the attributes { [[Writable]]: false, [[Enumerable]]: false, [[Configurable]]: false }.

20.2.1.7 Math.SQRT1_2

The Number value for the square root of ½, which is approximately 0.7071067811865476.

This property has the attributes { [[Writable]]: false, [[Enumerable]]: false, [[Configurable]]: false }.

NOTE The value of Math.SQRT1_2 is approximately the reciprocal of the value of Math.SQRT2.

20.2.1.8 Math.SQRT2

The Number value for the square root of 2, which is approximately 1.4142135623730951.

This property has the attributes { [[Writable]]: false, [[Enumerable]]: false, [[Configurable]]: false }.

20.2.1.9 Math [ @@toStringTag ]

The initial value of the @@toStringTag property is the String value "Math".

This property has the attributes { [[Writable]]: false, [[Enumerable]]: false, [[Configurable]]: true }.

20.2.2 Function Properties of the Math Object

Each of the following Math object functions applies the ToNumber abstract operation to each of its arguments (in left-to-right order if there is more than one). If ToNumber returns an abrupt completion, that Completion Record is immediately returned. Otherwise, the function performs a computation on the resulting Number value(s). The value returned by each function is a Number.

In the function descriptions below, the symbols NaN, −0, +0, −∞ and +∞ refer to the Number values described in 6.1.6.

NOTE The behaviour of the functions acos, acosh, asin, asinh, atan, atanh, atan2, cbrt, cos, cosh, exp, expm1, hypot, log,log1p, log2, log10, pow, random, sin, sinh, sqrt, tan, and tanh is not precisely specified here except to require specific results for certain argument values that represent boundary cases of interest. For other argument values, these functions are intended to compute approximations to the results of familiar mathematical functions, but some latitude is allowed in the choice of approximation algorithms. The general intent is that an implementer should be able to use the same mathematical library for ECMAScript on a given hardware platform that is available to C programmers on that platform.

Although the choice of algorithms is left to the implementation, it is recommended (but not specified by this standard) that implementations use the approximation algorithms for IEEE 754-2008 arithmetic contained in fdlibm, the freely distributable mathematical library from Sun Microsystems (http://www.netlib.org/fdlibm).

20.2.2.1 Math.abs ( x )

Returns the absolute value of x; the result has the same magnitude as x but has positive sign.

  • If x is NaN, the result is NaN.
  • If x is −0, the result is +0.
  • If x is −∞, the result is +∞.

20.2.2.2 Math.acos ( x )

Returns an implementation-dependent approximation to the arc cosine of x. The result is expressed in radians and ranges from +0 to .

  • If x is NaN, the result is NaN.
  • If x is greater than 1, the result is NaN.
  • If x is less than 1, the result is NaN.
  • If x is exactly 1, the result is +0.

20.2.2.3 Math.acosh( x )

Returns an implementation-dependent approximation to the inverse hyperbolic cosine of x.

  • If x is NaN, the result is NaN.
  • If x is less than 1, the result is NaN.
  • If x is 1, the result is +0.
  • If x is +∞, the result is +∞.

20.2.2.4 Math.asin ( x )

Returns an implementation-dependent approximation to the arc sine of x. The result is expressed in radians and ranges from −π/2 to +π/2.

  • If x is NaN, the result is NaN.
  • If x is greater than 1, the result is NaN.
  • If x is less than –1, the result is NaN.
  • If x is +0, the result is +0.
  • If x is −0, the result is −0.

20.2.2.5 Math.asinh( x )

Returns an implementation-dependent approximation to the inverse hyperbolic sine of x.

  • If x is NaN, the result is NaN.
  • If x is +0, the result is +0.
  • If x is −0, the result is −0.
  • If x is +∞, the result is +∞.
  • If x is −∞, the result is −∞.

20.2.2.6 Math.atan ( x )

Returns an implementation-dependent approximation to the arc tangent of x. The result is expressed in radians and ranges from −π/2 to +π/2.

  • If x is NaN, the result is NaN.
  • If x is +0, the result is +0.
  • If x is −0, the result is −0.
  • If x is +∞, the result is an implementation-dependent approximation to +π/2.
  • If x is −∞, the result is an implementation-dependent approximation to −π/2.

20.2.2.7 Math.atanh( x )

Returns an implementation-dependent approximation to the inverse hyperbolic tangent of x.

  • If x is NaN, the result is NaN.
  • If x is less than −1, the result is NaN.
  • If x is greater than 1, the result is NaN.
  • If x is −1, the result is −∞.
  • If x is +1, the result is +∞.
  • If x is +0, the result is +0.
  • If x is −0, the result is −0.

20.2.2.8 Math.atan2 ( y, x )

Returns an implementation-dependent approximation to the arc tangent of the quotient y/x of the arguments y and x, where the signs of y and x are used to determine the quadrant of the result. Note that it is intentional and traditional for the two-argument arc tangent function that the argument named y be first and the argument named x be second. The result is expressed in radians and ranges from −π to .

  • If either x or y is NaN, the result is NaN.
  • If y>0 and x is +0, the result is an implementation-dependent approximation to +π/2.
  • If y>0 and x is −0, the result is an implementation-dependent approximation to +π/2.
  • If y is +0 and x>0, the result is +0.
  • If y is +0 and x is +0, the result is +0.
  • If y is +0 and x is −0, the result is an implementation-dependent approximation to +π.
  • If y is +0 and x<0, the result is an implementation-dependent approximation to +π.
  • If y is −0 and x>0, the result is −0.
  • If y is −0 and x is +0, the result is −0.
  • If y is −0 and x is −0, the result is an implementation-dependent approximation to −π.
  • If y is −0 and x<0, the result is an implementation-dependent approximation to −π.
  • If y<0 and x is +0, the result is an implementation-dependent approximation to −π/2.
  • If y<0 and x is −0, the result is an implementation-dependent approximation to −π/2.
  • If y>0 and y is finite and x is +∞, the result is +0.
  • If y>0 and y is finite and x is −∞, the result if an implementation-dependent approximation to +π.
  • If y<0 and y is finite and x is +∞, the result is −0.
  • If y<0 and y is finite and x is −∞, the result is an implementation-dependent approximation to −π.
  • If y is +∞ and x is finite, the result is an implementation-dependent approximation to +π/2.
  • If y is −∞ and x is finite, the result is an implementation-dependent approximation to −π/2.
  • If y is +∞ and x is +∞, the result is an implementation-dependent approximation to +π/4.
  • If y is +∞ and x is −∞, the result is an implementation-dependent approximation to +3π/4.
  • If y is −∞ and x is +∞, the result is an implementation-dependent approximation to −π/4.
  • If y is −∞ and x is −∞, the result is an implementation-dependent approximation to −3π/4.

20.2.2.9 Math.cbrt ( x )

Returns an implementation-dependent approximation to the cube root of x.

  • If x is NaN, the result is NaN.
  • If x is +0, the result is +0.
  • If x is −0, the result is −0.
  • If x is +∞, the result is +∞.
  • If x is −∞, the result is −∞.

20.2.2.10 Math.ceil ( x )

Returns the smallest (closest to −∞) Number value that is not less than x and is equal to a mathematical integer. If x is already an integer, the result is x.

  • If x is NaN, the result is NaN.
  • If x is +0, the result is +0.
  • If x is −0, the result is −0.
  • If x is +∞, the result is +∞.
  • If x is −∞, the result is −∞.
  • If x is less than 0 but greater than -1, the result is −0.

The value of Math.ceil(x) is the same as the value of -Math.floor(-x).

20.2.2.11 Math.clz32 ( x )

When Math.clz32 is called with one argument x, the following steps are taken:

  1. Let n be ToUint32(x).
  2. Let p be the number of leading zero bits in the 32-bit binary representation of n.
  3. Return p.

NOTE If n is 0, p will be 32. If the most significant bit of the 32-bit binary encoding of n is 1, p will be 0.

20.2.2.12 Math.cos ( x )

Returns an implementation-dependent approximation to the cosine of x. The argument is expressed in radians.

  • If x is NaN, the result is NaN.
  • If x is +0, the result is 1.
  • If x is −0, the result is 1.
  • If x is +∞, the result is NaN.
  • If x is −∞, the result is NaN.

20.2.2.13 Math.cosh ( x )

Returns an implementation-dependent approximation to the hyperbolic cosine of x.

  • If x is NaN, the result is NaN.
  • If x is +0, the result is 1.
  • If x is −0, the result is 1.
  • If x is +∞, the result is +∞.
  • If x is −∞, the result is +∞.

NOTE The value of cosh(x) is the same as (exp(x) + exp(-x))/2.

20.2.2.14 Math.exp ( x )

Returns an implementation-dependent approximation to the exponential function of x (e raised to the power of x, where e is the base of the natural logarithms).

  • If x is NaN, the result is NaN.
  • If x is +0, the result is 1.
  • If x is −0, the result is 1.
  • If x is +∞, the result is +∞.
  • If x is −∞, the result is +0.

20.2.2.15 Math.expm1 ( x )

Returns an implementation-dependent approximation to subtracting 1 from the exponential function of x (e raised to the power of x, where e is the base of the natural logarithms). The result is computed in a way that is accurate even when the value of x is close 0.

  • If x is NaN, the result is NaN.
  • If x is +0, the result is +0.
  • If x is −0, the result is −0.
  • If x is +∞, the result is +∞.
  • If x is −∞, the result is −1.

20.2.2.16 Math.floor ( x )

Returns the greatest (closest to +∞) Number value that is not greater than x and is equal to a mathematical integer. If x is already an integer, the result is x.

  • If x is NaN, the result is NaN.
  • If x is +0, the result is +0.
  • If x is −0, the result is −0.
  • If x is +∞, the result is +∞.
  • If x is −∞, the result is −∞.
  • If x is greater than 0 but less than 1, the result is +0.

NOTE The value of Math.floor(x) is the same as the value of -Math.ceil(-x).

20.2.2.17 Math.fround ( x )

When Math.fround is called with argument x the following steps are taken:

  1. If x is NaN, return NaN.
  2. If x is one of +0, −0, +∞, −∞, return x.
  3. Let x32 be the result of converting x to a value in IEEE 754-2008 binary32 format using roundTiesToEven.
  4. Let x64 be the result of converting x32 to a value in IEEE 754-2008 binary64 format.
  5. Return the ECMAScript Number value corresponding to x64.

20.2.2.18 Math.hypot ( value1 , value2 , …values )

Math.hypot returns an implementation-dependent approximation of the square root of the sum of squares of its arguments.

  • If no arguments are passed, the result is +0.
  • If any argument is +∞, the result is +∞.
  • If any argument is −∞, the result is +∞.
  • If no argument is +∞ or −∞, and any argument is NaN, the result is NaN.
  • If all arguments are either +0 or −0, the result is +0.

The length property of the hypot function is 2.

NOTE Implementations should take care to avoid the loss of precision from overflows and underflows that are prone to occur in naive implementations when this function is called with two or more arguments.

20.2.2.19 Math.imul ( x, y )

When the Math.imul is called with arguments x and y the following steps are taken:

  1. Let a be ToUint32(x).
  2. Let b be ToUint32(y).
  3. Let product be (a × b) modulo 232.
  4. If product ≥ 231, return product − 232, otherwise return product.

20.2.2.20 Math.log ( x )

Returns an implementation-dependent approximation to the natural logarithm of x.

  • If x is NaN, the result is NaN.
  • If x is less than 0, the result is NaN.
  • If x is +0 or −0, the result is −∞.
  • If x is 1, the result is +0.
  • If x is +∞, the result is +∞.

20.2.2.21 Math.log1p ( x )

Returns an implementation-dependent approximation to the natural logarithm of 1 + x. The result is computed in a way that is accurate even when the value of x is close to zero.

  • If x is NaN, the result is NaN.
  • If x is less than -1, the result is NaN.
  • If x is -1, the result is -∞.
  • If x is +0, the result is +0.
  • If x is −0, the result is −0.
  • If x is +∞, the result is +∞.

20.2.2.22 Math.log10 ( x )

Returns an implementation-dependent approximation to the base 10 logarithm of x.

  • If x is NaN, the result is NaN.
  • If x is less than 0, the result is NaN.
  • If x is +0, the result is −∞.
  • If x is −0, the result is −∞.
  • If x is 1, the result is +0.
  • If x is +∞, the result is +∞.

20.2.2.23 Math.log2 ( x )

Returns an implementation-dependent approximation to the base 2 logarithm of x.

  • If x is NaN, the result is NaN.
  • If x is less than 0, the result is NaN.
  • If x is +0, the result is −∞.
  • If x is −0, the result is −∞.
  • If x is 1, the result is +0.
  • If x is +∞, the result is +∞.

20.2.2.24 Math.max ( value1, value2 , …values )

Given zero or more arguments, calls ToNumber on each of the arguments and returns the largest of the resulting values.

  • If no arguments are given, the result is −∞.

  • If any value is NaN, the result is NaN.

  • The comparison of values to determine the largest value is done using the Abstract Relational Comparison algorithm (7.2.11) except that +0 is considered to be larger than −0.

The length property of the max method is 2.

20.2.2.25 Math.min ( value1, value2 , …values )

Given zero or more arguments, calls ToNumber on each of the arguments and returns the smallest of the resulting values.

  • If no arguments are given, the result is +∞.

  • If any value is NaN, the result is NaN.

  • The comparison of values to determine the smallest value is done using the Abstract Relational Comparison algorithm (7.2.11) except that +0 is considered to be larger than −0.

The length property of the min method is 2.

20.2.2.26 Math.pow ( x, y )

Returns an implementation-dependent approximation to the result of raising x to the power y.

  • If y is NaN, the result is NaN.
  • If y is +0, the result is 1, even if x is NaN.
  • If y is −0, the result is 1, even if x is NaN.
  • If x is NaN and y is nonzero, the result is NaN.
  • If abs(x)>1 and y is +∞, the result is +∞.
  • If abs(x)>1 and y is −∞, the result is +0.
  • If abs(x) is 1 and y is +∞, the result is NaN.
  • If abs(x) is 1 and y is −∞, the result is NaN.
  • If abs(x)<1 and y is +∞, the result is +0.
  • If abs(x)<1 and y is −∞, the result is +∞.
  • If x is +∞ and y>0, the result is +∞.
  • If x is +∞ and y<0, the result is +0.
  • If x is −∞ and y>0 and y is an odd integer, the result is −∞.
  • If x is −∞ and y>0 and y is not an odd integer, the result is +∞.
  • If x is −∞ and y<0 and y is an odd integer, the result is −0.
  • If x is −∞ and y<0 and y is not an odd integer, the result is +0.
  • If x is +0 and y>0, the result is +0.
  • If x is +0 and y<0, the result is +∞.
  • If x is −0 and y>0 and y is an odd integer, the result is −0.
  • If x is −0 and y>0 and y is not an odd integer, the result is +0.
  • If x is −0 and y<0 and y is an odd integer, the result is −∞.
  • If x is −0 and y<0 and y is not an odd integer, the result is +∞.
  • If x<0 and x is finite and y is not an integer, the result is NaN.

20.2.2.27 Math.random ( )

Returns a Number value with positive sign, greater than or equal to 0 but less than 1, chosen randomly or pseudo randomly with approximately uniform distribution over that range, using an implementation-dependent algorithm or strategy. This function takes no arguments.

Each Math.random function created for distinct code Realms must produce a distinct sequence of values from successive calls.

20.2.2.28 Math.round ( x )

Returns the Number value that is closest to x and is equal to a mathematical integer. If two integer Number values are equally close to x, then the result is the Number value that is closer to +∞. If x is already an integer, the result is x.

  • If x is NaN, the result is NaN.
  • If x is +0, the result is +0.
  • If x is −0, the result is −0.
  • If x is +∞, the result is +∞.
  • If x is −∞, the result is −∞.
  • If x is greater than 0 but less than 0.5, the result is +0.
  • If x is less than 0 but greater than or equal to -0.5, the result is −0.

NOTE 1 Math.round(3.5) returns 4, but Math.round(–3.5) returns –3.

NOTE 2 The value of Math.round(x) is not always the same as the value of Math.floor(x+0.5). When x is −0 or is less than 0 but greater than or equal to -0.5, Math.round(x) returns −0, but Math.floor(x+0.5) returns +0. Math.round(x) may also differ from the value of Math.floor(x+0.5)because of internal rounding when computing x+0.5.

20.2.2.29 Math.sign(x)

Returns the sign of the x, indicating whether x is positive, negative or zero.

  • If x is NaN, the result is NaN.
  • If x is −0, the result is −0.
  • If x is +0, the result is +0.
  • If x is negative and not −0, the result is −1.
  • If x is positive and not +0, the result is +1.

20.2.2.30 Math.sin ( x )

Returns an implementation-dependent approximation to the sine of x. The argument is expressed in radians.

  • If x is NaN, the result is NaN.
  • If x is +0, the result is +0.
  • If x is −0, the result is −0.
  • If x is +∞ or −∞, the result is NaN.

20.2.2.31 Math.sinh( x )

Returns an implementation-dependent approximation to the hyperbolic sine of x.

  • If x is NaN, the result is NaN.
  • If x is +0, the result is +0.
  • If x is −0, the result is −0.
  • If x is +∞, the result is +∞.
  • If x is −∞, the result is −∞.

NOTE The value of sinh(x) is the same as (exp(x) - exp(-x))/2.

20.2.2.32 Math.sqrt ( x )

Returns an implementation-dependent approximation to the square root of x.

  • If x is NaN, the result is NaN.
  • If x is less than 0, the result is NaN.
  • If x is +0, the result is +0.
  • If x is −0, the result is −0.
  • If x is +∞, the result is +∞.

20.2.2.33 Math.tan ( x )

Returns an implementation-dependent approximation to the tangent of x. The argument is expressed in radians.

  • If x is NaN, the result is NaN.
  • If x is +0, the result is +0.
  • If x is −0, the result is −0.
  • If x is +∞ or −∞, the result is NaN.

20.2.2.34 Math.tanh ( x )

Returns an implementation-dependent approximation to the hyperbolic tangent of x.

  • If x is NaN, the result is NaN.
  • If x is +0, the result is +0.
  • If x is −0, the result is −0.
  • If x is +∞, the result is +1.
  • If x is −∞, the result is -1.

NOTE The value of tanh(x) is the same as (exp(x) - exp(-x))/(exp(x) + exp(-x)).

20.2.2.35 Math.trunc ( x )

Returns the integral part of the number x, removing any fractional digits. If x is already an integer, the result is x.

  • If x is NaN, the result is NaN.
  • If x is −0, the result is −0.
  • If x is +0, the result is +0.
  • If x is +∞, the result is +∞.
  • If x is −∞, the result is −∞.
  • If x is greater than 0 but less than 1, the result is +0.
  • If x is less than 0 but greater than −1, the result is −0.

20.3 Date Objects

20.3.1 Overview of Date Objects and Definitions of Abstract Operations

The following functions are abstract operations that operate on time values (defined in 20.3.1.1). Note that, in every case, if any argument to one of these functions is NaN, the result will be NaN.

20.3.1.1 Time Values and Time Range

A Date object contains a Number indicating a particular instant in time to within a millisecond. Such a Number is called a time value. A time value may also be NaN, indicating that the Date object does not represent a specific instant of time.

Time is measured in ECMAScript in milliseconds since 01 January, 1970 UTC. In time values leap seconds are ignored. It is assumed that there are exactly 86,400,000 milliseconds per day. ECMAScript Number values can represent all integers from –9,007,199,254,740,992 to 9,007,199,254,740,992; this range suffices to measure times to millisecond precision for any instant that is within approximately 285,616 years, either forward or backward, from 01 January, 1970 UTC.

The actual range of times supported by ECMAScript Date objects is slightly smaller: exactly –100,000,000 days to 100,000,000 days measured relative to midnight at the beginning of 01 January, 1970 UTC. This gives a range of 8,640,000,000,000,000 milliseconds to either side of 01 January, 1970 UTC.

The exact moment of midnight at the beginning of 01 January, 1970 UTC is represented by the value +0.

20.3.1.2 Day Number and Time within Day

A given time value t belongs to day number

Day(t) = floor(t / msPerDay)

where the number of milliseconds per day is

msPerDay = 86400000

The remainder is called the time within the day:

TimeWithinDay(t) = t modulo msPerDay

20.3.1.3 Year Number

ECMAScript uses an extrapolated Gregorian system to map a day number to a year number and to determine the month and date within that year. In this system, leap years are precisely those which are (divisible by 4) and ((not divisible by 100) or (divisible by 400)). The number of days in year number y is therefore defined by

DaysInYear(y)
= 365 if (y modulo 4) ≠ 0
= 366 if (y modulo 4) = 0 and (y modulo 100) ≠ 0
= 365 if (y modulo 100) = 0 and (y modulo 400) ≠ 0
= 366 if (y modulo 400) = 0

All non-leap years have 365 days with the usual number of days per month and leap years have an extra day in February. The day number of the first day of year y is given by:

DayFromYear(y) = 365 × (y−1970) + floor((y−1969)/4) − floor((y−1901)/100) + floor((y−1601)/400)

The time value of the start of a year is:

TimeFromYear(y) = msPerDay × DayFromYear(y)

A time value determines a year by:

YearFromTime(t) = the largest integer y (closest to positive infinity) such that TimeFromYear(y) ≤ t

The leap-year function is 1 for a time within a leap year and otherwise is zero:

InLeapYear(t)
= 0 if DaysInYear(YearFromTime(t)) = 365
= 1 if DaysInYear(YearFromTime(t)) = 366

20.3.1.4 Month Number

Months are identified by an integer in the range 0 to 11, inclusive. The mapping MonthFromTime(t) from a time value t to a month number is defined by:

MonthFromTime(t)
= 0 if 0 ≤ DayWithinYear(t) < 31
= 1 if 31 ≤ DayWithinYear (t) < 59+InLeapYear(t)
= 2 if 59+InLeapYear(t) ≤ DayWithinYear (t) < 90+InLeapYear(t)
= 3 if 90+InLeapYear(t) ≤ DayWithinYear (t) < 120+InLeapYear(t)
= 4 if 120+InLeapYear(t) ≤ DayWithinYear (t) < 151+InLeapYear(t)
= 5 if 151+InLeapYear(t) ≤ DayWithinYear (t) < 181+InLeapYear(t)
= 6 if 181+InLeapYear(t) ≤ DayWithinYear (t) < 212+InLeapYear(t)
= 7 if 212+InLeapYear(t) ≤ DayWithinYear (t) < 243+InLeapYear(t)
= 8 if 243+InLeapYear(t) ≤ DayWithinYear (t) < 273+InLeapYear(t)
= 9 if 273+InLeapYear(t) ≤ DayWithinYear (t) < 304+InLeapYear(t)
= 10 if 304+InLeapYear(t) ≤ DayWithinYear (t) < 334+InLeapYear(t)
= 11 if 334+InLeapYear(t) ≤ DayWithinYear (t) < 365+InLeapYear(t)

where

DayWithinYear(t) = Day(t)−DayFromYear(YearFromTime(t))

A month value of 0 specifies January; 1 specifies February; 2 specifies March; 3 specifies April; 4 specifies May; 5 specifies June; 6 specifies July; 7 specifies August; 8 specifies September; 9 specifies October; 10 specifies November; and 11 specifies December. Note that MonthFromTime(0) = 0, corresponding to Thursday, 01 January, 1970.

20.3.1.5 Date Number

A date number is identified by an integer in the range 1 through 31, inclusive. The mapping DateFromTime(t) from a time value t to a date number is defined by:

DateFromTime(t)
= DayWithinYear(t)+1 if MonthFromTime(t)=0
= DayWithinYear(t)−30 if MonthFromTime(t)=1
= DayWithinYear(t)−58−InLeapYear(t) if MonthFromTime(t)=2
= DayWithinYear(t)−89−InLeapYear(t) if MonthFromTime(t)=3
= DayWithinYear(t)−119−InLeapYear(t) if MonthFromTime(t)=4
= DayWithinYear(t)−150−InLeapYear(t) if MonthFromTime(t)=5
= DayWithinYear(t)−180−InLeapYear(t) if MonthFromTime(t)=6
= DayWithinYear(t)−211−InLeapYear(t) if MonthFromTime(t)=7
= DayWithinYear(t)−242−InLeapYear(t) if MonthFromTime(t)=8
= DayWithinYear(t)−272−InLeapYear(t) if MonthFromTime(t)=9
= DayWithinYear(t)−303−InLeapYear(t) if MonthFromTime(t)=10
= DayWithinYear(t)−333−InLeapYear(t) if MonthFromTime(t)=11

20.3.1.6 Week Day

The weekday for a particular time value t is defined as

WeekDay(t) = (Day(t) + 4) modulo 7

A weekday value of 0 specifies Sunday; 1 specifies Monday; 2 specifies Tuesday; 3 specifies Wednesday; 4 specifies Thursday; 5 specifies Friday; and 6 specifies Saturday. Note that WeekDay(0) = 4, corresponding to Thursday, 01 January, 1970.

20.3.1.7 Local Time Zone Adjustment

An implementation of ECMAScript is expected to determine the local time zone adjustment. The local time zone adjustment is a value LocalTZA measured in milliseconds which when added to UTC represents the local standard time. Daylight saving time is not reflected by LocalTZA.

NOTE It is recommended that implementations use the time zone information of the IANA Time Zone Database

20.3.1.8 Daylight Saving Time Adjustment

An implementation dependent algorithm using best available information on time zones to determine the local daylight saving time adjustment DaylightSavingTA(t), measured in milliseconds. An implementation of ECMAScript is expected to make its best effort to determine the local daylight saving time adjustment.

NOTE It is recommended that implementations use the time zone information of the IANA Time Zone Database

20.3.1.9 LocalTime ( t )

The abstract operation LocalTime with argument t converts t from UTC to local time by performing the following steps:

  1. ReturnIfAbrupt(t).
  2. Return t + LocalTZA + DaylightSavingTA(t).

20.3.1.10 UTC ( t )

The abstract operation UTC with argument t converts t from local time to UTC is defined by performing the following steps:

  1. ReturnIfAbrupt(t).
  2. Return tLocalTZADaylightSavingTA(tLocalTZA).

NOTE UTC(LocalTime(t)) is not necessarily always equal to t.

20.3.1.11 Hours, Minutes, Second, and Milliseconds

The following abstract operations are useful in decomposing time values:

HourFromTime(t) = floor(t / msPerHour) modulo HoursPerDay

MinFromTime(t) = floor(t / msPerMinute) modulo MinutesPerHour

SecFromTime(t) = floor(t / msPerSecond) modulo SecondsPerMinute

msFromTime(t) = t modulo msPerSecond

where

HoursPerDay = 24

MinutesPerHour = 60

SecondsPerMinute = 60

msPerSecond = 1000

msPerMinute = 60000 = msPerSecond × SecondsPerMinute

msPerHour = 3600000 = msPerMinute × MinutesPerHour

20.3.1.12 MakeTime (hour, min, sec, ms)

The abstract operation MakeTime calculates a number of milliseconds from its four arguments, which must be ECMAScript Number values. This operator functions as follows:

  1. If hour is not finite or min is not finite or sec is not finite or ms is not finite, return NaN.
  2. Let h be ToInteger(hour).
  3. Let m be ToInteger(min).
  4. Let s be ToInteger(sec).
  5. Let milli be ToInteger(ms).
  6. Let t be h * msPerHour + m * msPerMinute + s * msPerSecond + milli, performing the arithmetic according to IEEE 754-2008 rules (that is, as if using the ECMAScript operators * and +).
  7. Return t.

20.3.1.13 MakeDay (year, month, date)

The abstract operation MakeDay calculates a number of days from its three arguments, which must be ECMAScript Number values. This operator functions as follows:

  1. If year is not finite or month is not finite or date is not finite, return NaN.
  2. Let y be ToInteger(year).
  3. Let m be ToInteger(month).
  4. Let dt be ToInteger(date).
  5. Let ym be y + floor(m /12).
  6. Let mn be m modulo 12.
  7. Find a value t such that YearFromTime(t) is ym and MonthFromTime(t) is mn and DateFromTime(t) is 1; but if this is not possible (because some argument is out of range), return NaN.
  8. Return Day(t) + dt − 1.

20.3.1.14 MakeDate (day, time)

The abstract operation MakeDate calculates a number of milliseconds from its two arguments, which must be ECMAScript Number values. This operator functions as follows:

  1. If day is not finite or time is not finite, return NaN.
  2. Return day × msPerDay + time.

20.3.1.15 TimeClip (time)

The abstract operation TimeClip calculates a number of milliseconds from its argument, which must be an ECMAScript Number value. This operator functions as follows:

  1. If time is not finite, return NaN.
  2. If abs(time) > 8.64 × 1015, return NaN.
  3. Return ToInteger(time) + (+0). (Adding a positive zero converts −0 to +0.)

NOTE The point of step 3 is that an implementation is permitted a choice of internal representations of time values, for example as a 64-bit signed integer or as a 64-bit floating-point value. Depending on the implementation, this internal representation may or may not distinguish −0 and +0.

20.3.1.16 Date Time String Format

ECMAScript defines a string interchange format for date-times based upon a simplification of the ISO 8601 Extended Format. The format is as follows: YYYY-MM-DDTHH:mm:ss.sssZ

Where the fields are as follows:

YYYY is the decimal digits of the year 0000 to 9999 in the Gregorian calendar.
- "-" (hyphen) appears literally twice in the string.
MM is the month of the year from 01 (January) to 12 (December).
DD is the day of the month from 01 to 31.
T "T" appears literally in the string, to indicate the beginning of the time element.
HH is the number of complete hours that have passed since midnight as two decimal digits from 00 to 24.
: ":" (colon) appears literally twice in the string.
mm is the number of complete minutes since the start of the hour as two decimal digits from 00 to 59.
ss is the number of complete seconds since the start of the minute as two decimal digits from 00 to 59.
. "." (dot) appears literally in the string.
sss is the number of complete milliseconds since the start of the second as three decimal digits.
Z is the time zone offset specified as "Z" (for UTC) or either "+" or "-" followed by a time expression HH:mm

This format includes date-only forms:

YYYY
YYYY-MM
YYYY-MM-DD

It also includes “date-time” forms that consist of one of the above date-only forms immediately followed by one of the following time forms with an optional time zone offset appended:

THH:mm
THH:mm:ss
THH:mm:ss.sss

All numbers must be base 10. If the MM or DD fields are absent "01" is used as the value. If the HH, mm, or ss fields are absent "00" is used as the value and the value of an absent sss field is "000". If the time zone offset is absent, the date-time is interpreted as a local time.

Illegal values (out-of-bounds as well as syntax errors) in a format string means that the format string is not a valid instance of this format.

NOTE 1 As every day both starts and ends with midnight, the two notations 00:00 and 24:00 are available to distinguish the two midnights that can be associated with one date. This means that the following two notations refer to exactly the same point in time: 1995-02-04T24:00 and 1995-02-05T00:00

NOTE 2 There exists no international standard that specifies abbreviations for civil time zones like CET, EST, etc. and sometimes the same abbreviation is even used for two very different time zones. For this reason, ISO 8601 and this format specifies numeric representations of date and time.

20.3.1.16.1 Extended years

ECMAScript requires the ability to specify 6 digit years (extended years); approximately 285,426 years, either forward or backward, from 01 January, 1970 UTC. To represent years before 0 or after 9999, ISO 8601 permits the expansion of the year representation, but only by prior agreement between the sender and the receiver. In the simplified ECMAScript format such an expanded year representation shall have 2 extra year digits and is always prefixed with a + or – sign. The year 0 is considered positive and hence prefixed with a + sign.

NOTE Examples of extended years:

-283457-03-21T15:00:59.008Z

283458 B.C.

-000001-01-01T00:00:00Z

2 B.C.

+000000-01-01T00:00:00Z

1 B.C.

+000001-01-01T00:00:00Z

1 A.D.

+001970-01-01T00:00:00Z

1970 A.D.

+002009-12-15T00:00:00Z

2009 A.D.

+287396-10-12T08:59:00.992Z

287396 A.D.

20.3.2 The Date Constructor

The Date constructor is the %Date% intrinsic object and the initial value of the Date property of the global object. When called as a constructor it creates and initializes a new Date object. When Date is called as a function rather than as a constructor, it returns a String representing the current time (UTC).

The Date constructor is a single function whose behaviour is overloaded based upon the number and types of its arguments.

The Date constructor is designed to be subclassable. It may be used as the value of an extends clause of a class definition. Subclass constructors that intend to inherit the specified Date behaviour must include a super call to the Date constructor to create and initialize the subclass instance with a [[DateValue]] internal slot.

20.3.2.1 Date ( year, month [, date [ , hours [ , minutes [ , seconds [ , ms ] ] ] ] ] )

This description applies only if the Date constructor is called with at least two arguments.

When the Date function is called the following steps are taken:

  1. Let numberOfArgs be the number of arguments passed to this function call.
  2. Assert: numberOfArgs ≥ 2.
  3. If NewTarget is not undefined, then
    1. Let y be ToNumber(year).
    2. ReturnIfAbrupt(y).
    3. Let m be ToNumber(month).
    4. ReturnIfAbrupt(m).
    5. If date is supplied, let dt be ToNumber(date); else let dt be 1.
    6. ReturnIfAbrupt(dt).
    7. If hours is supplied, let h be ToNumber(hours); else let h be 0.
    8. ReturnIfAbrupt(h).
    9. If minutes is supplied, let min be ToNumber(minutes); else let min be 0.
    10. ReturnIfAbrupt(min).
    11. If seconds is supplied, let s be ToNumber(seconds); else let s be 0.
    12. ReturnIfAbrupt(s).
    13. If ms is supplied, let milli be ToNumber(ms); else let milli be 0.
    14. ReturnIfAbrupt(milli).
    15. If y is not NaN and 0 ≤ ToInteger(y) ≤ 99, let yr be 1900+ToInteger(y); otherwise, let yr be y.
    16. Let finalDate be MakeDate(MakeDay(yr, m, dt), MakeTime(h, min, s, milli)).
    17. Let O be OrdinaryCreateFromConstructor(NewTarget, "%DatePrototype%", «‍ [[DateValue]]»).
    18. ReturnIfAbrupt(O).
    19. Set the [[DateValue]] internal slot of O to TimeClip(UTC(finalDate)).
    20. Return O.
  4. Else,
    1. Let now be the Number that is the time value (UTC) identifying the current time.
    2. Return ToDateString (now).

20.3.2.2 Date ( value )

This description applies only if the Date constructor is called with exactly one argument.

When the Date function is called the following steps are taken:

  1. Let numberOfArgs be the number of arguments passed to this function call.
  2. Assert: numberOfArgs = 1.
  3. If NewTarget is not undefined, then
    1. If Type(value) is Object and value has a [[DateValue]] internal slot, then
      1. Let tv be thisTimeValue(value).
    2. Else,
      1. Let v be ToPrimitive(value).
      2. If Type(v) is String, then
        1. Let tv be the result of parsing v as a date, in exactly the same manner as for the parse method (20.3.3.2). If the parse resulted in an abrupt completion, tv is the Completion Record.
      3. Else,
        1. Let tv be ToNumber(v).
    3. ReturnIfAbrupt(tv).
    4. Let O be OrdinaryCreateFromConstructor(NewTarget, "%DatePrototype%", «‍ [[DateValue]]»).
    5. ReturnIfAbrupt(O).
    6. Set the [[DateValue]] internal slot of O to TimeClip(tv).
    7. Return O.
  4. Else,
    1. Let now be the Number that is the time value (UTC) identifying the current time.
    2. Return ToDateString (now).

20.3.2.3 Date ( )

This description applies only if the Date constructor is called with no arguments.

When the Date function is called the following steps are taken:

  1. Let numberOfArgs be the number of arguments passed to this function call.
  2. Assert: numberOfArgs = 0.
  3. If NewTarget is not undefined, then
    1. Let O be OrdinaryCreateFromConstructor(NewTarget, "%DatePrototype%", «‍ [[DateValue]]»).
    2. ReturnIfAbrupt(O).
    3. Set the [[DateValue]] internal slot of O to the time value (UTC) identifying the current time.
    4. Return O.
  4. Else,
    1. Let now be the Number that is the time value (UTC) identifying the current time.
    2. Return ToDateString (now).

20.3.3 Properties of the Date Constructor

The value of the [[Prototype]] internal slot of the Date constructor is the intrinsic object %FunctionPrototype% (19.2.3).

Besides the length property (whose value is 7), the Date constructor has the following properties:

20.3.3.1 Date.now ( )

The now function returns a Number value that is the time value designating the UTC date and time of the occurrence of the call to now.

20.3.3.2 Date.parse ( string )

The parse function applies the ToString operator to its argument. If ToString results in an abrupt completion the Completion Record is immediately returned. Otherwise, parse interprets the resulting String as a date and time; it returns a Number, the UTC time value corresponding to the date and time. The String may be interpreted as a local time, a UTC time, or a time in some other time zone, depending on the contents of the String. The function first attempts to parse the format of the String according to the rules (including extended years) called out in Date Time String Format (20.3.1.16). If the String does not conform to that format the function may fall back to any implementation-specific heuristics or implementation-specific date formats. Unrecognizable Strings or dates containing illegal element values in the format String shall cause Date.parse to return NaN.

If x is any Date object whose milliseconds amount is zero within a particular implementation of ECMAScript, then all of the following expressions should produce the same numeric value in that implementation, if all the properties referenced have their initial values:

x.valueOf()
Date.parse(x.toString())
Date.parse(x.toUTCString())
Date.parse(x.toISOString())

However, the expression

Date.parse(x.toLocaleString())

is not required to produce the same Number value as the preceding three expressions and, in general, the value produced by Date.parse is implementation-dependent when given any String value that does not conform to the Date Time String Format (20.3.1.16) and that could not be produced in that implementation by the toString or toUTCString method.

20.3.3.3 Date.prototype

The initial value of Date.prototype is the intrinsic object %DatePrototype% (20.3.4).

This property has the attributes { [[Writable]]: false, [[Enumerable]]: false, [[Configurable]]: false }.

20.3.3.4 Date.UTC ( year, month [ , date [ , hours [ , minutes [ , seconds [ , ms ] ] ] ] ] )

When the UTC function is called with fewer than two arguments, the behaviour is implementation-dependent. When the UTC function is called with two to seven arguments, it computes the date from year, month and (optionally) date, hours, minutes, seconds and ms. The following steps are taken:

  1. Let y be ToNumber(year).
  2. ReturnIfAbrupt(y).
  3. Let m be ToNumber(month).
  4. ReturnIfAbrupt(m).
  5. If date is supplied, let dt be ToNumber(date); else let dt be 1.
  6. ReturnIfAbrupt(dt).
  7. If hours is supplied, let h be ToNumber(hours); else let h be 0.
  8. ReturnIfAbrupt(h).
  9. If minutes is supplied, let min be ToNumber(minutes); else let min be 0.
  10. ReturnIfAbrupt(min).
  11. If seconds is supplied, let s be ToNumber(seconds); else let s be 0.
  12. ReturnIfAbrupt(s).
  13. If ms is supplied, let milli be ToNumber(ms); else let milli be 0.
  14. ReturnIfAbrupt(milli).
  15. If y is not NaN and 0 ≤ ToInteger(y) ≤ 99, let yr be 1900+ToInteger(y); otherwise, let yr be y.
  16. Return TimeClip(MakeDate(MakeDay(yr, m, dt), MakeTime(h, min, s, milli))).

The length property of the UTC function is 7.

NOTE The UTC function differs from the Date constructor in two ways: it returns a time value as a Number, rather than creating a Date object, and it interprets the arguments in UTC rather than as local time.

20.3.4 Properties of the Date Prototype Object

The Date prototype object is the intrinsic object %DatePrototype%. The Date prototype object is itself an ordinary object. It is not a Date instance and does not have a [[DateValue]] internal slot.

The value of the [[Prototype]] internal slot of the Date prototype object is the intrinsic object %ObjectPrototype% (20.3.4).

Unless explicitly defined otherwise, the methods of the Date prototype object defined below are not generic and the this value passed to them must be an object that has a [[DateValue]] internal slot that has been initialized to a time value.

The abstract operation thisTimeValue(value) performs the following steps:

  1. If Type(value) is Object and value has a [[DateValue]] internal slot, then
    1. Return the value of value’s [[DateValue]] internal slot.
  2. Throw a TypeError exception.

In following descriptions of functions that are properties of the Date prototype object, the phrase “this Date object” refers to the object that is the this value for the invocation of the function. If the Type of the this value is not Object, a TypeError exception is thrown. The phrase “this time value” within the specification of a method refers to the result returned by calling the abstract operation thisTimeValue with the this value of the method invocation passed as the argument.

20.3.4.1 Date.prototype.constructor

The initial value of Date.prototype.constructor is the intrinsic object %Date%.

20.3.4.2 Date.prototype.getDate ( )

The following steps are performed:

  1. Let t be this time value.
  2. ReturnIfAbrupt(t).
  3. If t is NaN, return NaN.
  4. Return DateFromTime(LocalTime(t)).

20.3.4.3 Date.prototype.getDay ( )

The following steps are performed:

  1. Let t be this time value.
  2. ReturnIfAbrupt(t).
  3. If t is NaN, return NaN.
  4. Return WeekDay(LocalTime(t)).

20.3.4.4 Date.prototype.getFullYear ( )

The following steps are performed:

  1. Let t be this time value.
  2. ReturnIfAbrupt(t).
  3. If t is NaN, return NaN.
  4. Return YearFromTime(LocalTime(t)).

20.3.4.5 Date.prototype.getHours ( )

The following steps are performed:

  1. Let t be this time value.
  2. ReturnIfAbrupt(t).
  3. If t is NaN, return NaN.
  4. Return HourFromTime(LocalTime(t)).

20.3.4.6 Date.prototype.getMilliseconds ( )

The following steps are performed:

  1. Let t be this time value.
  2. ReturnIfAbrupt(t).
  3. If t is NaN, return NaN.
  4. Return msFromTime(LocalTime(t)).

20.3.4.7 Date.prototype.getMinutes ( )

The following steps are performed:

  1. Let t be this time value.
  2. ReturnIfAbrupt(t).
  3. If t is NaN, return NaN.
  4. Return MinFromTime(LocalTime(t)).

20.3.4.8 Date.prototype.getMonth ( )

The following steps are performed:

  1. Let t be this time value.
  2. ReturnIfAbrupt(t).
  3. If t is NaN, return NaN.
  4. Return MonthFromTime(LocalTime(t)).

20.3.4.9 Date.prototype.getSeconds ( )

The following steps are performed:

  1. Let t be this time value.
  2. ReturnIfAbrupt(t).
  3. If t is NaN, return NaN.
  4. Return SecFromTime(LocalTime(t)).

20.3.4.10 Date.prototype.getTime ( )

The following steps are performed:

  1. Return this time value.

20.3.4.11 Date.prototype.getTimezoneOffset ( )

The following steps are performed:

  1. Let t be this time value.
  2. ReturnIfAbrupt(t).
  3. If t is NaN, return NaN.
  4. Return (tLocalTime(t)) / msPerMinute.

20.3.4.12 Date.prototype.getUTCDate ( )

The following steps are performed:

  1. Let t be this time value.
  2. ReturnIfAbrupt(t).
  3. If t is NaN, return NaN.
  4. Return DateFromTime(t).

20.3.4.13 Date.prototype.getUTCDay ( )

The following steps are performed:

  1. Let t be this time value.
  2. ReturnIfAbrupt(t).
  3. If t is NaN, return NaN.
  4. Return WeekDay(t).

20.3.4.14 Date.prototype.getUTCFullYear ( )

The following steps are performed:

  1. Let t be this time value.
  2. ReturnIfAbrupt(t).
  3. If t is NaN, return NaN.
  4. Return YearFromTime(t).

20.3.4.15 Date.prototype.getUTCHours ( )

The following steps are performed:

  1. Let t be this time value.
  2. ReturnIfAbrupt(t).
  3. If t is NaN, return NaN.
  4. Return HourFromTime(t).

20.3.4.16 Date.prototype.getUTCMilliseconds ( )

The following steps are performed:

  1. Let t be this time value.
  2. ReturnIfAbrupt(t).
  3. If t is NaN, return NaN.
  4. Return msFromTime(t).

20.3.4.17 Date.prototype.getUTCMinutes ( )

The following steps are performed:

  1. Let t be this time value.
  2. ReturnIfAbrupt(t).
  3. If t is NaN, return NaN.
  4. Return MinFromTime(t).

20.3.4.18 Date.prototype.getUTCMonth ( )

The following steps are performed:

  1. Let t be this time value.
  2. ReturnIfAbrupt(t).
  3. If t is NaN, return NaN.
  4. Return MonthFromTime(t).

20.3.4.19 Date.prototype.getUTCSeconds ( )

The following steps are performed:

  1. Let t be this time value.
  2. ReturnIfAbrupt(t).
  3. If t is NaN, return NaN.
  4. Return SecFromTime(t).

20.3.4.20 Date.prototype.setDate ( date )

The following steps are performed:

  1. Let t be LocalTime(this time value).
  2. ReturnIfAbrupt(t).
  3. Let dt be ToNumber(date).
  4. ReturnIfAbrupt(dt).
  5. Let newDate be MakeDate(MakeDay(YearFromTime(t), MonthFromTime(t), dt), TimeWithinDay(t)).
  6. Let u be TimeClip(UTC(newDate)).
  7. Set the [[DateValue]] internal slot of this Date object to u.
  8. Return u.

20.3.4.21 Date.prototype.setFullYear ( year [ , month [ , date ] ] )

The following steps are performed:

  1. Let t be this time value.
  2. ReturnIfAbrupt(t).
  3. If t is NaN, let t be +0; otherwise, let t be LocalTime(t).
  4. ReturnIfAbrupt(t).
  5. Let y be ToNumber(year).
  6. ReturnIfAbrupt(y).
  7. If month is not specified, let m be MonthFromTime(t); otherwise, let m be ToNumber(month).
  8. ReturnIfAbrupt(m).
  9. If date is not specified, let dt be DateFromTime(t); otherwise, let dt be ToNumber(date).
  10. ReturnIfAbrupt(dt).
  11. Let newDate be MakeDate(MakeDay(y, m, dt), TimeWithinDay(t)).
  12. Let u be TimeClip(UTC(newDate)).
  13. Set the [[DateValue]] internal slot of this Date object to u.
  14. Return u.

The length property of the setFullYear method is 3.

NOTE If month is not specified, this method behaves as if month were specified with the value getMonth(). If date is not specified, it behaves as if date were specified with the value getDate().

20.3.4.22 Date.prototype.setHours ( hour [ , min [ , sec [ , ms ] ] ] )

The following steps are performed:

  1. Let t be LocalTime(this time value).
  2. ReturnIfAbrupt(t).
  3. Let h be ToNumber(hour).
  4. ReturnIfAbrupt(h).
  5. If min is not specified, let m be MinFromTime(t); otherwise, let m be ToNumber(min).
  6. ReturnIfAbrupt(m).
  7. If sec is not specified, let s be SecFromTime(t); otherwise, let s be ToNumber(sec).
  8. ReturnIfAbrupt(s).
  9. If ms is not specified, let milli be msFromTime(t); otherwise, let milli be ToNumber(ms).
  10. ReturnIfAbrupt(milli).
  11. Let date be MakeDate(Day(t), MakeTime(h, m, s, milli)).
  12. Let u be TimeClip(UTC(date)).
  13. Set the [[DateValue]] internal slot of this Date object to u.
  14. Return u.

The length property of the setHours method is 4.

NOTE If min is not specified, this method behaves as if min were specified with the value getMinutes(). If sec is not specified, it behaves as if sec were specified with the value getSeconds(). If ms is not specified, it behaves as if ms were specified with the value getMilliseconds().

20.3.4.23 Date.prototype.setMilliseconds ( ms )

The following steps are performed:

  1. Let t be LocalTime(this time value).
  2. ReturnIfAbrupt(t).
  3. Let ms be ToNumber(ms).
  4. ReturnIfAbrupt(ms).
  5. Let time be MakeTime(HourFromTime(t), MinFromTime(t), SecFromTime(t), ms).
  6. Let u be TimeClip(UTC(MakeDate(Day(t), time))).
  7. Set the [[DateValue]] internal slot of this Date object to u.
  8. Return u.

20.3.4.24 Date.prototype.setMinutes ( min [ , sec [ , ms ] ] )

The following steps are performed:

  1. Let t be LocalTime(this time value).
  2. ReturnIfAbrupt(t).
  3. Let m be ToNumber(min).
  4. ReturnIfAbrupt(m).
  5. If sec is not specified, let s be SecFromTime(t); otherwise, let s be ToNumber(sec).
  6. ReturnIfAbrupt(s).
  7. If ms is not specified, let milli be msFromTime(t); otherwise, let milli be ToNumber(ms).
  8. ReturnIfAbrupt(milli).
  9. Let date be MakeDate(Day(t), MakeTime(HourFromTime(t), m, s, milli)).
  10. Let u be TimeClip(UTC(date)).
  11. Set the [[DateValue]] internal slot of this Date object to u.
  12. Return u.

The length property of the setMinutes method is 3.

NOTE If sec is not specified, this method behaves as if sec were specified with the value getSeconds(). If ms is not specified, this behaves as if ms were specified with the value getMilliseconds().

20.3.4.25 Date.prototype.setMonth ( month [ , date ] )

The following steps are performed:

  1. Let t be LocalTime(this time value).
  2. ReturnIfAbrupt(t).
  3. Let m be ToNumber(month).
  4. ReturnIfAbrupt(m).
  5. If date is not specified, let dt be DateFromTime(t); otherwise, let dt be ToNumber(date).
  6. ReturnIfAbrupt(dt).
  7. Let newDate be MakeDate(MakeDay(YearFromTime(t), m, dt), TimeWithinDay(t)).
  8. Let u be TimeClip(UTC(newDate)).
  9. Set the [[DateValue]] internal slot of this Date object to u.
  10. Return u.

The length property of the setMonth method is 2.

NOTE If date is not specified, this method behaves as if date were specified with the value getDate().

20.3.4.26 Date.prototype.setSeconds ( sec [ , ms ] )

The following steps are performed:

  1. Let t be LocalTime(this time value).
  2. ReturnIfAbrupt(t).
  3. Let s be ToNumber(sec).
  4. ReturnIfAbrupt(s).
  5. If ms is not specified, let milli be msFromTime(t); otherwise, let milli be ToNumber(ms).
  6. ReturnIfAbrupt(milli).
  7. Let date be MakeDate(Day(t), MakeTime(HourFromTime(t), MinFromTime(t), s, milli)).
  8. Let u be TimeClip(UTC(date)).
  9. Set the [[DateValue]] internal slot of this Date object to u.
  10. Return u.

The length property of the setSeconds method is 2.

NOTE If ms is not specified, this method behaves as if ms were specified with the value getMilliseconds().

20.3.4.27 Date.prototype.setTime ( time )

The following steps are performed:

  1. Let valueNotUsed be this time value.
  2. ReturnIfAbrupt(valueNotUsed).
  3. Let t be ToNumber(time).
  4. ReturnIfAbrupt(t).
  5. Let v be TimeClip(t).
  6. Set the [[DateValue]] internal slot of this Date object to v.
  7. Return v.

20.3.4.28 Date.prototype.setUTCDate ( date )

  1. Let t be this time value.
  2. ReturnIfAbrupt(t).
  3. Let dt be ToNumber(date).
  4. ReturnIfAbrupt(dt).
  5. Let newDate be MakeDate(MakeDay(YearFromTime(t), MonthFromTime(t), dt), TimeWithinDay(t)).
  6. Let v be TimeClip(newDate).
  7. Set the [[DateValue]] internal slot of this Date object to v.
  8. Return v.

20.3.4.29 Date.prototype.setUTCFullYear ( year [ , month [ , date ] ] )

The following steps are performed:

  1. Let t be this time value.
  2. ReturnIfAbrupt(t).
  3. If t is NaN, let t be +0.
  4. Let y be ToNumber(year).
  5. ReturnIfAbrupt(y).
  6. If month is not specified, let m be MonthFromTime(t); otherwise, let m be ToNumber(month).
  7. ReturnIfAbrupt(m).
  8. If date is not specified, let dt be DateFromTime(t); otherwise, let dt be ToNumber(date).
  9. ReturnIfAbrupt(dt).
  10. Let newDate be MakeDate(MakeDay(y, m, dt), TimeWithinDay(t)).
  11. Let v be TimeClip(newDate).
  12. Set the [[DateValue]] internal slot of this Date object to v.
  13. Return v.

The length property of the setUTCFullYear method is 3.

NOTE If month is not specified, this method behaves as if month were specified with the value getUTCMonth(). If date is not specified, it behaves as if date were specified with the value getUTCDate().

20.3.4.30 Date.prototype.setUTCHours ( hour [ , min [ , sec [ , ms ] ] ] )

The following steps are performed:

  1. Let t be this time value.
  2. ReturnIfAbrupt(t).
  3. Let h be ToNumber(hour).
  4. ReturnIfAbrupt(h).
  5. If min is not specified, let m be MinFromTime(t); otherwise, let m be ToNumber(min).
  6. ReturnIfAbrupt(m).
  7. If sec is not specified, let s be SecFromTime(t); otherwise, let s be ToNumber(sec).
  8. ReturnIfAbrupt(s).
  9. If ms is not specified, let milli be msFromTime(t); otherwise, let milli be ToNumber(ms).
  10. ReturnIfAbrupt(milli).
  11. Let newDate be MakeDate(Day(t), MakeTime(h, m, s, milli)).
  12. Let v be TimeClip(newDate).
  13. Set the [[DateValue]] internal slot of this Date object to v.
  14. Return v.

The length property of the setUTCHours method is 4.

NOTE If min is not specified, this method behaves as if min were specified with the value getUTCMinutes(). If sec is not specified, it behaves as if sec were specified with the value getUTCSeconds(). If ms is not specified, it behaves as if ms were specified with the value getUTCMilliseconds().

20.3.4.31 Date.prototype.setUTCMilliseconds ( ms )

The following steps are performed:

  1. Let t be this time value.
  2. ReturnIfAbrupt(t).
  3. Let milli be ToNumber(ms).
  4. ReturnIfAbrupt(milli).
  5. Let time be MakeTime(HourFromTime(t), MinFromTime(t), SecFromTime(t), milli).
  6. Let v be TimeClip(MakeDate(Day(t), time)).
  7. Set the [[DateValue]] internal slot of this Date object to v.
  8. Return v.

20.3.4.32 Date.prototype.setUTCMinutes ( min [ , sec [, ms ] ] )

The following steps are performed:

  1. Let t be this time value.
  2. ReturnIfAbrupt(t).
  3. Let m be ToNumber(min).
  4. ReturnIfAbrupt(m).
  5. If sec is not specified, let s be SecFromTime(t).
  6. Else
    1. Let s be ToNumber(sec).
    2. ReturnIfAbrupt(s).
  7. If ms is not specified, let milli be msFromTime(t).
  8. Else
    1. Let milli be ToNumber(ms).
    2. ReturnIfAbrupt(milli).
  9. Let date be MakeDate(Day(t), MakeTime(HourFromTime(t), m, s, milli)).
  10. Let v be TimeClip(date).
  11. Set the [[DateValue]] internal slot of this Date object to v.
  12. Return v.

The length property of the setUTCMinutes method is 3.

NOTE If sec is not specified, this method behaves as if sec were specified with the value getUTCSeconds(). If ms is not specified, it function behaves as if ms were specified with the value return by getUTCMilliseconds().

20.3.4.33 Date.prototype.setUTCMonth ( month [ , date ] )

The following steps are performed:

  1. Let t be this time value.
  2. ReturnIfAbrupt(t).
  3. Let m be ToNumber(month).
  4. ReturnIfAbrupt(m).
  5. If date is not specified, let dt be DateFromTime(t).
  6. Else
    1. Let dt be ToNumber(date).
    2. ReturnIfAbrupt(dt).
  7. Let newDate be MakeDate(MakeDay(YearFromTime(t), m, dt), TimeWithinDay(t)).
  8. Let v be TimeClip(newDate).
  9. Set the [[DateValue]] internal slot of this Date object to v.
  10. Return v.

The length property of the setUTCMonth method is 2.

NOTE If date is not specified, this method behaves as if date were specified with the value getUTCDate().

20.3.4.34 Date.prototype.setUTCSeconds ( sec [ , ms ] )

The following steps are performed:

  1. Let t be this time value.
  2. ReturnIfAbrupt(t).
  3. Let s be ToNumber(sec).
  4. ReturnIfAbrupt(s).
  5. If ms is not specified, let milli be msFromTime(t).
  6. Else
    1. Let milli be ToNumber(ms).
    2. ReturnIfAbrupt(milli).
  7. Let date be MakeDate(Day(t), MakeTime(HourFromTime(t), MinFromTime(t), s, milli)).
  8. Let v be TimeClip(date).
  9. Set the [[DateValue]] internal slot of this Date object to v.
  10. Return v.

The length property of the setUTCSeconds method is 2.

NOTE If ms is not specified, this method behaves as if ms were specified with the value getUTCMilliseconds().

20.3.4.35 Date.prototype.toDateString ( )

This function returns a String value. The contents of the String are implementation-dependent, but are intended to represent the “date” portion of the Date in the current time zone in a convenient, human-readable form.

20.3.4.36 Date.prototype.toISOString ( )

This function returns a String value representing the instance in time corresponding to this time value. The format of the String is the Date Time string format defined in 20.3.1.16. All fields are present in the String. The time zone is always UTC, denoted by the suffix Z. If this time value is not a finite Number or if the year is not a value that can be represented in that format (if necessary using extended year format), a RangeError exception is thrown.

20.3.4.37 Date.prototype.toJSON ( key )

This function provides a String representation of a Date object for use by JSON.stringify (24.3.2).

When the toJSON method is called with argument key, the following steps are taken:

  1. Let O be ToObject(this value).
  2. Let tv be ToPrimitive(O, hint Number).
  3. ReturnIfAbrupt(tv).
  4. If Type(tv) is Number and tv is not finite, return null.
  5. Return Invoke(O, "toISOString").

NOTE 1 The argument is ignored.

NOTE 2 The toJSON function is intentionally generic; it does not require that its this value be a Date object. Therefore, it can be transferred to other kinds of objects for use as a method. However, it does require that any such object have a toISOString method.

20.3.4.38 Date.prototype.toLocaleDateString ( [ reserved1 [ , reserved2 ] ] )

An ECMAScript implementation that includes the ECMA-402 Internationalization API must implement the Date.prototype.toLocaleDateString method as specified in the ECMA-402 specification. If an ECMAScript implementation does not include the ECMA-402 API the following specification of the toLocaleDateString method is used.

This function returns a String value. The contents of the String are implementation-dependent, but are intended to represent the “date” portion of the Date in the current time zone in a convenient, human-readable form that corresponds to the conventions of the host environment’s current locale.

The meaning of the optional parameters to this method are defined in the ECMA-402 specification; implementations that do not include ECMA-402 support must not use those parameter positions for anything else.

The length property of the toLocaleDateString method is 0.

20.3.4.39 Date.prototype.toLocaleString ( [ reserved1 [ , reserved2 ] ] )

An ECMAScript implementation that includes the ECMA-402 Internationalization API must implement the Date.prototype.toLocaleString method as specified in the ECMA-402 specification. If an ECMAScript implementation does not include the ECMA-402 API the following specification of the toLocaleString method is used.

This function returns a String value. The contents of the String are implementation-dependent, but are intended to represent the Date in the current time zone in a convenient, human-readable form that corresponds to the conventions of the host environment’s current locale.

The meaning of the optional parameters to this method are defined in the ECMA-402 specification; implementations that do not include ECMA-402 support must not use those parameter positions for anything else.

The length property of the toLocaleString method is 0.

20.3.4.40 Date.prototype.toLocaleTimeString ( [ reserved1 [ , reserved2 ] ] )

An ECMAScript implementation that includes the ECMA-402 Internationalization API must implement the Date.prototype.toLocaleTimeString method as specified in the ECMA-402 specification. If an ECMAScript implementation does not include the ECMA-402 API the following specification of the toLocaleTimeString method is used.

This function returns a String value. The contents of the String are implementation-dependent, but are intended to represent the “time” portion of the Date in the current time zone in a convenient, human-readable form that corresponds to the conventions of the host environment’s current locale.

The meaning of the optional parameters to this method are defined in the ECMA-402 specification; implementations that do not include ECMA-402 support must not use those parameter positions for anything else.

The length property of the toLocaleTimeString method is 0.

20.3.4.41 Date.prototype.toString ( )

The following steps are performed:

  1. Let O be this Date object.
  2. If O does not have a [[DateValue]] internal slot, then
    1. Let tv be NaN.
  3. Else,
    1. Let tv be this time value.
  4. Return ToDateString(tv).

NOTE 1 For any Date object d whose milliseconds amount is zero, the result of Date.parse(d.toString()) is equal to d.valueOf(). See 20.3.3.2.

NOTE 2 The toString function is intentionally generic; it does not require that its this value be a Date object. Therefore, it can be transferred to other kinds of objects for use as a method.

20.3.4.41.1 Runtime Semantics: ToDateString(tv)

The following steps are performed:

  1. Assert: Type(tv) is Number.
  2. If tv is NaN, return "Invalid Date".
  3. Return an implementation-dependent String value that represents tv as a date and time in the current time zone using a convenient, human-readable form.

20.3.4.42 Date.prototype.toTimeString ( )

This function returns a String value. The contents of the String are implementation-dependent, but are intended to represent the “time” portion of the Date in the current time zone in a convenient, human-readable form.

20.3.4.43 Date.prototype.toUTCString ( )

This function returns a String value. The contents of the String are implementation-dependent, but are intended to represent this time value in a convenient, human-readable form in UTC.

NOTE The intent is to produce a String representation of a date that is more readable than the format specified in 20.3.1.16. It is not essential that the chosen format be unambiguous or easily machine parsable. If an implementation does not have a preferred human-readable format it is recommended to use the format defined in 20.3.1.16 but with a space rather than a "T" used to separate the date and time elements.

20.3.4.44 Date.prototype.valueOf ( )

The valueOf function returns a Number, which is this time value.

20.3.4.45 Date.prototype [ @@toPrimitive ] ( hint )

This function is called by ECMAScript language operators to convert a Date object to a primitive value. The allowed values for hint are "default", "number", and "string". Date objects, are unique among built-in ECMAScript object in that they treat "default" as being equivalent to "string", All other built-in ECMAScript objects treat "default" as being equivalent to "number".

When the @@toPrimitive method is called with argument hint, the following steps are taken:

  1. Let O be the this value.
  2. If Type(O) is not Object, throw a TypeError exception.
  3. If hint is the String value "string" or the String value "default" , then
    1. Let tryFirst be "string".
  4. Else if hint is the String value "number", then
    1. Let tryFirst be "number".
  5. Else, throw a TypeError exception.
  6. Return OrdinaryToPrimitive(O, tryFirst).

The value of the name property of this function is "[Symbol.toPrimitive]".

This property has the attributes { [[Writable]]: false, [[Enumerable]]: false, [[Configurable]]: true }.

20.3.5 Properties of Date Instances

Date instances are ordinary objects that inherit properties from the Date prototype object. Date instances also have a [[DateValue]] internal slot. The [[DateValue]] internal slot is the time value represented by this Date object.

21 Text Processing

21.1 String Objects

21.1.1 The String Constructor

The String constructor is the %String% intrinsic object and the initial value of the String property of the global object. When called as a constructor it creates and initializes a new String object. When String is called as a function rather than as a constructor, it performs a type conversion.

The String constructor is designed to be subclassable. It may be used as the value of an extends clause of a class definition. Subclass constructors that intend to inherit the specified String behaviour must include a super call to the String constructor to create and initialize the subclass instance with a [[StringData]] internal slot.

21.1.1.1 String ( value )

When String is called with argument value, the following steps are taken:

  1. If no arguments were passed to this function invocation, let s be "".
  2. Else,
    1. If NewTarget is undefined and Type(value) is Symbol, return SymbolDescriptiveString(value).
    2. Let s be ToString(value).
  3. ReturnIfAbrupt(s).
  4. If NewTarget is undefined, return s.
  5. Return StringCreate(s, GetPrototypeFromConstructor(NewTarget, "%StringPrototype%")).

The length property of the String function is 1.

21.1.2 Properties of the String Constructor

The value of the [[Prototype]] internal slot of the String constructor is the intrinsic object %FunctionPrototype% (19.2.3).

Besides the length property (whose value is 1), the String constructor has the following properties:

21.1.2.1 String.fromCharCode ( ...codeUnits )

The String.fromCharCode function may be called with any number of arguments which form the rest parameter codeUnits. The following steps are taken:

  1. Let codeUnits be a List containing the arguments passed to this function.
  2. Let length be the number of elements in codeUnits.
  3. Let elements be a new List.
  4. Let nextIndex be 0.
  5. Repeat while nextIndex < length
    1. Let next be codeUnits[nextIndex].
    2. Let nextCU be ToUint16(next).
    3. ReturnIfAbrupt(nextCU).
    4. Append nextCU to the end of elements.
    5. Let nextIndex be nextIndex + 1.
  6. Return the String value whose elements are, in order, the elements in the List elements. If length is 0, the empty string is returned.

The length property of the fromCharCode function is 1.

21.1.2.2 String.fromCodePoint ( ...codePoints )

The String.fromCodePoint function may be called with any number of arguments which form the rest parameter codePoints. The following steps are taken:

  1. Let codePoints be a List containing the arguments passed to this function.
  2. Let length be the number of elements in codePoints.
  3. Let elements be a new List.
  4. Let nextIndex be 0.
  5. Repeat while nextIndex < length
    1. Let next be codePoints[nextIndex].
    2. Let nextCP be ToNumber(next).
    3. ReturnIfAbrupt(nextCP).
    4. If SameValue(nextCP, ToInteger(nextCP)) is false, throw a RangeError exception.
    5. If nextCP < 0 or nextCP > 0x10FFFF, throw a RangeError exception.
    6. Append the elements of the UTF16Encoding (10.1.1) of nextCP to the end of elements.
    7. Let nextIndex be nextIndex + 1.
  6. Return the String value whose elements are, in order, the elements in the List elements. If length is 0, the empty string is returned.

The length property of the fromCodePoint function is 1.

21.1.2.3 String.prototype

The initial value of String.prototype is the intrinsic object %StringPrototype% (21.1.3).

This property has the attributes { [[Writable]]: false, [[Enumerable]]: false, [[Configurable]]: false }.

21.1.2.4 String.raw ( template , ...substitutions )

The String.raw function may be called with a variable number of arguments. The first argument is template and the remainder of the arguments form the List substitutions. The following steps are taken:

  1. Let substitutions be a List consisting of all of the arguments passed to this function, starting with the second argument. If fewer than two arguments were passed, the List is empty.
  2. Let numberOfSubstitutions be the number of elements in substitutions.
  3. Let cooked be ToObject(template).
  4. ReturnIfAbrupt(cooked).
  5. Let raw be ToObject(Get(cooked, "raw")).
  6. ReturnIfAbrupt(raw).
  7. Let literalSegments be ToLength(Get(raw, "length")).
  8. ReturnIfAbrupt(literalSegments).
  9. If literalSegments ≤ 0, return the empty string.
  10. Let stringElements be a new List.
  11. Let nextIndex be 0.
  12. Repeat
    1. Let nextKey be ToString(nextIndex).
    2. Let nextSeg be ToString(Get(raw, nextKey)).
    3. ReturnIfAbrupt(nextSeg).
    4. Append in order the code unit elements of nextSeg to the end of stringElements.
    5. If nextIndex + 1 = literalSegments, then
      1. Return the String value whose code units are, in order, the elements in the List stringElements. If stringElements has no elements, the empty string is returned.
    6. If nextIndex < numberOfSubstitutions, let next be substitutions[nextIndex].
    7. Else, let next be the empty String.
    8. Let nextSub be ToString(next).
    9. ReturnIfAbrupt(nextSub).
    10. Append in order the code unit elements of nextSub to the end of stringElements.
    11. Let nextIndex be nextIndex + 1.

The length property of the raw function is 1.

NOTE String.raw is intended for use as a tag function of a Tagged Template (12.3.7). When called as such, the first argument will be a well formed template object and the rest parameter will contain the substitution values.

21.1.3 Properties of the String Prototype Object

The String prototype object is the intrinsic object %StringPrototype%. The String prototype object is itself an ordinary object. It is not a String instance and does not have a [[StringData]] internal slot.

The value of the [[Prototype]] internal slot of the String prototype object is the intrinsic object %ObjectPrototype% (19.1.3).

Unless explicitly stated otherwise, the methods of the String prototype object defined below are not generic and the this value passed to them must be either a String value or an object that has a [[StringData]] internal slot that has been initialized to a String value.

The abstract operation thisStringValue(value) performs the following steps:

  1. If Type(value) is String, return value.
  2. If Type(value) is Object and value has a [[StringData]] internal slot, then
    1. Assert: value’s [[StringData]] internal slot is a String value.
    2. Return the value of value’s [[StringData]] internal slot.
  3. Throw a TypeError exception.

The phrase “this String value” within the specification of a method refers to the result returned by calling the abstract operation thisStringValue with the this value of the method invocation passed as the argument.

21.1.3.1 String.prototype.charAt ( pos )

NOTE 1 Returns a single element String containing the code unit at index pos in the String value resulting from converting this object to a String. If there is no element at that index, the result is the empty String. The result is a String value, not a String object.

If pos is a value of Number type that is an integer, then the result of x.charAt(pos) is equal to the result of x.substring(pos, pos+1).

When the charAt method is called with one argument pos, the following steps are taken:

  1. Let O be RequireObjectCoercible(this value).
  2. Let S be ToString(O).
  3. ReturnIfAbrupt(S).
  4. Let position be ToInteger(pos).
  5. ReturnIfAbrupt(position).
  6. Let size be the number of elements in S.
  7. If position < 0 or positionsize, return the empty String.
  8. Return a String of length 1, containing one code unit from S, namely the code unit at index position.

NOTE 2 The charAt function is intentionally generic; it does not require that its this value be a String object. Therefore, it can be transferred to other kinds of objects for use as a method.

21.1.3.2 String.prototype.charCodeAt ( pos )

NOTE 1 Returns a Number (a nonnegative integer less than 216) that is the code unit value of the string element at index pos in the String resulting from converting this object to a String. If there is no element at that index, the result is NaN.

When the charCodeAt method is called with one argument pos, the following steps are taken:

  1. Let O be RequireObjectCoercible(this value).
  2. Let S be ToString(O).
  3. ReturnIfAbrupt(S).
  4. Let position be ToInteger(pos).
  5. ReturnIfAbrupt(position).
  6. Let size be the number of elements in S.
  7. If position < 0 or positionsize, return NaN.
  8. Return a value of Number type, whose value is the code unit value of the element at index position in the String S.

NOTE 2 The charCodeAt function is intentionally generic; it does not require that its this value be a String object. Therefore it can be transferred to other kinds of objects for use as a method.

21.1.3.3 String.prototype.codePointAt ( pos )

NOTE 1 Returns a nonnegative integer Number less than 1114112 (0x110000) that is the code point value of the UTF-16 encoded code point (6.1.4) starting at the string element at index pos in the String resulting from converting this object to a String. If there is no element at that index, the result is undefined. If a valid UTF-16 surrogate pair does not begin at pos, the result is the code unit at pos.

When the codePointAt method is called with one argument pos, the following steps are taken:

  1. Let O be RequireObjectCoercible(this value).
  2. Let S be ToString(O).
  3. ReturnIfAbrupt(S).
  4. Let position be ToInteger(pos).
  5. ReturnIfAbrupt(position).
  6. Let size be the number of elements in S.
  7. If position < 0 or positionsize, return undefined.
  8. Let first be the code unit value of the element at index position in the String S.
  9. If first < 0xD800 or first > 0xDBFF or position+1 = size, return first.
  10. Let second be the code unit value of the element at index position+1 in the String S.
  11. If second < 0xDC00 or second > 0xDFFF, return first.
  12. Return UTF16Decode(first, second).

NOTE 2 The codePointAt function is intentionally generic; it does not require that its this value be a String object. Therefore it can be transferred to other kinds of objects for use as a method.

21.1.3.4 String.prototype.concat ( ...args )

NOTE 1 When the concat method is called it returns a String consisting of the code units of the this object (converted to a String) followed by the code units of each of the arguments converted to a String. The result is a String value, not a String object.

When the concat method is called with zero or more arguments the following steps are taken:

  1. Let O be RequireObjectCoercible(this value).
  2. Let S be ToString(O).
  3. ReturnIfAbrupt(S).
  4. Let args be a List whose elements are the arguments passed to this function.
  5. Let R be S.
  6. Repeat, while args is not empty
    1. Remove the first element from args and let next be the value of that element.
    2. Let nextString be ToString(next).
    3. ReturnIfAbrupt(nextString).
    4. Let R be the String value consisting of the code units of the previous value of R followed by the code units of nextString.
  7. Return R.

The length property of the concat method is 1.

NOTE 2 The concat function is intentionally generic; it does not require that its this value be a String object. Therefore it can be transferred to other kinds of objects for use as a method.

21.1.3.5 String.prototype.constructor

The initial value of String.prototype.constructor is the intrinsic object %String%.

21.1.3.6 String.prototype.endsWith ( searchString [ , endPosition] )

The following steps are taken:

  1. Let O be RequireObjectCoercible(this value).
  2. Let S be ToString(O).
  3. ReturnIfAbrupt(S).
  4. Let isRegExp be IsRegExp(searchString).
  5. ReturnIfAbrupt(isRegExp).
  6. If isRegExp is true, throw a TypeError exception.
  7. Let searchStr be ToString(searchString).
  8. ReturnIfAbrupt(searchStr).
  9. Let len be the number of elements in S.
  10. If endPosition is undefined, let pos be len, else let pos be ToInteger(endPosition).
  11. ReturnIfAbrupt(pos).
  12. Let end be min(max(pos, 0), len).
  13. Let searchLength be the number of elements in searchStr.
  14. Let start be end - searchLength.
  15. If start is less than 0, return false.
  16. If the sequence of elements of S starting at start of length searchLength is the same as the full element sequence of searchStr, return true.
  17. Otherwise, return false.

The length property of the endsWith method is 1.

NOTE 1 Returns true if the sequence of elements of searchString converted to a String is the same as the corresponding elements of this object (converted to a String) starting at endPosition – length(this). Otherwise returns false.

NOTE 2 Throwing an exception if the first argument is a RegExp is specified in order to allow future editions to define extensions that allow such argument values.

NOTE 3 The endsWith function is intentionally generic; it does not require that its this value be a String object. Therefore, it can be transferred to other kinds of objects for use as a method.

21.1.3.7 String.prototype.includes ( searchString [ , position ] )

The includes method takes two arguments, searchString and position, and performs the following steps:

  1. Let O be RequireObjectCoercible(this value).
  2. Let S be ToString(O).
  3. ReturnIfAbrupt(S).
  4. Let isRegExp be IsRegExp(searchString).
  5. ReturnIfAbrupt(isRegExp).
  6. If isRegExp is true, throw a TypeError exception.
  7. Let searchStr be ToString(searchString).
  8. ReturnIfAbrupt(searchStr).
  9. Let pos be ToInteger(position). (If position is undefined, this step produces the value 0).
  10. ReturnIfAbrupt(pos).
  11. Let len be the number of elements in S.
  12. Let start be min(max(pos, 0), len).
  13. Let searchLen be the number of elements in searchStr.
  14. If there exists any integer k not smaller than start such that k + searchLen is not greater than len, and for all nonnegative integers j less than searchLen, the code unit at index k+j of S is the same as the code unit at index j of searchStr, return true; but if there is no such integer k, return false.

The length property of the includes method is 1.

NOTE 1 If searchString appears as a substring of the result of converting this object to a String, at one or more indices that are greater than or equal to position, return true; otherwise, returns false. If position is undefined, 0 is assumed, so as to search all of the String.

NOTE 2 Throwing an exception if the first argument is a RegExp is specified in order to allow future editions to define extensions that allow such argument values.

NOTE 3 The includes function is intentionally generic; it does not require that its this value be a String object. Therefore, it can be transferred to other kinds of objects for use as a method.

21.1.3.8 String.prototype.indexOf ( searchString [ , position ] )

NOTE 1 If searchString appears as a substring of the result of converting this object to a String, at one or more indices that are greater than or equal to position, then the smallest such index is returned; otherwise, ‑1 is returned. If position is undefined, 0 is assumed, so as to search all of the String.

The indexOf method takes two arguments, searchString and position, and performs the following steps:

  1. Let O be RequireObjectCoercible(this value).
  2. Let S be ToString(O).
  3. ReturnIfAbrupt(S).
  4. Let searchStr be ToString(searchString).
  5. ReturnIfAbrupt(searchStr).
  6. Let pos be ToInteger(position). (If position is undefined, this step produces the value 0).
  7. ReturnIfAbrupt(pos).
  8. Let len be the number of elements in S.
  9. Let start be min(max(pos, 0), len).
  10. Let searchLen be the number of elements in searchStr.
  11. Return the smallest possible integer k not smaller than start such that k+ searchLen is not greater than len, and for all nonnegative integers j less than searchLen, the code unit at index k+j of S is the same as the code unit at index j of searchStr; but if there is no such integer k, return the value -1.

The length property of the indexOf method is 1.

NOTE 2 The indexOf function is intentionally generic; it does not require that its this value be a String object. Therefore, it can be transferred to other kinds of objects for use as a method.

21.1.3.9 String.prototype.lastIndexOf ( searchString [ , position ] )

NOTE 1 If searchString appears as a substring of the result of converting this object to a String at one or more indices that are smaller than or equal to position, then the greatest such index is returned; otherwise, ‑1 is returned. If position is undefined, the length of the String value is assumed, so as to search all of the String.

The lastIndexOf method takes two arguments, searchString and position, and performs the following steps:

  1. Let O be RequireObjectCoercible(this value).
  2. Let S be ToString(O).
  3. ReturnIfAbrupt(S).
  4. Let searchStr be ToString(searchString).
  5. ReturnIfAbrupt(searchString).
  6. Let numPos be ToNumber(position). (If position is undefined, this step produces the value NaN).
  7. ReturnIfAbrupt(numPos).
  8. If numPos is NaN, let pos be +∞; otherwise, let pos be ToInteger(numPos).
  9. Let len be the number of elements in S.
  10. Let start be min(max(pos, 0), len).
  11. Let searchLen be the number of elements in searchStr.
  12. Return the largest possible nonnegative integer k not larger than start such that k+ searchLen is not greater than len, and for all nonnegative integers j less than searchLen, the code unit at index k+j of S is the same as the code unit at index j of searchStr; but if there is no such integer k, return the value -1.

The length property of the lastIndexOf method is 1.

NOTE 2 The lastIndexOf function is intentionally generic; it does not require that its this value be a String object. Therefore, it can be transferred to other kinds of objects for use as a method.

21.1.3.10 String.prototype.localeCompare ( that [, reserved1 [ , reserved2 ] ] )

An ECMAScript implementation that includes the ECMA-402 Internationalization API must implement the localeCompare method as specified in the ECMA-402 specification. If an ECMAScript implementation does not include the ECMA-402 API the following specification of the localeCompare method is used.

When the localeCompare method is called with argument that, it returns a Number other than NaN that represents the result of a locale-sensitive String comparison of the this value (converted to a String) with that (converted to a String). The two Strings are S and That. The two Strings are compared in an implementation-defined fashion. The result is intended to order String values in the sort order specified by a host default locale, and will be negative, zero, or positive, depending on whether S comes before That in the sort order, the Strings are equal, or S comes after That in the sort order, respectively.

Before performing the comparisons, the following steps are performed to prepare the Strings:

  1. Let O be RequireObjectCoercible(this value).
  2. Let S be ToString(O).
  3. ReturnIfAbrupt(S).
  4. Let That be ToString(that).
  5. ReturnIfAbrupt(That).

The meaning of the optional second and third parameters to this method are defined in the ECMA-402 specification; implementations that do not include ECMA-402 support must not assign any other interpretation to those parameter positions.

The localeCompare method, if considered as a function of two arguments this and that, is a consistent comparison function (as defined in 22.1.3.24) on the set of all Strings.

The actual return values are implementation-defined to permit implementers to encode additional information in the value, but the function is required to define a total ordering on all Strings. This function must treat Strings that are canonically equivalent according to the Unicode standard as identical and must return 0 when comparing Strings that are considered canonically equivalent.

The length property of the localeCompare method is 1.

NOTE 1 The localeCompare method itself is not directly suitable as an argument to Array.prototype.sort because the latter requires a function of two arguments.

NOTE 2 This function is intended to rely on whatever language-sensitive comparison functionality is available to the ECMAScript environment from the host environment, and to compare according to the rules of the host environment’s current locale. However, regardless of the host provided comparison capabilities, this function must treat Strings that are canonically equivalent according to the Unicode standard as identical. It is recommended that this function should not honour Unicode compatibility equivalences or decompositions. For a definition and discussion of canonical equivalence see the Unicode Standard, chapters 2 and 3, as well as Unicode Standard Annex #15, Unicode Normalization Forms (http://www.unicode.org/reports/tr15/) and Unicode Technical Note #5, Canonical Equivalence in Applications (http://www.unicode.org/notes/tn5/). Also see Unicode Technical Standard #10, Unicode Collation Algorithm (http://www.unicode.org/reports/tr10/).

NOTE 3 The localeCompare function is intentionally generic; it does not require that its this value be a String object. Therefore, it can be transferred to other kinds of objects for use as a method.

21.1.3.11 String.prototype.match ( regexp )

When the match method is called with argument regexp, the following steps are taken:

  1. Let O be RequireObjectCoercible(this value).
  2. ReturnIfAbrupt(O).
  3. If regexp is neither undefined nor null, then
    1. Let matcher be GetMethod(regexp, @@match).
    2. ReturnIfAbrupt(matcher).
    3. If matcher is not undefined, then
      1. Return Call(matcher, regexp, «‍O»).
  4. Let S be ToString(O).
  5. ReturnIfAbrupt(S).
  6. Let rx be RegExpCreate(regexp, undefined) (see 21.2.3.2.3).
  7. ReturnIfAbrupt(rx).
  8. Return Invoke(rx, @@match, «‍S»).

NOTE The match function is intentionally generic; it does not require that its this value be a String object. Therefore, it can be transferred to other kinds of objects for use as a method.

21.1.3.12 String.prototype.normalize ( [ form ] )

When the normalize method is called with one argument form, the following steps are taken:

  1. Let O be RequireObjectCoercible(this value).
  2. Let S be ToString(O).
  3. ReturnIfAbrupt(S).
  4. If form is not provided or form is undefined, let form be "NFC".
  5. Let f be ToString(form).
  6. ReturnIfAbrupt(f).
  7. If f is not one of "NFC", "NFD", "NFKC", or "NFKD", throw a RangeError exception.
  8. Let ns be the String value that is the result of normalizing S into the normalization form named by f as specified in http://www.unicode.org/reports/tr15/tr15-29.html.
  9. Return ns.

The length property of the normalize method is 0.

NOTE The normalize function is intentionally generic; it does not require that its this value be a String object. Therefore it can be transferred to other kinds of objects for use as a method.

21.1.3.13 String.prototype.repeat ( count )

The following steps are taken:

  1. Let O be RequireObjectCoercible(this value).
  2. Let S be ToString(O).
  3. ReturnIfAbrupt(S).
  4. Let n be ToInteger(count).
  5. ReturnIfAbrupt(n).
  6. If n < 0, throw a RangeError exception.
  7. If n is +∞, throw a RangeError exception.
  8. Let T be a String value that is made from n copies of S appended together. If n is 0, T is the empty String.
  9. Return T.

NOTE 1 This method creates a String consisting of the code units of the this object (converted to String) repeated count times.

NOTE 2 The repeat function is intentionally generic; it does not require that its this value be a String object. Therefore, it can be transferred to other kinds of objects for use as a method.

21.1.3.14 String.prototype.replace (searchValue, replaceValue )

When the replace method is called with arguments searchValue and replaceValue the following steps are taken:

  1. Let O be RequireObjectCoercible(this value).
  2. ReturnIfAbrupt(O).
  3. If searchValue is neither undefined nor null, then
    1. Let replacer be GetMethod(searchValue, @@replace).
    2. ReturnIfAbrupt(replacer).
    3. If replacer is not undefined, then
      1. Return Call(replacer, searchValue, «O, replaceValue»).
  4. Let string be ToString(O).
  5. ReturnIfAbrupt(string).
  6. Let searchString be ToString(searchValue).
  7. ReturnIfAbrupt(searchString).
  8. Let functionalReplace be IsCallable(replaceValue).
  9. If functionalReplace is false, then
    1. Let replaceValue be ToString(replaceValue).
    2. ReturnIfAbrupt(replaceValue).
  10. Search string for the first occurrence of searchString and let pos be the index within string of the first code unit of the matched substring and let matched be searchString. If no occurrences of searchString were found, return string.
  11. If functionalReplace is true, then
    1. Let replValue be Call(replaceValue, undefinedmatched, pos, and string»).
    2. Let replStr be ToString(replValue).
    3. ReturnIfAbrupt(replStr).
  12. Else,
    1. Let captures be an empty List.
    2. Let replStr be GetSubstitution(matched, string, pos, captures, replaceValue).
  13. Let tailPos be pos + the number of code units in matched.
  14. Let newString be the String formed by concatenating the first pos code units of string, replStr, and the trailing substring of string starting at index tailPos. If pos is 0, the first element of the concatenation will be the empty String.
  15. Return newString.

NOTE The replace function is intentionally generic; it does not require that its this value be a String object. Therefore, it can be transferred to other kinds of objects for use as a method.

21.1.3.14.1 Runtime Semantics: GetSubstitution(matched, str, position, captures, replacement)

The abstract operation GetSubstitution performs the following steps:

  1. Assert: Type(matched) is String.
  2. Let matchLength be the number of code units in matched.
  3. Assert: Type(str) is String.
  4. Let stringLength be the number of code units in str.
  5. Assert: position is a nonnegative integer.
  6. Assert: positionstringLength.
  7. Assert: captures is a possibly empty List of Strings.
  8. Assert: Type( replacement) is String
  9. Let tailPos be position + matchLength.
  10. Let m be the number of elements in captures.
  11. Let result be a String value derived from replacement by copying code unit elements from replacement to result while performing replacements as specified in Table 45. These $ replacements are done left-to-right, and, once such a replacement is performed, the new replacement text is not subject to further replacements.
  12. Return result.
Table 45 — Replacement Text Symbol Substitutions
Code units Unicode Characters Replacement text
0x0024, 0x0024 $$ $
0x0024, 0x0026 $& matched
0x0024, 0x0060 $` If position is 0, the replacement is the empty String. Otherwise the replacement is the substring of str that starts at index 0 and whose last code unit is at index position -1.
0x0024, 0x0027 $' If tailPosstringLength, the replacement is the empty String. Otherwise the replacement is the substring of str that starts at index tailPos and continues to the end of str.
0x0024, N
Where
0x0031 ≤ N ≤ 0x0039
$n where
n
is one of 1 2 3 4 5 6 7 8 9 and $n is not followed by a decimal digit
The nth element of captures, where n is a single digit in the range 1 to 9. If nm and the nth element of captures is undefined, use the empty String instead. If n>m, the result is implementation-defined.
0x0024, N, N
Where
0x0030 ≤ N ≤ 0x0039
$nn where
n
is one of 0 1 2 3 4 5 6 7 8 9
The nnth element of captures, where nn is a two-digit decimal number in the range 01 to 99. If nnm and the nnth element of captures is undefined, use the empty String instead. If nn is 00 or nn>m, the result is implementation-defined.
0x0024 $ in any context that does not match any of the above. $

21.1.3.15 String.prototype.search ( regexp )

When the search method is called with argument regexp, the following steps are taken:

  1. Let O be RequireObjectCoercible(this value).
  2. ReturnIfAbrupt(O).
  3. If regexp is neither undefined nor null, then
    1. Let searcher be GetMethod(regexp, @@search).
    2. ReturnIfAbrupt(searcher).
    3. If searcher is not undefined , then
      1. Return Call(searcher, regexp, «O»)
  4. Let string be ToString(O).
  5. ReturnIfAbrupt(string).
  6. Let rx be RegExpCreate(regexp, undefined) (see 21.2.3.2.3).
  7. ReturnIfAbrupt(rx).
  8. Return Invoke(rx, @@search, «‍string»).

NOTE The search function is intentionally generic; it does not require that its this value be a String object. Therefore, it can be transferred to other kinds of objects for use as a method.

21.1.3.16 String.prototype.slice ( start, end )

The slice method takes two arguments, start and end, and returns a substring of the result of converting this object to a String, starting from index start and running to, but not including, index end (or through the end of the String if end is undefined). If start is negative, it is treated as sourceLength+start where sourceLength is the length of the String. If end is negative, it is treated as sourceLength+end where sourceLength is the length of the String. The result is a String value, not a String object. The following steps are taken:

  1. Let O be RequireObjectCoercible(this value).
  2. Let S be ToString(O).
  3. ReturnIfAbrupt(S).
  4. Let len be the number of elements in S.
  5. Let intStart be ToInteger(start).
  6. ReturnIfAbrupt(intStart).
  7. If end is undefined, let intEnd be len; else let intEnd be ToInteger(end).
  8. ReturnIfAbrupt(intEnd).
  9. If intStart < 0, let from be max(len + intStart,0); otherwise let from be min(intStart, len).
  10. If intEnd < 0, let to be max(len + intEnd,0); otherwise let to be min(intEnd, len).
  11. Let span be max(tofrom,0).
  12. Return a String value containing span consecutive elements from S beginning with the element at index from.

The length property of the slice method is 2.

NOTE The slice function is intentionally generic; it does not require that its this value be a String object. Therefore it can be transferred to other kinds of objects for use as a method.

21.1.3.17 String.prototype.split ( separator, limit )

Returns an Array object into which substrings of the result of converting this object to a String have been stored. The substrings are determined by searching from left to right for occurrences of separator; these occurrences are not part of any substring in the returned array, but serve to divide up the String value. The value of separator may be a String of any length or it may be an object, such as an RegExp, that has a @@split method.

When the split method is called, the following steps are taken:

  1. Let O be RequireObjectCoercible(this value).
  2. ReturnIfAbrupt(O).
  3. If separator is neither undefined nor null, then
    1. Let splitter be GetMethod(separator, @@split).
    2. ReturnIfAbrupt(splitter).
    3. If splitter is not undefined , then
      1. Return Call(splitter, separator, «‍O, limit»).
  4. Let S be ToString(O).
  5. ReturnIfAbrupt(S).
  6. Let A be ArrayCreate(0).
  7. Let lengthA be 0.
  8. If limit is undefined, let lim = 253–1; else let lim = ToLength(limit).
  9. ReturnIfAbrupt(lim).
  10. Let s be the number of elements in S.
  11. Let p = 0.
  12. Let R be ToString(separator).
  13. ReturnIfAbrupt(R).
  14. If lim = 0, return A.
  15. If separator is undefined, then
    1. Perform CreateDataProperty(A, "0", S).
    2. Assert: The above call will never result in an abrupt completion.
    3. Return A.
  16. If s = 0, then
    1. Let z be SplitMatch(S, 0, R).
    2. If z is not false, return A.
    3. Perform CreateDataProperty(A, "0", S).
    4. Assert: The above call will never result in an abrupt completion.
    5. Return A.
  17. Let q = p.
  18. Repeat, while qs
    1. Let e be SplitMatch(S, q, R).
    2. If e is false, let q = q+1.
    3. Else e is an integer index into S,
      1. If e = p, let q = q+1.
      2. Else ep,
        1. Let T be a String value equal to the substring of S consisting of the code units at indices p (inclusive) through q (exclusive).
        2. Perform CreateDataProperty(A, ToString(lengthA), T).
        3. Assert: The above call will never result in an abrupt completion.
        4. Increment lengthA by 1.
        5. If lengthA = lim, return A.
        6. Let p = e.
        7. Let q = p.
  19. Let T be a String value equal to the substring of S consisting of the code units at indices p (inclusive) through s (exclusive).
  20. Perform CreateDataProperty(A, ToString(lengthA), T).
  21. Assert: The above call will never result in an abrupt completion.
  22. Return A.

The length property of the split method is 2.

NOTE 1 The value of separator may be an empty String, an empty regular expression, or a regular expression that can match an empty String. In this case, separator does not match the empty substring at the beginning or end of the input String, nor does it match the empty substring at the end of the previous separator match. (For example, if separator is the empty String, the String is split up into individual code unit elements; the length of the result array equals the length of the String, and each substring contains one code unit.) If separator is a regular expression, only the first match at a given index of the this String is considered, even if backtracking could yield a non-empty-substring match at that index. (For example, "ab".split(/a*?/) evaluates to the array ["a","b"], while "ab".split(/a*/) evaluates to the array["","b"].)

If the this object is (or converts to) the empty String, the result depends on whether separator can match the empty String. If it can, the result array contains no elements. Otherwise, the result array contains one element, which is the empty String.

If separator is a regular expression that contains capturing parentheses, then each time separator is matched the results (including any undefined results) of the capturing parentheses are spliced into the output array. For example,

      "A<B>bold</B>and<CODE>coded</CODE>".split(/<(\/)?([^<>]+)>/)

evaluates to the array:

      ["A", undefined, "B", "bold", "/", "B", "and", undefined,
      "CODE", "coded", "/", "CODE", ""]

If separator is undefined, then the result array contains just one String, which is the this value (converted to a String). If limit is not undefined, then the output array is truncated so that it contains no more than limit elements.

NOTE 2 The split function is intentionally generic; it does not require that its this value be a String object. Therefore, it can be transferred to other kinds of objects for use as a method.

21.1.3.17.1 Runtime Semantics: SplitMatch ( S, q, R )

The abstract operation SplitMatch takes three parameters, a String S, an integer q, and a String R, and performs the following steps in order to return either false or the end index of a match:

  1. Assert: Type(R) is String.
  2. Let r be the number of code units in R.
  3. Let s be the number of code units in S.
  4. If q+r > s, return false.
  5. If there exists an integer i between 0 (inclusive) and r (exclusive) such that the code unit at index q+i of S is different from the code unit at index i of R, return false.
  6. Return q+r.

21.1.3.18 String.prototype.startsWith ( searchString [, position ] )

The following steps are taken:

  1. Let O be RequireObjectCoercible(this value).
  2. Let S be ToString(O).
  3. ReturnIfAbrupt(S).
  4. Let isRegExp be IsRegExp(searchString).
  5. ReturnIfAbrupt(isRegExp).
  6. If isRegExp is true, throw a TypeError exception.
  7. Let searchStr be ToString(searchString).
  8. ReturnIfAbrupt(searchString).
  9. Let pos be ToInteger(position). (If position is undefined, this step produces the value 0).
  10. ReturnIfAbrupt(pos).
  11. Let len be the number of elements in S.
  12. Let start be min(max(pos, 0), len).
  13. Let searchLength be the number of elements in searchStr.
  14. If searchLength+start is greater than len, return false.
  15. If the sequence of elements of S starting at start of length searchLength is the same as the full element sequence of searchStr, return true.
  16. Otherwise, return false.

The length property of the startsWith method is 1.

NOTE 1 This method returns true if the sequence of elements of searchString converted to a String is the same as the corresponding elements of this object (converted to a String) starting at index position. Otherwise returns false.

NOTE 2 Throwing an exception if the first argument is a RegExp is specified in order to allow future editions to define extensions that allow such argument values.

NOTE 3 The startsWith function is intentionally generic; it does not require that its this value be a String object. Therefore, it can be transferred to other kinds of objects for use as a method.

21.1.3.19 String.prototype.substring ( start, end )

The substring method takes two arguments, start and end, and returns a substring of the result of converting this object to a String, starting from index start and running to, but not including, index end of the String (or through the end of the String is end is undefined). The result is a String value, not a String object.

If either argument is NaN or negative, it is replaced with zero; if either argument is larger than the length of the String, it is replaced with the length of the String.

If start is larger than end, they are swapped.

The following steps are taken:

  1. Let O be RequireObjectCoercible(this value).
  2. Let S be ToString(O).
  3. ReturnIfAbrupt(S).
  4. Let len be the number of elements in S.
  5. Let intStart be ToInteger(start).
  6. ReturnIfAbrupt(intStart).
  7. If end is undefined, let intEnd be len; else let intEnd be ToInteger(end).
  8. ReturnIfAbrupt(intEnd).
  9. Let finalStart be min(max(intStart, 0), len).
  10. Let finalEnd be min(max(intEnd, 0), len).
  11. Let from be min(finalStart, finalEnd).
  12. Let to be max(finalStart, finalEnd).
  13. Return a String whose length is to - from, containing code units from S, namely the code units with indices from through to −1, in ascending order.

The length property of the substring method is 2.

NOTE The substring function is intentionally generic; it does not require that its this value be a String object. Therefore, it can be transferred to other kinds of objects for use as a method.

21.1.3.20 String.prototype.toLocaleLowerCase ( [ reserved1 [ , reserved2 ] ] )

An ECMAScript implementation that includes the ECMA-402 Internationalization API must implement the toLocaleLowerCase method as specified in the ECMA-402 specification. If an ECMAScript implementation does not include the ECMA-402 API the following specification of the toLocaleLowerCase method is used.

This function interprets a String value as a sequence of UTF-16 encoded code points, as described in 6.1.4.

This function works exactly the same as toLowerCase except that its result is intended to yield the correct result for the host environment’s current locale, rather than a locale-independent result. There will only be a difference in the few cases (such as Turkish) where the rules for that language conflict with the regular Unicode case mappings.

The length property of the toLocaleLowerCase method is 0.

The meaning of the optional parameters to this method are defined in the ECMA-402 specification; implementations that do not include ECMA-402 support must not use those parameter positions for anything else.

NOTE The toLocaleLowerCase function is intentionally generic; it does not require that its this value be a String object. Therefore, it can be transferred to other kinds of objects for use as a method.

21.1.3.21 String.prototype.toLocaleUpperCase ([ reserved1 [ , reserved2 ] ] )

An ECMAScript implementation that includes the ECMA-402 Internationalization API must implement the toLocaleUpperCase method as specified in the ECMA-402 specification. If an ECMAScript implementation does not include the ECMA-402 API the following specification of the toLocaleUpperCase method is used.

This function interprets a String value as a sequence of UTF-16 encoded code points, as described in 6.1.4.

This function works exactly the same as toUpperCase except that its result is intended to yield the correct result for the host environment’s current locale, rather than a locale-independent result. There will only be a difference in the few cases (such as Turkish) where the rules for that language conflict with the regular Unicode case mappings.

The length property of the toLocaleUpperCase method is 0.

The meaning of the optional parameters to this method are defined in the ECMA-402 specification; implementations that do not include ECMA-402 support must not use those parameter positions for anything else.

NOTE The toLocaleUpperCase function is intentionally generic; it does not require that its this value be a String object. Therefore, it can be transferred to other kinds of objects for use as a method.

21.1.3.22 String.prototype.toLowerCase ( )

This function interprets a String value as a sequence of UTF-16 encoded code points, as described in 6.1.4. The following steps are taken:

  1. Let O be RequireObjectCoercible(this value).
  2. Let S be ToString(O).
  3. ReturnIfAbrupt(S).
  4. Let cpList be a List containing in order the code points as defined in 6.1.4 of S, starting at the first element of S.
  5. For each code point c in cpList, if the Unicode Character Database provides a language insensitive lower case equivalent of c then replace c in cpList with that equivalent code point(s).
  6. Let cuList be a new List.
  7. For each code point c in cpList, in order, append to cuList the elements of the UTF16Encoding (10.1.1) of c.
  8. Let L be a String whose elements are, in order, the elements of cuList .
  9. Return L.

The result must be derived according to the locale-insensitive case mappings in the Unicode Character Database (this explicitly includes not only the UnicodeData.txt file, but also all locale-insensitive mappings in the SpecialCasings.txt file that accompanies it).

NOTE 1 The case mapping of some code points may produce multiple code points . In this case the result String may not be the same length as the source String. Because both toUpperCase and toLowerCase have context-sensitive behaviour, the functions are not symmetrical. In other words, s.toUpperCase().toLowerCase() is not necessarily equal to s.toLowerCase().

NOTE 2 The toLowerCase function is intentionally generic; it does not require that its this value be a String object. Therefore, it can be transferred to other kinds of objects for use as a method.

21.1.3.23 String.prototype.toString ( )

When the toString method is called, the following steps are taken:

  1. Let s be thisStringValue(this value).
  2. Return s.

NOTE For a String object, the toString method happens to return the same thing as the valueOf method.

21.1.3.24 String.prototype.toUpperCase ( )

This function interprets a String value as a sequence of UTF-16 encoded code points, as described in 6.1.4.

This function behaves in exactly the same way as String.prototype.toLowerCase, except that code points are mapped to their uppercase equivalents as specified in the Unicode Character Database.

NOTE The toUpperCase function is intentionally generic; it does not require that its this value be a String object. Therefore, it can be transferred to other kinds of objects for use as a method.

21.1.3.25 String.prototype.trim ( )

This function interprets a String value as a sequence of UTF-16 encoded code points, as described in 6.1.4.

The following steps are taken:

  1. Let O be RequireObjectCoercible(this value).
  2. Let S be ToString(O).
  3. ReturnIfAbrupt(S).
  4. Let T be a String value that is a copy of S with both leading and trailing white space removed. The definition of white space is the union of WhiteSpace and LineTerminator. When determining whether a Unicode code point is in Unicode general category “Zs”, code unit sequences are interpreted as UTF-16 encoded code point sequences as specified in 6.1.4.
  5. Return T.

NOTE The trim function is intentionally generic; it does not require that its this value be a String object. Therefore, it can be transferred to other kinds of objects for use as a method.

21.1.3.26 String.prototype.valueOf ( )

When the valueOf method is called, the following steps are taken:

  1. Let s be thisStringValue(this value).
  2. Return s.

21.1.3.27 String.prototype [ @@iterator ]( )

When the @@iterator method is called it returns an Iterator object (25.1.1.2) that iterates over the code points of a String value, returning each code point as a String value. The following steps are taken:

  1. Let O be RequireObjectCoercible(this value).
  2. Let S be ToString(O).
  3. ReturnIfAbrupt(S).
  4. Return CreateStringIterator(S).

The value of the name property of this function is "[Symbol.iterator]".

21.1.4 Properties of String Instances

String instances are String exotic objects and have the internal methods specified for such objects. String instances inherit properties from the String prototype object. String instances also have a [[StringData]] internal slot.

String instances have a length property, and a set of enumerable properties with integer indexed names.

21.1.4.1 length

The number of elements in the String value represented by this String object.

Once a String object is initialized, this property is unchanging. It has the attributes { [[Writable]]: false, [[Enumerable]]: false, [[Configurable]]: false }.

21.1.5 String Iterator Objects

An String Iterator is an object, that represents a specific iteration over some specific String instance object. There is not a named constructor for String Iterator objects. Instead, String iterator objects are created by calling certain methods of String instance objects.

21.1.5.1 CreateStringIterator Abstract Operation

Several methods of String objects return Iterator objects. The abstract operation CreateStringIterator with argument string is used to create such iterator objects. It performs the following steps:

  1. Assert: Type(string) is String.
  2. Let iterator be ObjectCreate(%StringIteratorPrototype%, «[[IteratedString]], [[StringIteratorNextIndex]] »).
  3. Set iterator’s [[IteratedString]] internal slot to string.
  4. Set iterator’s [[StringIteratorNextIndex]] internal slot to 0.
  5. Return iterator.

21.1.5.2 The %StringIteratorPrototype% Object

All String Iterator Objects inherit properties from the %StringIteratorPrototype% intrinsic object. The %StringIteratorPrototype% object is an ordinary object and its [[Prototype]] internal slot is the %IteratorPrototype% intrinsic object (25.1.2). In addition, %StringIteratorPrototype% has the following properties:

21.1.5.2.1 %StringIteratorPrototype%.next ( )

  1. Let O be the this value.
  2. If Type(O) is not Object, throw a TypeError exception.
  3. If O does not have all of the internal slots of an String Iterator Instance (21.1.5.3), throw a TypeError exception.
  4. Let s be the value of the [[IteratedString]] internal slot of O.
  5. If s is undefined, return CreateIterResultObject(undefined, true).
  6. Let position be the value of the [[StringIteratorNextIndex]] internal slot of O.
  7. Let len be the number of elements in s.
  8. If positionlen, then
    1. Set the value of the [[IteratedString]] internal slot of O to undefined.
    2. Return CreateIterResultObject(undefined, true).
  9. Let first be the code unit value at index position in s.
  10. If first < 0xD800 or first > 0xDBFF or position+1 = len, let resultString be the string consisting of the single code unit first.
  11. Else,
    1. Let second be the code unit value at index position+1 in the String S.
    2. If second < 0xDC00 or second > 0xDFFF, let resultString be the string consisting of the single code unit first.
    3. Else, let resultString be the string consisting of the code unit first followed by the code unit second.
  12. Let resultSize be the number of code units in resultString.
  13. Set the value of the [[StringIteratorNextIndex]] internal slot of O to position+ resultSize.
  14. Return CreateIterResultObject(resultString, false).

21.1.5.2.2 %StringIteratorPrototype% [ @@toStringTag ]

The initial value of the @@toStringTag property is the String value "String Iterator".

This property has the attributes { [[Writable]]: false, [[Enumerable]]: false, [[Configurable]]: true }.

21.1.5.3 Properties of String Iterator Instances

String Iterator instances are ordinary objects that inherit properties from the %StringIteratorPrototype% intrinsic object. String Iterator instances are initially created with the internal slots listed in Table 46.

Table 46 — Internal Slots of String Iterator Instances
Internal Slot Description
[[IteratedString]] The String value whose elements are being iterated.
[[StringIteratorNextIndex]] The integer index of the next string index to be examined by this iteration.

21.2 RegExp (Regular Expression) Objects

A RegExp object contains a regular expression and the associated flags.

NOTE The form and functionality of regular expressions is modelled after the regular expression facility in the Perl 5 programming language.

21.2.1 Patterns

The RegExp constructor applies the following grammar to the input pattern String. An error occurs if the grammar cannot interpret the String as an expansion of Pattern.

Syntax

Pattern[U] ::
Disjunction[?U]
Disjunction[U] ::
Alternative[?U]
Alternative[?U] | Disjunction[?U]
Alternative[U] ::
[empty]
Alternative[?U] Term[?U]
Term[U] ::
Assertion[?U]
Atom[?U]
Atom[?U] Quantifier
Assertion[U] ::
^
$
\ b
\ B
( ? = Disjunction[?U] )
( ? ! Disjunction[?U] )
Quantifier ::
QuantifierPrefix
QuantifierPrefix ?
QuantifierPrefix ::
*
+
?
{ DecimalDigits }
{ DecimalDigits , }
{ DecimalDigits , DecimalDigits }
Atom[U] ::
PatternCharacter
.
\ AtomEscape[?U]
CharacterClass[?U]
( Disjunction[?U] )
( ? : Disjunction[?U] )
SyntaxCharacter :: one of
^ $ \ . * + ? ( ) [ ] { } |
PatternCharacter ::
SourceCharacter but not SyntaxCharacter
AtomEscape[U] ::
DecimalEscape
CharacterEscape[?U]
CharacterClassEscape
CharacterEscape[U] ::
ControlEscape
c ControlLetter
HexEscapeSequence
RegExpUnicodeEscapeSequence[?U]
IdentityEscape[?U]
ControlEscape :: one of
f n r t v
ControlLetter :: one of
a b c d e f g h i j k l m n o p q r s t u v w x y z
A B C D E F G H I J K L M N O P Q R S T U V W X Y Z
RegExpUnicodeEscapeSequence[U] ::
[+U] u LeadSurrogate \u TrailSurrogate
[+U] u LeadSurrogate
[+U] u TrailSurrogate
[+U] u NonSurrogate
[~U] u Hex4Digits
[+U] u{ HexDigits }

Each \u TrailSurrogate for which the choice of associated u LeadSurrogate is ambiguous shall be associated with the nearest possible u LeadSurrogate that would otherwise have no corresponding \u TrailSurrogate.

LeadSurrogate ::
Hex4Digits [match only if the SV of Hex4Digits is in the inclusive range 0xD800 to 0xDBFF]
TrailSurrogate ::
Hex4Digits [match only if the SV of Hex4Digits is in the inclusive range 0xDC00 to 0xDFFF]
NonSurrogate ::
Hex4Digits [match only if the SV of Hex4Digits is not in the inclusive range 0xD800 to 0xDFFF]
IdentityEscape[U] ::
[+U] SyntaxCharacter
[+U] /
[~U] SourceCharacter but not UnicodeIDContinue
DecimalEscape ::
DecimalIntegerLiteral [lookahead ∉ DecimalDigit]
CharacterClassEscape :: one of
d D s S w W
CharacterClass[U] ::
[ [lookahead ∉ {^}] ClassRanges[?U] ]
[ ^ ClassRanges[?U] ]
ClassRanges[U] ::
[empty]
NonemptyClassRanges[?U]
NonemptyClassRanges[U] ::
ClassAtom[?U]
ClassAtom[?U] NonemptyClassRangesNoDash[?U]
ClassAtom[?U] - ClassAtom[?U] ClassRanges[?U]
NonemptyClassRangesNoDash[U] ::
ClassAtom[?U]
ClassAtomNoDash[?U] NonemptyClassRangesNoDash[?U]
ClassAtomNoDash[?U] - ClassAtom[?U] ClassRanges[?U]
ClassAtom[U] ::
-
ClassAtomNoDash[?U]
ClassAtomNoDash[U] ::
SourceCharacter but not one of \ or ] or -
\ ClassEscape[?U]
ClassEscape[U] ::
DecimalEscape
b
[+U] -
CharacterEscape[?U]
CharacterClassEscape

21.2.1.1 Static Semantics: Early Errors

RegExpUnicodeEscapeSequence :: u{ HexDigits }
  • It is a Syntax Error if the MV of HexDigits > 1114111.

21.2.2 Pattern Semantics

A regular expression pattern is converted into an internal procedure using the process described below. An implementation is encouraged to use more efficient algorithms than the ones listed below, as long as the results are the same. The internal procedure is used as the value of a RegExp object’s [[RegExpMatcher]] internal slot.

A Pattern is either a BMP pattern or a Unicode pattern depending upon whether or not its associated flags contain a "u". A BMP pattern matches against a String interpreted as consisting of a sequence of 16-bit values that are Unicode code points in the range of the Basic Multilingual Plane. A Unicode pattern matches against a String interpreted as consisting of Unicode code points encoded using UTF-16. In the context of describing the behaviour of a BMP pattern “character” means a single 16-bit Unicode BMP code point. In the context of describing the behaviour of a Unicode pattern “character” means a UTF-16 encoded code point (6.1.4). In either context, “character value” means the numeric value of the corresponding non-encoded code point.

The syntax and semantics of Pattern is defined as if the source code for the Pattern was a List of SourceCharacter values where each SourceCharacter corresponds to a Unicode code point. If a BMP pattern contains a non-BMP SourceCharacter the entire pattern is encoded using UTF-16 and the individual code units of that encoding are used as the elements of the List.

NOTE For example, consider a pattern expressed in source text as the single non-BMP character U+1D11E (MUSICAL SYMBOL G CLEF). Interpreted as a Unicode pattern, it would be a single element (character) List consisting of the single code point 0x1D11E. However, interpreted as a BMP pattern, it is first UTF-16 encoded to produce a two element List consisting of the code units 0xD834 and 0xDD1E.

Patterns are passed to the RegExp constructor as ECMAScript String values in which non-BMP characters are UTF-16 encoded. For example, the single character MUSICAL SYMBOL G CLEF pattern, expressed as a String value, is a String of length 2 whose elements were the code units 0xD834 and 0xDD1E. So no further translation of the string would be necessary to process it as a BMP pattern consisting of two pattern characters. However, to process it as a Unicode pattern UTF16Decode (see 10.1.2) must be used in producing a List consisting of a single pattern character, the code point U+1D11E.

An implementation may not actually perform such translations to or from UTF-16, but the semantics of this specification requires that the result of pattern matching be as if such translations were performed.

21.2.2.1 Notation

The descriptions below use the following variables:

  • Input is a List consisting of all of the characters, in order, of the String being matched by the regular expression pattern. Each character is either a code unit or a code point, depending upon the kind of pattern involved. The notation Input[n] means the nth character of Input, where n can range between 0 (inclusive) and InputLength (exclusive).

  • InputLength is the number of characters in Input.

  • NcapturingParens is the total number of left capturing parentheses (i.e. the total number of times the Atom :: ( Disjunction ) production is expanded) in the pattern. A left capturing parenthesis is any ( pattern character that is matched by the ( terminal of the Atom :: ( Disjunction ) production.

  • IgnoreCase is true if the RegExp object's [[OriginalFlags]] internal slot contains "i" and otherwise is false.

  • Multiline is true if the RegExp object’s [[OriginalFlags]] internal slot contains "m" and otherwise is false.

  • Unicode is true if the RegExp object’s [[OriginalFlags]] internal slot contains "u" and otherwise is false.

Furthermore, the descriptions below use the following internal data structures:

  • A CharSet is a mathematical set of characters, either code units or code points depending up the state of the Unicode flag. “All characters” means either all code unit values or all code point values also depending upon the state if Unicode.

  • A State is an ordered pair (endIndex, captures) where endIndex is an integer and captures is a List of NcapturingParens values. States are used to represent partial match states in the regular expression matching algorithms. The endIndex is one plus the index of the last input character matched so far by the pattern, while captures holds the results of capturing parentheses. The nth element of captures is either a List that represents the value obtained by the nth set of capturing parentheses or undefined if the nth set of capturing parentheses hasn’t been reached yet. Due to backtracking, many States may be in use at any time during the matching process.

  • A MatchResult is either a State or the special token failure that indicates that the match failed.

  • A Continuation procedure is an internal closure (i.e. an internal procedure with some arguments already bound to values) that takes one State argument and returns a MatchResult result. If an internal closure references variables which are bound in the function that creates the closure, the closure uses the values that these variables had at the time the closure was created. The Continuation attempts to match the remaining portion (specified by the closure's already-bound arguments) of the pattern against Input, starting at the intermediate state given by its State argument. If the match succeeds, the Continuation returns the final State that it reached; if the match fails, the Continuation returns failure.

  • A Matcher procedure is an internal closure that takes two arguments — a State and a Continuation — and returns a MatchResult result. A Matcher attempts to match a middle subpattern (specified by the closure's already-bound arguments) of the pattern against Input, starting at the intermediate state given by its State argument. The Continuation argument should be a closure that matches the rest of the pattern. After matching the subpattern of a pattern to obtain a new State, the Matcher then calls Continuation on that new State to test if the rest of the pattern can match as well. If it can, the Matcher returns the State returned by Continuation; if not, the Matcher may try different choices at its choice points, repeatedly calling Continuation until it either succeeds or all possibilities have been exhausted.

  • An AssertionTester procedure is an internal closure that takes a State argument and returns a Boolean result. The assertion tester tests a specific condition (specified by the closure's already-bound arguments) against the current place in Input and returns true if the condition matched or false if not.

  • An EscapeValue is either a character or an integer. An EscapeValue is used to denote the interpretation of a DecimalEscape escape sequence: a character ch means that the escape sequence is interpreted as the character ch, while an integer n means that the escape sequence is interpreted as a backreference to the nth set of capturing parentheses.

21.2.2.2 Pattern

The production Pattern :: Disjunction evaluates as follows:

  1. Evaluate Disjunction to obtain a Matcher m.
  2. Return an internal closure that takes two arguments, a String str and an integer index, and performs the following steps:
    1. If Unicode is true, let Input be a List consisting of the sequence of code points of str interpreted as a UTF-16 encoded (6.1.4) Unicode string. Otherwise, let Input be a List consisting of the sequence of code units that are the elements of str. Input will be used throughout the algorithms in 21.2.2. Each element of Input is considered to be a character.
    2. Let listIndex be the index into Input of the character that was obtained from element index of str.
    3. Let InputLength be the number of characters contained in Input. This variable will be used throughout the algorithms in 21.2.2.
    4. Let c be a Continuation that always returns its State argument as a successful MatchResult.
    5. Let cap be a List of NcapturingParens undefined values, indexed 1 through NcapturingParens.
    6. Let x be the State (listIndex, cap).
    7. Call m(x, c) and return its result.

NOTE A Pattern evaluates (“compiles”) to an internal procedure value. RegExp.prototype.exec and other methods can then apply this procedure to a String and an offset within the String to determine whether the pattern would match starting at exactly that offset within the String, and, if it does match, what the values of the capturing parentheses would be. The algorithms in 21.2.2 are designed so that compiling a pattern may throw a SyntaxError exception; on the other hand, once the pattern is successfully compiled, applying the resulting internal procedure to find a match in a String cannot throw an exception (except for any host-defined exceptions that can occur anywhere such as out-of-memory).

21.2.2.3 Disjunction

The production Disjunction :: Alternative evaluates by evaluating Alternative to obtain a Matcher and returning that Matcher.

The production Disjunction :: Alternative | Disjunction evaluates as follows:

  1. Evaluate Alternative to obtain a Matcher m1.
  2. Evaluate Disjunction to obtain a Matcher m2.
  3. Return an internal Matcher closure that takes two arguments, a State x and a Continuation c, and performs the following steps when evaluated:
    1. Call m1(x, c) and let r be its result.
    2. If r is not failure, return r.
    3. Call m2(x, c) and return its result.

NOTE The | regular expression operator separates two alternatives. The pattern first tries to match the left Alternative (followed by the sequel of the regular expression); if it fails, it tries to match the right Disjunction (followed by the sequel of the regular expression). If the left Alternative, the right Disjunction, and the sequel all have choice points, all choices in the sequel are tried before moving on to the next choice in the left Alternative. If choices in the left Alternative are exhausted, the right Disjunction is tried instead of the left Alternative. Any capturing parentheses inside a portion of the pattern skipped by | produce undefined values instead of Strings. Thus, for example,

/a|ab/.exec("abc")

returns the result "a" and not "ab". Moreover,

/((a)|(ab))((c)|(bc))/.exec("abc")

returns the array

["abc", "a", "a", undefined, "bc", undefined, "bc"]

and not

["abc", "ab", undefined, "ab", "c", "c", undefined]

21.2.2.4 Alternative

The production Alternative :: [empty] evaluates by returning a Matcher that takes two arguments, a State x and a Continuation c, and returns the result of calling c(x).

The production Alternative :: Alternative Term evaluates as follows:

  1. Evaluate Alternative to obtain a Matcher m1.
  2. Evaluate Term to obtain a Matcher m2.
  3. Return an internal Matcher closure that takes two arguments, a State x and a Continuation c, and performs the following steps when evaluated:
    1. Create a Continuation d that takes a State argument y and returns the result of calling m2(y, c).
    2. Call m1(x, d) and return its result.

NOTE Consecutive Terms try to simultaneously match consecutive portions of Input. If the left Alternative, the right Term, and the sequel of the regular expression all have choice points, all choices in the sequel are tried before moving on to the next choice in the right Term, and all choices in the right Term are tried before moving on to the next choice in the left Alternative.

21.2.2.5 Term

The production Term :: Assertion evaluates by returning an internal Matcher closure that takes two arguments, a State x and a Continuation c, and performs the following steps when evaluated:

  1. Evaluate Assertion to obtain an AssertionTester t.
  2. Call t(x) and let r be the resulting Boolean value.
  3. If r is false, return failure.
  4. Call c(x) and return its result.

The production Term :: Atom evaluates as follows:

  1. Return the Matcher that is the result of evaluating Atom.

The production Term :: Atom Quantifier evaluates as follows:

  1. Evaluate Atom to obtain a Matcher m.
  2. Evaluate Quantifier to obtain the three results: an integer min, an integer (or ∞) max, and Boolean greedy.
  3. If max is finite and less than min, throw a SyntaxError exception.
  4. Let parenIndex be the number of left capturing parentheses in the entire regular expression that occur to the left of this production expansion's Term. This is the total number of times the Atom :: ( Disjunction ) production is expanded prior to this production's Term plus the total number of Atom :: ( Disjunction ) productions enclosing this Term.
  5. Let parenCount be the number of left capturing parentheses in the expansion of this production's Atom. This is the total number of Atom :: ( Disjunction ) productions enclosed by this production's Atom.
  6. Return an internal Matcher closure that takes two arguments, a State x and a Continuation c, and performs the following steps when evaluated:
    1. Call RepeatMatcher(m, min, max, greedy, x, c, parenIndex, parenCount) and return its result.

21.2.2.5.1 Runtime Semantics: RepeatMatcher Abstract Operation

The abstract operation RepeatMatcher takes eight parameters, a Matcher m, an integer min, an integer (or ∞) max, a Boolean greedy, a State x, a Continuation c, an integer parenIndex, and an integer parenCount, and performs the following steps:

  1. If max is zero, return c(x).
  2. Create an internal Continuation closure d that takes one State argument y and performs the following steps when evaluated:
    1. If min is zero and y's endIndex is equal to x's endIndex, return failure.
    2. If min is zero, let min2 be zero; otherwise let min2 be min–1.
    3. If max is ∞, let max2 be ∞; otherwise let max2 be max–1.
    4. Call RepeatMatcher(m, min2, max2, greedy, y, c, parenIndex, parenCount) and return its result.
  3. Let cap be a fresh copy of x's captures List.
  4. For every integer k that satisfies parenIndex < k and kparenIndex+parenCount, set cap[k] to undefined.
  5. Let e be x's endIndex.
  6. Let xr be the State (e, cap).
  7. If min is not zero, return m(xr, d).
  8. If greedy is false, then
    1. Call c(x) and let z be its result.
    2. If z is not failure, return z.
    3. Call m(xr, d) and return its result.
  9. Call m(xr, d) and let z be its result.
  10. If z is not failure, return z.
  11. Call c(x) and return its result.

NOTE 1 An Atom followed by a Quantifier is repeated the number of times specified by the Quantifier. A Quantifier can be non-greedy, in which case the Atom pattern is repeated as few times as possible while still matching the sequel, or it can be greedy, in which case the Atom pattern is repeated as many times as possible while still matching the sequel. The Atom pattern is repeated rather than the input character sequence that it matches, so different repetitions of the Atom can match different input substrings.

NOTE 2 If the Atom and the sequel of the regular expression all have choice points, the Atom is first matched as many (or as few, if non-greedy) times as possible. All choices in the sequel are tried before moving on to the next choice in the last repetition of Atom. All choices in the last (nth) repetition of Atom are tried before moving on to the next choice in the next-to-last (n–1)st repetition of Atom; at which point it may turn out that more or fewer repetitions of Atom are now possible; these are exhausted (again, starting with either as few or as many as possible) before moving on to the next choice in the (n-1)st repetition of Atom and so on.

Compare

/a[a-z]{2,4}/.exec("abcdefghi")

which returns "abcde" with

/a[a-z]{2,4}?/.exec("abcdefghi")

which returns "abc".

Consider also

/(aa|aabaac|ba|b|c)*/.exec("aabaac")

which, by the choice point ordering above, returns the array

["aaba", "ba"]

and not any of:

["aabaac", "aabaac"]
["aabaac", "c"]

The above ordering of choice points can be used to write a regular expression that calculates the greatest common divisor of two numbers (represented in unary notation). The following example calculates the gcd of 10 and 15:

"aaaaaaaaaa,aaaaaaaaaaaaaaa".replace(/^(a+)\1*,\1+$/,"$1")

which returns the gcd in unary notation "aaaaa".

NOTE 3 Step 5 of the RepeatMatcher clears Atom's captures each time Atom is repeated. We can see its behaviour in the regular expression

/(z)((a+)?(b+)?(c))*/.exec("zaacbbbcac")

which returns the array

["zaacbbbcac", "z", "ac", "a", undefined, "c"]

and not

["zaacbbbcac", "z", "ac", "a", "bbb", "c"]

because each iteration of the outermost * clears all captured Strings contained in the quantified Atom, which in this case includes capture Strings numbered 2, 3, 4, and 5.

NOTE 4 Step 1 of the RepeatMatcher's d closure states that, once the minimum number of repetitions has been satisfied, any more expansions of Atom that match the empty character sequence are not considered for further repetitions. This prevents the regular expression engine from falling into an infinite loop on patterns such as:

/(a*)*/.exec("b")

or the slightly more complicated:

/(a*)b\1+/.exec("baaaac")

which returns the array

["b", ""]

21.2.2.6 Assertion

The production Assertion :: ^ evaluates by returning an internal AssertionTester closure that takes a State argument x and performs the following steps when evaluated:

  1. Let e be x's endIndex.
  2. If e is zero, return true.
  3. If Multiline is false, return false.
  4. If the character Input[e–1] is one of LineTerminator, return true.
  5. Return false.

NOTE Even when the y flag is used with a pattern, ^ always matches only at the beginning of Input, or (if Multiline is true) at the beginning of a line.

The production Assertion :: $ evaluates by returning an internal AssertionTester closure that takes a State argument x and performs the following steps when evaluated:

  1. Let e be x's endIndex.
  2. If e is equal to InputLength, return true.
  3. If Multiline is false, return false.
  4. If the character Input[e] is one of LineTerminator, return true.
  5. Return false.

The production Assertion :: \ b evaluates by returning an internal AssertionTester closure that takes a State argument x and performs the following steps when evaluated:

  1. Let e be x's endIndex.
  2. Call IsWordChar(e–1) and let a be the Boolean result.
  3. Call IsWordChar(e) and let b be the Boolean result.
  4. If a is true and b is false, return true.
  5. If a is false and b is true, return true.
  6. Return false.

The production Assertion :: \ B evaluates by returning an internal AssertionTester closure that takes a State argument x and performs the following steps when evaluated:

  1. Let e be x's endIndex.
  2. Call IsWordChar(e–1) and let a be the Boolean result.
  3. Call IsWordChar(e) and let b be the Boolean result.
  4. If a is true and b is false, return false.
  5. If a is false and b is true, return false.
  6. Return true.

The production Assertion :: ( ? = Disjunction ) evaluates as follows:

  1. Evaluate Disjunction to obtain a Matcher m.
  2. Return an internal Matcher closure that takes two arguments, a State x and a Continuation c, and performs the following steps:
    1. Let d be a Continuation that always returns its State argument as a successful MatchResult.
    2. Call m(x, d) and let r be its result.
    3. If r is failure, return failure.
    4. Let y be r's State.
    5. Let cap be y's captures List.
    6. Let xe be x's endIndex.
    7. Let z be the State (xe, cap).
    8. Call c(z) and return its result.

The production Assertion :: ( ? ! Disjunction ) evaluates as follows:

  1. Evaluate Disjunction to obtain a Matcher m.
  2. Return an internal Matcher closure that takes two arguments, a State x and a Continuation c, and performs the following steps:
    1. Let d be a Continuation that always returns its State argument as a successful MatchResult.
    2. Call m(x, d) and let r be its result.
    3. If r is not failure, return failure.
    4. Call c(x) and return its result.

21.2.2.6.1 Runtime Semantics: IsWordChar Abstract Operation

The abstract operation IsWordChar takes an integer parameter e and performs the following steps:

  1. If e is –1 or e is InputLength, return false.
  2. Let c be the character Input[e].
  3. If c is one of the sixty-three characters below, return true.
    a b c d e f g h i j k l m n o p q r s t u v w x y z
    A B C D E F G H I J K L M N O P Q R S T U V W X Y Z
    0 1 2 3 4 5 6 7 8 9 _
  4. Return false.

21.2.2.7 Quantifier

The production Quantifier :: QuantifierPrefix evaluates as follows:

  1. Evaluate QuantifierPrefix to obtain the two results: an integer min and an integer (or ∞) max.
  2. Return the three results min, max, and true.

The production Quantifier :: QuantifierPrefix ? evaluates as follows:

  1. Evaluate QuantifierPrefix to obtain the two results: an integer min and an integer (or ∞) max.
  2. Return the three results min, max, and false.

The production QuantifierPrefix :: * evaluates as follows:

  1. Return the two results 0 and ∞.

The production QuantifierPrefix :: + evaluates as follows:

  1. Return the two results 1 and ∞.

The production QuantifierPrefix :: ? evaluates as follows:

  1. Return the two results 0 and 1.

The production QuantifierPrefix :: { DecimalDigits } evaluates as follows:

  1. Let i be the MV of DecimalDigits (see 11.8.3).
  2. Return the two results i and i.

The production QuantifierPrefix :: { DecimalDigits , } evaluates as follows:

  1. Let i be the MV of DecimalDigits.
  2. Return the two results i and ∞.

The production QuantifierPrefix :: { DecimalDigits , DecimalDigits } evaluates as follows:

  1. Let i be the MV of the first DecimalDigits.
  2. Let j be the MV of the second DecimalDigits.
  3. Return the two results i and j.

21.2.2.8 Atom

The production Atom :: PatternCharacter evaluates as follows:

  1. Let ch be the character matched by PatternCharacter.
  2. Let A be a one-element CharSet containing the character ch.
  3. Call CharacterSetMatcher(A, false) and return its Matcher result.

The production Atom :: . evaluates as follows:

  1. Let A be the set of all characters except LineTerminator.
  2. Call CharacterSetMatcher(A, false) and return its Matcher result.

The production Atom :: \ AtomEscape evaluates as follows:

  1. Return the Matcher that is the result of evaluating AtomEscape.

The production Atom :: CharacterClass evaluates as follows:

  1. Evaluate CharacterClass to obtain a CharSet A and a Boolean invert.
  2. Call CharacterSetMatcher(A, invert) and return its Matcher result.

The production Atom :: ( Disjunction ) evaluates as follows:

  1. Evaluate Disjunction to obtain a Matcher m.
  2. Let parenIndex be the number of left capturing parentheses in the entire regular expression that occur to the left of this production expansion's initial left parenthesis. This is the total number of times the Atom :: ( Disjunction ) production is expanded prior to this production's Atom plus the total number of Atom :: ( Disjunction ) productions enclosing this Atom.
  3. Return an internal Matcher closure that takes two arguments, a State x and a Continuation c, and performs the following steps:
    1. Create an internal Continuation closure d that takes one State argument y and performs the following steps:
      1. Let cap be a fresh copy of y's captures List.
      2. Let xe be x's endIndex.
      3. Let ye be y's endIndex.
      4. Let s be a fresh List whose characters are the characters of Input at indices xe (inclusive) through ye (exclusive).
      5. Set cap[parenIndex+1] to s.
      6. Let z be the State (ye, cap).
      7. Call c(z) and return its result.
    2. Call m(x, d) and return its result.

The production Atom :: ( ? : Disjunction ) evaluates as follows:

  1. Return the Matcher that is the result of evaluating Disjunction.

21.2.2.8.1 Runtime Semantics: CharacterSetMatcher Abstract Operation

The abstract operation CharacterSetMatcher takes two arguments, a CharSet A and a Boolean flag invert, and performs the following steps:

  1. Return an internal Matcher closure that takes two arguments, a State x and a Continuation c, and performs the following steps when evaluated:
    1. Let e be x's endIndex.
    2. If e is InputLength, return failure.
    3. Let ch be the character Input[e].
    4. Let cc be Canonicalize(ch).
    5. If invert is false, then
      1. If there does not exist a member a of set A such that Canonicalize(a) is cc, return failure.
    6. Else invert is true,
      1. If there exists a member a of set A such that Canonicalize(a) is cc, return failure.
    7. Let cap be x's captures List.
    8. Let y be the State (e+1, cap).
    9. Call c(y) and return its result.

21.2.2.8.2 Runtime Semantics: Canonicalize ( ch )

The abstract operation Canonicalize takes a character parameter ch and performs the following steps:

  1. If IgnoreCase is false, return ch.
  2. If Unicode is true,
    1. If the file CaseFolding.txt of the Unicode Character Database provides a simple or common case folding mapping for ch, return the result of applying that mapping to ch.
    2. Else, return ch.
  3. Else,
    1. Assert: ch is a UTF-16 code unit.
    2. Let s be the ECMAScript String value consisting of the single code unit ch.
    3. Let u be the same result produced as if by performing the algorithm for String.prototype.toUpperCase using s as the this value.
    4. Assert: u is a String value.
    5. If u does not consist of a single code unit, return ch.
    6. Let cu be u’s single code unit element.
    7. If ch's code unit value ≥ 128 and cu's code unit value < 128, return ch.
    8. Return cu.

NOTE 1 Parentheses of the form ( Disjunction ) serve both to group the components of the Disjunction pattern together and to save the result of the match. The result can be used either in a backreference (\ followed by a nonzero decimal number), referenced in a replace String, or returned as part of an array from the regular expression matching internal procedure. To inhibit the capturing behaviour of parentheses, use the form (?: Disjunction ) instead.

NOTE 2 The form (?= Disjunction ) specifies a zero-width positive lookahead. In order for it to succeed, the pattern inside Disjunction must match at the current position, but the current position is not advanced before matching the sequel. If Disjunction can match at the current position in several ways, only the first one is tried. Unlike other regular expression operators, there is no backtracking into a (?= form (this unusual behaviour is inherited from Perl). This only matters when the Disjunction contains capturing parentheses and the sequel of the pattern contains backreferences to those captures.

For example,

/(?=(a+))/.exec("baaabac")

matches the empty String immediately after the first b and therefore returns the array:

["", "aaa"]

To illustrate the lack of backtracking into the lookahead, consider:

/(?=(a+))a*b\1/.exec("baaabac")

This expression returns

["aba", "a"]

and not:

["aaaba", "a"]

NOTE 3 The form (?! Disjunction ) specifies a zero-width negative lookahead. In order for it to succeed, the pattern inside Disjunction must fail to match at the current position. The current position is not advanced before matching the sequel. Disjunction can contain capturing parentheses, but backreferences to them only make sense from within Disjunction itself. Backreferences to these capturing parentheses from elsewhere in the pattern always return undefined because the negative lookahead must fail for the pattern to succeed. For example,

/(.*?)a(?!(a+)b\2c)\2(.*)/.exec("baaabaac")

looks for an a not immediately followed by some positive number n of a's, a b, another n a's (specified by the first \2) and a c. The second \2 is outside the negative lookahead, so it matches against undefined and therefore always succeeds. The whole expression returns the array:

["baaabaac", "ba", undefined, "abaac"]

NOTE 4 In case-insignificant matches when Unicode is true, all characters are implicitly case-folded using the simple mapping provided by the Unicode standard immediately before they are compared. The simple mapping always maps to a single code point, so it does not map, for example, "ß" (U+00DF) to "SS". It may however map a code point outside the Basic Latin range to a character within, for example, "ſ" (U+017F) to "s". Such characters are not mapped if Unicode is false. This prevents Unicode code points such as U+017F and U+212A from matching regular expressions such as /[a‑z]/i, but they will match /[a‑z]/ui.

21.2.2.9 AtomEscape

The production AtomEscape :: DecimalEscape evaluates as follows:

  1. Evaluate DecimalEscape to obtain an EscapeValue E.
  2. If E is a character, then
    1. Let ch be E's character.
    2. Let A be a one-element CharSet containing the character ch.
    3. Call CharacterSetMatcher(A, false) and return its Matcher result.
  3. Assert: E must be an integer.
  4. Let n be that integer.
  5. If n=0 or n>NcapturingParens, throw a SyntaxError exception.
  6. Return an internal Matcher closure that takes two arguments, a State x and a Continuation c, and performs the following steps:
    1. Let cap be x's captures List.
    2. Let s be cap[n].
    3. If s is undefined, return c(x).
    4. Let e be x's endIndex.
    5. Let len be s's length.
    6. Let f be e+len.
    7. If f>InputLength, return failure.
    8. If there exists an integer i between 0 (inclusive) and len (exclusive) such that Canonicalize(s[i]) is not the same character value as Canonicalize(Input [e+i]), return failure.
    9. Let y be the State (f, cap).
    10. Call c(y) and return its result.

The production AtomEscape :: CharacterEscape evaluates as follows:

  1. Evaluate CharacterEscape to obtain a character ch.
  2. Let A be a one-element CharSet containing the character ch.
  3. Call CharacterSetMatcher(A, false) and return its Matcher result.

The production AtomEscape :: CharacterClassEscape evaluates as follows:

  1. Evaluate CharacterClassEscape to obtain a CharSet A.
  2. Call CharacterSetMatcher(A, false) and return its Matcher result.

NOTE An escape sequence of the form \ followed by a nonzero decimal number n matches the result of the nth set of capturing parentheses (see 0). It is an error if the regular expression has fewer than n capturing parentheses. If the regular expression has n or more capturing parentheses but the nth one is undefined because it has not captured anything, then the backreference always succeeds.

21.2.2.10 CharacterEscape

The production CharacterEscape :: ControlEscape evaluates by returning the character according to Table 47.

Table 47 — ControlEscape Character Values
ControlEscape Character Value Code Point Unicode Name Symbol
t 9 U+0009 CHARACTER TABULATION <HT>
n 10 U+000A LINE FEED (LF) <LF>
v 11 U+000B LINE TABULATION <VT>
f 12 U+000C FORM FEED (FF) <FF>
r 13 U+000D CARRIAGE RETURN (CR) <CR>

The production CharacterEscape :: c ControlLetter evaluates as follows:

  1. Let ch be the character matched by ControlLetter.
  2. Let i be ch's character value.
  3. Let j be the remainder of dividing i by 32.
  4. Return the character whose character value is j.

The production CharacterEscape :: HexEscapeSequence evaluates as follows:

  1. Return the character whose code is the SV of HexEscapeSequence.

The production CharacterEscape :: RegExpUnicodeEscapeSequence evaluates as follows:

  1. Return the result of evaluating RegExpUnicodeEscapeSequence.

The production CharacterEscape :: IdentityEscape evaluates as follows:

  1. Return the character matched by IdentityEscape.

The production RegExpUnicodeEscapeSequence :: u LeadSurrogate \u TrailSurrogate evaluates as follows:

  1. Let lead be the result of evaluating LeadSurrogate.
  2. Let trail be the result of evaluating TrailSurrogate.
  3. Let cp be UTF16Decode(lead, trail).
  4. Return the character whose character value is cp.

The production RegExpUnicodeEscapeSequence :: u LeadSurrogate evaluates as follows:

  1. Return the character whose code is the result of evaluating LeadSurrogate.

The production RegExpUnicodeEscapeSequence :: u TrailSurrogate evaluates as follows:

  1. Return the character whose code is the result of evaluating TrailSurrogate.

The production RegExpUnicodeEscapeSequence :: u NonSurrogate evaluates as follows:

  1. Return the character whose code is the result of evaluating NonSurrogate.

The production RegExpUnicodeEscapeSequence :: u Hex4Digits evaluates as follows:

  1. Return the character whose code is the SV of Hex4Digits.

The production RegExpUnicodeEscapeSequence :: u{ HexDigits } evaluates as follows:

  1. Return the character whose code is the MV of HexDigits.

The production LeadSurrogate :: Hex4Digits evaluates as follows:

  1. Return the character whose code is the SV of Hex4Digits.

The production TrailSurrogate :: Hex4Digits evaluates as follows:

  1. Return the character whose code is the SV of Hex4Digits.

The production NonSurrogate :: Hex4Digits evaluates as follows:

  1. Return the character whose code is the SV of Hex4Digits.

21.2.2.11 DecimalEscape

The production DecimalEscape :: DecimalIntegerLiteral evaluates as follows:

  1. Let i be the MV of DecimalIntegerLiteral.
  2. If i is zero, return the EscapeValue consisting of the character U+0000 (NULL).
  3. Return the EscapeValue consisting of the integer i.

The definition of “the MV of DecimalIntegerLiteral” is in 11.8.3.

NOTE If \ is followed by a decimal number n whose first digit is not 0, then the escape sequence is considered to be a backreference. It is an error if n is greater than the total number of left capturing parentheses in the entire regular expression. \0 represents the <NUL> character and cannot be followed by a decimal digit.

21.2.2.12 CharacterClassEscape

The production CharacterClassEscape :: d evaluates by returning the ten-element set of characters containing the characters 0 through 9 inclusive.

The production CharacterClassEscape :: D evaluates by returning the set of all characters not included in the set returned by CharacterClassEscape :: d .

The production CharacterClassEscape :: s evaluates by returning the set of characters containing the characters that are on the right-hand side of the WhiteSpace (11.2) or LineTerminator (11.3) productions.

The production CharacterClassEscape :: S evaluates by returning the set of all characters not included in the set returned by CharacterClassEscape :: s .

The production CharacterClassEscape :: w evaluates by returning the set of characters containing the sixty-three characters:

a b c d e f g h i j k l m n o p q r s t u v w x y z
A B C D E F G H I J K L M N O P Q R S T U V W X Y Z
0 1 2 3 4 5 6 7 8 9 _

The production CharacterClassEscape :: W evaluates by returning the set of all characters not included in the set returned by CharacterClassEscape :: w .

21.2.2.13 CharacterClass

The production CharacterClass :: [ ClassRanges ] evaluates by evaluating ClassRanges to obtain a CharSet and returning that CharSet and the Boolean false.

The production CharacterClass :: [ ^ ClassRanges ] evaluates by evaluating ClassRanges to obtain a CharSet and returning that CharSet and the Boolean true.

21.2.2.14 ClassRanges

The production ClassRanges :: [empty] evaluates by returning the empty CharSet.

The production ClassRanges :: NonemptyClassRanges evaluates by evaluating NonemptyClassRanges to obtain a CharSet and returning that CharSet.

21.2.2.15 NonemptyClassRanges

The production NonemptyClassRanges :: ClassAtom evaluates as follows:

  1. Return the CharSet that is the result of evaluating ClassAtom.

The production NonemptyClassRanges :: ClassAtom NonemptyClassRangesNoDash evaluates as follows:

  1. Evaluate ClassAtom to obtain a CharSet A.
  2. Evaluate NonemptyClassRangesNoDash to obtain a CharSet B.
  3. Return the union of CharSets A and B.

The production NonemptyClassRanges :: ClassAtom - ClassAtom ClassRanges evaluates as follows:

  1. Evaluate the first ClassAtom to obtain a CharSet A.
  2. Evaluate the second ClassAtom to obtain a CharSet B.
  3. Evaluate ClassRanges to obtain a CharSet C.
  4. Call CharacterRange(A, B) and let D be the resulting CharSet.
  5. Return the union of CharSets D and C.

21.2.2.15.1 Runtime Semantics: CharacterRange Abstract Operation

The abstract operation CharacterRange takes two CharSet parameters A and B and performs the following steps:

  1. If A does not contain exactly one character or B does not contain exactly one character, throw a SyntaxError exception.
  2. Let a be the one character in CharSet A.
  3. Let b be the one character in CharSet B.
  4. Let i be the character value of character a.
  5. Let j be the character value of character b.
  6. If i > j, throw a SyntaxError exception.
  7. Return the set containing all characters numbered i through j, inclusive.

21.2.2.16 NonemptyClassRangesNoDash

The production NonemptyClassRangesNoDash :: ClassAtom evaluates as follows:

  1. Return the CharSet that is the result of evaluating ClassAtom.

The production NonemptyClassRangesNoDash :: ClassAtomNoDash NonemptyClassRangesNoDash evaluates as follows:

  1. Evaluate ClassAtomNoDash to obtain a CharSet A.
  2. Evaluate NonemptyClassRangesNoDash to obtain a CharSet B.
  3. Return the union of CharSets A and B.

The production NonemptyClassRangesNoDash :: ClassAtomNoDash - ClassAtom ClassRanges evaluates as follows:

  1. Evaluate ClassAtomNoDash to obtain a CharSet A.
  2. Evaluate ClassAtom to obtain a CharSet B.
  3. Evaluate ClassRanges to obtain a CharSet C.
  4. Call CharacterRange(A, B) and let D be the resulting CharSet.
  5. Return the union of CharSets D and C.

NOTE 1 ClassRanges can expand into a single ClassAtom and/or ranges of two ClassAtom separated by dashes. In the latter case the ClassRanges includes all characters between the first ClassAtom and the second ClassAtom, inclusive; an error occurs if either ClassAtom does not represent a single character (for example, if one is \w) or if the first ClassAtom's character value is greater than the second ClassAtom's character value.

NOTE 2 Even if the pattern ignores case, the case of the two ends of a range is significant in determining which characters belong to the range. Thus, for example, the pattern /[E-F]/i matches only the letters E, F, e, and f, while the pattern /[E-f]/i matches all upper and lower-case letters in the Unicode Basic Latin block as well as the symbols [, \, ], ^, _, and `.

NOTE 3 A - character can be treated literally or it can denote a range. It is treated literally if it is the first or last character of ClassRanges, the beginning or end limit of a range specification, or immediately follows a range specification.

21.2.2.17 ClassAtom

The production ClassAtom :: - evaluates by returning the CharSet containing the one character -.

The production ClassAtom :: ClassAtomNoDash evaluates by evaluating ClassAtomNoDash to obtain a CharSet and returning that CharSet.

21.2.2.18 ClassAtomNoDash

The production ClassAtomNoDash :: SourceCharacter but not one of \ or ] or - evaluates as follows:

  1. Return the CharSet containing the character matched by SourceCharacter.

The production ClassAtomNoDash :: \ ClassEscape evaluates as follows:

  1. Return the CharSet that is the result of evaluating ClassEscape.

21.2.2.19 ClassEscape

The production ClassEscape :: DecimalEscape evaluates as follows:

  1. Evaluate DecimalEscape to obtain an EscapeValue E.
  2. If E is not a character, throw a SyntaxError exception.
  3. Let ch be E's character.
  4. Return the one-element CharSet containing the character ch.

The production ClassEscape :: b evaluates as follows:

  1. Return the CharSet containing the single character <BS> U+0008 (BACKSPACE).

The production ClassEscape :: - evaluates as follows:

  1. Return the CharSet containing the single character - U+002D (HYPEN-MINUS).

The production ClassEscape :: CharacterEscape evaluates as follows:

  1. Return the CharSet containing the single character that is the result of evaluating CharacterEscape.

The production ClassEscape :: CharacterClassEscape evaluates as follows:

  1. Return the CharSet that is the result of evaluating CharacterClassEscape.

NOTE A ClassAtom can use any of the escape sequences that are allowed in the rest of the regular expression except for \b, \B, and backreferences. Inside a CharacterClass, \b means the backspace character, while \B and backreferences raise errors. Using a backreference inside a ClassAtom causes an error.

21.2.3 The RegExp Constructor

The RegExp constructor is the %RegExp% intrinsic object and the initial value of the RegExp property of the global object. When RegExp is called as a function rather than as a constructor, it creates and initializes a new RegExp object. Thus the function call RegExp() is equivalent to the object creation expression new RegExp() with the same arguments.

The RegExp constructor is designed to be subclassable. It may be used as the value of an extends clause of a class definition. Subclass constructors that intend to inherit the specified RegExp behaviour must include a super call to the RegExp constructor to create and initialize subclass instances with the necessary internal slots.

21.2.3.1 RegExp ( pattern, flags )

The following steps are taken:

  1. Let patternIsRegExp be IsRegExp(pattern).
  2. ReturnIfAbrupt(patternIsRegExp).
  3. If NewTarget is not undefined, let newTarget be NewTarget.
  4. Else,
    1. Let newTarget be the active function object.
    2. If patternIsRegExp is true and flags is undefined, then
      1. Let patternConstructor be Get(pattern, "constructor").
      2. ReturnIfAbrupt(patternConstructor).
      3. If SameValue(newTarget, patternConstructor) is true, return pattern.
  5. If Type(pattern) is Object and pattern has a [[RegExpMatcher]] internal slot, then
    1. Let P be the value of pattern’s [[OriginalSource]] internal slot.
    2. If flags is undefined, let F be the value of pattern’s [[OriginalFlags]] internal slot.
    3. Else, let F be flags.
  6. Else if patternIsRegExp is true, then
    1. Let P be Get(pattern, "source").
    2. ReturnIfAbrupt(P).
    3. If flags is undefined, then
      1. Let F be Get(pattern, "flags").
      2. ReturnIfAbrupt(F).
    4. Else, let F be flags.
  7. Else,
    1. Let P be pattern.
    2. Let F be flags.
  8. Let O be RegExpAlloc(newTarget).
  9. ReturnIfAbrupt(O).
  10. Return RegExpInitialize(O, P, F).

NOTE If pattern is supplied using a StringLiteral, the usual escape sequence substitutions are performed before the String is processed by RegExp. If pattern must contain an escape sequence to be recognized by RegExp, any U+005C (REVERSE SOLIDUS) code points must be escaped within the StringLiteral to prevent them being removed when the contents of the StringLiteral are formed.

21.2.3.2 Abstract Operations for the RegExp Constructor

21.2.3.2.1 Runtime Semantics: RegExpAlloc ( newTarget )

When the abstract operation RegExpAlloc with argument newTarget is called, the following steps are taken:

  1. Let obj be OrdinaryCreateFromConstructor(newTarget, "%RegExpPrototype%", «‍[[RegExpMatcher]], [[OriginalSource]], [[OriginalFlags]]»).
  2. ReturnIfAbrupt(obj).
  3. Let status be DefinePropertyOrThrow(obj, "lastIndex", PropertyDescriptor {[[Writable]]: true, [[Enumerable]]: false, [[Configurable]]: false}).
  4. Assert: status is not an abrupt completion.
  5. Return obj.

21.2.3.2.2 Runtime Semantics: RegExpInitialize ( obj, pattern, flags )

When the abstract operation RegExpInitialize with arguments obj, pattern, and flags is called, the following steps are taken:

  1. If pattern is undefined, let P be the empty String.
  2. Else, let P be ToString(pattern).
  3. ReturnIfAbrupt(P).
  4. If flags is undefined, let F be the empty String.
  5. Else, let F be ToString(flags).
  6. ReturnIfAbrupt(F).
  7. If F contains any code unit other than "g", "i", "m", "u", or "y" or if it contains the same code unit more than once, throw a SyntaxError exception.
  8. If F contains "u", let BMP be false; else let BMP be true.
  9. If BMP is true, then
    1. Parse P using the grammars in 21.2.1 and interpreting each of its 16-bit elements as a Unicode BMP code point. UTF-16 decoding is not applied to the elements. The goal symbol for the parse is Pattern. Throw a SyntaxError exception if P did not conform to the grammar, if any elements of P were not matched by the parse, or if any Early Error conditions exist.
    2. Let patternCharacters be a List whose elements are the code unit elements of P.
  10. Else
    1. Parse P using the grammars in 21.2.1 and interpreting P as UTF-16 encoded Unicode code points (6.1.4). The goal symbol for the parse is Pattern[U]. Throw a SyntaxError exception if P did not conform to the grammar, if any elements of P were not matched by the parse, or if any Early Error conditions exist.
    2. Let patternCharacters be a List whose elements are the code points resulting from applying UTF-16 decoding to P’s sequence of elements.
  11. Set the value of obj’s [[OriginalSource]] internal slot to P.
  12. Set the value of obj’s [[OriginalFlags]] internal slot to F.
  13. Set obj’s [[RegExpMatcher]] internal slot to the internal procedure that evaluates the above parse of P by applying the semantics provided in 21.2.2 using patternCharacters as the pattern’s List of SourceCharacter values and F as the flag parameters.
  14. Let setStatus be Set(obj, "lastIndex", 0, true).
  15. ReturnIfAbrupt(setStatus).
  16. Return obj.

21.2.3.2.3 Runtime Semantics: RegExpCreate ( P, F )

When the abstract operation RegExpCreate with arguments P and F is called, the following steps are taken:

  1. Let obj be RegExpAlloc(%RegExp%).
  2. ReturnIfAbrupt(obj).
  3. Return RegExpInitialize(obj, P, F).

21.2.3.2.4 Runtime Semantics: EscapeRegExpPattern ( P, F )

When the abstract operation EscapeRegExpPattern with arguments P and F is called, the following occurs:

  1. Let S be a String in the form of a Pattern (Pattern[U] if F contains "u") equivalent to P interpreted as UTF-16 encoded Unicode code points (6.1.4), in which certain code points are escaped as described below. S may or may not be identical to P; however, the internal procedure that would result from evaluating S as a Pattern (Pattern[U] if F contains "u") must behave identically to the internal procedure given by the constructed object's [[RegExpMatcher]] internal slot. Multiple calls to this abstract operation using the same values for P and F must produce identical results.
  2. The code points / or any LineTerminator occurring in the pattern shall be escaped in S as necessary to ensure that the String value formed by concatenating the Strings "/", S, "/", and F can be parsed (in an appropriate lexical context) as a RegularExpressionLiteral that behaves identically to the constructed regular expression. For example, if P is "/", then S could be "\/" or "\u002F", among other possibilities, but not "/", because / followed by F would be parsed as a SingleLineComment rather than a RegularExpressionLiteral. If P is the empty String, this specification can be met by letting S be "(?:)".
  3. Return S.

21.2.4 Properties of the RegExp Constructor

The value of the [[Prototype]] internal slot of the RegExp constructor is the intrinsic object %FunctionPrototype% (19.2.3).

Besides the length property (whose value is 2), the RegExp constructor has the following properties:

21.2.4.1 RegExp.prototype

The initial value of RegExp.prototype is the intrinsic object %RegExpPrototype% (21.2.5).

This property has the attributes { [[Writable]]: false, [[Enumerable]]: false, [[Configurable]]: false }.

21.2.4.2 get RegExp [ @@species ]

RegExp[@@species] is an accessor property whose set accessor function is undefined. Its get accessor function performs the following steps:

  1. Return the this value.

The value of the name property of this function is "get [Symbol.species]".

NOTE RegExp prototype methods normally use their this object’s constructor to create a derived object. However, a subclass constructor may over-ride that default behaviour by redefining its @@species property.

21.2.5 Properties of the RegExp Prototype Object

The RegExp prototype object is the intrinsic object %RegExpPrototype%. The RegExp prototype object is an ordinary object. It is not a RegExp instance and does not have a [[RegExpMatcher]] internal slot or any of the other internal slots of RegExp instance objects.

The value of the [[Prototype]] internal slot of the RegExp prototype object is the intrinsic object %ObjectPrototype% (19.1.3).

NOTE The RegExp prototype object does not have a valueOf property of its own; however, it inherits the valueOf property from the Object prototype object.

21.2.5.1 RegExp.prototype.constructor

The initial value of RegExp.prototype.constructor is the intrinsic object %RegExp%.

21.2.5.2 RegExp.prototype.exec ( string )

Performs a regular expression match of string against the regular expression and returns an Array object containing the results of the match, or null if string did not match.

The String ToString(string) is searched for an occurrence of the regular expression pattern as follows:

  1. Let R be the this value.
  2. If Type(R) is not Object, throw a TypeError exception.
  3. If R does not have a [[RegExpMatcher]] internal slot, throw a TypeError exception.
  4. Let S be ToString(string).
  5. ReturnIfAbrupt(S).
  6. Return RegExpBuiltinExec(R, S).

21.2.5.2.1 Runtime Semantics: RegExpExec ( R, S )

The abstract operation RegExpExec with arguments R and S performs the following steps:

  1. Assert: Type(R) is Object.
  2. Assert: Type(S) is String.
  3. Let exec be Get(R, "exec").
  4. ReturnIfAbrupt(exec).
  5. If IsCallable(exec) is true, then
    1. Let result be Call(exec, R, «S»).
    2. ReturnIfAbrupt(result).
    3. If Type(result) is neither Object or Null, throw a TypeError exception.
    4. Return result.
  6. If R does not have a [[RegExpMatcher]] internal slot, throw a TypeError exception.
  7. Return RegExpBuiltinExec(R, S).

NOTE If a callable exec property is not found this algorithm falls back to attempting to use the built-in RegExp matching algorithm. This provides compatible behaviour for code written for prior editions where most built-in algorithms that use regular expressions did not perform a dynamic property lookup of exec.

21.2.5.2.2 Runtime Semantics: RegExpBuiltinExec ( R, S )

The abstract operation RegExpBuiltinExec with arguments R and S performs the following steps:

  1. Assert: R is an initialized RegExp instance.
  2. Assert: Type(S) is String.
  3. Let length be the number of code units in S.
  4. Let lastIndex be ToLength(Get(R,"lastIndex")).
  5. ReturnIfAbrupt(lastIndex).
  6. Let global be ToBoolean(Get(R, "global")).
  7. ReturnIfAbrupt(global).
  8. Let sticky be ToBoolean(Get(R, "sticky")).
  9. ReturnIfAbrupt(sticky).
  10. If global is false and sticky is false, let lastIndex be 0.
  11. Let matcher be the value of R’s [[RegExpMatcher]] internal slot.
  12. Let flags be the value of R’s [[OriginalFlags]] internal slot.
  13. If flags contains "u", let fullUnicode be true, else let fullUnicode be false.
  14. Let matchSucceeded be false.
  15. Repeat, while matchSucceeded is false
    1. If lastIndex > length, then
      1. Let setStatus be Set(R, "lastIndex", 0, true).
      2. ReturnIfAbrupt(setStatus).
      3. Return null.
    2. Let r be matcher(S, lastIndex).
    3. If r is failure, then
      1. If sticky is true, then
        1. Let setStatus be Set(R, "lastIndex", 0, true).
        2. ReturnIfAbrupt(setStatus).
        3. Return null.
      2. Let lastIndex be AdvanceStringIndex(S, lastIndex, fullUnicode).
    4. Else,
      1. Assert: r is a State.
      2. Set matchSucceeded to true.
  16. Let e be r's endIndex value.
  17. If fullUnicode is true, then
    1. e is an index into the Input character list, derived from S, matched by matcher. Let eUTF be the smallest index into S that corresponds to the character at element e of Input. If e is greater than or equal to the length of Input, then eUTF is the number of code units in S.
    2. Let e be eUTF.
  18. If global is true or sticky is true,
    1. Let setStatus be Set(R, "lastIndex", e, true).
    2. ReturnIfAbrupt(setStatus).
  19. Let n be the length of r's captures List. (This is the same value as 21.2.2.1's NcapturingParens.)
  20. Let A be ArrayCreate(n + 1).
  21. Assert: The value of A’s "length" property is n + 1.
  22. Let matchIndex be lastIndex.
  23. Assert: The following CreateDataProperty calls will not result in an abrupt completion.
  24. Perform CreateDataProperty(A, "index", matchIndex).
  25. Perform CreateDataProperty(A, "input", S).
  26. Let matchedSubstr be the matched substring (i.e. the portion of S between offset lastIndex inclusive and offset e exclusive).
  27. Perform CreateDataProperty(A, "0", matchedSubstr).
  28. For each integer i such that i > 0 and in
    1. Let captureI be ith element of r's captures List.
    2. If captureI is undefined, let capturedValue be undefined.
    3. Else if fullUnicode is true,
      1. Assert: captureI is a List of code points.
      2. Let capturedValue be a string whose code units are the UTF16Encoding (10.1.1) of the code points of captureI.
    4. Else, fullUnicode is false,
      1. Assert: captureI is a List of code units.
      2. Let capturedValue be a string consisting of the code units of captureI.
    5. Perform CreateDataProperty(A, ToString(i) , capturedValue).
  29. Return A.

21.2.5.2.3 AdvanceStringIndex ( S, index, unicode )

The abstract operation AdvanceStringIndex with arguments S, index, and unicode performs the following steps:

  1. Assert: Type(S) is String.
  2. Assert: index is an integer such that 0≤index≤253-1.
  3. Assert: Type(unicode) is Boolean.
  4. If unicode is false, return index+1.
  5. Let length be the number of code units in S.
  6. If index+1 ≥ length, return index+1.
  7. Let first be the code unit value at index index in S.
  8. If first < 0xD800 or first > 0xDBFF, return index+1.
  9. Let second be the code unit value at index index+1 in S.
  10. If second < 0xDC00 or second > 0xDFFF, return index+1.
  11. Return index+2.

21.2.5.3 get RegExp.prototype.flags

RegExp.prototype.flags is an accessor property whose set accessor function is undefined. Its get accessor function performs the following steps:

  1. Let R be the this value.
  2. If Type(R) is not Object, throw a TypeError exception.
  3. Let result be the empty String.
  4. Let global be ToBoolean(Get(R, "global")).
  5. ReturnIfAbrupt(global).
  6. If global is true, append "g" as the last code unit of result.
  7. Let ignoreCase be ToBoolean(Get(R, "ignoreCase")).
  8. ReturnIfAbrupt(ignoreCase).
  9. If ignoreCase is true, append "i" as the last code unit of result.
  10. Let multiline be ToBoolean(Get(R, "multiline")).
  11. ReturnIfAbrupt(multiline).
  12. If multiline is true, append "m" as the last code unit of result.
  13. Let unicode be ToBoolean(Get(R, "unicode")).
  14. ReturnIfAbrupt(unicode).
  15. If unicode is true, append "u" as the last code unit of result.
  16. Let sticky be ToBoolean(Get(R, "sticky")).
  17. ReturnIfAbrupt(sticky).
  18. If sticky is true, append "y" as the last code unit of result.
  19. Return result.

21.2.5.4 get RegExp.prototype.global

RegExp.prototype.global is an accessor property whose set accessor function is undefined. Its get accessor function performs the following steps:

  1. Let R be the this value.
  2. If Type(R) is not Object, throw a TypeError exception.
  3. If R does not have an [[OriginalFlags]] internal slot, throw a TypeError exception.
  4. Let flags be the value of R’s [[OriginalFlags]] internal slot.
  5. If flags contains the code unit "g", return true.
  6. Return false.

21.2.5.5 get RegExp.prototype.ignoreCase

RegExp.prototype.ignoreCase is an accessor property whose set accessor function is undefined. Its get accessor function performs the following steps:

  1. Let R be the this value.
  2. If Type(R) is not Object, throw a TypeError exception.
  3. If R does not have an [[OriginalFlags]] internal slot, throw a TypeError exception.
  4. Let flags be the value of R’s [[OriginalFlags]] internal slot.
  5. If flags contains the code unit "i", return true.
  6. Return false.

21.2.5.6 RegExp.prototype [ @@match ] ( string )

When the @@match method is called with argument string, the following steps are taken:

  1. Let rx be the this value.
  2. If Type(rx) is not Object, throw a TypeError exception.
  3. Let S be ToString(string)
  4. ReturnIfAbrupt(S).
  5. Let global be ToBoolean(Get(rx, "global")).
  6. ReturnIfAbrupt(global).
  7. If global is false, then
    1. Return RegExpExec(rx, S).
  8. Else global is true,
    1. Let fullUnicode be ToBoolean(Get(rx, "unicode")).
    2. ReturnIfAbrupt(fullUnicode).
    3. Let setStatus be Set(rx, "lastIndex", 0, true).
    4. ReturnIfAbrupt(setStatus).
    5. Let A be ArrayCreate(0).
    6. Let n be 0.
    7. Repeat,
      1. Let result be RegExpExec(rx, S).
      2. ReturnIfAbrupt(result).
      3. If result is null, then
        1. If n=0, return null.
        2. Else, return A.
      4. Else result is not null,
        1. Let matchStr be ToString(Get(result, "0")).
        2. ReturnIfAbrupt(matchStr).
        3. Let status be CreateDataProperty(A, ToString(n), matchStr).
        4. Assert: status is true.
        5. If matchStr is the empty String, then
          1. Let thisIndex be ToLength(Get(rx, "lastIndex")).
          2. ReturnIfAbrupt(thisIndex).
          3. Let nextIndex be AdvanceStringIndex(S, thisIndex, fullUnicode).
          4. Let setStatus be Set(rx, "lastIndex", nextIndex, true).
          5. ReturnIfAbrupt(setStatus).
        6. Increment n.

The value of the name property of this function is "[Symbol.match]".

NOTE The @@match property is used by the IsRegExp abstract operation to identify objects that have the basic behaviour of regular expressions. The absence of a @@match property or the existence of such a property whose value does not Boolean coerce to true indicates that the object is not intended to be used as a regular expression object.

21.2.5.7 get RegExp.prototype.multiline

RegExp.prototype.multiline is an accessor property whose set accessor function is undefined. Its get accessor function performs the following steps:

  1. Let R be the this value.
  2. If Type(R) is not Object, throw a TypeError exception.
  3. If R does not have an [[OriginalFlags]] internal slot, throw a TypeError exception.
  4. Let flags be the value of R’s [[OriginalFlags]] internal slot.
  5. If flags contains the code unit "m", return true.
  6. Return false.

21.2.5.8 RegExp.prototype [ @@replace ] ( string, replaceValue )

When the @@replace method is called with arguments string and replaceValue the following steps are taken:

  1. Let rx be the this value.
  2. If Type(rx) is not Object, throw a TypeError exception.
  3. Let S be ToString(string).
  4. ReturnIfAbrupt(S).
  5. Let lengthS be the number of code unit elements in S.
  6. Let functionalReplace be IsCallable(replaceValue).
  7. If functionalReplace is false, then
    1. Let replaceValue be ToString(replaceValue).
    2. ReturnIfAbrupt(replaceValue).
  8. Let global be ToBoolean(Get(rx, "global")).
  9. ReturnIfAbrupt(global).
  10. If global is true, then
    1. Let fullUnicode be ToBoolean(Get(rx, "unicode")).
    2. ReturnIfAbrupt(fullUnicode).
    3. Let setStatus be Set(rx, "lastIndex", 0, true).
    4. ReturnIfAbrupt(setStatus).
  11. Let results be a new empty List.
  12. Let done be false.
  13. Repeat, while done is false
    1. Let result be RegExpExec(rx, S).
    2. ReturnIfAbrupt(result).
    3. If result is null, set done to true.
    4. Else result is not null,
      1. Append result to the end of results.
      2. If global is false, set done to true.
      3. Else,
        1. Let matchStr be ToString(Get(result, "0")).
        2. ReturnIfAbrupt(matchStr).
        3. If matchStr is the empty String, then
          1. Let thisIndex be ToLength(Get(rx, "lastIndex")).
          2. ReturnIfAbrupt(thisIndex).
          3. Let nextIndex be AdvanceStringIndex(S, thisIndex, fullUnicode).
          4. Let setStatus be Set(rx, "lastIndex", nextIndex, true).
          5. ReturnIfAbrupt(setStatus).
  14. Let accumulatedResult be the empty String value.
  15. Let nextSourcePosition be 0.
  16. Repeat, for each result in results,
    1. Let nCaptures be ToLength(Get(result, "length")).
    2. ReturnIfAbrupt(nCaptures).
    3. Let nCaptures be max(nCaptures − 1, 0).
    4. Let matched be ToString(Get(result, "0")).
    5. ReturnIfAbrupt(matched).
    6. Let matchLength be the number of code units in matched.
    7. Let position be ToInteger(Get(result, "index")).
    8. ReturnIfAbrupt(position).
    9. Let position be max(min(position, lengthS), 0).
    10. Let n be 1.
    11. Let captures be an empty List.
    12. Repeat while nnCaptures
      1. Let capN be Get(result, ToString(n)).
      2. ReturnIfAbrupt(capN).
      3. If capN is not undefined, then
        1. Let capN be ToString(capN).
        2. ReturnIfAbrupt(capN).
      4. Append capN as the last element of captures.
      5. Let n be n+1
    13. If functionalReplace is true, then
      1. Let replacerArgs be «matched».
      2. Append in list order the elements of captures to the end of the List replacerArgs.
      3. Append position and S as the last two elements of replacerArgs.
      4. Let replValue be Call(replaceValue, undefined, replacerArgs).
      5. Let replacement be ToString(replValue).
    14. Else,
      1. Let replacement be GetSubstitution(matched, S, position, captures, replaceValue).
    15. ReturnIfAbrupt(replacement).
    16. If positionnextSourcePosition, then
      1. NOTE position should not normally move backwards. If it does, it is an indication of an ill-behaving RegExp subclass or use of an access triggered side-effect to change the global flag or other characteristics of rx. In such cases, the corresponding substitution is ignored.
      2. Let accumulatedResult be the String formed by concatenating the code units of the current value of accumulatedResult with the substring of S consisting of the code units from nextSourcePosition (inclusive) up to position (exclusive) and with the code units of replacement.
      3. Let nextSourcePosition be position + matchLength.
  17. If nextSourcePositionlengthS, return accumulatedResult.
  18. Return the String formed by concatenating the code units of accumulatedResult with the substring of S consisting of the code units from nextSourcePosition (inclusive) up through the final code unit of S (inclusive).

The value of the name property of this function is "[Symbol.replace]".

21.2.5.9 RegExp.prototype [ @@search ] ( string )

When the @@search method is called with argument string, the following steps are taken:

  1. Let rx be the this value.
  2. If Type(rx) is not Object, throw a TypeError exception.
  3. Let S be ToString(string).
  4. ReturnIfAbrupt(S).
  5. Let previousLastIndex be Get(rx, "lastIndex").
  6. ReturnIfAbrupt(previousLastIndex).
  7. Let status be Set(rx, "lastIndex", 0, true).
  8. ReturnIfAbrupt(status).
  9. Let result be RegExpExec(rx, S).
  10. ReturnIfAbrupt(result).
  11. Let status be Set(rx, "lastIndex", previousLastIndex, true).
  12. ReturnIfAbrupt(status).
  13. If result is null, return –1.
  14. Return Get(result, "index").

The value of the name property of this function is "[Symbol.search]".

NOTE The lastIndex and global properties of this RegExp object are ignored when performing the search. The lastIndex property is left unchanged.

21.2.5.10 get RegExp.prototype.source

RegExp.prototype.source is an accessor property whose set accessor function is undefined. Its get accessor function performs the following steps:

  1. Let R be the this value.
  2. If Type(R) is not Object, throw a TypeError exception.
  3. If R does not have an [[OriginalSource]] internal slot, throw a TypeError exception.
  4. If R does not have an [[OriginalFlags]] internal slot, throw a TypeError exception.
  5. Let src be the value of R’s [[OriginalSource]] internal slot.
  6. Let flags be the value of R’s [[OriginalFlags]] internal slot.
  7. Return EscapeRegExpPattern(src, flags).

21.2.5.11 RegExp.prototype [ @@split ] ( string, limit )

NOTE 1 Returns an Array object into which substrings of the result of converting string to a String have been stored. The substrings are determined by searching from left to right for matches of the this value regular expression; these occurrences are not part of any substring in the returned array, but serve to divide up the String value.

The this value may be an empty regular expression or a regular expression that can match an empty String. In this case, regular expression does not match the empty substring at the beginning or end of the input String, nor does it match the empty substring at the end of the previous separator match. (For example, if the regular expression matches the empty String, the String is split up into individual code unit elements; the length of the result array equals the length of the String, and each substring contains one code unit.) Only the first match at a given index of the this String is considered, even if backtracking could yield a non-empty-substring match at that index. (For example, /a*?/[Symbol.split]("ab") evaluates to the array ["a","b"], while /a*/[Symbol.split]("ab") evaluates to the array["","b"].)

If the string is (or converts to) the empty String, the result depends on whether the regular expression can match the empty String. If it can, the result array contains no elements. Otherwise, the result array contains one element, which is the empty String.

If the regular expression that contains capturing parentheses, then each time separator is matched the results (including any undefined results) of the capturing parentheses are spliced into the output array. For example,

    /<(\/)?([^<>]+)>/[Symbol.split]("A<B>bold</B>and<CODE>coded</CODE>")

evaluates to the array

    ["A",undefined,"B","bold","/","B","and",undefined,"CODE","coded","/","CODE",""]

If limit is not undefined, then the output array is truncated so that it contains no more than limit elements.

When the @@split method is called, the following steps are taken:

  1. Let rx be the this value.
  2. If Type(rx) is not Object, throw a TypeError exception.
  3. Let S be ToString(string).
  4. ReturnIfAbrupt(S).
  5. Let C be SpeciesConstructor(rx, %RegExp%).
  6. ReturnIfAbrupt(C).
  7. Let flags be ToString(Get(rx, "flags")).
  8. ReturnIfAbrupt(flags).
  9. If flags contains "u", let unicodeMatching be true.
  10. Else, let unicodeMatching be false.
  11. If flags contains "y", let newFlags be flags.
  12. Else, let newFlags be the string that is the concatenation of flags and "y".
  13. Let splitter be Construct(C, «rx, newFlags»).
  14. ReturnIfAbrupt(splitter).
  15. Let A be ArrayCreate(0).
  16. Let lengthA be 0.
  17. If limit is undefined, let lim be 253–1; else let lim be ToLength(limit).
  18. ReturnIfAbrupt(lim).
  19. Let size be the number of elements in S.
  20. Let p be 0.
  21. If lim = 0, return A.
  22. If size = 0, then
    1. Let z be RegExpExec(splitter, S).
    2. ReturnIfAbrupt(z).
    3. If z is not null, return A.
    4. Assert: The following call will never result in an abrupt completion.
    5. Perform CreateDataProperty(A, "0", S).
    6. Return A.
  23. Let q be p.
  24. Repeat, while q < size
    1. Let setStatus be Set(splitter, "lastIndex", q, true).
    2. ReturnIfAbrupt(setStatus).
    3. Let z be RegExpExec(splitter, S).
    4. ReturnIfAbrupt(z).
    5. If z is null, let q be AdvanceStringIndex(S, q, unicodeMatching).
    6. Else z is not null,
      1. Let e be ToLength(Get(splitter, "lastIndex")).
      2. ReturnIfAbrupt(e).
      3. If e = p, let q be AdvanceStringIndex(S, q, unicodeMatching).
      4. Else ep,
        1. Let T be a String value equal to the substring of S consisting of the elements at indices p (inclusive) through q (exclusive).
        2. Assert: The following call will never result in an abrupt completion.
        3. Perform CreateDataProperty(A, ToString(lengthA), T).
        4. Let lengthA be lengthA +1.
        5. If lengthA = lim, return A.
        6. Let p be e.
        7. Let numberOfCaptures be ToLength(Get(z, "length")).
        8. ReturnIfAbrupt(numberOfCaptures).
        9. Let numberOfCaptures be max(numberOfCaptures-1, 0).
        10. Let i be 1.
        11. Repeat, while inumberOfCaptures.
          1. Let nextCapture be Get(z, ToString(i)).
          2. ReturnIfAbrupt(nextCapture).
          3. Perform CreateDataProperty(A, ToString(lengthA), nextCapture).
          4. Let i be i +1.
          5. Let lengthA be lengthA +1.
          6. If lengthA = lim, return A.
        12. Let q be p.
  25. Let T be a String value equal to the substring of S consisting of the elements at indices p (inclusive) through size (exclusive).
  26. Assert: The following call will never result in an abrupt completion.
  27. Perform CreateDataProperty(A, ToString(lengthA), T ).
  28. Return A.

The length property of the @@split method is 2.

The value of the name property of this function is "[Symbol.split]".

NOTE 2 The @@split method ignores the value of the global and sticky properties of this RegExp object.

21.2.5.12 get RegExp.prototype.sticky

RegExp.prototype.sticky is an accessor property whose set accessor function is undefined. Its get accessor function performs the following steps:

  1. Let R be the this value.
  2. If Type(R) is not Object, throw a TypeError exception.
  3. If R does not have an [[OriginalFlags]] internal slot, throw a TypeError exception.
  4. Let flags be the value of R’s [[OriginalFlags]] internal slot.
  5. If flags contains the code unit "y", return true.
  6. Return false.

21.2.5.13 RegExp.prototype.test( S )

The following steps are taken:

  1. Let R be the this value.
  2. If Type(R) is not Object, throw a TypeError exception.
  3. Let string be ToString(S).
  4. ReturnIfAbrupt(string).
  5. Let match be RegExpExec(R, string).
  6. ReturnIfAbrupt(match).
  7. If match is not null, return true; else return false.

21.2.5.14 RegExp.prototype.toString ( )

  1. Let R be the this value.
  2. If Type(R) is not Object, throw a TypeError exception.
  3. Let pattern be ToString(Get(R, "source")).
  4. ReturnIfAbrupt(pattern).
  5. Let flags be ToString(Get(R, "flags")).
  6. ReturnIfAbrupt(flags).
  7. Let result be the String value formed by concatenating "/", pattern, and "/", and flags.

NOTE The returned String has the form of a RegularExpressionLiteral that evaluates to another RegExp object with the same behaviour as this object.

21.2.5.15 get RegExp.prototype.unicode

RegExp.prototype.unicode is an accessor property whose set accessor function is undefined. Its get accessor function performs the following steps:

  1. Let R be the this value.
  2. If Type(R) is not Object, throw a TypeError exception.
  3. If R does not have an [[OriginalFlags]] internal slot, throw a TypeError exception.
  4. Let flags be the value of R’s [[OriginalFlags]] internal slot.
  5. If flags contains the code unit "u", return true.
  6. Return false.

21.2.6 Properties of RegExp Instances

RegExp instances are ordinary objects that inherit properties from the RegExp prototype object. RegExp instances have internal slots [[RegExpMatcher]], [[OriginalSource]], and [[OriginalFlags]]. The value of the [[RegExpMatcher]] internal slot is an implementation dependent representation of the Pattern of the RegExp object.

NOTE Prior to ECMAScript 2015, RegExp instances were specified as having the own data properties source, global, ignoreCase, and multiline. Those properties are now specified as accessor properties of RegExp.prototype.

RegExp instances also have the following property:

21.2.6.1 lastIndex

The value of the lastIndex property specifies the String index at which to start the next match. It is coerced to an integer when used (see 21.2.5.2.2). This property shall have the attributes { [[Writable]]: true, [[Enumerable]]: false, [[Configurable]]: false }.

22 Indexed Collections

22.1 Array Objects

Array objects are exotic objects that give special treatment to a certain class of property names. See 9.4.2 for a definition of this special treatment.

22.1.1 The Array Constructor

The Array constructor is the %Array% intrinsic object and the initial value of the Array property of the global object. When called as a constructor it creates and initializes a new exotic Array object. When Array is called as a function rather than as a constructor, it also creates and initializes a new Array object. Thus the function call Array() is equivalent to the object creation expression new Array() with the same arguments.

The Array constructor is a single function whose behaviour is overloaded based upon the number and types of its arguments.

The Array constructor is designed to be subclassable. It may be used as the value of an extends clause of a class definition. Subclass constructors that intend to inherit the exotic Array behaviour must include a super call to the Array constructor to initialize subclass instances that are exotic Array objects. However, most of the Array.prototype methods are generic methods that are not dependent upon their this value being an exotic Array object.

The length property of the Array constructor function is 1.

22.1.1.1 Array ( )

This description applies if and only if the Array constructor is called with no arguments.

  1. Let numberOfArgs be the number of arguments passed to this function call.
  2. Assert: numberOfArgs = 0.
  3. If NewTarget is undefined, let newTarget be the active function object, else let newTarget be NewTarget.
  4. Let proto be GetPrototypeFromConstructor(newTarget, "%ArrayPrototype%").
  5. ReturnIfAbrupt(proto).
  6. Return ArrayCreate(0, proto).

22.1.1.2 Array (len)

This description applies if and only if the Array constructor is called with exactly one argument.

  1. Let numberOfArgs be the number of arguments passed to this function call.
  2. Assert: numberOfArgs = 1.
  3. If NewTarget is undefined, let newTarget be the active function object, else let newTarget be NewTarget.
  4. Let proto be GetPrototypeFromConstructor(newTarget, "%ArrayPrototype%").
  5. ReturnIfAbrupt(proto).
  6. Let array be ArrayCreate(0, proto).
  7. If Type(len) is not Number, then
    1. Let defineStatus be CreateDataProperty(array, "0", len).
    2. Assert: defineStatus is true.
    3. Let intLen be 1.
  8. Else,
    1. Let intLen be ToUint32(len).
    2. If intLenlen, throw a RangeError exception.
  9. Let setStatus be Set(array, "length", intLen, true).
  10. Assert: setStatus is not an abrupt completion.
  11. Return array.

22.1.1.3 Array (...items )

This description applies if and only if the Array constructor is called with at least two arguments.

When the Array function is called the following steps are taken:

  1. Let numberOfArgs be the number of arguments passed to this function call.
  2. Assert: numberOfArgs ≥ 2.
  3. If NewTarget is undefined, let newTarget be the active function object, else let newTarget be NewTarget.
  4. Let proto be GetPrototypeFromConstructor(newTarget, "%ArrayPrototype%").
  5. ReturnIfAbrupt(proto).
  6. Let array be ArrayCreate(numberOfArgs, proto).
  7. ReturnIfAbrupt(array).
  8. Let k be 0.
  9. Let items be a zero-origined List containing the argument items in order.
  10. Repeat, while k < numberOfArgs
    1. Let Pk be ToString(k).
    2. Let itemK be items[k].
    3. Let defineStatus be CreateDataProperty(array, Pk, itemK).
    4. Assert: defineStatus is true.
    5. Increase k by 1.
  11. Assert: the value of array’s length property is numberOfArgs.
  12. Return array.

22.1.2 Properties of the Array Constructor

The value of the [[Prototype]] internal slot of the Array constructor is the intrinsic object %FunctionPrototype% (19.2.3).

Besides the length property (whose value is 1), the Array constructor has the following properties:

22.1.2.1 Array.from ( items [ , mapfn [ , thisArg ] ] )

When the from method is called with argument items and optional arguments mapfn and thisArg the following steps are taken:

  1. Let C be the this value.
  2. If mapfn is undefined, let mapping be false.
  3. else
    1. If IsCallable(mapfn) is false, throw a TypeError exception.
    2. If thisArg was supplied, let T be thisArg; else let T be undefined.
    3. Let mapping be true
  4. Let usingIterator be GetMethod(items, @@iterator).
  5. ReturnIfAbrupt(usingIterator).
  6. If usingIterator is not undefined, then
    1. If IsConstructor(C) is true, then
      1. Let A be Construct(C).
    2. Else,
      1. Let A be ArrayCreate(0).
    3. ReturnIfAbrupt(A).
    4. Let iterator be GetIterator(items, usingIterator).
    5. ReturnIfAbrupt(iterator).
    6. Let k be 0.
    7. Repeat
      1. Let Pk be ToString(k).
      2. Let next be IteratorStep(iterator).
      3. ReturnIfAbrupt(next).
      4. If next is false, then
        1. Let setStatus be Set(A, "length", k, true).
        2. ReturnIfAbrupt(setStatus).
        3. Return A.
      5. Let nextValue be IteratorValue(next).
      6. ReturnIfAbrupt(nextValue).
      7. If mapping is true, then
        1. Let mappedValue be Call(mapfn, T, «nextValue, k»).
        2. If mappedValue is an abrupt completion, return IteratorClose(iterator, mappedValue).
        3. Let mappedValue be mappedValue.[[value]].
      8. Else, let mappedValue be nextValue.
      9. Let defineStatus be CreateDataPropertyOrThrow(A, Pk, mappedValue).
      10. If defineStatus is an abrupt completion, return IteratorClose(iterator, defineStatus).
      11. Increase k by 1.
  7. Assert: items is not an Iterable so assume it is an array-like object.
  8. Let arrayLike be ToObject(items).
  9. ReturnIfAbrupt(arrayLike).
  10. Let len be ToLength(Get(arrayLike, "length")).
  11. ReturnIfAbrupt(len).
  12. If IsConstructor(C) is true, then
    1. Let A be Construct(C, «len»).
  13. Else,
    1. Let A be ArrayCreate(len).
  14. ReturnIfAbrupt(A).
  15. Let k be 0.
  16. Repeat, while k < len
    1. Let Pk be ToString(k).
    2. Let kValue be Get(arrayLike, Pk).
    3. ReturnIfAbrupt(kValue).
    4. If mapping is true, then
      1. Let mappedValue be Call(mapfn, T, «kValue, k»).
      2. ReturnIfAbrupt(mappedValue).
    5. Else, let mappedValue be kValue.
    6. Let defineStatus be CreateDataPropertyOrThrow(A, Pk, mappedValue).
    7. ReturnIfAbrupt(defineStatus).
    8. Increase k by 1.
  17. Let setStatus be Set(A, "length", len, true).
  18. ReturnIfAbrupt(setStatus).
  19. Return A.

The length property of the from method is 1.

NOTE The from function is an intentionally generic factory method; it does not require that its this value be the Array constructor. Therefore it can be transferred to or inherited by any other constructors that may be called with a single numeric argument.

22.1.2.2 Array.isArray ( arg )

The isArray function takes one argument arg, and performs the following steps:

  1. Return IsArray(arg).

22.1.2.3 Array.of ( ...items )

When the of method is called with any number of arguments, the following steps are taken:

  1. Let len be the actual number of arguments passed to this function.
  2. Let items be the List of arguments passed to this function.
  3. Let C be the this value.
  4. If IsConstructor(C) is true, then
    1. Let A be Construct(C, «len»).
  5. Else,
    1. Let A be ArrayCreate(len).
  6. ReturnIfAbrupt(A).
  7. Let k be 0.
  8. Repeat, while k < len
    1. Let kValue be items[k].
    2. Let Pk be ToString(k).
    3. Let defineStatus be CreateDataPropertyOrThrow(A,Pk, kValue).
    4. ReturnIfAbrupt(defineStatus).
    5. Increase k by 1.
  9. Let setStatus be Set(A, "length", len, true).
  10. ReturnIfAbrupt(setStatus).
  11. Return A.

The length property of the of method is 0.

NOTE 1 The items argument is assumed to be a well-formed rest argument value.

NOTE 2 The of function is an intentionally generic factory method; it does not require that its this value be the Array constructor. Therefore it can be transferred to or inherited by other constructors that may be called with a single numeric argument.

22.1.2.4 Array.prototype

The value of Array.prototype is %ArrayPrototype%, the intrinsic Array prototype object (22.1.3).

This property has the attributes { [[Writable]]: false, [[Enumerable]]: false, [[Configurable]]: false }.

22.1.2.5 get Array [ @@species ]

Array[@@species] is an accessor property whose set accessor function is undefined. Its get accessor function performs the following steps:

  1. Return the this value.

The value of the name property of this function is "get [Symbol.species]".

NOTE Array prototype methods normally use their this object’s constructor to create a derived object. However, a subclass constructor may over-ride that default behaviour by redefining its @@species property.

22.1.3 Properties of the Array Prototype Object

The Array prototype object is the intrinsic object %ArrayPrototype%. The Array prototype object is an Array exotic objects and has the internal methods specified for such objects. It has a length property whose initial value is 0 and whose attributes are { [[Writable]]: true, [[Enumerable]]: false, [[Configurable]]: false }.

The value of the [[Prototype]] internal slot of the Array prototype object is the intrinsic object %ObjectPrototype%.

NOTE The Array prototype object is specified to be an Array exotic object to ensure compatibility with ECMAScript code that was created prior to the ECMAScript 2015 specification.

22.1.3.1 Array.prototype.concat ( ...arguments )

When the concat method is called with zero or more arguments, it returns an array containing the array elements of the object followed by the array elements of each argument in order.

The following steps are taken:

  1. Let O be ToObject(this value).
  2. ReturnIfAbrupt(O).
  3. Let A be ArraySpeciesCreate(O, 0).
  4. ReturnIfAbrupt(A).
  5. Let n be 0.
  6. Let items be a List whose first element is O and whose subsequent elements are, in left to right order, the arguments that were passed to this function invocation.
  7. Repeat, while items is not empty
    1. Remove the first element from items and let E be the value of the element.
    2. Let spreadable be IsConcatSpreadable(E).
    3. ReturnIfAbrupt(spreadable).
    4. If spreadable is true, then
      1. Let k be 0.
      2. Let len be ToLength(Get(E, "length")).
      3. ReturnIfAbrupt(len).
      4. If n + len > 253-1, throw a TypeError exception.
      5. Repeat, while k < len
        1. Let P be ToString(k).
        2. Let exists be HasProperty(E, P).
        3. ReturnIfAbrupt(exists).
        4. If exists is true, then
          1. Let subElement be Get(E, P).
          2. ReturnIfAbrupt(subElement).
          3. Let status be CreateDataPropertyOrThrow (A, ToString(n), subElement).
          4. ReturnIfAbrupt(status).
        5. Increase n by 1.
        6. Increase k by 1.
    5. Else E is added as a single item rather than spread,
      1. If n≥253-1, throw a TypeError exception.
      2. Let status be CreateDataPropertyOrThrow (A, ToString(n), E).
      3. ReturnIfAbrupt(status).
      4. Increase n by 1.
  8. Let setStatus be Set(A, "length", n, true).
  9. ReturnIfAbrupt(setStatus).
  10. Return A.

The length property of the concat method is 1.

NOTE 1 The explicit setting of the length property in step 8 is necessary to ensure that its value is correct in situations where the trailing elements of the result Array are not present.

NOTE 2 The concat function is intentionally generic; it does not require that its this value be an Array object. Therefore it can be transferred to other kinds of objects for use as a method.

22.1.3.1.1 Runtime Semantics: IsConcatSpreadable ( O )

The abstract operation IsConcatSpreadable with argument O performs the following steps:

  1. If Type(O) is not Object, return false.
  2. Let spreadable be Get(O, @@isConcatSpreadable).
  3. ReturnIfAbrupt(spreadable).
  4. If spreadable is not undefined, return ToBoolean(spreadable).
  5. Return IsArray(O).

22.1.3.2 Array.prototype.constructor

The initial value of Array.prototype.constructor is the intrinsic object %Array%.

22.1.3.3 Array.prototype.copyWithin (target, start [ , end ] )

The copyWithin method takes up to three arguments target, start and end.

NOTE 1 The end argument is optional with the length of the this object as its default value. If target is negative, it is treated as length+target where length is the length of the array. If start is negative, it is treated as length+start. If end is negative, it is treated as length+end.

The following steps are taken:

  1. Let O be ToObject(this value).
  2. ReturnIfAbrupt(O).
  3. Let len be ToLength(Get(O, "length")).
  4. ReturnIfAbrupt(len).
  5. Let relativeTarget be ToInteger(target).
  6. ReturnIfAbrupt(relativeTarget).
  7. If relativeTarget < 0, let to be max((len + relativeTarget),0); else let to be min(relativeTarget, len).
  8. Let relativeStart be ToInteger(start).
  9. ReturnIfAbrupt(relativeStart).
  10. If relativeStart < 0, let from be max((len + relativeStart),0); else let from be min(relativeStart, len).
  11. If end is undefined, let relativeEnd be len; else let relativeEnd be ToInteger(end).
  12. ReturnIfAbrupt(relativeEnd).
  13. If relativeEnd < 0, let final be max((len + relativeEnd),0); else let final be min(relativeEnd, len).
  14. Let count be min(final-from, len-to).
  15. If from<to and to<from+count
    1. Let direction be -1.
    2. Let from be from + count -1.
    3. Let to be to + count -1.
  16. Else,
    1. Let direction = 1.
  17. Repeat, while count > 0
    1. Let fromKey be ToString(from).
    2. Let toKey be ToString(to).
    3. Let fromPresent be HasProperty(O, fromKey).
    4. ReturnIfAbrupt(fromPresent).
    5. If fromPresent is true, then
      1. Let fromVal be Get(O, fromKey).
      2. ReturnIfAbrupt(fromVal).
      3. Let setStatus be Set(O, toKey, fromVal, true).
      4. ReturnIfAbrupt(setStatus).
    6. Else fromPresent is false,
      1. Let deleteStatus be DeletePropertyOrThrow(O, toKey).
      2. ReturnIfAbrupt(deleteStatus).
    7. Let from be from + direction.
    8. Let to be to + direction.
    9. Let count be count − 1.
  18. Return O.

The length property of the copyWithin method is 2.

NOTE 2 The copyWithin function is intentionally generic; it does not require that its this value be an Array object. Therefore it can be transferred to other kinds of objects for use as a method.

22.1.3.4 Array.prototype.entries ( )

The following steps are taken:

  1. Let O be ToObject(this value).
  2. ReturnIfAbrupt(O).
  3. Return CreateArrayIterator(O, "key+value").

22.1.3.5 Array.prototype.every ( callbackfn [ , thisArg] )

NOTE 1 callbackfn should be a function that accepts three arguments and returns a value that is coercible to the Boolean value true or false. every calls callbackfn once for each element present in the array, in ascending order, until it finds one where callbackfn returns false. If such an element is found, every immediately returns false. Otherwise, if callbackfn returned true for all elements, every will return true. callbackfn is called only for elements of the array which actually exist; it is not called for missing elements of the array.

If a thisArg parameter is provided, it will be used as the this value for each invocation of callbackfn. If it is not provided, undefined is used instead.

callbackfn is called with three arguments: the value of the element, the index of the element, and the object being traversed.

every does not directly mutate the object on which it is called but the object may be mutated by the calls to callbackfn.

The range of elements processed by every is set before the first call to callbackfn. Elements which are appended to the array after the call to every begins will not be visited by callbackfn. If existing elements of the array are changed, their value as passed to callbackfn will be the value at the time every visits them; elements that are deleted after the call to every begins and before being visited are not visited. every acts like the "for all" quantifier in mathematics. In particular, for an empty array, it returns true.

When the every method is called with one or two arguments, the following steps are taken:

  1. Let O be ToObject(this value).
  2. ReturnIfAbrupt(O).
  3. Let len be ToLength(Get(O, "length")).
  4. ReturnIfAbrupt(len).
  5. If IsCallable(callbackfn) is false, throw a TypeError exception.
  6. If thisArg was supplied, let T be thisArg; else let T be undefined.
  7. Let k be 0.
  8. Repeat, while k < len
    1. Let Pk be ToString(k).
    2. Let kPresent be HasProperty(O, Pk).
    3. ReturnIfAbrupt(kPresent).
    4. If kPresent is true, then
      1. Let kValue be Get(O, Pk).
      2. ReturnIfAbrupt(kValue).
      3. Let testResult be ToBoolean(Call(callbackfn, T, «kValue, k, O»)).
      4. ReturnIfAbrupt(testResult).
      5. If testResult is false, return false.
    5. Increase k by 1.
  9. Return true.

The length property of the every method is 1.

NOTE 2 The every function is intentionally generic; it does not require that its this value be an Array object. Therefore it can be transferred to other kinds of objects for use as a method.

22.1.3.6 Array.prototype.fill (value [ , start [ , end ] ] )

The fill method takes up to three arguments value, start and end.

NOTE 1 The start and end arguments are optional with default values of 0 and the length of the this object. If start is negative, it is treated as length+start where length is the length of the array. If end is negative, it is treated as length+end.

The following steps are taken:

  1. Let O be ToObject(this value).
  2. ReturnIfAbrupt(O).
  3. Let len be ToLength(Get(O, "length")).
  4. ReturnIfAbrupt(len).
  5. Let relativeStart be ToInteger(start).
  6. ReturnIfAbrupt(relativeStart).
  7. If relativeStart < 0, let k be max((len + relativeStart),0); else let k be min(relativeStart, len).
  8. If end is undefined, let relativeEnd be len; else let relativeEnd be ToInteger(end).
  9. ReturnIfAbrupt(relativeEnd).
  10. If relativeEnd < 0, let final be max((len + relativeEnd),0); else let final be min(relativeEnd, len).
  11. Repeat, while k < final
    1. Let Pk be ToString(k).
    2. Let setStatus be Set(O, Pk, value, true).
    3. ReturnIfAbrupt(setStatus).
    4. Increase k by 1.
  12. Return O.

The length property of the fill method is 1.

NOTE 2 The fill function is intentionally generic; it does not require that its this value be an Array object. Therefore it can be transferred to other kinds of objects for use as a method.

22.1.3.7 Array.prototype.filter ( callbackfn [ , thisArg ] )

NOTE 1 callbackfn should be a function that accepts three arguments and returns a value that is coercible to the Boolean value true or false. filter calls callbackfn once for each element in the array, in ascending order, and constructs a new array of all the values for which callbackfn returns true. callbackfn is called only for elements of the array which actually exist; it is not called for missing elements of the array.

If a thisArg parameter is provided, it will be used as the this value for each invocation of callbackfn. If it is not provided, undefined is used instead.

callbackfn is called with three arguments: the value of the element, the index of the element, and the object being traversed.

filter does not directly mutate the object on which it is called but the object may be mutated by the calls to callbackfn.

The range of elements processed by filter is set before the first call to callbackfn. Elements which are appended to the array after the call to filter begins will not be visited by callbackfn. If existing elements of the array are changed their value as passed to callbackfn will be the value at the time filter visits them; elements that are deleted after the call to filter begins and before being visited are not visited.

When the filter method is called with one or two arguments, the following steps are taken:

  1. Let O be ToObject(this value).
  2. ReturnIfAbrupt(O).
  3. Let len be ToLength(Get(O, "length")).
  4. ReturnIfAbrupt(len).
  5. If IsCallable(callbackfn) is false, throw a TypeError exception.
  6. If thisArg was supplied, let T be thisArg; else let T be undefined.
  7. Let A be ArraySpeciesCreate(O, 0).
  8. ReturnIfAbrupt(A).
  9. Let k be 0.
  10. Let to be 0.
  11. Repeat, while k < len
    1. Let Pk be ToString(k).
    2. Let kPresent be HasProperty(O, Pk).
    3. ReturnIfAbrupt(kPresent).
    4. If kPresent is true, then
      1. Let kValue be Get(O, Pk).
      2. ReturnIfAbrupt(kValue).
      3. Let selected be ToBoolean(Call(callbackfn, T, «kValue, k, O»)).
      4. ReturnIfAbrupt(selected).
      5. If selected is true, then
        1. Let status be CreateDataPropertyOrThrow (A, ToString(to), kValue).
        2. ReturnIfAbrupt(status).
        3. Increase to by 1.
    5. Increase k by 1.
  12. Return A.

The length property of the filter method is 1.

NOTE 2 The filter function is intentionally generic; it does not require that its this value be an Array object. Therefore it can be transferred to other kinds of objects for use as a method.

22.1.3.8 Array.prototype.find ( predicate [ , thisArg ] )

The find method is called with one or two arguments, predicate and thisArg.

NOTE 1 predicate should be a function that accepts three arguments and returns a value that is coercible to a Boolean value. find calls predicate once for each element of the array, in ascending order, until it finds one where predicate returns true. If such an element is found, find immediately returns that element value. Otherwise, find returns undefined.

If a thisArg parameter is provided, it will be used as the this value for each invocation of predicate. If it is not provided, undefined is used instead.

predicate is called with three arguments: the value of the element, the index of the element, and the object being traversed.

find does not directly mutate the object on which it is called but the object may be mutated by the calls to predicate.

The range of elements processed by find is set before the first call to callbackfn. Elements that are appended to the array after the call to find begins will not be visited by callbackfn. If existing elements of the array are changed, their value as passed to predicate will be the value at the time that find visits them.

When the find method is called, the following steps are taken:

  1. Let O be ToObject(this value).
  2. ReturnIfAbrupt(O).
  3. Let len be ToLength(Get(O, "length")).
  4. ReturnIfAbrupt(len).
  5. If IsCallable(predicate) is false, throw a TypeError exception.
  6. If thisArg was supplied, let T be thisArg; else let T be undefined.
  7. Let k be 0.
  8. Repeat, while k < len
    1. Let Pk be ToString(k).
    2. Let kValue be Get(O, Pk).
    3. ReturnIfAbrupt(kValue).
    4. Let testResult be ToBoolean(Call(predicate, T, «kValue, k, O»)).
    5. ReturnIfAbrupt(testResult).
    6. If testResult is true, return kValue.
    7. Increase k by 1.
  9. Return undefined.

The length property of the find method is 1.

NOTE 2 The find function is intentionally generic; it does not require that its this value be an Array object. Therefore it can be transferred to other kinds of objects for use as a method.

22.1.3.9 Array.prototype.findIndex ( predicate [ , thisArg ] )

NOTE 1 predicate should be a function that accepts three arguments and returns a value that is coercible to the Boolean value true or false. findIndex calls predicate once for each element of the array, in ascending order, until it finds one where predicate returns true. If such an element is found, findIndex immediately returns the index of that element value. Otherwise, findIndex returns -1.

If a thisArg parameter is provided, it will be used as the this value for each invocation of predicate. If it is not provided, undefined is used instead.

predicate is called with three arguments: the value of the element, the index of the element, and the object being traversed.

findIndex does not directly mutate the object on which it is called but the object may be mutated by the calls to predicate.

The range of elements processed by findIndex is set before the first call to callbackfn. Elements that are appended to the array after the call to findIndex begins will not be visited by callbackfn. If existing elements of the array are changed, their value as passed to predicate will be the value at the time that findIndex visits them.

When the findIndex method is called with one or two arguments, the following steps are taken:

  1. Let O be ToObject(this value).
  2. ReturnIfAbrupt(O).
  3. Let len be ToLength(Get(O, "length")).
  4. ReturnIfAbrupt(len).
  5. If IsCallable(predicate) is false, throw a TypeError exception.
  6. If thisArg was supplied, let T be thisArg; else let T be undefined.
  7. Let k be 0.
  8. Repeat, while k < len
    1. Let Pk be ToString(k).
    2. Let kValue be Get(O, Pk).
    3. ReturnIfAbrupt(kValue).
    4. Let testResult be ToBoolean(Call(predicate, T, «kValue, k, O»)).
    5. ReturnIfAbrupt(testResult).
    6. If testResult is true, return k.
    7. Increase k by 1.
  9. Return -1.

The length property of the findIndex method is 1.

NOTE 2 The findIndex function is intentionally generic; it does not require that its this value be an Array object. Therefore it can be transferred to other kinds of objects for use as a method.

22.1.3.10 Array.prototype.forEach ( callbackfn [ , thisArg ] )

NOTE 1 callbackfn should be a function that accepts three arguments. forEach calls callbackfn once for each element present in the array, in ascending order. callbackfn is called only for elements of the array which actually exist; it is not called for missing elements of the array.

If a thisArg parameter is provided, it will be used as the this value for each invocation of callbackfn. If it is not provided, undefined is used instead.

callbackfn is called with three arguments: the value of the element, the index of the element, and the object being traversed.

forEach does not directly mutate the object on which it is called but the object may be mutated by the calls to callbackfn.

When the forEach method is called with one or two arguments, the following steps are taken:

  1. Let O be ToObject(this value).
  2. ReturnIfAbrupt(O).
  3. Let len be ToLength(Get(O, "length")).
  4. ReturnIfAbrupt(len).
  5. If IsCallable(callbackfn) is false, throw a TypeError exception.
  6. If thisArg was supplied, let T be thisArg; else let T be undefined.
  7. Let k be 0.
  8. Repeat, while k < len
    1. Let Pk be ToString(k).
    2. Let kPresent be HasProperty(O, Pk).
    3. ReturnIfAbrupt(kPresent).
    4. If kPresent is true, then
      1. Let kValue be Get(O, Pk).
      2. ReturnIfAbrupt(kValue).
      3. Let funcResult be Call(callbackfn, T, «kValue, k, O»).
      4. ReturnIfAbrupt(funcResult).
    5. Increase k by 1.
  9. Return undefined.

The length property of the forEach method is 1.

NOTE 2 The forEach function is intentionally generic; it does not require that its this value be an Array object. Therefore it can be transferred to other kinds of objects for use as a method.

22.1.3.11 Array.prototype.indexOf ( searchElement [ , fromIndex ] )

NOTE 1 indexOf compares searchElement to the elements of the array, in ascending order, using the Strict Equality Comparison algorithm (7.2.13), and if found at one or more indices, returns the smallest such index; otherwise, −1 is returned.

The optional second argument fromIndex defaults to 0 (i.e. the whole array is searched). If it is greater than or equal to the length of the array, −1 is returned, i.e. the array will not be searched. If it is negative, it is used as the offset from the end of the array to compute fromIndex. If the computed index is less than 0, the whole array will be searched.

When the indexOf method is called with one or two arguments, the following steps are taken:

  1. Let O be ToObject(this value).
  2. ReturnIfAbrupt(O).
  3. Let len be ToLength(Get(O, "length")).
  4. ReturnIfAbrupt(len).
  5. If len is 0, return −1.
  6. If argument fromIndex was passed let n be ToInteger(fromIndex); else let n be 0.
  7. ReturnIfAbrupt(n).
  8. If nlen, return −1.
  9. If n ≥ 0, then
    1. Let k be n.
  10. Else n<0,
    1. Let k be len - abs(n).
    2. If k < 0, let k be 0.
  11. Repeat, while k<len
    1. Let kPresent be HasProperty(O, ToString(k)).
    2. ReturnIfAbrupt(kPresent).
    3. If kPresent is true, then
      1. Let elementK be Get(O, ToString(k)).
      2. ReturnIfAbrupt(elementK).
      3. Let same be the result of performing Strict Equality Comparison searchElement === elementK.
      4. If same is true, return k.
    4. Increase k by 1.
  12. Return -1.

The length property of the indexOf method is 1.

NOTE 2 The indexOf function is intentionally generic; it does not require that its this value be an Array object. Therefore it can be transferred to other kinds of objects for use as a method.

22.1.3.12 Array.prototype.join (separator)

NOTE 1 The elements of the array are converted to Strings, and these Strings are then concatenated, separated by occurrences of the separator. If no separator is provided, a single comma is used as the separator.

The join method takes one argument, separator, and performs the following steps:

  1. Let O be ToObject(this value).
  2. ReturnIfAbrupt(O).
  3. Let len be ToLength(Get(O, "length")).
  4. ReturnIfAbrupt(len).
  5. If separator is undefined, let separator be the single-element String ",".
  6. Let sep be ToString(separator).
  7. ReturnIfAbrupt(sep).
  8. If len is zero, return the empty String.
  9. Let element0 be Get(O, "0").
  10. If element0 is undefined or null, let R be the empty String; otherwise, let R be ToString(element0).
  11. ReturnIfAbrupt(R).
  12. Let k be 1.
  13. Repeat, while k < len
    1. Let S be the String value produced by concatenating R and sep.
    2. Let element be Get(O, ToString(k)).
    3. If element is undefined or null, let next be the empty String; otherwise, let next be ToString(element).
    4. ReturnIfAbrupt(next).
    5. Let R be a String value produced by concatenating S and next.
    6. Increase k by 1.
  14. Return R.

The length property of the join method is 1.

NOTE 2 The join function is intentionally generic; it does not require that its this value be an Array object. Therefore, it can be transferred to other kinds of objects for use as a method.

22.1.3.13 Array.prototype.keys ( )

The following steps are taken:

  1. Let O be ToObject(this value).
  2. ReturnIfAbrupt(O).
  3. Return CreateArrayIterator(O, "key").

22.1.3.14 Array.prototype.lastIndexOf ( searchElement [ , fromIndex ] )

NOTE 1 lastIndexOf compares searchElement to the elements of the array in descending order using the Strict Equality Comparison algorithm (7.2.13), and if found at one or more indices, returns the largest such index; otherwise, −1 is returned.

The optional second argument fromIndex defaults to the array's length minus one (i.e. the whole array is searched). If it is greater than or equal to the length of the array, the whole array will be searched. If it is negative, it is used as the offset from the end of the array to compute fromIndex. If the computed index is less than 0, −1 is returned.

When the lastIndexOf method is called with one or two arguments, the following steps are taken:

  1. Let O be ToObject(this value).
  2. ReturnIfAbrupt(O).
  3. Let len be ToLength(Get(O, "length")).
  4. ReturnIfAbrupt(len).
  5. If len is 0, return -1.
  6. If argument fromIndex was passed let n be ToInteger(fromIndex); else let n be len-1.
  7. ReturnIfAbrupt(n).
  8. If n ≥ 0, let k be min(n, len – 1).
  9. Else n < 0,
    1. Let k be len - abs(n).
  10. Repeat, while k≥ 0
    1. Let kPresent be HasProperty(O, ToString(k)).
    2. ReturnIfAbrupt(kPresent).
    3. If kPresent is true, then
      1. Let elementK be Get(O, ToString(k)).
      2. ReturnIfAbrupt(elementK).
      3. Let same be the result of performing Strict Equality Comparison
        searchElement === elementK.
      4. If same is true, return k.
    4. Decrease k by 1.
  11. Return -1.

The length property of the lastIndexOf method is 1.

NOTE 2 The lastIndexOf function is intentionally generic; it does not require that its this value be an Array object. Therefore it can be transferred to other kinds of objects for use as a method.

22.1.3.15 Array.prototype.map ( callbackfn [ , thisArg ] )

NOTE 1 callbackfn should be a function that accepts three arguments. map calls callbackfn once for each element in the array, in ascending order, and constructs a new Array from the results. callbackfn is called only for elements of the array which actually exist; it is not called for missing elements of the array.

If a thisArg parameter is provided, it will be used as the this value for each invocation of callbackfn. If it is not provided, undefined is used instead.

callbackfn is called with three arguments: the value of the element, the index of the element, and the object being traversed.

map does not directly mutate the object on which it is called but the object may be mutated by the calls to callbackfn.

The range of elements processed by map is set before the first call to callbackfn. Elements which are appended to the array after the call to map begins will not be visited by callbackfn. If existing elements of the array are changed, their value as passed to callbackfn will be the value at the time map visits them; elements that are deleted after the call to map begins and before being visited are not visited.

When the map method is called with one or two arguments, the following steps are taken:

  1. Let O be ToObject(this value).
  2. ReturnIfAbrupt(O).
  3. Let len be ToLength(Get(O, "length")).
  4. ReturnIfAbrupt(len).
  5. If IsCallable(callbackfn) is false, throw a TypeError exception.
  6. If thisArg was supplied, let T be thisArg; else let T be undefined.
  7. Let A be ArraySpeciesCreate(O, len).
  8. ReturnIfAbrupt(A).
  9. Let k be 0.
  10. Repeat, while k < len
    1. Let Pk be ToString(k).
    2. Let kPresent be HasProperty(O, Pk).
    3. ReturnIfAbrupt(kPresent).
    4. If kPresent is true, then
      1. Let kValue be Get(O, Pk).
      2. ReturnIfAbrupt(kValue).
      3. Let mappedValue be Call(callbackfn, T, «kValue, k, O»).
      4. ReturnIfAbrupt(mappedValue).
      5. Let status be CreateDataPropertyOrThrow (A, Pk, mappedValue).
      6. ReturnIfAbrupt(status).
    5. Increase k by 1.
  11. Return A.

The length property of the map method is 1.

NOTE 2 The map function is intentionally generic; it does not require that its this value be an Array object. Therefore it can be transferred to other kinds of objects for use as a method.

22.1.3.16 Array.prototype.pop ( )

NOTE 1 The last element of the array is removed from the array and returned.

When the pop method is called the following steps are taken:

  1. Let O be ToObject(this value).
  2. ReturnIfAbrupt(O).
  3. Let len be ToLength(Get(O, "length")).
  4. ReturnIfAbrupt(len).
  5. If len is zero,
    1. Let setStatus be Set(O, "length", 0, true).
    2. ReturnIfAbrupt(setStatus).
    3. Return undefined.
  6. Else len > 0,
    1. Let newLen be len–1.
    2. Let indx be ToString(newLen).
    3. Let element be Get(O, indx).
    4. ReturnIfAbrupt(element).
    5. Let deleteStatus be DeletePropertyOrThrow(O, indx).
    6. ReturnIfAbrupt(deleteStatus).
    7. Let setStatus be Set(O, "length", newLen, true).
    8. ReturnIfAbrupt(setStatus).
    9. Return element.

NOTE 2 The pop function is intentionally generic; it does not require that its this value be an Array object. Therefore it can be transferred to other kinds of objects for use as a method.

22.1.3.17 Array.prototype.push ( ...items )

NOTE 1 The arguments are appended to the end of the array, in the order in which they appear. The new length of the array is returned as the result of the call.

When the push method is called with zero or more arguments the following steps are taken:

  1. Let O be ToObject(this value).
  2. ReturnIfAbrupt(O).
  3. Let len be ToLength(Get(O, "length")).
  4. ReturnIfAbrupt(len).
  5. Let items be a List whose elements are, in left to right order, the arguments that were passed to this function invocation.
  6. Let argCount be the number of elements in items.
  7. If len + argCount > 253-1, throw a TypeError exception.
  8. Repeat, while items is not empty
    1. Remove the first element from items and let E be the value of the element.
    2. Let setStatus be Set(O, ToString(len), E, true).
    3. ReturnIfAbrupt(setStatus).
    4. Let len be len+1.
  9. Let setStatus be Set(O, "length", len, true).
  10. ReturnIfAbrupt(setStatus).
  11. Return len.

The length property of the push method is 1.

NOTE 2 The push function is intentionally generic; it does not require that its this value be an Array object. Therefore it can be transferred to other kinds of objects for use as a method.

22.1.3.18 Array.prototype.reduce ( callbackfn [ , initialValue ] )

NOTE 1 callbackfn should be a function that takes four arguments. reduce calls the callback, as a function, once for each element present in the array, in ascending order.

callbackfn is called with four arguments: the previousValue (value from the previous call to callbackfn), the currentValue (value of the current element), the currentIndex, and the object being traversed. The first time that callback is called, the previousValue and currentValue can be one of two values. If an initialValue was provided in the call to reduce, then previousValue will be equal to initialValue and currentValue will be equal to the first value in the array. If no initialValue was provided, then previousValue will be equal to the first value in the array and currentValue will be equal to the second. It is a TypeError if the array contains no elements and initialValue is not provided.

reduce does not directly mutate the object on which it is called but the object may be mutated by the calls to callbackfn.

The range of elements processed by reduce is set before the first call to callbackfn. Elements that are appended to the array after the call to reduce begins will not be visited by callbackfn. If existing elements of the array are changed, their value as passed to callbackfn will be the value at the time reduce visits them; elements that are deleted after the call to reduce begins and before being visited are not visited.

When the reduce method is called with one or two arguments, the following steps are taken:

  1. Let O be ToObject(this value).
  2. ReturnIfAbrupt(O).
  3. Let len be ToLength(Get(O, "length")).
  4. ReturnIfAbrupt(len).
  5. If IsCallable(callbackfn) is false, throw a TypeError exception.
  6. If len is 0 and initialValue is not present, throw a TypeError exception.
  7. Let k be 0.
  8. If initialValue is present, then
    1. Set accumulator to initialValue.
  9. Else initialValue is not present,
    1. Let kPresent be false.
    2. Repeat, while kPresent is false and k < len
      1. Let Pk be ToString(k).
      2. Let kPresent be HasProperty(O, Pk).
      3. ReturnIfAbrupt(kPresent).
      4. If kPresent is true, then
        1. Let accumulator be Get(O, Pk).
        2. ReturnIfAbrupt(accumulator).
      5. Increase k by 1.
    3. If kPresent is false, throw a TypeError exception.
  10. Repeat, while k < len
    1. Let Pk be ToString(k).
    2. Let kPresent be HasProperty(O, Pk).
    3. ReturnIfAbrupt(kPresent).
    4. If kPresent is true, then
      1. Let kValue be Get(O, Pk).
      2. ReturnIfAbrupt(kValue).
      3. Let accumulator be Call(callbackfn, undefined, «accumulator, kValue, k, O»).
      4. ReturnIfAbrupt(accumulator).
    5. Increase k by 1.
  11. Return accumulator.

The length property of the reduce method is 1.

NOTE 2 The reduce function is intentionally generic; it does not require that its this value be an Array object. Therefore it can be transferred to other kinds of objects for use as a method.

22.1.3.19 Array.prototype.reduceRight ( callbackfn [ , initialValue ] )

NOTE 1 callbackfn should be a function that takes four arguments. reduceRight calls the callback, as a function, once for each element present in the array, in descending order.

callbackfn is called with four arguments: the previousValue (value from the previous call to callbackfn), the currentValue (value of the current element), the currentIndex, and the object being traversed. The first time the function is called, the previousValue and currentValue can be one of two values. If an initialValue was provided in the call to reduceRight, then previousValue will be equal to initialValue and currentValue will be equal to the last value in the array. If no initialValue was provided, then previousValue will be equal to the last value in the array and currentValue will be equal to the second-to-last value. It is a TypeError if the array contains no elements and initialValue is not provided.

reduceRight does not directly mutate the object on which it is called but the object may be mutated by the calls to callbackfn.

The range of elements processed by reduceRight is set before the first call to callbackfn. Elements that are appended to the array after the call to reduceRight begins will not be visited by callbackfn. If existing elements of the array are changed by callbackfn, their value as passed to callbackfn will be the value at the time reduceRight visits them; elements that are deleted after the call to reduceRight begins and before being visited are not visited.

When the reduceRight method is called with one or two arguments, the following steps are taken:

  1. Let O be ToObject(this value).
  2. ReturnIfAbrupt(O).
  3. Let len be ToLength(Get(O, "length")).
  4. ReturnIfAbrupt(len).
  5. If IsCallable(callbackfn) is false, throw a TypeError exception.
  6. If len is 0 and initialValue is not present, throw a TypeError exception.
  7. Let k be len-1.
  8. If initialValue is present, then
    1. Set accumulator to initialValue.
  9. Else initialValue is not present,
    1. Let kPresent be false.
    2. Repeat, while kPresent is false and k ≥ 0
      1. Let Pk be ToString(k).
      2. Let kPresent be HasProperty(O, Pk).
      3. ReturnIfAbrupt(kPresent).
      4. If kPresent is true, then
        1. Let accumulator be Get(O, Pk).
        2. ReturnIfAbrupt(accumulator).
      5. Decrease k by 1.
    3. If kPresent is false, throw a TypeError exception.
  10. Repeat, while k ≥ 0
    1. Let Pk be ToString(k).
    2. Let kPresent be HasProperty(O, Pk).
    3. ReturnIfAbrupt(kPresent).
    4. If kPresent is true, then
      1. Let kValue be Get(O, Pk).
      2. ReturnIfAbrupt(kValue).
      3. Let accumulator be Call(callbackfn, undefined, «accumulator, kValue, k, »).
      4. ReturnIfAbrupt(accumulator).
    5. Decrease k by 1.
  11. Return accumulator.

The length property of the reduceRight method is 1.

NOTE 2 The reduceRight function is intentionally generic; it does not require that its this value be an Array object. Therefore it can be transferred to other kinds of objects for use as a method.

22.1.3.20 Array.prototype.reverse ( )

NOTE 1 The elements of the array are rearranged so as to reverse their order. The object is returned as the result of the call.

When the reverse method is called the following steps are taken:

  1. Let O be ToObject(this value).
  2. ReturnIfAbrupt(O).
  3. Let len be ToLength(Get(O, "length")).
  4. ReturnIfAbrupt(len).
  5. Let middle be floor(len/2).
  6. Let lower be 0.
  7. Repeat, while lowermiddle
    1. Let upper be lenlower −1.
    2. Let upperP be ToString(upper).
    3. Let lowerP be ToString(lower).
    4. Let lowerExists be HasProperty(O, lowerP).
    5. ReturnIfAbrupt(lowerExists).
    6. If lowerExists is true, then
      1. Let lowerValue be Get(O, lowerP).
      2. ReturnIfAbrupt(lowerValue).
    7. Let upperExists be HasProperty(O, upperP).
    8. ReturnIfAbrupt(upperExists).
    9. If upperExists is true, then
      1. Let upperValue be Get(O, upperP).
      2. ReturnIfAbrupt(upperValue).
    10. If lowerExists is true and upperExists is true, then
      1. Let setStatus be Set(O, lowerP, upperValue, true).
      2. ReturnIfAbrupt(setStatus).
      3. Let setStatus be Set(O, upperP, lowerValue, true).
      4. ReturnIfAbrupt(setStatus).
    11. Else if lowerExists is false and upperExists is true, then
      1. Let setStatus be Set(O, lowerP, upperValue, true).
      2. ReturnIfAbrupt(setStatus).
      3. Let deleteStatus be DeletePropertyOrThrow (O, upperP).
      4. ReturnIfAbrupt(deleteStatus).
    12. Else if lowerExists is true and upperExists is false, then
      1. Let deleteStatus be DeletePropertyOrThrow (O, lowerP).
      2. ReturnIfAbrupt(deleteStatus).
      3. Let setStatus be Set(O, upperP, lowerValue, true).
      4. ReturnIfAbrupt(setStatus).
    13. Else both lowerExists and upperExists are false,
      1. No action is required.
    14. Increase lower by 1.
  8. Return O .

NOTE 2 The reverse function is intentionally generic; it does not require that its this value be an Array object. Therefore, it can be transferred to other kinds of objects for use as a method.

22.1.3.21 Array.prototype.shift ( )

NOTE 1 The first element of the array is removed from the array and returned.

When the shift method is called the following steps are taken:

  1. Let O be ToObject(this value).
  2. ReturnIfAbrupt(O).
  3. Let len be ToLength(Get(O, "length")).
  4. ReturnIfAbrupt(len).
  5. If len is zero, then
    1. Let setStatus be Set(O, "length", 0, true).
    2. ReturnIfAbrupt(setStatus).
    3. Return undefined.
  6. Let first be Get(O, "0").
  7. ReturnIfAbrupt(first).
  8. Let k be 1.
  9. Repeat, while k < len
    1. Let from be ToString(k).
    2. Let to be ToString(k–1).
    3. Let fromPresent be HasProperty(O, from).
    4. ReturnIfAbrupt(fromPresent).
    5. If fromPresent is true, then
      1. Let fromVal be Get(O, from).
      2. ReturnIfAbrupt(fromVal).
      3. Let setStatus be Set(O, to, fromVal, true).
      4. ReturnIfAbrupt(setStatus).
    6. Else fromPresent is false,
      1. Let deleteStatus be DeletePropertyOrThrow(O, to).
      2. ReturnIfAbrupt(deleteStatus).
    7. Increase k by 1.
  10. Let deleteStatus be DeletePropertyOrThrow(O, ToString(len–1)).
  11. ReturnIfAbrupt(deleteStatus).
  12. Let setStatus be Set(O, "length", len–1, true).
  13. ReturnIfAbrupt(setStatus).
  14. Return first.

NOTE 2 The shift function is intentionally generic; it does not require that its this value be an Array object. Therefore it can be transferred to other kinds of objects for use as a method.

22.1.3.22 Array.prototype.slice (start, end)

NOTE 1 The slice method takes two arguments, start and end, and returns an array containing the elements of the array from element start up to, but not including, element end (or through the end of the array if end is undefined). If start is negative, it is treated as length+start where length is the length of the array. If end is negative, it is treated as length+end where length is the length of the array.

The following steps are taken:

  1. Let O be ToObject(this value).
  2. ReturnIfAbrupt(O).
  3. Let len be ToLength(Get(O, "length")).
  4. ReturnIfAbrupt(len).
  5. Let relativeStart be ToInteger(start).
  6. ReturnIfAbrupt(relativeStart).
  7. If relativeStart < 0, let k be max((len + relativeStart),0); else let k be min(relativeStart, len).
  8. If end is undefined, let relativeEnd be len; else let relativeEnd be ToInteger(end).
  9. ReturnIfAbrupt(relativeEnd).
  10. If relativeEnd < 0, let final be max((len + relativeEnd),0); else let final be min(relativeEnd, len).
  11. Let count be max(finalk, 0).
  12. Let A be ArraySpeciesCreate(O, count).
  13. ReturnIfAbrupt(A).
  14. Let n be 0.
  15. Repeat, while k < final
    1. Let Pk be ToString(k).
    2. Let kPresent be HasProperty(O, Pk).
    3. ReturnIfAbrupt(kPresent).
    4. If kPresent is true, then
      1. Let kValue be Get(O, Pk).
      2. ReturnIfAbrupt(kValue).
      3. Let status be CreateDataPropertyOrThrow(A, ToString(n), kValue ).
      4. ReturnIfAbrupt(status).
    5. Increase k by 1.
    6. Increase n by 1.
  16. Let setStatus be Set(A, "length", n, true).
  17. ReturnIfAbrupt(setStatus).
  18. Return A.

The length property of the slice method is 2.

NOTE 2 The explicit setting of the length property of the result Array in step 16 is necessary to ensure that its value is correct in situations where the trailing elements of the result Array are not present.

NOTE 3 The slice function is intentionally generic; it does not require that its this value be an Array object. Therefore it can be transferred to other kinds of objects for use as a method.

22.1.3.23 Array.prototype.some ( callbackfn [ , thisArg ] )

NOTE 1 callbackfn should be a function that accepts three arguments and returns a value that is coercible to the Boolean value true or false. some calls callbackfn once for each element present in the array, in ascending order, until it finds one where callbackfn returns true. If such an element is found, some immediately returns true. Otherwise, some returns false. callbackfn is called only for elements of the array which actually exist; it is not called for missing elements of the array.

If a thisArg parameter is provided, it will be used as the this value for each invocation of callbackfn. If it is not provided, undefined is used instead.

callbackfn is called with three arguments: the value of the element, the index of the element, and the object being traversed.

some does not directly mutate the object on which it is called but the object may be mutated by the calls to callbackfn.

The range of elements processed by some is set before the first call to callbackfn. Elements that are appended to the array after the call to some begins will not be visited by callbackfn. If existing elements of the array are changed, their value as passed to callbackfn will be the value at the time that some visits them; elements that are deleted after the call to some begins and before being visited are not visited. some acts like the "exists" quantifier in mathematics. In particular, for an empty array, it returns false.

When the some method is called with one or two arguments, the following steps are taken:

  1. Let O be ToObject(this value).
  2. ReturnIfAbrupt(O).
  3. Let len be ToLength(Get(O, "length")).
  4. ReturnIfAbrupt(len).
  5. If IsCallable(callbackfn) is false, throw a TypeError exception.
  6. If thisArg was supplied, let T be thisArg; else let T be undefined.
  7. Let k be 0.
  8. Repeat, while k < len
    1. Let Pk be ToString(k).
    2. Let kPresent be HasProperty(O, Pk).
    3. ReturnIfAbrupt(kPresent).
    4. If kPresent is true, then
      1. Let kValue be Get(O, Pk).
      2. ReturnIfAbrupt(kValue).
      3. Let testResult be ToBoolean(Call(callbackfn, T, «kValue, k, and O»)).
      4. ReturnIfAbrupt(testResult).
      5. If testResult is true, return true.
    5. Increase k by 1.
  9. Return false.

The length property of the some method is 1.

NOTE 2 The some function is intentionally generic; it does not require that its this value be an Array object. Therefore it can be transferred to other kinds of objects for use as a method.

22.1.3.24 Array.prototype.sort (comparefn)

The elements of this array are sorted. The sort is not necessarily stable (that is, elements that compare equal do not necessarily remain in their original order). If comparefn is not undefined, it should be a function that accepts two arguments x and y and returns a negative value if x < y, zero if x = y, or a positive value if x > y.

Upon entry, the following steps are performed to initialize evaluation of the sort function:

  1. Let obj be ToObject(this value).
  2. Let len be ToLength(Get(obj, "length")).
  3. ReturnIfAbrupt(len).

Within this specification of the sort method, an object, obj, is said to be sparse if the following algorithm returns true:

  1. For each integer i in the range 0≤i< len
    1. Let elem be obj.[[GetOwnProperty]](ToString(i)).
    2. If elem is undefined, return true.
  2. Return false.

The sort order is the ordering, after completion of this function, of the integer indexed property values of obj whose integer indexes are less than len. The result of the sort function is then determined as follows:

If comparefn is not undefined and is not a consistent comparison function for the elements of this array (see below), the sort order is implementation-defined. The sort order is also implementation-defined if comparefn is undefined and SortCompare (22.1.3.24.1) does not act as a consistent comparison function.

Let proto be obj.[[GetPrototypeOf]](). If proto is not null and there exists an integer j such that all of the conditions below are satisfied then the sort order is implementation-defined:

The sort order is also implementation defined if obj is sparse and any of the following conditions are true:

  • IsExtensible(obj) is false.

  • Any integer index property of obj whose name is a nonnegative integer less than len is a data property whose [[Configurable]] attribute is false.

The sort order is also implementation defined if any of the following conditions are true:

  • If obj is an exotic object (including Proxy exotic objects) whose behaviour for [[Get]], [[Set]], [[Delete]], and [[GetOwnProperty]] is not the ordinary object implementation of these internal methods.

  • If any index index property of obj whose name is a nonnegative integer less than len is an accessor property or is a data property whose [[Writable]] attribute is false.

  • If comparefn is undefined and the application of ToString to any value passed as an argument to SortCompare modifies obj or any object on obj’s prototype chain.

  • If comparefn is undefined and all applications of ToString, to any specific value passed as an argument to SortCompare, do not produce the same result.

The following steps are taken:

  1. Perform an implementation-dependent sequence of calls to the [[Get]] and [[Set]] internal methods of obj, to the DeletePropertyOrThrow and HasOwnProperty abstract operation with obj as the first argument, and to SortCompare (described below), such that:
    • The property key argument for each call to [[Get]], [[Set]], HasOwnProperty, or DeletePropertyOrThrow is the string representation of a nonnegative integer less than len.

    • The arguments for calls to SortCompare are values returned by a previous call to the [[Get]] internal method, unless the properties accessed by those previous calls did not exist according to HasOwnProperty. If both perspective arguments to SortCompare correspond to non-existent properties, use +0 instead of calling SortCompare. If only the first perspective argument is non-existent use +1. If only the second perspective argument is non-existent use −1.

    • If obj is not sparse then DeletePropertyOrThrow must not be called.

    • If any [[Set]] call returns false a TypeError exception is thrown.

    • If an abrupt completion is returned from any of these operations, it is immediately returned as the value of this function.

  2. Return obj.

Unless the sort order is specified above to be implementation-defined, the returned object must have the following two characteristics:

  • There must be some mathematical permutation π of the nonnegative integers less than len, such that for every nonnegative integer j less than len, if property old[j] existed, then new[π(j)] is exactly the same value as old[j]. But if property old[j] did not exist, then new[π(j)] does not exist.

  • Then for all nonnegative integers j and k, each less than len, if SortCompare(old[j], old[k]) < 0 (see SortCompare below), then new[π(j)] < new[π(k)].

Here the notation old[j] is used to refer to the hypothetical result of calling the [[Get]] internal method of obj with argument j before this function is executed, and the notation new[j] to refer to the hypothetical result of calling the [[Get]] internal method of obj with argument j after this function has been executed.

A function comparefn is a consistent comparison function for a set of values S if all of the requirements below are met for all values a, b, and c (possibly the same value) in the set S: The notation a <CF b means comparefn(a,b) < 0; a =CF b means comparefn(a,b) = 0 (of either sign); and a >CF b means comparefn(a,b) > 0.

  • Calling comparefn(a,b) always returns the same value v when given a specific pair of values a and b as its two arguments. Furthermore, Type(v) is Number, and v is not NaN. Note that this implies that exactly one of a <CF b, a =CF b, and a >CF b will be true for a given pair of a and b.

  • Calling comparefn(a,b) does not modify obj or any object on obj’s prototype chain.

  • a =CF a (reflexivity)

  • If a =CF b, then b =CF a (symmetry)

  • If a =CF b and b =CF c, then a =CF c (transitivity of =CF)

  • If a <CF b and b <CF c, then a <CF c (transitivity of <CF)

  • If a >CF b and b >CF c, then a >CF c (transitivity of >CF)

NOTE 1 The above conditions are necessary and sufficient to ensure that comparefn divides the set S into equivalence classes and that these equivalence classes are totally ordered.

NOTE 2 The sort function is intentionally generic; it does not require that its this value be an Array object. Therefore, it can be transferred to other kinds of objects for use as a method.

22.1.3.24.1 Runtime Semantics: SortCompare( x, y )

The SortCompare abstract operation is called with two arguments x and y. It also has access to the comparefn argument passed to the current invocation of the sort method. The following steps are taken:

  1. If x and y are both undefined, return +0.
  2. If x is undefined, return 1.
  3. If y is undefined, return −1.
  4. If the argument comparefn is not undefined, then
    1. Let v be ToNumber(Call(comparefn, undefined, «x, y»)).
    2. ReturnIfAbrupt(v).
    3. If v is NaN, return +0.
    4. Return v.
  5. Let xString be ToString(x).
  6. ReturnIfAbrupt(xString).
  7. Let yString be ToString(y).
  8. ReturnIfAbrupt(yString).
  9. If xString < yString, return −1.
  10. If xString > yString, return 1.
  11. Return +0.

NOTE 1 Because non-existent property values always compare greater than undefined property values, and undefined always compares greater than any other value, undefined property values always sort to the end of the result, followed by non-existent property values.

NOTE 2 Method calls performed by the ToString abstract operations in steps 5 and 7 have the potential to cause SortCompare to not behave as a consistent comparison function.

22.1.3.25 Array.prototype.splice (start, deleteCount , ...items )

NOTE 1 When the splice method is called with two or more arguments start, deleteCount and zero or more items, the deleteCount elements of the array starting at integer index start are replaced by the arguments items. An Array object containing the deleted elements (if any) is returned.

The following steps are taken:

  1. Let O be ToObject(this value).
  2. ReturnIfAbrupt(O).
  3. Let len be ToLength(Get(O, "length")).
  4. ReturnIfAbrupt(len).
  5. Let relativeStart be ToInteger(start).
  6. ReturnIfAbrupt(relativeStart).
  7. If relativeStart < 0, let actualStart be max((len + relativeStart),0); else let actualStart be min(relativeStart, len).
  8. If the number of actual arguments is 0, then
    1. Let insertCount be 0.
    2. Let actualDeleteCount be 0.
  9. Else if the number of actual arguments is 1, then
    1. Let insertCount be 0.
    2. Let actualDeleteCount be lenactualStart.
  10. Else,
    1. Let insertCount be the number of actual arguments minus 2.
    2. Let dc be ToInteger(deleteCount).
    3. ReturnIfAbrupt(dc).
    4. Let actualDeleteCount be min(max(dc,0), lenactualStart).
  11. If len+insertCountactualDeleteCount > 253-1, throw a TypeError exception.
  12. Let A be ArraySpeciesCreate(O, actualDeleteCount).
  13. ReturnIfAbrupt(A).
  14. Let k be 0.
  15. Repeat, while k < actualDeleteCount
    1. Let from be ToString(actualStart+k).
    2. Let fromPresent be HasProperty(O, from).
    3. ReturnIfAbrupt(fromPresent).
    4. If fromPresent is true, then
      1. Let fromValue be Get(O, from).
      2. ReturnIfAbrupt(fromValue).
      3. Let status be CreateDataPropertyOrThrow(A, ToString(k), fromValue).
      4. ReturnIfAbrupt(status).
    5. Increment k by 1.
  16. Let setStatus be Set(A, "length", actualDeleteCount, true).
  17. ReturnIfAbrupt(setStatus).
  18. Let items be a List whose elements are, in left to right order, the portion of the actual argument list starting with the third argument. The list is empty if fewer than three arguments were passed.
  19. Let itemCount be the number of elements in items.
  20. If itemCount < actualDeleteCount, then
    1. Let k be actualStart.
    2. Repeat, while k < (lenactualDeleteCount)
      1. Let from be ToString(k+actualDeleteCount).
      2. Let to be ToString(k+itemCount).
      3. Let fromPresent be HasProperty(O, from).
      4. ReturnIfAbrupt(fromPresent).
      5. If fromPresent is true, then
        1. Let fromValue be Get(O, from).
        2. ReturnIfAbrupt(fromValue).
        3. Let setStatus be Set(O, to, fromValue, true).
        4. ReturnIfAbrupt(setStatus).
      6. Else fromPresent is false,
        1. Let deleteStatus be DeletePropertyOrThrow(O, to).
        2. ReturnIfAbrupt(deleteStatus).
      7. Increase k by 1.
    3. Let k be len.
    4. Repeat, while k > (lenactualDeleteCount + itemCount)
      1. Let deleteStatus be DeletePropertyOrThrow(O, ToString(k–1)).
      2. ReturnIfAbrupt(deleteStatus).
      3. Decrease k by 1.
  21. Else if itemCount > actualDeleteCount, then
    1. Let k be (lenactualDeleteCount).
    2. Repeat, while k > actualStart
      1. Let from be ToString(k + actualDeleteCount – 1).
      2. Let to be ToString(k + itemCount – 1)
      3. Let fromPresent be HasProperty(O, from).
      4. ReturnIfAbrupt(fromPresent).
      5. If fromPresent is true, then
        1. Let fromValue be Get(O, from).
        2. ReturnIfAbrupt(fromValue).
        3. Let setStatus be Set(O, to, fromValue, true).
        4. ReturnIfAbrupt(setStatus).
      6. Else fromPresent is false,
        1. Let deleteStatus be DeletePropertyOrThrow(O, to).
        2. ReturnIfAbrupt(deleteStatus).
      7. Decrease k by 1.
  22. Let k be actualStart.
  23. Repeat, while items is not empty
    1. Remove the first element from items and let E be the value of that element.
    2. Let setStatus be Set(O, ToString(k), E, true).
    3. ReturnIfAbrupt(setStatus).
    4. Increase k by 1.
  24. Let setStatus be Set(O, "length", lenactualDeleteCount + itemCount, true).
  25. ReturnIfAbrupt(setStatus).
  26. Return A.

The length property of the splice method is 2.

NOTE 2 The explicit setting of the length property of the result Array in step 24 is necessary to ensure that its value is correct in situations where its trailing elements are not present.

NOTE 3 The splice function is intentionally generic; it does not require that its this value be an Array object. Therefore it can be transferred to other kinds of objects for use as a method.

22.1.3.26 Array.prototype.toLocaleString ( [ reserved1 [ , reserved2 ] ] )

An ECMAScript implementation that includes the ECMA-402 Internationalization API must implement the Array.prototype.toLocaleString method as specified in the ECMA-402 specification. If an ECMAScript implementation does not include the ECMA-402 API the following specification of the toLocaleString method is used.

NOTE 1 The first edition of ECMA-402 did not include a replacement specification for the Array.prototype.toLocaleString method.

The meanings of the optional parameters to this method are defined in the ECMA-402 specification; implementations that do not include ECMA-402 support must not use those parameter positions for anything else.

The following steps are taken:

  1. Let array be ToObject(this value).
  2. ReturnIfAbrupt(array).
  3. Let len be ToLength(Get(array, "length")).
  4. ReturnIfAbrupt(len).
  5. Let separator be the String value for the list-separator String appropriate for the host environment’s current locale (this is derived in an implementation-defined way).
  6. If len is zero, return the empty String.
  7. Let firstElement be Get(array, "0").
  8. ReturnIfAbrupt(firstElement).
  9. If firstElement is undefined or null, then
    1. Let R be the empty String.
  10. Else
    1. Let R be ToString(Invoke(firstElement, "toLocaleString")).
    2. ReturnIfAbrupt(R).
  11. Let k be 1.
  12. Repeat, while k < len
    1. Let S be a String value produced by concatenating R and separator.
    2. Let nextElement be Get(array, ToString(k)).
    3. ReturnIfAbrupt(nextElement).
    4. If nextElement is undefined or null, then
      1. Let R be the empty String.
    5. Else
      1. Let R be ToString(Invoke(nextElement, "toLocaleString")).
      2. ReturnIfAbrupt(R).
    6. Let R be a String value produced by concatenating S and R.
    7. Increase k by 1.
  13. Return R.

NOTE 2 The elements of the array are converted to Strings using their toLocaleString methods, and these Strings are then concatenated, separated by occurrences of a separator String that has been derived in an implementation-defined locale-specific way. The result of calling this function is intended to be analogous to the result of toString, except that the result of this function is intended to be locale-specific.

NOTE 3 The toLocaleString function is intentionally generic; it does not require that its this value be an Array object. Therefore it can be transferred to other kinds of objects for use as a method.

22.1.3.27 Array.prototype.toString ( )

When the toString method is called, the following steps are taken:

  1. Let array be ToObject(this value).
  2. ReturnIfAbrupt(array).
  3. Let func be Get(array, "join").
  4. ReturnIfAbrupt(func).
  5. If IsCallable(func) is false, let func be the intrinsic function %ObjProto_toString% (19.1.3.6).
  6. Return Call(func, array).

NOTE The toString function is intentionally generic; it does not require that its this value be an Array object. Therefore it can be transferred to other kinds of objects for use as a method.

22.1.3.28 Array.prototype.unshift ( ...items )

NOTE 1 The arguments are prepended to the start of the array, such that their order within the array is the same as the order in which they appear in the argument list.

When the unshift method is called with zero or more arguments item1, item2, etc., the following steps are taken:

  1. Let O be ToObject(this value).
  2. ReturnIfAbrupt(O).
  3. Let len be ToLength(Get(O, "length")).
  4. ReturnIfAbrupt(len).
  5. Let argCount be the number of actual arguments.
  6. If argCount > 0, then
    1. If len+ argCount > 253-1, throw a TypeError exception.
    2. Let k be len.
    3. Repeat, while k > 0,
      1. Let from be ToString(k–1).
      2. Let to be ToString(k+argCount –1).
      3. Let fromPresent be HasProperty(O, from).
      4. ReturnIfAbrupt(fromPresent).
      5. If fromPresent is true, then
        1. Let fromValue be Get(O, from).
        2. ReturnIfAbrupt(fromValue).
        3. Let setStatus be Set(O, to, fromValue, true).
        4. ReturnIfAbrupt(setStatus).
      6. Else fromPresent is false,
        1. Let deleteStatus be DeletePropertyOrThrow(O, to).
        2. ReturnIfAbrupt(deleteStatus).
      7. Decrease k by 1.
    4. Let j be 0.
    5. Let items be a List whose elements are, in left to right order, the arguments that were passed to this function invocation.
    6. Repeat, while items is not empty
      1. Remove the first element from items and let E be the value of that element.
      2. Let setStatus be Set(O, ToString(j), E, true).
      3. ReturnIfAbrupt(setStatus).
      4. Increase j by 1.
  7. Let setStatus be Set(O, "length", len+argCount, true).
  8. ReturnIfAbrupt(setStatus).
  9. Return len+argCount.

The length property of the unshift method is 1.

NOTE 2 The unshift function is intentionally generic; it does not require that its this value be an Array object. Therefore it can be transferred to other kinds of objects for use as a method.

22.1.3.29 Array.prototype.values ( )

The following steps are taken:

  1. Let O be ToObject(this value).
  2. ReturnIfAbrupt(O).
  3. Return CreateArrayIterator(O, "value").

This function is the %ArrayProto_values% intrinsic object.

22.1.3.30 Array.prototype [ @@iterator ] ( )

The initial value of the @@iterator property is the same function object as the initial value of the Array.prototype.values property.

22.1.3.31 Array.prototype [ @@unscopables ]

The initial value of the @@unscopables data property is an object created by the following steps:

  1. Let blackList be ObjectCreate(null).
  2. Perform CreateDataProperty(blackList, "copyWithin", true).
  3. Perform CreateDataProperty(blackList, "entries", true).
  4. Perform CreateDataProperty(blackList, "fill", true).
  5. Perform CreateDataProperty(blackList, "find", true).
  6. Perform CreateDataProperty(blackList, "findIndex", true).
  7. Perform CreateDataProperty(blackList, "keys", true).
  8. Perform CreateDataProperty(blackList, "values", true).
  9. Assert: Each of the above calls will return true.
  10. Return blackList.

This property has the attributes { [[Writable]]: false, [[Enumerable]]: false, [[Configurable]]: true }.

NOTE The own property names of this object are property names that were not included as standard properties of Array.prototype prior to the ECMAScript 2015 specification. These names are ignored for with statement binding purposes in order to preserve the behaviour of existing code that might use one of these names as a binding in an outer scope that is shadowed by a with statement whose binding object is an Array object.

22.1.4 Properties of Array Instances

Array instances are Array exotic objects and have the internal methods specified for such objects. Array instances inherit properties from the Array prototype object.

Array instances have a length property, and a set of enumerable properties with array index names.

22.1.4.1 length

The length property of an Array instance is a data property whose value is always numerically greater than the name of every configurable own property whose name is an array index.

The length property initially has the attributes { [[Writable]]: true, [[Enumerable]]: false, [[Configurable]]: false }.

NOTE Reducing the value of the length property has the side-effect of deleting own array elements whose array index is between the old and new length values. However, non-configurable properties can not be deleted. Attempting to set the length property of an Array object to a value that is numerically less than or equal to the largest numeric own property name of an existing non-configurable array indexed property of the array will result in the length being set to a numeric value that is one greater than that non-configurable numeric own property name. See 9.4.2.1.

22.1.5 Array Iterator Objects

An Array Iterator is an object, that represents a specific iteration over some specific Array instance object. There is not a named constructor for Array Iterator objects. Instead, Array iterator objects are created by calling certain methods of Array instance objects.

22.1.5.1 CreateArrayIterator Abstract Operation

Several methods of Array objects return Iterator objects. The abstract operation CreateArrayIterator with arguments array and kind is used to create such iterator objects. It performs the following steps:

  1. Assert: Type(array) is Object.
  2. Let iterator be ObjectCreate(%ArrayIteratorPrototype%, «‍[[IteratedObject]], [[ArrayIteratorNextIndex]], [[ArrayIterationKind]]»).
  3. Set iterator’s [[IteratedObject]] internal slot to array.
  4. Set iterator’s [[ArrayIteratorNextIndex]] internal slot to 0.
  5. Set iterator’s [[ArrayIterationKind]] internal slot to kind.
  6. Return iterator.

22.1.5.2 The %ArrayIteratorPrototype% Object

All Array Iterator Objects inherit properties from the %ArrayIteratorPrototype% intrinsic object. The %ArrayIteratorPrototype% object is an ordinary object and its [[Prototype]] internal slot is the %IteratorPrototype% intrinsic object (25.1.2). In addition, %ArrayIteratorPrototype% has the following properties:

22.1.5.2.1 %ArrayIteratorPrototype%.next( )

  1. Let O be the this value.
  2. If Type(O) is not Object, throw a TypeError exception.
  3. If O does not have all of the internal slots of an Array Iterator Instance (22.1.5.3), throw a TypeError exception.
  4. Let a be the value of the [[IteratedObject]] internal slot of O.
  5. If a is undefined, return CreateIterResultObject(undefined, true).
  6. Let index be the value of the [[ArrayIteratorNextIndex]] internal slot of O.
  7. Let itemKind be the value of the [[ArrayIterationKind]] internal slot of O.
  8. If a has a [[TypedArrayName]] internal slot, then
    1. Let len be the value of O’s [[ArrayLength]] internal slot.
  9. Else,
    1. Let len be ToLength(Get(a, "length")).
    2. ReturnIfAbrupt(len).
  10. If indexlen, then
    1. Set the value of the [[IteratedObject]] internal slot of O to undefined.
    2. Return CreateIterResultObject(undefined, true).
  11. Set the value of the [[ArrayIteratorNextIndex]] internal slot of O to index+1.
  12. If itemKind is "key", return CreateIterResultObject(index, false).
  13. Let elementKey be ToString(index).
  14. Let elementValue be Get(a, elementKey).
  15. ReturnIfAbrupt(elementValue).
  16. If itemKind is "value", let result be elementValue.
  17. Else,
    1. Assert: itemKind is "key+value".
    2. Let result be CreateArrayFromListindex, elementValue»).
  18. Return CreateIterResultObject(result, false).

22.1.5.2.2 %ArrayIteratorPrototype% [ @@toStringTag ]

The initial value of the @@toStringTag property is the String value "Array Iterator".

This property has the attributes { [[Writable]]: false, [[Enumerable]]: false, [[Configurable]]: true }.

22.1.5.3 Properties of Array Iterator Instances

Array Iterator instances are ordinary objects that inherit properties from the %ArrayIteratorPrototype% intrinsic object. Array Iterator instances are initially created with the internal slots listed in Table 48.

Table 48 — Internal Slots of Array Iterator Instances
Internal Slot Description
[[IteratedObject]] The object whose array elements are being iterated.
[[ArrayIteratorNextIndex]] The integer index of the next integer index to be examined by this iteration.
[[ArrayIterationKind]] A String value that identifies what is returned for each element of the iteration. The possible values are: "key", "value", "key+value".

22.2 TypedArray Objects

TypedArray objects present an array-like view of an underlying binary data buffer (24.1). Each element of a TypedArray instance has the same underlying binary scalar data type. There is a distinct TypedArray constructor, listed in Table 49, for each of the nine supported element types. Each constructor in Table 49 has a corresponding distinct prototype object.

Table 49 – The TypedArray Constructors
Constructor Name and Intrinsic Element Type Element Size Conversion Operation Description Equivalent C Type
Int8Array
%Int8Array%
Int8 1 ToInt8 8-bit 2’s complement signed integer signed char
Uint8Array
%Uint8Array%
Uint8 1 ToUint8 8-bit unsigned integer unsigned char
Uint8ClampedArray
%Uint8ClampedArray%
Uint8C 1 ToUint8Clamp 8-bit unsigned integer (clamped conversion) unsigned char
Int16Array
%Int16Array%
Int16 2 ToInt16 16-bit 2’s complement signed integer short
Uint16Array
%Uint16Array%
Uint16 2 ToUint16 16-bit unsigned integer unsigned short
Int32Array
%Int32Array%
Int32 4 ToInt32 32-bit 2’s complement signed integer int
Uint32Array
%Uint32Array%
Uint32 4 ToUint32 32-bit unsigned integer unsigned int
Float32Array
%Float32Array%
Float32 4 32-bit IEEE floating point float
Float64Array
%Float64Array%
Float64 8 64-bit IEEE floating point double

In the definitions below, references to TypedArray should be replaced with the appropriate constructor name from the above table. The phrase “the element size in bytes” refers to the value in the Element Size column of the table in the row corresponding to the constructor. The phrase “element Type” refers to the value in the Element Type column for that row.

22.2.1 The %TypedArray% Intrinsic Object

The %TypedArray% intrinsic object is a constructor function object that all of the TypedArray constructor object inherit from. %TypedArray% and its corresponding prototype object provide common properties that are inherited by all TypedArray constructors and their instances. The %TypedArray% intrinsic does not have a global name or appear as a property of the global object.

The %TypedArray% intrinsic function object is designed to act as the superclass of the various TypedArray constructors. Those constructors use %TypedArray% to initialize their instances by invoking %TypedArray% as if by making a super call. The %TypedArray% intrinsic function is not designed to be directly called in any other way. If %TypedArray% is directly called or called as part of a new expression an exception is thrown.

The %TypedArray% intrinsic constructor function is a single function whose behaviour is overloaded based upon the number and types of its arguments. The actual behaviour of a super call of %TypedArray% depends upon the number and kind of arguments that are passed to it.

22.2.1.1 %TypedArray% ( )

This description applies only if the %TypedArray% function is called with no arguments.

  1. If NewTarget is undefined, throw a TypeError exception.
  2. Return AllocateTypedArray(NewTarget, 0).

22.2.1.2 %TypedArray% ( length )

This description applies only if the %TypedArray% function is called with at least one argument and the Type of the first argument is not Object.

%TypedArray% called with argument length performs the following steps:

  1. Assert: Type(length) is not Object.
  2. If NewTarget is undefined, throw a TypeError exception.
  3. If length is undefined, throw a TypeError exception.
  4. Let numberLength be ToNumber(length).
  5. Let elementLength be ToLength(numberLength).
  6. ReturnIfAbrupt(elementLength).
  7. If SameValueZero(numberLength, elementLength) is false, throw a RangeError exception.
  8. Return AllocateTypedArray(NewTarget, elementLength).

22.2.1.2.1 Runtime Semantics: AllocateTypedArray (newTarget, length )

The abstract operation AllocateTypedArray with argument newTarget and optional argument length is used to validate and create an instance of a TypedArray constructor. If the length argument is passed an ArrayBuffer of that length is also allocated and associated with the new TypedArray instance. AllocateTypedArray provides common semantics that is used by all of the %TypeArray% overloads and other methods. AllocateTypedArray performs the following steps:

  1. Assert: IsConstructor(newTarget) is true.
  2. If SameValue(%TypedArray%, newTarget) is true, throw a TypeError exception.
  3. NOTE %TypedArray% throws an exception when invoked via either a function call or the new operator. It can only be successfully invoked by a SuperCall.
  4. Let constructorName be undefined.
  5. Let subclass be newTarget.
  6. Repeat while constructorName is undefined
    1. If subclass is null, throw a TypeError exception.
    2. If SameValue(%TypedArray%, subclass) is true, throw a TypeError exception.
    3. If subclass has a [[TypedArrayConstructorName]] internal slot, let constructorName be the value of subclass’s [[TypedArrayConstructorName]] internal slot.
    4. Let subclass be subclass.[[GetPrototypeOf]]().
    5. ReturnIfAbrupt(subclass).
  7. Let proto be GetPrototypeFromConstructor(newTarget, "%TypedArrayPrototype%").
  8. ReturnIfAbrupt(proto).
  9. Let obj be IntegerIndexedObjectCreate (proto, «‍[[ViewedArrayBuffer]], [[TypedArrayName]], [[ByteLength]], [[ByteOffset]], [[ArrayLength]]» ).
  10. Assert: The [[ViewedArrayBuffer]] internal slot of obj is undefined.
  11. Set obj’s [[TypedArrayName]] internal slot to constructorName.
  12. If length was not passed, then
    1. Set obj’s [[ByteLength]] internal slot to 0.
    2. Set obj’s [[ByteOffset]] internal slot to 0.
    3. Set obj’s [[ArrayLength]] internal slot to 0.
  13. Else,
    1. Let elementSize be the Element Size value in Table 49 for constructorName.
    2. Let byteLength be elementSize × length.
    3. Let data be AllocateArrayBuffer(%ArrayBuffer%, byteLength).
    4. ReturnIfAbrupt(data).
    5. Set obj’s [[ViewedArrayBuffer]] internal slot to data.
    6. Set obj’s [[ByteLength]] internal slot to byteLength.
    7. Set obj’s [[ByteOffset]] internal slot to 0.
    8. Set obj’s [[ArrayLength]] internal slot to length.
  14. Return obj.

22.2.1.3 %TypedArray% ( typedArray )

This description applies only if the %TypedArray% function is called with at least one argument and the Type of the first argument is Object and that object has a [[TypedArrayName]] internal slot.

%TypedArray% called with argument typedArray performs the following steps:

  1. Assert: Type(typedArray) is Object and typedArray has a [[TypedArrayName]] internal slot.
  2. If NewTarget is undefined, throw a TypeError exception.
  3. Let O be AllocateTypedArray(NewTarget).
  4. ReturnIfAbrupt(O).
  5. Let srcArray be typedArray.
  6. Let srcData be the value of srcArray’s [[ViewedArrayBuffer]] internal slot.
  7. If IsDetachedBuffer(srcData) is true, throw a TypeError exception.
  8. Let constructorName be the String value of O’s [[TypedArrayName]] internal slot.
  9. Let elementType be the String value of the Element Type value in Table 49 for constructorName.
  10. Let elementLength be the value of srcArray’s [[ArrayLength]] internal slot.
  11. Let srcName be the String value of srcArray’s [[TypedArrayName]] internal slot.
  12. Let srcType be the String value of the Element Type value in Table 49 for srcName.
  13. Let srcElementSize be the Element Size value in Table 49 for srcName.
  14. Let srcByteOffset be the value of srcArray’s [[ByteOffset]] internal slot.
  15. Let elementSize be the Element Size value in Table 49 for constructorName.
  16. Let byteLength be elementSize × elementLength.
  17. If SameValue(elementType,srcType) is true, then
    1. Let data be CloneArrayBuffer(srcData, srcByteOffset).
    2. ReturnIfAbrupt(data).
  18. Else,
    1. Let bufferConstructor be SpeciesConstructor(srcData, %ArrayBuffer%).
    2. ReturnIfAbrupt(bufferConstructor).
    3. Let data be AllocateArrayBuffer(bufferConstructor, byteLength).
    4. ReturnIfAbrupt(data).
    5. If IsDetachedBuffer(srcData) is true, throw a TypeError exception.
    6. Let srcByteIndex be srcByteOffset.
    7. Let targetByteIndex be 0.
    8. Let count be elementLength.
    9. Repeat, while count >0
      1. Let value be GetValueFromBuffer(srcData, srcByteIndex, srcType).
      2. Perform SetValueInBuffer(data, targetByteIndex, elementType, value).
      3. Set srcByteIndex to srcByteIndex + srcElementSize.
      4. Set targetByteIndex to targetByteIndex + elementSize.
      5. Decrement count by 1.
  19. Set O’s [[ViewedArrayBuffer]] internal slot to data.
  20. Set O’s [[ByteLength]] internal slot to byteLength.
  21. Set O’s [[ByteOffset]] internal slot to 0.
  22. Set O’s [[ArrayLength]] internal slot to elementLength.
  23. Return O.

22.2.1.4 %TypedArray% ( object )

This description applies only if the %TypedArray% function is called with at least one argument and the Type of the first argument is Object and that object does not have either a [[TypedArrayName]] or an [[ArrayBufferData]] internal slot.

%TypedArray% called with argument object performs the following steps:

  1. Assert: Type(object) is Object and object does not have either a [[TypedArrayName]] or an [[ArrayBufferData]] internal slot.
  2. If NewTarget is undefined, throw a TypeError exception.
  3. Return TypedArrayFrom(NewTarget, object, undefined, undefined).

22.2.1.5 %TypedArray% ( buffer [ , byteOffset [ , length ] ] )

This description applies only if the %TypedArray% function is called with at least one argument and the Type of the first argument is Object and that object has an [[ArrayBufferData]] internal slot.

%TypedArray% called with arguments buffer, byteOffset, and length performs the following steps:

  1. Assert: Type(buffer) is Object and buffer has an [[ArrayBufferData]] internal slot.
  2. If NewTarget is undefined, throw a TypeError exception.
  3. Let O be AllocateTypedArray(NewTarget).
  4. ReturnIfAbrupt(O).
  5. Let constructorName be the String value of O’s [[TypedArrayName]] internal slot.
  6. Let elementSize be the Number value of the Element Size value in Table 49 for constructorName.
  7. Let offset be ToInteger(byteOffset).
  8. ReturnIfAbrupt(offset).
  9. If offset < 0, throw a RangeError exception.
  10. If offset modulo elementSize ≠ 0, throw a RangeError exception.
  11. If IsDetachedBuffer(buffer) is true, throw a TypeError exception.
  12. Let bufferByteLength be the value of buffer’s [[ArrayBufferByteLength]] internal slot.
  13. If length is undefined, then
    1. If bufferByteLength modulo elementSize ≠ 0, throw a RangeError exception.
    2. Let newByteLength be bufferByteLengthoffset.
    3. If newByteLength < 0, throw a RangeError exception.
  14. Else,
    1. Let newLength be ToLength(length).
    2. ReturnIfAbrupt(newLength).
    3. Let newByteLength be newLength × elementSize.
    4. If offset+newByteLength > bufferByteLength, throw a RangeError exception.
  15. Set O’s [[ViewedArrayBuffer]] internal slot to buffer.
  16. Set O’s [[ByteLength]] internal slot to newByteLength.
  17. Set O’s [[ByteOffset]] internal slot to offset.
  18. Set O’s [[ArrayLength]] internal slot to newByteLength / elementSize .
  19. Return O.

22.2.2 Properties of the %TypedArray% Intrinsic Object

The value of the [[Prototype]] internal slot of %TypedArray% is the intrinsic object %FunctionPrototype% (19.2.3).

Besides a length property whose value is 3 and a name property whose value is "TypedArray", %TypedArray% has the following properties:

22.2.2.1 %TypedArray%.from ( source [ , mapfn [ , thisArg ] ] )

When the from method is called with argument source, and optional arguments mapfn and thisArg, the following steps are taken:

  1. Let C be the this value.
  2. If IsConstructor(C) is false, throw a TypeError exception.
  3. If mapfn was supplied, let f be mapfn; otherwise let f be undefined.
  4. If f is not undefined, then
    1. If IsCallable(f) is false, throw a TypeError exception.
  5. If thisArg was supplied, let t be thisArg; else let t be undefined.
  6. Return TypedArrayFrom(C, source, f, t).

The length property of the from method is 1.

22.2.2.1.1 Runtime Semantics: TypedArrayFrom( constructor, items, mapfn, thisArg )

When the TypedArrayFrom abstract operation is called with arguments constructor, items, mapfn, and thisArg, the following steps are taken:

  1. Let C be constructor.
  2. Assert: IsConstructor(C) is true.
  3. Assert: mapfn is either a callable Object or undefined.
  4. If mapfn is undefined, let mapping be false.
  5. Else
    1. Let T be thisArg.
    2. Let mapping be true
  6. Let usingIterator be GetMethod(items, @@iterator).
  7. ReturnIfAbrupt(usingIterator).
  8. If usingIterator is not undefined, then
    1. Let iterator be GetIterator(items, usingIterator).
    2. ReturnIfAbrupt(iterator).
    3. Let values be a new empty List.
    4. Let next be true.
    5. Repeat, while next is not false
      1. Let next be IteratorStep(iterator).
      2. ReturnIfAbrupt(next).
      3. If next is not false, then
        1. Let nextValue be IteratorValue(next).
        2. ReturnIfAbrupt(nextValue).
        3. Append nextValue to the end of the List values.
    6. Let len be the number of elements in values.
    7. Let targetObj be AllocateTypedArray(C, len).
    8. ReturnIfAbrupt(targetObj).
    9. Let k be 0.
    10. Repeat, while k < len
      1. Let Pk be ToString(k).
      2. Let kValue be the first element of values and remove that element from values.
      3. If mapping is true, then
        1. Let mappedValue be Call(mapfn, T, «kValue, k»).
        2. ReturnIfAbrupt(mappedValue).
      4. Else, let mappedValue be kValue.
      5. Let setStatus be Set(targetObj, Pk, mappedValue, true).
      6. ReturnIfAbrupt(setStatus).
      7. Increase k by 1.
    11. Assert: values is now an empty List.
    12. Return targetObj.
  9. Assert: items is not an Iterable so assume it is an array-like object.
  10. Let arrayLike be ToObject(items).
  11. ReturnIfAbrupt(arrayLike).
  12. Let len be ToLength(Get(arrayLike, "length")).
  13. ReturnIfAbrupt(len).
  14. Let targetObj be AllocateTypedArray(C, len).
  15. ReturnIfAbrupt(targetObj).
  16. Let k be 0.
  17. Repeat, while k < len
    1. Let Pk be ToString(k).
    2. Let kValue be Get(arrayLike, Pk).
    3. ReturnIfAbrupt(kValue).
    4. If mapping is true, then
      1. Let mappedValue be Call(mapfn, T, «kValue, k»).
      2. ReturnIfAbrupt(mappedValue).
    5. Else, let mappedValue be kValue.
    6. Let setStatus be Set(targetObj, Pk, mappedValue, true).
    7. ReturnIfAbrupt(setStatus).
    8. Increase k by 1.
  18. Return targetObj.

22.2.2.2 %TypedArray%.of ( ...items )

When the of method is called with any number of arguments, the following steps are taken:

  1. Let len be the actual number of arguments passed to this function.
  2. Let items be the List of arguments passed to this function.
  3. Let C be the this value.
  4. If IsConstructor(C) is false, throw a TypeError exception.
  5. Let newObj be AllocateTypedArray(C, len).
  6. ReturnIfAbrupt(newObj).
  7. Let k be 0.
  8. Repeat, while k < len
    1. Let kValue be items[k].
    2. Let Pk be ToString(k).
    3. Let status be Set(newObj, Pk, kValue, true).
    4. ReturnIfAbrupt(status).
    5. Increase k by 1.
  9. Return newObj.

The length property of the of method is 0.

NOTE The items argument is assumed to be a well-formed rest argument value.

22.2.2.3 %TypedArray%.prototype

The initial value of %TypedArray%.prototype is the %TypedArrayPrototype% intrinsic object (22.2.3).

This property has the attributes { [[Writable]]: false, [[Enumerable]]: false, [[Configurable]]: false }.

22.2.2.4 get %TypedArray% [ @@species ]

%TypedArray%[@@species] is an accessor property whose set accessor function is undefined. Its get accessor function performs the following steps:

  1. Return the this value.

The value of the name property of this function is "get [Symbol.species]".

NOTE %TypedArrayPrototype% methods normally use their this object’s constructor to create a derived object. However, a subclass constructor may over-ride that default behaviour by redefining its @@species property.

22.2.3 Properties of the %TypedArrayPrototype% Object

The value of the [[Prototype]] internal slot of the %TypedArrayPrototype% object is the intrinsic object %ObjectPrototype% (19.1.3). The %TypedArrayPrototype% object is an ordinary object. It does not have a [[ViewedArrayBuffer]] or any other of the internal slots that are specific to TypedArray instance objects.

22.2.3.1 get %TypedArray%.prototype.buffer

%TypedArray%.prototype.buffer is an accessor property whose set accessor function is undefined. Its get accessor function performs the following steps:

  1. Let O be the this value.
  2. If Type(O) is not Object, throw a TypeError exception.
  3. If O does not have a [[ViewedArrayBuffer]] internal slot, throw a TypeError exception.
  4. Let buffer be the value of O’s [[ViewedArrayBuffer]] internal slot.
  5. Return buffer.

22.2.3.2 get %TypedArray%.prototype.byteLength

%TypedArray%.prototype.byteLength is an accessor property whose set accessor function is undefined. Its get accessor function performs the following steps:

  1. Let O be the this value.
  2. If Type(O) is not Object, throw a TypeError exception.
  3. If O does not have a [[ViewedArrayBuffer]] internal slot, throw a TypeError exception.
  4. Let buffer be the value of O’s [[ViewedArrayBuffer]] internal slot.
  5. If IsDetachedBuffer(buffer) is true, return 0.
  6. Let size be the value of O’s [[ByteLength]] internal slot.
  7. Return size.

22.2.3.3 get %TypedArray%.prototype.byteOffset

%TypedArray%.prototype.byteOffset is an accessor property whose set accessor function is undefined. Its get accessor function performs the following steps:

  1. Let O be the this value.
  2. If Type(O) is not Object, throw a TypeError exception.
  3. If O does not have a [[ViewedArrayBuffer]] internal slot, throw a TypeError exception.
  4. Let buffer be the value of O’s [[ViewedArrayBuffer]] internal slot.
  5. If IsDetachedBuffer(buffer) is true, return 0.
  6. Let offset be the value of O’s [[ByteOffset]] internal slot.
  7. Return offset.

22.2.3.4 %TypedArray%.prototype.constructor

The initial value of %TypedArray%.prototype.constructor is the %TypedArray% intrinsic object.

22.2.3.5 %TypedArray%.prototype.copyWithin (target, start [, end ] )

%TypedArray%.prototype.copyWithin is a distinct function that implements the same algorithm as Array.prototype.copyWithin as defined in 22.1.3.3 except that the this object’s [[ArrayLength]] internal slot is accessed in place of performing a [[Get]] of "length" and the actual copying of values in step 17 must be performed in a manner that preserves the bit-level encoding of the source data

The implementation of the algorithm may be optimized with the knowledge that the this value is an object that has a fixed length and whose integer indexed properties are not sparse. However, such optimization must not introduce any observable changes in the specified behaviour of the algorithm.

This function is not generic. ValidateTypedArray is applied to the this value prior to evaluating the algorithm. If its result is an abrupt completion that exception is thrown instead of evaluating the algorithm.

The length property of the copyWithin method is 2.

22.2.3.5.1 Runtime Semantics: ValidateTypedArray ( O )

When called with argument O the following steps are taken:

  1. If Type(O) is not Object, throw a TypeError exception.
  2. If O does not have a [[TypedArrayName]] internal slot, throw a TypeError exception.
  3. If O does not have a [[ViewedArrayBuffer]] internal slot, throw a TypeError exception.
  4. Let buffer be the value of O’s [[ViewedArrayBuffer]] internal slot.
  5. If IsDetachedBuffer(buffer) is true, throw a TypeError exception.
  6. Return buffer.

22.2.3.6 %TypedArray%.prototype.entries ( )

The following steps are taken:

  1. Let O be the this value.
  2. Let valid be ValidateTypedArray(O).
  3. ReturnIfAbrupt(valid).
  4. Return CreateArrayIterator(O, "key+value").

22.2.3.7 %TypedArray%.prototype.every ( callbackfn [ , thisArg ] )

%TypedArray%.prototype.every is a distinct function that implements the same algorithm as Array.prototype.every as defined in 22.1.3.5 except that the this object’s [[ArrayLength]] internal slot is accessed in place of performing a [[Get]] of "length". The implementation of the algorithm may be optimized with the knowledge that the this value is an object that has a fixed length and whose integer indexed properties are not sparse. However, such optimization must not introduce any observable changes in the specified behaviour of the algorithm and must take into account the possibility that calls to callbackfn may cause the this value to become detached.

This function is not generic. ValidateTypedArray is applied to the this value prior to evaluating the algorithm. If its result is an abrupt completion that exception is thrown instead of evaluating the algorithm.

The length property of the every method is 1.

22.2.3.8 %TypedArray%.prototype.fill (value [ , start [ , end ] ] )

%TypedArray%.prototype.fill is a distinct function that implements the same algorithm as Array.prototype.fill as defined in 22.1.3.6 except that the this object’s [[ArrayLength]] internal slot is accessed in place of performing a [[Get]] of "length". The implementation of the algorithm may be optimized with the knowledge that the this value is an object that has a fixed length and whose integer indexed properties are not sparse. However, such optimization must not introduce any observable changes in the specified behaviour of the algorithm.

This function is not generic. ValidateTypedArray is applied to the this value prior to evaluating the algorithm. If its result is an abrupt completion that exception is thrown instead of evaluating the algorithm.

The length property of the fill method is 1.

22.2.3.9 %TypedArray%.prototype.filter ( callbackfn [ , thisArg ] )

The interpretation and use of the arguments of %TypedArray%.prototype.filter are the same as for Array.prototype.filter as defined in 22.1.3.7.

When the filter method is called with one or two arguments, the following steps are taken:

  1. Let O be the this value.
  2. Let valid be ValidateTypedArray(O).
  3. ReturnIfAbrupt(valid).
  4. Let len be the value of O’s [[ArrayLength]] internal slot.
  5. If IsCallable(callbackfn) is false, throw a TypeError exception.
  6. If thisArg was supplied, let T be thisArg; else let T be undefined.
  7. Let defaultConstructor be the intrinsic object listed in column one of Table 49 for the value of O’s [[TypedArrayName]] internal slot.
  8. Let C be SpeciesConstructor(O, defaultConstructor).
  9. ReturnIfAbrupt(C).
  10. Let kept be a new empty List.
  11. Let k be 0.
  12. Let captured be 0.
  13. Repeat, while k < len
    1. Let Pk be ToString(k).
    2. Let kValue be Get(O, Pk).
    3. ReturnIfAbrupt(kValue).
    4. Let selected be ToBoolean(Call(callbackfn, T, «kValue, k, O»)).
    5. ReturnIfAbrupt(selected).
    6. If selected is true, then
      1. Append kValue to the end of kept.
      2. Increase captured by 1.
    7. Increase k by 1.
  14. Let A be AllocateTypedArray(C, captured).
  15. ReturnIfAbrupt(A).
  16. Let n be 0.
  17. For each element e of kept
    1. Let status be Set(A, ToString(n), e, true ).
    2. ReturnIfAbrupt(status).
    3. Increment n by 1.
  18. Return A.

This function is not generic. The this value must be an object with a [[TypedArrayName]] internal slot.

The length property of the filter method is 1.

22.2.3.10 %TypedArray%.prototype.find (predicate [ , thisArg ] )

%TypedArray%.prototype.find is a distinct function that implements the same algorithm as Array.prototype.find as defined in 22.1.3.8 except that the this object’s [[ArrayLength]] internal slot is accessed in place of performing a [[Get]] of "length". The implementation of the algorithm may be optimized with the knowledge that the this value is an object that has a fixed length and whose integer indexed properties are not sparse. However, such optimization must not introduce any observable changes in the specified behaviour of the algorithm and must take into account the possibility that calls to predicate may cause the this value to become detached.

This function is not generic. ValidateTypedArray is applied to the this value prior to evaluating the algorithm. If its result is an abrupt completion that exception is thrown instead of evaluating the algorithm.

The length property of the find method is 1.

22.2.3.11 %TypedArray%.prototype.findIndex ( predicate [ , thisArg ] )

%TypedArray%.prototype.findIndex is a distinct function that implements the same algorithm as Array.prototype.findIndex as defined in 22.1.3.9 except that the this object’s [[ArrayLength]] internal slot is accessed in place of performing a [[Get]] of "length". The implementation of the algorithm may be optimized with the knowledge that the this value is an object that has a fixed length and whose integer indexed properties are not sparse. However, such optimization must not introduce any observable changes in the specified behaviour of the algorithm and must take into account the possibility that calls to predicate may cause the this value to become detached.

This function is not generic. ValidateTypedArray is applied to the this value prior to evaluating the algorithm. If its result is an abrupt completion that exception is thrown instead of evaluating the algorithm.

The length property of the findIndex method is 1.

22.2.3.12 %TypedArray%.prototype.forEach ( callbackfn [ , thisArg ] )

%TypedArray%.prototype.forEach is a distinct function that implements the same algorithm as Array.prototype.forEach as defined in 22.1.3.10 except that the this object’s [[ArrayLength]] internal slot is accessed in place of performing a [[Get]] of "length". The implementation of the algorithm may be optimized with the knowledge that the this value is an object that has a fixed length and whose integer indexed properties are not sparse. However, such optimization must not introduce any observable changes in the specified behaviour of the algorithm and must take into account the possibility that calls to callbackfn may cause the this value to become detached.

This function is not generic. ValidateTypedArray is applied to the this value prior to evaluating the algorithm. If its result is an abrupt completion that exception is thrown instead of evaluating the algorithm.

The length property of the forEach method is 1.

22.2.3.13 %TypedArray%.prototype.indexOf (searchElement [ , fromIndex ] )

%TypedArray%.prototype.indexOf is a distinct function that implements the same algorithm as Array.prototype.indexOf as defined in 22.1.3.11 except that the this object’s [[ArrayLength]] internal slot is accessed in place of performing a [[Get]] of "length". The implementation of the algorithm may be optimized with the knowledge that the this value is an object that has a fixed length and whose integer indexed properties are not sparse. However, such optimization must not introduce any observable changes in the specified behaviour of the algorithm.

This function is not generic. ValidateTypedArray is applied to the this value prior to evaluating the algorithm. If its result is an abrupt completion that exception is thrown instead of evaluating the algorithm.

The length property of the indexOf method is 1.

22.2.3.14 %TypedArray%.prototype.join ( separator )

%TypedArray%.prototype.join is a distinct function that implements the same algorithm as Array.prototype.join as defined in 22.1.3.12 except that the this object’s [[ArrayLength]] internal slot is accessed in place of performing a [[Get]] of "length". The implementation of the algorithm may be optimized with the knowledge that the this value is an object that has a fixed length and whose integer indexed properties are not sparse. However, such optimization must not introduce any observable changes in the specified behaviour of the algorithm.

This function is not generic. ValidateTypedArray is applied to the this value prior to evaluating the algorithm. If its result is an abrupt completion that exception is thrown instead of evaluating the algorithm.

22.2.3.15 %TypedArray%.prototype.keys ( )

The following steps are taken:

  1. Let O be the this value.
  2. Let valid be ValidateTypedArray(O).
  3. ReturnIfAbrupt(valid).
  4. Return CreateArrayIterator(O, "key").

22.2.3.16 %TypedArray%.prototype.lastIndexOf ( searchElement [ , fromIndex ] )

%TypedArray%.prototype.lastIndexOf is a distinct function that implements the same algorithm as Array.prototype.lastIndexOf as defined in 22.1.3.14 except that the this object’s [[ArrayLength]] internal slot is accessed in place of performing a [[Get]] of "length". The implementation of the algorithm may be optimized with the knowledge that the this value is an object that has a fixed length and whose integer indexed properties are not sparse. However, such optimization must not introduce any observable changes in the specified behaviour of the algorithm.

This function is not generic. ValidateTypedArray is applied to the this value prior to evaluating the algorithm. If its result is an abrupt completion that exception is thrown instead of evaluating the algorithm.

The length property of the lastIndexOf method is 1.

22.2.3.17 get %TypedArray%.prototype.length

%TypedArray%.prototype.length is an accessor property whose set accessor function is undefined. Its get accessor function performs the following steps:

  1. Let O be the this value.
  2. If Type(O) is not Object, throw a TypeError exception.
  3. If O does not have a [[TypedArrayName]] internal slot, throw a TypeError exception.
  4. Assert: O has [[ViewedArrayBuffer]] and [[ArrayLength]] internal slots.
  5. Let buffer be the value of O’s [[ViewedArrayBuffer]] internal slot.
  6. If IsDetachedBuffer(buffer) is true, return 0.
  7. Let length be the value of O’s [[ArrayLength]] internal slot.
  8. Return length.

This function is not generic. The this value must be an object with a [[TypedArrayName]] internal slot.

22.2.3.18 %TypedArray%.prototype.map ( callbackfn [ , thisArg ] )

The interpretation and use of the arguments of %TypedArray%.prototype.map are the same as for Array.prototype.map as defined in 22.1.3.15.

When the map method is called with one or two arguments, the following steps are taken:

  1. Let O be the this value.
  2. Let valid be ValidateTypedArray(O).
  3. ReturnIfAbrupt(valid).
  4. Let len be the value of O’s [[ArrayLength]] internal slot.
  5. If IsCallable(callbackfn) is false, throw a TypeError exception.
  6. If thisArg was supplied, let T be thisArg; else let T be undefined.
  7. Let defaultConstructor be the intrinsic object listed in column one of Table 49 for the value of O’s [[TypedArrayName]] internal slot.
  8. Let C be SpeciesConstructor(O, defaultConstructor).
  9. ReturnIfAbrupt(C).
  10. Let A be AllocateTypedArray(C, len).
  11. ReturnIfAbrupt(A).
  12. Let k be 0.
  13. Repeat, while k < len
    1. Let Pk be ToString(k).
    2. Let kValue be Get(O, Pk).
    3. ReturnIfAbrupt(kValue).
    4. Let mappedValue be Call(callbackfn, T, «kValue, k, O»).
    5. ReturnIfAbrupt(mappedValue).
    6. Let status be Set(A, Pk, mappedValue, true ).
    7. ReturnIfAbrupt(status).
    8. Increase k by 1.
  14. Return A.

This function is not generic. The this value must be an object with a [[TypedArrayName]] internal slot.

The length property of the map method is 1.

22.2.3.19 %TypedArray%.prototype.reduce ( callbackfn [ , initialValue ] )

%TypedArray%.prototype.reduce is a distinct function that implements the same algorithm as Array.prototype.reduce as defined in 22.1.3.18 except that the this object’s [[ArrayLength]] internal slot is accessed in place of performing a [[Get]] of "length". The implementation of the algorithm may be optimized with the knowledge that the this value is an object that has a fixed length and whose integer indexed properties are not sparse. However, such optimization must not introduce any observable changes in the specified behaviour of the algorithm and must take into account the possibility that calls to callbackfn may cause the this value to become detached.

This function is not generic. ValidateTypedArray is applied to the this value prior to evaluating the algorithm. If its result is an abrupt completion that exception is thrown instead of evaluating the algorithm.

The length property of the reduce method is 1.

22.2.3.20 %TypedArray%.prototype.reduceRight ( callbackfn [ , initialValue ] )

%TypedArray%.prototype.reduceRight is a distinct function that implements the same algorithm as Array.prototype.reduceRight as defined in 22.1.3.19 except that the this object’s [[ArrayLength]] internal slot is accessed in place of performing a [[Get]] of "length". The implementation of the algorithm may be optimized with the knowledge that the this value is an object that has a fixed length and whose integer indexed properties are not sparse. However, such optimization must not introduce any observable changes in the specified behaviour of the algorithm and must take into account the possibility that calls to callbackfn may cause the this value to become detached.

This function is not generic. ValidateTypedArray is applied to the this value prior to evaluating the algorithm. If its result is an abrupt completion that exception is thrown instead of evaluating the algorithm.

The length property of the reduceRight method is 1.

22.2.3.21 %TypedArray%.prototype.reverse ( )

%TypedArray%.prototype.reverse is a distinct function that implements the same algorithm as Array.prototype.reverse as defined in 22.1.3.20 except that the this object’s [[ArrayLength]] internal slot is accessed in place of performing a [[Get]] of "length". The implementation of the algorithm may be optimized with the knowledge that the this value is an object that has a fixed length and whose integer indexed properties are not sparse. However, such optimization must not introduce any observable changes in the specified behaviour of the algorithm.

This function is not generic. ValidateTypedArray is applied to the this value prior to evaluating the algorithm. If its result is an abrupt completion that exception is thrown instead of evaluating the algorithm.

22.2.3.22 %TypedArray%.prototype.set ( overloaded [ , offset ])

%TypedArray%.prototype.set is a single function whose behaviour is overloaded based upon the type of its first argument.

This function is not generic. The this value must be an object with a [[TypedArrayName]] internal slot.

The length property of the set method is 1.

22.2.3.22.1 %TypedArray%.prototype.set (array [ , offset ] )

Sets multiple values in this TypedArray, reading the values from the object array. The optional offset value indicates the first element index in this TypedArray where values are written. If omitted, it is assumed to be 0.

  1. Assert: array is any ECMAScript language value other than an Object with a [[TypedArrayName]] internal slot. If it is such an Object, the definition in 22.2.3.22.2 applies.
  2. Let target be the this value.
  3. If Type(target) is not Object, throw a TypeError exception.
  4. If target does not have a [[TypedArrayName]] internal slot, throw a TypeError exception.
  5. Assert: target has a [[ViewedArrayBuffer]] internal slot.
  6. Let targetOffset be ToInteger (offset).
  7. ReturnIfAbrupt(targetOffset).
  8. If targetOffset < 0, throw a RangeError exception.
  9. Let targetBuffer be the value of target’s [[ViewedArrayBuffer]] internal slot.
  10. If IsDetachedBuffer(targetBuffer) is true, throw a TypeError exception.
  11. Let targetLength be the value of target’s [[ArrayLength]] internal slot.
  12. Let targetName be the String value of target’s [[TypedArrayName]] internal slot.
  13. Let targetElementSize be the Number value of the Element Size value specified in Table 49 for targetName.
  14. Let targetType be the String value of the Element Type value in Table 49 for targetName.
  15. Let targetByteOffset be the value of target’s [[ByteOffset]] internal slot.
  16. Let src be ToObject(array).
  17. ReturnIfAbrupt(src).
  18. Let srcLength be ToLength(Get(src, "length")).
  19. ReturnIfAbrupt(srcLength).
  20. If srcLength + targetOffset > targetLength, throw a RangeError exception.
  21. Let targetByteIndex be targetOffset × targetElementSize + targetByteOffset.
  22. Let k be 0.
  23. Let limit be targetByteIndex + targetElementSize × srcLength.
  24. Repeat, while targetByteIndex < limit
    1. Let Pk be ToString(k).
    2. Let kNumber be ToNumber(Get(src, Pk)).
    3. ReturnIfAbrupt(kNumber).
    4. If IsDetachedBuffer(targetBuffer) is true, throw a TypeError exception.
    5. Perform SetValueInBuffer(targetBuffer, targetByteIndex, targetType, kNumber).
    6. Set k to k + 1.
    7. Set targetByteIndex to targetByteIndex + targetElementSize.
  25. Return undefined.

22.2.3.22.2 %TypedArray%.prototype.set(typedArray [, offset ] )

Sets multiple values in this TypedArray, reading the values from the typedArray argument object. The optional offset value indicates the first element index in this TypedArray where values are written. If omitted, it is assumed to be 0.

  1. Assert: typedArray has a [[TypedArrayName]] internal slot. If it does not, the definition in 22.2.3.22.1 applies.
  2. Let target be the this value.
  3. If Type(target) is not Object, throw a TypeError exception.
  4. If target does not have a [[TypedArrayName]] internal slot, throw a TypeError exception.
  5. Assert: target has a [[ViewedArrayBuffer]] internal slot.
  6. Let targetOffset be ToInteger (offset).
  7. ReturnIfAbrupt(targetOffset).
  8. If targetOffset < 0, throw a RangeError exception.
  9. Let targetBuffer be the value of target’s [[ViewedArrayBuffer]] internal slot.
  10. If IsDetachedBuffer(targetBuffer) is true, throw a TypeError exception.
  11. Let targetLength be the value of target’s [[ArrayLength]] internal slot.
  12. Let srcBuffer be the value of typedArray’s [[ViewedArrayBuffer]] internal slot.
  13. If IsDetachedBuffer(srcBuffer) is true, throw a TypeError exception.
  14. Let targetName be the String value of target’s [[TypedArrayName]] internal slot.
  15. Let targetType be the String value of the Element Type value in Table 49 for targetName.
  16. Let targetElementSize be the Number value of the Element Size value specified in Table 49 for targetName.
  17. Let targetByteOffset be the value of target’s [[ByteOffset]] internal slot.
  18. Let srcName be the String value of typedArray’s [[TypedArrayName]] internal slot.
  19. Let srcType be the String value of the Element Type value in Table 49 for srcName .
  20. Let srcElementSize be the Number value of the Element Size value specified in Table 49 for srcName.
  21. Let srcLength be the value of typedArray’s [[ArrayLength]] internal slot.
  22. Let srcByteOffset be the value of typedArray’s [[ByteOffset]] internal slot.
  23. If srcLength + targetOffset > targetLength, throw a RangeError exception.
  24. If SameValue(srcBuffer, targetBuffer) is true, then
    1. Let srcBuffer be CloneArrayBuffer(targetBuffer, srcByteOffset, %ArrayBuffer%).
    2. NOTE: %ArrayBuffer% is used to clone targetBuffer because is it known to not have any observable side-effects.
    3. ReturnIfAbrupt(srcBuffer).
    4. Let srcByteIndex be 0.
  25. Else, let srcByteIndex be srcByteOffset.
  26. Let targetByteIndex be targetOffset × targetElementSize + targetByteOffset.
  27. Let limit be targetByteIndex + targetElementSize × srcLength.
  28. If SameValue(srcType, targetType) is false, then
    1. Repeat, while targetByteIndex < limit
      1. Let value be GetValueFromBuffer(srcBuffer, srcByteIndex, srcType).
      2. Perform SetValueInBuffer (targetBuffer, targetByteIndex, targetType, value).
      3. Set srcByteIndex to srcByteIndex + srcElementSize.
      4. Set targetByteIndex to targetByteIndex + targetElementSize.
  29. Else,
    1. NOTE: If srcType and targetType are the same the transfer must be performed in a manner that preserves the bit-level encoding of the source data.
    2. Repeat, while targetByteIndex < limit
      1. Let value be GetValueFromBuffer(srcBuffer, srcByteIndex, "Uint8").
      2. Perform SetValueInBuffer (targetBuffer, targetByteIndex, "Uint8", value).
      3. Set srcByteIndex to srcByteIndex + 1.
      4. Set targetByteIndex to targetByteIndex + 1.
  30. Return undefined.

22.2.3.23 %TypedArray%.prototype.slice ( start, end )

The interpretation and use of the arguments of %TypedArray%.prototype.slice are the same as for Array.prototype.slice as defined in 22.1.3.22. The following steps are taken:

  1. Let O be the this value.
  2. Let valid be ValidateTypedArray(O).
  3. ReturnIfAbrupt(valid).
  4. Let len be the value of O’s [[ArrayLength]] internal slot.
  5. Let relativeStart be ToInteger(start).
  6. ReturnIfAbrupt(relativeStart).
  7. If relativeStart < 0, let k be max((len + relativeStart),0); else let k be min(relativeStart, len).
  8. If end is undefined, let relativeEnd be len; else let relativeEnd be ToInteger(end).
  9. ReturnIfAbrupt(relativeEnd).
  10. If relativeEnd < 0, let final be max((len + relativeEnd),0); else let final be min(relativeEnd, len).
  11. Let count be max(finalk, 0).
  12. Let defaultConstructor be the intrinsic object listed in column one of Table 49 for the value of O’s [[TypedArrayName]] internal slot.
  13. Let C be SpeciesConstructor(O, defaultConstructor).
  14. ReturnIfAbrupt(C).
  15. Let A be AllocateTypedArray(C, count).
  16. ReturnIfAbrupt(A).
  17. Let srcName be the String value of O’s [[TypedArrayName]] internal slot.
  18. Let srcType be the String value of the Element Type value in Table 49 for srcName.
  19. Let targetName be the String value of A’s [[TypedArrayName]] internal slot.
  20. Let targetType be the String value of the Element Type value in Table 49 for targetName.
  21. If SameValue(srcType, targetType) is false, then
    1. Let n be 0.
    2. Repeat, while k < final
      1. Let Pk be ToString(k).
      2. Let kValue be Get(O, Pk).
      3. ReturnIfAbrupt(kValue).
      4. Let status be Set(A, ToString(n), kValue, true ).
      5. ReturnIfAbrupt(status).
      6. Increase k by 1.
      7. Increase n by 1.
  22. Else if count > 0,
    1. Let srcBuffer be the value of O’s [[ViewedArrayBuffer]] internal slot.
    2. If IsDetachedBuffer(srcBuffer) is true, throw a TypeError exception.
    3. Let targetBuffer be the value of A’s [[ViewedArrayBuffer]] internal slot.
    4. Let elementSize be the Number value of the Element Size value specified in Table 49 for srcType.
    5. NOTE: If srcType and targetType are the same the transfer must be performed in a manner that preserves the bit-level encoding of the source data.
    6. Let srcByteOffet be the value of O’s [[ByteOffset]] internal slot.
    7. Let targetByteIndex be 0.
    8. Let srcByteIndex be (k × elementSize) + srcByteOffet.
    9. Repeat, while targetByteIndex < count × elementSize
      1. Let value be GetValueFromBuffer(srcBuffer, srcByteIndex, "Uint8").
      2. Perform SetValueInBuffer (targetBuffer, targetByteIndex, "Uint8", value).
      3. Increase srcByteIndex by 1.
      4. Increase targetByteIndex by 1.
  23. Return A.

This function is not generic. The this value must be an object with a [[TypedArrayName]] internal slot.

The length property of the slice method is 2.

22.2.3.24 %TypedArray%.prototype.some ( callbackfn [ , thisArg ] )

%TypedArray%.prototype.some is a distinct function that implements the same algorithm as Array.prototype.some as defined in 22.1.3.23 except that the this object’s [[ArrayLength]] internal slot is accessed in place of performing a [[Get]] of "length". The implementation of the algorithm may be optimized with the knowledge that the this value is an object that has a fixed length and whose integer indexed properties are not sparse. However, such optimization must not introduce any observable changes in the specified behaviour of the algorithm and must take into account the possibility that calls to callbackfn may cause the this value to become detached.

This function is not generic. ValidateTypedArray is applied to the this value prior to evaluating the algorithm. If its result is an abrupt completion that exception is thrown instead of evaluating the algorithm.

The length property of the some method is 1.

22.2.3.25 %TypedArray%.prototype.sort ( comparefn )

%TypedArray%.prototype.sort is a distinct function that, except as described below, implements the same requirements as those of Array.prototype.sort as defined in 22.1.3.24. The implementation of the %TypedArray%.prototype.sort specification may be optimized with the knowledge that the this value is an object that has a fixed length and whose integer indexed properties are not sparse. The only internal methods of the this object that the algorithm may call are [[Get]] and [[Set]].

This function is not generic. The this value must be an object with a [[TypedArrayName]] internal slot.

Upon entry, the following steps are performed to initialize evaluation of the sort function. These steps are used instead of the entry steps in 22.1.3.24:

  1. Let obj be the this value as the argument.
  2. Let buffer be ValidateTypedArray(obj).
  3. ReturnIfAbrupt(buffer).
  4. Let len be the value of obj’s [[ArrayLength]] internal slot.

The implementation defined sort order condition for exotic objects is not applied by %TypedArray%.prototype.sort.

The following version of SortCompare is used by %TypedArray%.prototype.sort. It performs a numeric comparison rather than the string comparison used in 22.1.3.24. SortCompare has access to the comparefn and buffer values of the current invocation of the sort method.

When the TypedArray SortCompare abstract operation is called with two arguments x and y, the following steps are taken:

  1. Assert: Both Type(x) and Type(y) is Number.
  2. If the argument comparefn is not undefined, then
    1. Let v be Call(comparefn, undefined, «x, y»).
    2. ReturnIfAbrupt(v).
    3. If IsDetachedBuffer(buffer) is true, throw a TypeError exception.
    4. If v is NaN, return +0.
    5. Return v.
  3. If x and y are both NaN, return +0.
  4. If x is NaN, return 1.
  5. If y is NaN, return −1.
  6. If x < y, return −1.
  7. If x > y, return 1.
  8. If x is −0 and y is +0, return −1.
  9. If x is +0 and y is −0, return 1.
  10. Return +0.

NOTE Because NaN always compares greater than any other value, NaN property values always sort to the end of the result when comparefn is not provided.

22.2.3.26 %TypedArray%.prototype.subarray( [ begin [ , end ] ] )

Returns a new TypedArray object whose element type is the same as this TypedArray and whose ArrayBuffer is the same as the ArrayBuffer of this TypedArray, referencing the elements at begin, inclusive, up to end, exclusive. If either begin or end is negative, it refers to an index from the end of the array, as opposed to from the beginning.

  1. Let O be the this value.
  2. If Type(O) is not Object, throw a TypeError exception.
  3. If O does not have a [[TypedArrayName]] internal slot, throw a TypeError exception.
  4. Assert: O has a [[ViewedArrayBuffer]] internal slot.
  5. Let buffer be the value of O’s [[ViewedArrayBuffer]] internal slot.
  6. Let srcLength be the value of O’s [[ArrayLength]] internal slot.
  7. Let relativeBegin be ToInteger(begin).
  8. ReturnIfAbrupt(relativeBegin).
  9. If relativeBegin < 0, let beginIndex be max((srcLength + relativeBegin), 0); else let beginIndex be min(relativeBegin, srcLength).
  10. If end is undefined, let relativeEnd be srcLength; else, let relativeEnd be ToInteger(end).
  11. ReturnIfAbrupt(relativeEnd).
  12. If relativeEnd < 0, let endIndex be max((srcLength + relativeEnd), 0); else let endIndex be min(relativeEnd, srcLength).
  13. Let newLength be max(endIndexbeginIndex, 0).
  14. Let constructorName be the String value of O’s [[TypedArrayName]] internal slot.
  15. Let elementSize be the Number value of the Element Size value specified in Table 49 for constructorName.
  16. Let srcByteOffset be the value of O’s [[ByteOffset]] internal slot.
  17. Let beginByteOffset be srcByteOffset + beginIndex × elementSize.
  18. Let defaultConstructor be the intrinsic object listed in column one of Table 49 for constructorName.
  19. Let constructor be SpeciesConstructor(O, defaultConstructor).
  20. ReturnIfAbrupt(constructor).
  21. Let argumentsList be «buffer, beginByteOffset, newLength».
  22. Return Construct(constructor, argumentsList).

This function is not generic. The this value must be an object with a [[TypedArrayName]] internal slot.

The length property of the subarray method is 2.

22.2.3.27 %TypedArray%.prototype.toLocaleString ([ reserved1 [ , reserved2 ] ])

%TypedArray%.prototype.toLocaleString is a distinct function that implements the same algorithm as Array.prototype. toLocaleString as defined in 22.1.3.26 except that the this object’s [[ArrayLength]] internal slot is accessed in place of performing a [[Get]] of "length". The implementation of the algorithm may be optimized with the knowledge that the this value is an object that has a fixed length and whose integer indexed properties are not sparse. However, such optimization must not introduce any observable changes in the specified behaviour of the algorithm.

This function is not generic. ValidateTypedArray is applied to the this value prior to evaluating the algorithm. If its result is an abrupt completion that exception is thrown instead of evaluating the algorithm.

NOTE If the ECMAScript implementation includes the ECMA-402 Internationalization API this function is based upon the algorithm for Array.prototype.toLocaleString that is in the ECMA-402 specification.

22.2.3.28 %TypedArray%.prototype.toString ( )

The initial value of the %TypedArray%.prototype.toString data property is the same built-in function object as the Array.prototype.toString method defined in 22.1.3.27.

22.2.3.29 %TypedArray%.prototype.values ( )

The following steps are taken:

  1. Let O be the this value.
  2. Let valid be ValidateTypedArray(O).
  3. ReturnIfAbrupt(valid).
  4. Return CreateArrayIterator(O, "value").

22.2.3.30 %TypedArray%.prototype [ @@iterator ] ( )

The initial value of the @@iterator property is the same function object as the initial value of the %TypedArray%.prototype.values property.

22.2.3.31 get %TypedArray%.prototype [ @@toStringTag ]

%TypedArray%.prototype[@@toStringTag] is an accessor property whose set accessor function is undefined. Its get accessor function performs the following steps:

  1. Let O be the this value.
  2. If Type(O) is not Object, return undefined.
  3. If O does not have a [[TypedArrayName]] internal slot, return undefined.
  4. Let name be the value of O’s [[TypedArrayName]] internal slot.
  5. Assert: name is a String value.
  6. Return name.

This property has the attributes { [[Enumerable]]: false, [[Configurable]]: true }.

The initial value of the name property of this function is "get [Symbol.toStringTag]".

22.2.4 The TypedArray Constructors

Each of the TypedArray constructor objects is an intrinsic object that has the structure described below, differing only in the name used as the constructor name instead of TypedArray, in Table 49.

The TypedArray constructors are not intended to be called as a function and will throw an exception when called in that manner.

The TypedArray constructors are designed to be subclassable. They may be used as the value of an extends clause of a class definition. Subclass constructors that intend to inherit the specified TypedArray behaviour must include a super call to the TypedArray constructor to create and initialize the subclass instance with the internal state necessary to support the %TypedArray%.prototype built-in methods.

22.2.4.1 TypedArray( ... argumentsList)

A TypedArray constructor with a list of arguments argumentsList performs the following steps:

  1. If NewTarget is undefined, throw a TypeError exception.
  2. Let here be the active function.
  3. Let super be here.[[GetPrototypeOf]]().
  4. ReturnIfAbrupt(super).
  5. If IsConstructor (super) is false, throw a TypeError exception.
  6. Let argumentsList be the argumentsList argument of the [[Construct]] internal method that invoked the active function.
  7. Return Construct(super, argumentsList, NewTarget).

22.2.5 Properties of the TypedArray Constructors

The value of the [[Prototype]] internal slot of each TypedArray constructor is the %TypedArray% intrinsic object (22.2.1).

Each TypedArray constructor has a [[TypedArrayConstructorName]] internal slot property whose value is the String value of the constructor name specified for it in Table 49.

Each TypedArray constructor has a name property whose value is the String value of the constructor name specified for it in Table 49.

Besides a length property (whose value is 3), each TypedArray constructor has the following properties:

22.2.5.1 TypedArray.BYTES_PER_ELEMENT

The value of TypedArray.BYTES_PER_ELEMENT is the Number value of the Element Size value specified in Table 49 for TypedArray.

This property has the attributes { [[Writable]]: false, [[Enumerable]]: false, [[Configurable]]: false }.

22.2.5.2 TypedArray.prototype

The initial value of TypedArray.prototype is the corresponding TypedArray prototype intrinsic object (22.2.6).

This property has the attributes { [[Writable]]: false, [[Enumerable]]: false, [[Configurable]]: false }.

22.2.6 Properties of TypedArray Prototype Objects

The value of the [[Prototype]] internal slot of a TypedArray prototype object is the intrinsic object %TypedArrayPrototype% (22.2.3). A TypedArray prototype object is an ordinary object. It does not have a [[ViewedArrayBuffer]] or any other of the internal slots that are specific to TypedArray instance objects.

22.2.6.1 TypedArray.prototype.BYTES_PER_ELEMENT

The value of TypedArray.prototype.BYTES_PER_ELEMENT is the Number value of the Element Size value specified in Table 49 for TypedArray.

This property has the attributes { [[Writable]]: false, [[Enumerable]]: false, [[Configurable]]: false }.

22.2.6.2 TypedArray.prototype.constructor

The initial value of a TypedArray.prototype.constructor is the corresponding %TypedArray% intrinsic object.

22.2.7 Properties of TypedArray Instances

TypedArray instances are Integer Indexed exotic objects. Each TypedArray instance inherits properties from the corresponding TypedArray prototype object. Each TypedArray instance has the following internal slots: [[TypedArrayName]], [[ViewedArrayBuffer]], [[ByteLength]], [[ByteOffset]], and [[ArrayLength]].

23 Keyed Collection

23.1 Map Objects

Map objects are collections of key/value pairs where both the keys and values may be arbitrary ECMAScript language values. A distinct key value may only occur in one key/value pair within the Map’s collection. Distinct key values are discriminated using the SameValueZero comparison algorithm.

Map object must be implemented using either hash tables or other mechanisms that, on average, provide access times that are sublinear on the number of elements in the collection. The data structures used in this Map objects specification is only intended to describe the required observable semantics of Map objects. It is not intended to be a viable implementation model.

23.1.1 The Map Constructor

The Map constructor is the %Map% intrinsic object and the initial value of the Map property of the global object. When called as a constructor it creates and initializes a new Map object. Map is not intended to be called as a function and will throw an exception when called in that manner.

The Map constructor is designed to be subclassable. It may be used as the value in an extends clause of a class definition. Subclass constructors that intend to inherit the specified Map behaviour must include a super call to the Map constructor to create and initialize the subclass instance with the internal state necessary to support the Map.prototype built-in methods.

23.1.1.1 Map ( [ iterable ] )

When the Map function is called with optional argument the following steps are taken:

  1. If NewTarget is undefined, throw a TypeError exception.
  2. Let map be OrdinaryCreateFromConstructor(NewTarget, "%MapPrototype%", «‍[[MapData]]» ).
  3. ReturnIfAbrupt(map).
  4. Set map’s [[MapData]] internal slot to a new empty List.
  5. If iterable is not present, let iterable be undefined.
  6. If iterable is either undefined or null, let iter be undefined.
  7. Else,
    1. Let adder be Get(map, "set").
    2. ReturnIfAbrupt(adder).
    3. If IsCallable(adder) is false, throw a TypeError exception.
    4. Let iter be GetIterator(iterable).
    5. ReturnIfAbrupt(iter).
  8. If iter is undefined, return map.
  9. Repeat
    1. Let next be IteratorStep(iter).
    2. ReturnIfAbrupt(next).
    3. If next is false, return map.
    4. Let nextItem be IteratorValue(next).
    5. ReturnIfAbrupt(nextItem).
    6. If Type(nextItem) is not Object,
      1. Let error be Completion{[[type]]: throw, [[value]]: a newly created TypeError object, [[target]]:empty}.
      2. Return IteratorClose(iter, error).
    7. Let k be Get(nextItem, "0").
    8. If k is an abrupt completion, return IteratorClose(iter, k).
    9. Let v be Get(nextItem, "1").
    10. If v is an abrupt completion, return IteratorClose(iter, v).
    11. Let status be Call(adder, map, «k.[[value]], v.[[value]]»).
    12. If status is an abrupt completion, return IteratorClose(iter, status).

NOTE If the parameter iterable is present, it is expected to be an object that implements an @@iterator method that returns an iterator object that produces a two element array-like object whose first element is a value that will be used as a Map key and whose second element is the value to associate with that key.

23.1.2 Properties of the Map Constructor

The value of the [[Prototype]] internal slot of the Map constructor is the intrinsic object %FunctionPrototype% (19.2.3).

Besides the length property (whose value is 0), the Map constructor has the following properties:

23.1.2.1 Map.prototype

The initial value of Map.prototype is the intrinsic object %MapPrototype% (23.1.3).

This property has the attributes { [[Writable]]: false, [[Enumerable]]: false, [[Configurable]]: false }.

23.1.2.2 get Map [ @@species ]

Map[@@species] is an accessor property whose set accessor function is undefined. Its get accessor function performs the following steps:

  1. Return the this value.

The value of the name property of this function is "get [Symbol.species]".

NOTE Methods that create derived collection objects should call @@species to determine the constructor to use to create the derived objects. Subclass constructor may over-ride @@species to change the default constructor assignment.

23.1.3 Properties of the Map Prototype Object

The Map prototype object is the intrinsic object %MapPrototype%. The value of the [[Prototype]] internal slot of the Map prototype object is the intrinsic object %ObjectPrototype% (19.1.3). The Map prototype object is an ordinary object. It does not have a [[MapData]] internal slot.

23.1.3.1 Map.prototype.clear ( )

The following steps are taken:

  1. Let M be the this value.
  2. If Type(M) is not Object, throw a TypeError exception.
  3. If M does not have a [[MapData]] internal slot, throw a TypeError exception.
  4. Let entries be the List that is the value of M’s [[MapData]] internal slot.
  5. Repeat for each Record {[[key]], [[value]]} p that is an element of entries,
    1. Set p.[[key]] to empty.
    2. Set p.[[value]] to empty.
  6. Return undefined.

NOTE The existing [[MapData]] List is preserved because there may be existing MapIterator objects that are suspended midway through iterating over that List.

23.1.3.2 Map.prototype.constructor

The initial value of Map.prototype.constructor is the intrinsic object %Map%.

23.1.3.3 Map.prototype.delete ( key )

The following steps are taken:

  1. Let M be the this value.
  2. If Type(M) is not Object, throw a TypeError exception.
  3. If M does not have a [[MapData]] internal slot, throw a TypeError exception.
  4. Let entries be the List that is the value of M’s [[MapData]] internal slot.
  5. Repeat for each Record {[[key]], [[value]]} p that is an element of entries,
    1. If p.[[key]] is not empty and SameValueZero(p.[[key]], key) is true, then
      1. Set p.[[key]] to empty.
      2. Set p.[[value]] to empty.
      3. Return true.
  6. Return false.

NOTE The value empty is used as a specification device to indicate that an entry has been deleted. Actual implementations may take other actions such as physically removing the entry from internal data structures.

23.1.3.4 Map.prototype.entries ( )

The following steps are taken:

  1. Let M be the this value.
  2. Return CreateMapIterator(M, "key+value").

23.1.3.5 Map.prototype.forEach ( callbackfn [ , thisArg ] )

When the forEach method is called with one or two arguments, the following steps are taken:

  1. Let M be the this value.
  2. If Type(M) is not Object, throw a TypeError exception.
  3. If M does not have a [[MapData]] internal slot, throw a TypeError exception.
  4. If IsCallable(callbackfn) is false, throw a TypeError exception.
  5. If thisArg was supplied, let T be thisArg; else let T be undefined.
  6. Let entries be the List that is the value of M’s [[MapData]] internal slot.
  7. Repeat for each Record {[[key]], [[value]]} e that is an element of entries, in original key insertion order
    1. If e.[[key]] is not empty, then
      1. Let funcResult be Call(callbackfn, T, «e.[[value]], e.[[key]], M»).
      2. ReturnIfAbrupt(funcResult).
  8. Return undefined.

The length property of the forEach method is 1.

NOTE callbackfn should be a function that accepts three arguments. forEach calls callbackfn once for each key/value pair present in the map object, in key insertion order. callbackfn is called only for keys of the map which actually exist; it is not called for keys that have been deleted from the map.

If a thisArg parameter is provided, it will be used as the this value for each invocation of callbackfn. If it is not provided, undefined is used instead.

callbackfn is called with three arguments: the value of the item, the key of the item, and the Map object being traversed.

forEach does not directly mutate the object on which it is called but the object may be mutated by the calls to callbackfn. Each entry of a map’s [[MapData]] is only visited once. New keys added after the call to forEach begins are visited. A key will be revisited if it is deleted after it has been visited and then re-added before the forEach call completes. Keys that are deleted after the call to forEach begins and before being visited are not visited unless the key is added again before the forEach call completes.

23.1.3.6 Map.prototype.get ( key )

The following steps are taken:

  1. Let M be the this value.
  2. If Type(M) is not Object, throw a TypeError exception.
  3. If M does not have a [[MapData]] internal slot, throw a TypeError exception.
  4. Let entries be the List that is the value of M’s [[MapData]] internal slot.
  5. Repeat for each Record {[[key]], [[value]]} p that is an element of entries,
    1. If p.[[key]] is not empty and SameValueZero(p.[[key]], key) is true, return p.[[value]].
  6. Return undefined.

23.1.3.7 Map.prototype.has ( key )

The following steps are taken:

  1. Let M be the this value.
  2. If Type(M) is not Object, throw a TypeError exception.
  3. If M does not have a [[MapData]] internal slot, throw a TypeError exception.
  4. Let entries be the List that is the value of M’s [[MapData]] internal slot.
  5. Repeat for each Record {[[key]], [[value]]} p that is an element of entries,
    1. If p.[[key]] is not empty and SameValueZero(p.[[key]], key) is true, return true.
  6. Return false.

23.1.3.8 Map.prototype.keys ( )

The following steps are taken:

  1. Let M be the this value.
  2. Return CreateMapIterator(M, "key").

23.1.3.9 Map.prototype.set ( key , value )

The following steps are taken:

  1. Let M be the this value.
  2. If Type(M) is not Object, throw a TypeError exception.
  3. If M does not have a [[MapData]] internal slot, throw a TypeError exception.
  4. Let entries be the List that is the value of M’s [[MapData]] internal slot.
  5. Repeat for each Record {[[key]], [[value]]} p that is an element of entries,
    1. If p.[[key]] is not empty and SameValueZero(p.[[key]], key) is true, then
      1. Set p.[[value]] to value.
      2. Return M.
  6. If key is −0, let key be +0.
  7. Let p be the Record {[[key]]: key, [[value]]: value}.
  8. Append p as the last element of entries.
  9. Return M.

23.1.3.10 get Map.prototype.size

Map.prototype.size is an accessor property whose set accessor function is undefined. Its get accessor function performs the following steps:

  1. Let M be the this value.
  2. If Type(M) is not Object, throw a TypeError exception.
  3. If M does not have a [[MapData]] internal slot, throw a TypeError exception.
  4. Let entries be the List that is the value of M’s [[MapData]] internal slot.
  5. Let count be 0.
  6. For each Record {[[key]], [[value]]} p that is an element of entries
    1. If p.[[key]] is not empty, set count to count+1.
  7. Return count.

23.1.3.11 Map.prototype.values ( )

The following steps are taken:

  1. Let M be the this value.
  2. Return CreateMapIterator(M, "value").

23.1.3.12 Map.prototype [ @@iterator ]( )

The initial value of the @@iterator property is the same function object as the initial value of the entries property.

23.1.3.13 Map.prototype [ @@toStringTag ]

The initial value of the @@toStringTag property is the String value "Map".

This property has the attributes { [[Writable]]: false, [[Enumerable]]: false, [[Configurable]]: true }.

23.1.4 Properties of Map Instances

Map instances are ordinary objects that inherit properties from the Map prototype. Map instances also have a [[MapData]] internal slot.

23.1.5 Map Iterator Objects

A Map Iterator is an object, that represents a specific iteration over some specific Map instance object. There is not a named constructor for Map Iterator objects. Instead, map iterator objects are created by calling certain methods of Map instance objects.

23.1.5.1 CreateMapIterator Abstract Operation

Several methods of Map objects return Iterator objects. The abstract operation CreateMapIterator with arguments map and kind is used to create such iterator objects. It performs the following steps:

  1. If Type(map) is not Object, throw a TypeError exception.
  2. If map does not have a [[MapData]] internal slot, throw a TypeError exception.
  3. Let iterator be ObjectCreate(%MapIteratorPrototype%, «‍[[Map]], [[MapNextIndex]], [[MapIterationKind]]»).
  4. Set iterator’s [[Map]] internal slot to map.
  5. Set iterator’s [[MapNextIndex]] internal slot to 0.
  6. Set iterator’s [[MapIterationKind]] internal slot to kind.
  7. Return iterator.

23.1.5.2 The %MapIteratorPrototype% Object

All Map Iterator Objects inherit properties from the %MapIteratorPrototype% intrinsic object. The %MapIteratorPrototype% intrinsic object is an ordinary object and its [[Prototype]] internal slot is the %IteratorPrototype% intrinsic object (25.1.2). In addition, %MapIteratorPrototype% has the following properties:

23.1.5.2.1 %MapIteratorPrototype%.next ( )

  1. Let O be the this value.
  2. If Type(O) is not Object, throw a TypeError exception.
  3. If O does not have all of the internal slots of a Map Iterator Instance (23.1.5.3), throw a TypeError exception.
  4. Let m be the value of the [[Map]] internal slot of O.
  5. Let index be the value of the [[MapNextIndex]] internal slot of O.
  6. Let itemKind be the value of the [[MapIterationKind]] internal slot of O.
  7. If m is undefined, return CreateIterResultObject(undefined, true).
  8. Assert: m has a [[MapData]] internal slot.
  9. Let entries be the List that is the value of the [[MapData]] internal slot of m.
  10. Repeat while index is less than the total number of elements of entries. The number of elements must be redetermined each time this method is evaluated.
    1. Let e be the Record {[[key]], [[value]]} that is the value of entries[index].
    2. Set index to index+1.
    3. Set the [[MapNextIndex]] internal slot of O to index.
    4. If e.[[key]] is not empty, then
      1. If itemKind is "key", let result be e.[[key]].
      2. Else if itemKind is "value", let result be e.[[value]].
      3. Else,
        1. Assert: itemKind is "key+value".
        2. Let result be CreateArrayFromListe.[[key]], e.[[value]]»).
      4. Return CreateIterResultObject(result, false).
  11. Set the [[Map]] internal slot of O to undefined.
  12. Return CreateIterResultObject(undefined, true).

23.1.5.2.2 %MapIteratorPrototype% [ @@toStringTag ]

The initial value of the @@toStringTag property is the String value "Map Iterator".

This property has the attributes { [[Writable]]: false, [[Enumerable]]: false, [[Configurable]]: true }.

23.1.5.3 Properties of Map Iterator Instances

Map Iterator instances are ordinary objects that inherit properties from the %MapIteratorPrototype% intrinsic object. Map Iterator instances are initially created with the internal slots described in Table 50.

Table 50 — Internal Slots of Map Iterator Instances
Internal Slot Description
[[Map]] The Map object that is being iterated.
[[MapNextIndex]] The integer index of the next Map data element to be examined by this iterator.
[[MapIterationKind]] A String value that identifies what is to be returned for each element of the iteration. The possible values are: "key", "value", "key+value".

23.2 Set Objects

Set objects are collections of ECMAScript language values. A distinct value may only occur once as an element of a Set’s collection. Distinct values are discriminated using the SameValueZero comparison algorithm.

Set objects must be implemented using either hash tables or other mechanisms that, on average, provide access times that are sublinear on the number of elements in the collection. The data structures used in this Set objects specification is only intended to describe the required observable semantics of Set objects. It is not intended to be a viable implementation model.

23.2.1 The Set Constructor

The Set constructor is the %Set% intrinsic object and the initial value of the Set property of the global object. When called as a constructor it creates and initializes a new Set object. Set is not intended to be called as a function and will throw an exception when called in that manner.

The Set constructor is designed to be subclassable. It may be used as the value in an extends clause of a class definition. Subclass constructors that intend to inherit the specified Set behaviour must include a super call to the Set constructor to create and initialize the subclass instance with the internal state necessary to support the Set.prototype built-in methods.

23.2.1.1 Set ( [ iterable ] )

When the Set function is called with optional argument iterable the following steps are taken:

  1. If NewTarget is undefined, throw a TypeError exception.
  2. Let set be OrdinaryCreateFromConstructor(NewTarget, "%SetPrototype%", «‍[[SetData]]» ).
  3. ReturnIfAbrupt(set).
  4. Set set’s [[SetData]] internal slot to a new empty List.
  5. If iterable is not present, let iterable be undefined.
  6. If iterable is either undefined or null, let iter be undefined.
  7. Else,
    1. Let adder be Get(set, "add").
    2. ReturnIfAbrupt(adder).
    3. If IsCallable(adder) is false, throw a TypeError exception.
    4. Let iter be GetIterator(iterable).
    5. ReturnIfAbrupt(iter).
  8. If iter is undefined, return set.
  9. Repeat
    1. Let next be IteratorStep(iter).
    2. ReturnIfAbrupt(next).
    3. If next is false, return set.
    4. Let nextValue be IteratorValue(next).
    5. ReturnIfAbrupt(nextValue).
    6. Let status be Call(adder, set, «nextValue.[[value]]»).
    7. If status is an abrupt completion, return IteratorClose(iter, status).

23.2.2 Properties of the Set Constructor

The value of the [[Prototype]] internal slot of the Set constructor is the intrinsic object %FunctionPrototype% (19.2.3).

Besides the length property (whose value is 0), the Set constructor has the following properties:

23.2.2.1 Set.prototype

The initial value of Set.prototype is the intrinsic %SetPrototype% object (23.2.3).

This property has the attributes { [[Writable]]: false, [[Enumerable]]: false, [[Configurable]]: false }.

23.2.2.2 get Set [ @@species ]

Set[@@species] is an accessor property whose set accessor function is undefined. Its get accessor function performs the following steps:

  1. Return the this value.

The value of the name property of this function is "get [Symbol.species]".

NOTE Methods that create derived collection objects should call @@species to determine the constructor to use to create the derived objects. Subclass constructor may over-ride @@species to change the default constructor assignment.

23.2.3 Properties of the Set Prototype Object

The Set prototype object is the intrinsic object %SetPrototype%. The value of the [[Prototype]] internal slot of the Set prototype object is the intrinsic object %ObjectPrototype% (19.1.3). The Set prototype object is an ordinary object. It does not have a [[SetData]] internal slot.

23.2.3.1 Set.prototype.add ( value )

The following steps are taken:

  1. Let S be the this value.
  2. If Type(S) is not Object, throw a TypeError exception.
  3. If S does not have a [[SetData]] internal slot, throw a TypeError exception.
  4. Let entries be the List that is the value of S’s [[SetData]] internal slot.
  5. Repeat for each e that is an element of entries,
    1. If e is not empty and SameValueZero(e, value) is true, then
      1. Return S.
  6. If value is −0, let value be +0.
  7. Append value as the last element of entries.
  8. Return S.

23.2.3.2 Set.prototype.clear ( )

The following steps are taken:

  1. Let S be this value.
  2. If Type(S) is not Object, throw a TypeError exception.
  3. If S does not have a [[SetData]] internal slot, throw a TypeError exception.
  4. Let entries be the List that is the value of S’s [[SetData]] internal slot.
  5. Repeat for each e that is an element of entries,
    1. Replace the element of entries whose value is e with an element whose value is empty.
  6. Return undefined.

23.2.3.3 Set.prototype.constructor

The initial value of Set.prototype.constructor is the intrinsic object %Set%.

23.2.3.4 Set.prototype.delete ( value )

The following steps are taken:

  1. Let S be the this value.
  2. If Type(S) is not Object, throw a TypeError exception.
  3. If S does not have a [[SetData]] internal slot, throw a TypeError exception.
  4. Let entries be the List that is the value of S’s [[SetData]] internal slot.
  5. Repeat for each e that is an element of entries,
    1. If e is not empty and SameValueZero(e, value) is true, then
      1. Replace the element of entries whose value is e with an element whose value is empty.
      2. Return true.
  6. Return false.

NOTE The value empty is used as a specification device to indicate that an entry has been deleted. Actual implementations may take other actions such as physically removing the entry from internal data structures.

23.2.3.5 Set.prototype.entries ( )

The following steps are taken:

  1. Let S be the this value.
  2. Return CreateSetIterator(S, "key+value").

NOTE For iteration purposes, a Set appears similar to a Map where each entry has the same value for its key and value.

23.2.3.6 Set.prototype.forEach ( callbackfn [ , thisArg ] )

When the forEach method is called with one or two arguments, the following steps are taken:

  1. Let S be the this value.
  2. If Type(S) is not Object, throw a TypeError exception.
  3. If S does not have a [[SetData]] internal slot, throw a TypeError exception.
  4. If IsCallable(callbackfn) is false, throw a TypeError exception.
  5. If thisArg was supplied, let T be thisArg; else let T be undefined.
  6. Let entries be the List that is the value of S’s [[SetData]] internal slot.
  7. Repeat for each e that is an element of entries, in original insertion order
    1. If e is not empty, then
      1. Let funcResult be Call(callbackfn, T, «e, e, S»).
      2. ReturnIfAbrupt(funcResult).
  8. Return undefined.

The length property of the forEach method is 1.

NOTE callbackfn should be a function that accepts three arguments. forEach calls callbackfn once for each value present in the set object, in value insertion order. callbackfn is called only for values of the Set which actually exist; it is not called for keys that have been deleted from the set.

If a thisArg parameter is provided, it will be used as the this value for each invocation of callbackfn. If it is not provided, undefined is used instead.

callbackfn is called with three arguments: the first two arguments are a value contained in the Set. The same value is passed for both arguments. The Set object being traversed is passed as the third argument.

The callbackfn is called with three arguments to be consistent with the call back functions used by forEach methods for Map and Array. For Sets, each item value is considered to be both the key and the value.

forEach does not directly mutate the object on which it is called but the object may be mutated by the calls to callbackfn.

Each value is normally visited only once. However, a value will be revisited if it is deleted after it has been visited and then re-added before the forEach call completes. Values that are deleted after the call to forEach begins and before being visited are not visited unless the value is added again before the forEach call completes. New values added after the call to forEach begins are visited.

23.2.3.7 Set.prototype.has ( value )

The following steps are taken:

  1. Let S be the this value.
  2. If Type(S) is not Object, throw a TypeError exception.
  3. If S does not have a [[SetData]] internal slot, throw a TypeError exception.
  4. Let entries be the List that is the value of S’s [[SetData]] internal slot.
  5. Repeat for each e that is an element of entries,
    1. If e is not empty and SameValueZero(e, value) is true, return true.
  6. Return false.

23.2.3.8 Set.prototype.keys ( )

The initial value of the keys property is the same function object as the initial value of the values property.

NOTE For iteration purposes, a Set appears similar to a Map where each entry has the same value for its key and value.

23.2.3.9 get Set.prototype.size

Set.prototype.size is an accessor property whose set accessor function is undefined. Its get accessor function performs the following steps:

  1. Let S be the this value.
  2. If Type(S) is not Object, throw a TypeError exception.
  3. If S does not have a [[SetData]] internal slot, throw a TypeError exception.
  4. Let entries be the List that is the value of S’s [[SetData]] internal slot.
  5. Let count be 0.
  6. For each e that is an element of entries
    1. If e is not empty, set count to count+1.
  7. Return count.

23.2.3.10 Set.prototype.values ( )

The following steps are taken:

  1. Let S be the this value.
  2. Return CreateSetIterator(S, "value").

23.2.3.11 Set.prototype [ @@iterator ] ( )

The initial value of the @@iterator property is the same function object as the initial value of the values property.

23.2.3.12 Set.prototype [ @@toStringTag ]

The initial value of the @@toStringTag property is the String value "Set".

This property has the attributes { [[Writable]]: false, [[Enumerable]]: false, [[Configurable]]: true }.

23.2.4 Properties of Set Instances

Set instances are ordinary objects that inherit properties from the Set prototype. Set instances also have a [[SetData]] internal slot.

23.2.5 Set Iterator Objects

A Set Iterator is an ordinary object, with the structure defined below, that represents a specific iteration over some specific Set instance object. There is not a named constructor for Set Iterator objects. Instead, set iterator objects are created by calling certain methods of Set instance objects.

23.2.5.1 CreateSetIterator Abstract Operation

Several methods of Set objects return Iterator objects. The abstract operation CreateSetIterator with arguments set and kind is used to create such iterator objects. It performs the following steps:

  1. If Type(set) is not Object, throw a TypeError exception.
  2. If set does not have a [[SetData]] internal slot, throw a TypeError exception.
  3. Let iterator be ObjectCreate(%SetIteratorPrototype%, «‍[[IteratedSet]], [[SetNextIndex]], [[SetIterationKind]]»).
  4. Set iterator’s [[IteratedSet]] internal slot to set.
  5. Set iterator’s [[SetNextIndex]] internal slot to 0.
  6. Set iterator’s [[SetIterationKind]] internal slot to kind.
  7. Return iterator.

23.2.5.2 The %SetIteratorPrototype% Object

All Set Iterator Objects inherit properties from the %SetIteratorPrototype% intrinsic object. The %SetIteratorPrototype% intrinsic object is an ordinary object and its [[Prototype]] internal slot is the %IteratorPrototype% intrinsic object (25.1.2). In addition, %SetIteratorPrototype% has the following properties:

23.2.5.2.1 %SetIteratorPrototype%.next ( )

  1. Let O be the this value.
  2. If Type(O) is not Object, throw a TypeError exception.
  3. If O does not have all of the internal slots of a Set Iterator Instance (23.2.5.3), throw a TypeError exception.
  4. Let s be the value of the [[IteratedSet]] internal slot of O.
  5. Let index be the value of the [[SetNextIndex]] internal slot of O.
  6. Let itemKind be the value of the [[SetIterationKind]] internal slot of O.
  7. If s is undefined, return CreateIterResultObject(undefined, true).
  8. Assert: s has a [[SetData]] internal slot.
  9. Let entries be the List that is the value of the [[SetData]] internal slot of s.
  10. Repeat while index is less than the total number of elements of entries. The number of elements must be redetermined each time this method is evaluated.
    1. Let e be entries[index].
    2. Set index to index+1;
    3. Set the [[SetNextIndex]] internal slot of O to index.
    4. If e is not empty, then
      1. If itemKind is "key+value", then
        1. Return CreateIterResultObject(CreateArrayFromListe, e»), false).
      2. Return CreateIterResultObject(e, false).
  11. Set the [[IteratedSet]] internal slot of O to undefined.
  12. Return CreateIterResultObject(undefined, true).

23.2.5.2.2 %SetIteratorPrototype% [ @@toStringTag ]

The initial value of the @@toStringTag property is the String value "Set Iterator".

This property has the attributes { [[Writable]]: false, [[Enumerable]]: false, [[Configurable]]: true }.

23.2.5.3 Properties of Set Iterator Instances

Set Iterator instances are ordinary objects that inherit properties from the %SetIteratorPrototype% intrinsic object. Set Iterator instances are initially created with the internal slots specified in Table 51.

Table 51 — Internal Slots of Set Iterator Instances
Internal Slot Description
[[IteratedSet]] The Set object that is being iterated.
[[SetNextIndex]] The integer index of the next Set data element to be examined by this iterator
[[SetIterationKind]] A String value that identifies what is to be returned for each element of the iteration. The possible values are: "key", "value", "key+value". "key" and "value" have the same meaning.

23.3 WeakMap Objects

WeakMap objects are collections of key/value pairs where the keys are objects and values may be arbitrary ECMAScript language values. A WeakMap may be queried to see if it contains a key/value pair with a specific key, but no mechanism is provided for enumerating the objects it holds as keys. If an object that is being used as the key of a WeakMap key/value pair is only reachable by following a chain of references that start within that WeakMap, then that key/value pair is inaccessible and is automatically removed from the WeakMap. WeakMap implementations must detect and remove such key/value pairs and any associated resources.

An implementation may impose an arbitrarily determined latency between the time a key/value pair of a WeakMap becomes inaccessible and the time when the key/value pair is removed from the WeakMap. If this latency was observable to ECMAScript program, it would be a source of indeterminacy that could impact program execution. For that reason, an ECMAScript implementation must not provide any means to observe a key of a WeakMap that does not require the observer to present the observed key.

WeakMap objects must be implemented using either hash tables or other mechanisms that, on average, provide access times that are sublinear on the number of key/value pairs in the collection. The data structure used in this WeakMap objects specification are only intended to describe the required observable semantics of WeakMap objects. It is not intended to be a viable implementation model.

NOTE WeakMap and WeakSets are intended to provide mechanisms for dynamically associating state with an object in a manner that does not “leak” memory resources if, in the absence of the WeakMap or WeakSet, the object otherwise became inaccessible and subject to resource reclamation by the implementation’s garbage collection mechanisms. Achieving this characteristic can be achieved by using an inverted per-object mapping of weak map instances to keys. Alternatively each weak map may internally store its key to value mappings but this approach requires coordination between the WeakMap or WeakSet implementation and the garbage collector. The following references describe mechanism that may be useful to implementations of WeakMap and WeakSets:

Barry Hayes. 1997. Ephemerons: a new finalization mechanism. In Proceedings of the 12th ACM SIGPLAN conference on Object-oriented programming, systems, languages, and applications (OOPSLA '97), A. Michael Berman (Ed.). ACM, New York, NY, USA, 176-183, http://doi.acm.org/10.1145/263698.263733.

Alexandra Barros, Roberto Ierusalimschy, Eliminating Cycles in Weak Tables. Journal of Universal Computer Science - J.UCS , vol. 14, no. 21, pp. 3481-3497, 2008, http://www.jucs.org/jucs_14_21/eliminating_cycles_in_weak

23.3.1 The WeakMap Constructor

The WeakMap constructor is the %WeakMap% intrinsic object and the initial value of the WeakMap property of the global object. When called as a constructor it creates and initializes a new WeakMap object. WeakMap is not intended to be called as a function and will throw an exception when called in that manner.

The WeakMap constructor is designed to be subclassable. It may be used as the value in an extends clause of a class definition. Subclass constructors that intend to inherit the specified WeakMap behaviour must include a super call to the WeakMap constructor to create and initialize the subclass instance with the internal state necessary to support the WeakMap.prototype built-in methods.

23.3.1.1 WeakMap ( [ iterable ] )

When the WeakMap function is called with optional argument iterable the following steps are taken:

  1. If NewTarget is undefined, throw a TypeError exception.
  2. Let map be OrdinaryCreateFromConstructor(NewTarget, "%WeakMapPrototype%", «‍[[WeakMapData]]» ).
  3. ReturnIfAbrupt(map).
  4. Set map’s [[WeakMapData]] internal slot to a new empty List.
  5. If iterable is not present, let iterable be undefined.
  6. If iterable is either undefined or null, let iter be undefined.
  7. Else,
    1. Let adder be Get(map, "set").
    2. ReturnIfAbrupt(adder).
    3. If IsCallable(adder) is false, throw a TypeError exception.
    4. Let iter be GetIterator(iterable).
    5. ReturnIfAbrupt(iter).
  8. If iter is undefined, return map.
  9. Repeat
    1. Let next be IteratorStep(iter).
    2. ReturnIfAbrupt(next).
    3. If next is false, return map.
    4. Let nextItem be IteratorValue(next).
    5. ReturnIfAbrupt(nextItem).
    6. If Type(nextItem) is not Object,
      1. Let error be Completion{[[type]]: throw, [[value]]: a newly created TypeError object, [[target]]:empty}.
      2. Return IteratorClose(iter, error).
    7. Let k be Get(nextItem, "0").
    8. If k is an abrupt completion, return IteratorClose(iter, k).
    9. Let v be Get(nextItem, "1").
    10. If v is an abrupt completion, return IteratorClose(iter, v).
    11. Let status be Call(adder, map, «k.[[value]], v.[[value]]»).
    12. If status is an abrupt completion, return IteratorClose(iter, status).

NOTE If the parameter iterable is present, it is expected to be an object that implements an @@iterator method that returns an iterator object that produces a two element array-like object whose first element is a value that will be used as a WeakMap key and whose second element is the value to associate with that key.

23.3.2 Properties of the WeakMap Constructor

The value of the [[Prototype]] internal slot of the WeakMap constructor is the intrinsic object %FunctionPrototype% (19.2.3).

Besides the length property (whose value is 0), the WeakMap constructor has the following properties:

23.3.2.1 WeakMap.prototype

The initial value of WeakMap.prototype is the intrinsic object %WeakMapPrototype% (23.3.3).

This property has the attributes { [[Writable]]: false, [[Enumerable]]: false, [[Configurable]]: false }.

23.3.3 Properties of the WeakMap Prototype Object

The WeakMap prototype object is the intrinsic object %WeakMapPrototype%. The value of the [[Prototype]] internal slot of the WeakMap prototype object is the intrinsic object %ObjectPrototype% (19.1.3). The WeakMap prototype object is an ordinary object. It does not have a [[WeakMapData]] internal slot.

23.3.3.1 WeakMap.prototype.constructor

The initial value of WeakMap.prototype.constructor is the intrinsic object %WeakMap%.

23.3.3.2 WeakMap.prototype.delete ( key )

The following steps are taken:

  1. Let M be the this value.
  2. If Type(M) is not Object, throw a TypeError exception.
  3. If M does not have a [[WeakMapData]] internal slot, throw a TypeError exception.
  4. Let entries be the List that is the value of M’s [[WeakMapData]] internal slot.
  5. If Type(key) is not Object, return false.
  6. Repeat for each Record {[[key]], [[value]]} p that is an element of entries,
    1. If p.[[key]] is not empty and SameValue(p.[[key]], key) is true, then
      1. Set p.[[key]] to empty.
      2. Set p.[[value]] to empty.
      3. Return true.
  7. Return false.

NOTE The value empty is used as a specification device to indicate that an entry has been deleted. Actual implementations may take other actions such as physically removing the entry from internal data structures.

23.3.3.3 WeakMap.prototype.get ( key )

The following steps are taken:

  1. Let M be the this value.
  2. If Type(M) is not Object, throw a TypeError exception.
  3. If M does not have a [[WeakMapData]] internal slot, throw a TypeError exception.
  4. Let entries be the List that is the value of M’s [[WeakMapData]] internal slot.
  5. If Type(key) is not Object, return undefined.
  6. Repeat for each Record {[[key]], [[value]]} p that is an element of entries,
    1. If p.[[key]] is not empty and SameValue(p.[[key]], key) is true, return p.[[value]].
  7. Return undefined.

23.3.3.4 WeakMap.prototype.has ( key )

The following steps are taken:

  1. Let M be the this value.
  2. If Type(M) is not Object, throw a TypeError exception.
  3. If M does not have a [[WeakMapData]] internal slot, throw a TypeError exception.
  4. Let entries be the List that is the value of M’s [[WeakMapData]] internal slot.
  5. If Type(key) is not Object, return false.
  6. Repeat for each Record {[[key]], [[value]]} p that is an element of entries,
    1. If p.[[key]] is not empty and SameValue(p.[[key]], key) is true, return true.
  7. Return false.

23.3.3.5 WeakMap.prototype.set ( key , value )

The following steps are taken:

  1. Let M be the this value.
  2. If Type(M) is not Object, throw a TypeError exception.
  3. If M does not have a [[WeakMapData]] internal slot, throw a TypeError exception.
  4. Let entries be the List that is the value of M’s [[WeakMapData]] internal slot.
  5. If Type(key) is not Object, throw a TypeError exception.
  6. Repeat for each Record {[[key]], [[value]]} p that is an element of entries,
    1. If p.[[key]] is not empty and SameValue(p.[[key]], key) is true, then
      1. Set p.[[value]] to value.
      2. Return M.
  7. Let p be the Record {[[key]]: key, [[value]]: value}.
  8. Append p as the last element of entries.
  9. Return M.

23.3.3.6 WeakMap.prototype [ @@toStringTag ]

The initial value of the @@toStringTag property is the String value "WeakMap".

This property has the attributes { [[Writable]]: false, [[Enumerable]]: false, [[Configurable]]: true }.

23.3.4 Properties of WeakMap Instances

WeakMap instances are ordinary objects that inherit properties from the WeakMap prototype. WeakMap instances also have a [[WeakMapData]] internal slot.

23.4 WeakSet Objects

WeakSet objects are collections of objects. A distinct object may only occur once as an element of a WeakSet’s collection. A WeakSet may be queried to see if it contains a specific object, but no mechanism is provided for enumerating the objects it holds. If an object that is contained by a WeakSet is only reachable by following a chain of references that start within that WeakSet, then that object is inaccessible and is automatically removed from the WeakSet. WeakSet implementations must detect and remove such objects and any associated resources.

An implementation may impose an arbitrarily determined latency between the time an object contained in a WeakSet becomes inaccessible and the time when the object is removed from the WeakSet. If this latency was observable to ECMAScript program, it would be a source of indeterminacy that could impact program execution. For that reason, an ECMAScript implementation must not provide any means to determine if a WeakSet contains a particular object that does not require the observer to present the observed object.

WeakSet objects must be implemented using either hash tables or other mechanisms that, on average, provide access times that are sublinear on the number of elements in the collection. The data structure used in this WeakSet objects specification is only intended to describe the required observable semantics of WeakSet objects. It is not intended to be a viable implementation model.

NOTE See the NOTE in 23.3.

23.4.1 The WeakSet Constructor

The WeakSet constructor is the %WeakSet% intrinsic object and the initial value of the WeakSet property of the global object. When called as a constructor it creates and initializes a new WeakSet object. WeakSet is not intended to be called as a function and will throw an exception when called in that manner.

The WeakSet constructor is designed to be subclassable. It may be used as the value in an extends clause of a class definition. Subclass constructors that intend to inherit the specified WeakSet behaviour must include a super call to the WeakSet constructor to create and initialize the subclass instance with the internal state necessary to support the WeakSet.prototype built-in methods.

23.4.1.1 WeakSet ( [ iterable ] )

When the WeakSet function is called with optional argument iterable the following steps are taken:

  1. If NewTarget is undefined, throw a TypeError exception.
  2. Let set be OrdinaryCreateFromConstructor(NewTarget, "%WeakSetPrototype%", «‍[[WeakSetData]]» ).
  3. ReturnIfAbrupt(set).
  4. Set set’s [[WeakSetData]] internal slot to a new empty List.
  5. If iterable is not present, let iterable be undefined.
  6. If iterable is either undefined or null, let iter be undefined.
  7. Else,
    1. Let adder be Get(set, "add").
    2. ReturnIfAbrupt(adder).
    3. If IsCallable(adder) is false, throw a TypeError exception.
    4. Let iter be GetIterator(iterable).
    5. ReturnIfAbrupt(iter).
  8. If iter is undefined, return set.
  9. Repeat
    1. Let next be IteratorStep(iter).
    2. ReturnIfAbrupt(next).
    3. If next is false, return set.
    4. Let nextValue be IteratorValue(next).
    5. ReturnIfAbrupt(nextValue).
    6. Let status be Call(adder, set, «nextValue »).
    7. If status is an abrupt completion, return IteratorClose(iter, status).

23.4.2 Properties of the WeakSet Constructor

The value of the [[Prototype]] internal slot of the WeakSet constructor is the intrinsic object %FunctionPrototype% (19.2.3).

Besides the length property (whose value is 0), the WeakSet constructor has the following properties:

23.4.2.1 WeakSet.prototype

The initial value of WeakSet.prototype is the intrinsic %WeakSetPrototype% object (23.4.3).

This property has the attributes { [[Writable]]: false, [[Enumerable]]: false, [[Configurable]]: false }.

23.4.3 Properties of the WeakSet Prototype Object

The WeakSet prototype object is the intrinsic object %WeakSetPrototype%. The value of the [[Prototype]] internal slot of the WeakSet prototype object is the intrinsic object %ObjectPrototype% (19.1.3). The WeakSet prototype object is an ordinary object. It does not have a [[WeakSetData]] internal slot.

23.4.3.1 WeakSet.prototype.add ( value )

The following steps are taken:

  1. Let S be the this value.
  2. If Type(S) is not Object, throw a TypeError exception.
  3. If S does not have a [[WeakSetData]] internal slot, throw a TypeError exception.
  4. If Type(value) is not Object, throw a TypeError exception.
  5. Let entries be the List that is the value of S’s [[WeakSetData]] internal slot.
  6. Repeat for each e that is an element of entries,
    1. If e is not empty and SameValue(e, value) is true, then
      1. Return S.
  7. Append value as the last element of entries.
  8. Return S.

23.4.3.2 WeakSet.prototype.constructor

The initial value of WeakSet.prototype.constructor is the %WeakSet% intrinsic object.

23.4.3.3 WeakSet.prototype.delete ( value )

The following steps are taken:

  1. Let S be the this value.
  2. If Type(S) is not Object, throw a TypeError exception.
  3. If S does not have a [[WeakSetData]] internal slot, throw a TypeError exception.
  4. If Type(value) is not Object, return false.
  5. Let entries be the List that is the value of S’s [[WeakSetData]] internal slot.
  6. Repeat for each e that is an element of entries,
    1. If e is not empty and SameValue(e, value) is true, then
      1. Replace the element of entries whose value is e with an element whose value is empty.
      2. Return true.
  7. Return false.

NOTE The value empty is used as a specification device to indicate that an entry has been deleted. Actual implementations may take other actions such as physically removing the entry from internal data structures.

23.4.3.4 WeakSet.prototype.has ( value )

The following steps are taken:

  1. Let S be the this value.
  2. If Type(S) is not Object, throw a TypeError exception.
  3. If S does not have a [[WeakSetData]] internal slot, throw a TypeError exception.
  4. Let entries be the List that is the value of S’s [[WeakSetData]] internal slot.
  5. If Type(value) is not Object, return false.
  6. Repeat for each e that is an element of entries,
    1. If e is not empty and SameValue(e, value) is true, return true.
  7. Return false.

23.4.3.5 WeakSet.prototype [ @@toStringTag ]

The initial value of the @@toStringTag property is the String value "WeakSet".

This property has the attributes { [[Writable]]: false, [[Enumerable]]: false, [[Configurable]]: true }.

23.4.4 Properties of WeakSet Instances

WeakSet instances are ordinary objects that inherit properties from the WeakSet prototype. WeakSet instances also have a [[WeakSetData]] internal slot.

24 Structured Data

24.1 ArrayBuffer Objects

24.1.1 Abstract Operations For ArrayBuffer Objects

24.1.1.1 AllocateArrayBuffer( constructor, byteLength )

The abstract operation AllocateArrayBuffer with arguments constructor and byteLength is used to create an ArrayBuffer object. It performs the following steps:

  1. Let obj be OrdinaryCreateFromConstructor(constructor, "%ArrayBufferPrototype%", «‍[[ArrayBufferData]], [[ArrayBufferByteLength]]» ).
  2. ReturnIfAbrupt(obj).
  3. Assert: byteLength is a positive integer.
  4. Let block be CreateByteDataBlock(byteLength).
  5. ReturnIfAbrupt(block).
  6. Set obj’s [[ArrayBufferData]] internal slot to block.
  7. Set obj’s [[ArrayBufferByteLength]] internal slot to byteLength.
  8. Return obj.

24.1.1.2 IsDetachedBuffer( arrayBuffer )

The abstract operation IsDetachedBuffer with argument arrayBuffer performs the following steps:

  1. Assert: Type(arrayBuffer) is Object and it has an [[ArrayBufferData]] internal slot.
  2. If arrayBuffer’s [[ArrayBufferData]] internal slot is null, return true.
  3. Return false.

24.1.1.3 DetachArrayBuffer( arrayBuffer )

The abstract operation DetachArrayBuffer with argument arrayBuffer performs the following steps:

  1. Assert: Type(arrayBuffer) is Object and it has [[ArrayBufferData]] and [[ArrayBufferByteLength]] internal slots.
  2. Set arrayBuffer’s [[ArrayBufferData]] internal slot to null.
  3. Set arrayBuffer’s [[ArrayBufferByteLength]] internal slot to 0.
  4. Return NormalCompletion(null).

NOTE Detaching an ArrayBuffer instance disassociates the Data Block used as its backing store from the instance and sets the byte length of the buffer to 0. No operations defined by this specification use the DetachArrayBuffer abstract operation. However, an ECMAScript implementation or host environment may define such operations.

24.1.1.4 CloneArrayBuffer( srcBuffer, srcByteOffset [, cloneConstructor] )

The abstract operation CloneArrayBuffer takes three parameters, an ArrayBuffer srcBuffer, an integer srcByteOffset and optionally a constructor function cloneConstructor. It creates a new ArrayBuffer whose data is a copy of srcBuffer’s data starting at srcByteOffset. This operation performs the following steps:

  1. Assert: Type(srcBuffer) is Object and it has an [[ArrayBufferData]] internal slot.
  2. If cloneConstructor is not present, then
    1. Let cloneConstructor be SpeciesConstructor(srcBuffer, %ArrayBuffer%).
    2. ReturnIfAbrupt(cloneConstructor).
    3. If IsDetachedBuffer(srcBuffer) is true, throw a TypeError exception.
  3. Else, Assert: IsConstructor(cloneConstructor) is true.
  4. Let srcLength be the value of srcBuffer’s [[ArrayBufferByteLength]] internal slot.
  5. Assert: srcByteOffsetsrcLength.
  6. Let cloneLength be srcLengthsrcByteOffset.
  7. Let srcBlock be the value of srcBuffer’s [[ArrayBufferData]] internal slot.
  8. Let targetBuffer be AllocateArrayBuffer(cloneConstructor, cloneLength).
  9. ReturnIfAbrupt(targetBuffer).
  10. If IsDetachedBuffer(srcBuffer) is true, throw a TypeError exception.
  11. Let targetBlock be the value of targetBuffer’s [[ArrayBufferData]] internal slot.
  12. Perform CopyDataBlockBytes(targetBlock, 0, srcBlock, srcByteOffset, cloneLength).
  13. Return targetBuffer.

24.1.1.5 GetValueFromBuffer ( arrayBuffer, byteIndex, type, isLittleEndian )

The abstract operation GetValueFromBuffer takes four parameters, an ArrayBuffer arrayBuffer, an integer byteIndex, a String type, and optionally a Boolean isLittleEndian. This operation performs the following steps:

  1. Assert: IsDetachedBuffer(arrayBuffer) is false.
  2. Assert: There are sufficient bytes in arrayBuffer starting at byteIndex to represent a value of type.
  3. Assert: byteIndex is a positive integer.
  4. Let block be arrayBuffer’s [[ArrayBufferData]] internal slot.
  5. Let elementSize be the Number value of the Element Size value specified in Table 49 for Element Type type.
  6. Let rawValue be a List of elementSize containing, in order, the elementSize sequence of bytes starting with block[byteIndex].
  7. If isLittleEndian is not present, set isLittleEndian to either true or false. The choice is implementation dependent and should be the alternative that is most efficient for the implementation. An implementation must use the same value each time this step is executed and the same value must be used for the corresponding step in the SetValueInBuffer abstract operation.
  8. If isLittleEndian is false, reverse the order of the elements of rawValue.
  9. If type is "Float32", then
    1. Let value be the byte elements of rawValue concatenated and interpreted as a little-endian bit string encoding of an IEEE 754-2008 binary32 value.
    2. If value is an IEEE 754-2008 binary32 NaN value, return the NaN Number value.
    3. Return the Number value that corresponds to value.
  10. If type is "Float64", then
    1. Let value be the byte elements of rawValue concatenated and interpreted as a little-endian bit string encoding of an IEEE 754-2008 binary64 value.
    2. If value is an IEEE 754-2008 binary64 NaN value, return the NaN Number value.
    3. Return the Number value that corresponds to value.
  11. If the first code unit of type is "U", then
    1. Let intValue be the byte elements of rawValue concatenated and interpreted as a bit string encoding of an unsigned little-endian binary number.
  12. Else
    1. Let intValue be the byte elements of rawValue concatenated and interpreted as a bit string encoding of a binary little-endian 2’s complement number of bit length elementSize × 8.
  13. Return the Number value that corresponds to intValue.

24.1.1.6 SetValueInBuffer ( arrayBuffer, byteIndex, type, value, isLittleEndian )

The abstract operation SetValueInBuffer takes five parameters, an ArrayBuffer arrayBuffer, an integer byteIndex, a String type, a Number value, and optionally a Boolean isLittleEndian. This operation performs the following steps:

  1. Assert: IsDetachedBuffer(arrayBuffer) is false.
  2. Assert: There are sufficient bytes in arrayBuffer starting at byteIndex to represent a value of type.
  3. Assert: byteIndex is a positive integer.
  4. Assert: Type(value) is Number.
  5. Let block be arrayBuffer’s [[ArrayBufferData]] internal slot.
  6. Assert: block is not undefined.
  7. Let elementSize be the Number value of the Element Size value specified in Table 49 for Element Type type.
  8. If isLittleEndian is not present, set isLittleEndian to either true or false. The choice is implementation dependent and should be the alternative that is most efficient for the implementation. An implementation must use the same value each time this step is executed and the same value must be used for the corresponding step in the GetValueFromBuffer abstract operation.
  9. If type is "Float32", then
    1. Set rawBytes to a List containing the 4 bytes that are the result of converting value to IEEE 754-2008 binary32 format using “Round to nearest, ties to even” rounding mode. If isLittleEndian is false, the bytes are arranged in big endian order. Otherwise, the bytes are arranged in little endian order. If value is NaN, rawValue may be set to any implementation chosen IEEE 754-2008 binary64 format Not-a-Number encoding. An implementation must always choose the same encoding for each implementation distinguishable NaN value.
  10. Else, if type is "Float64", then
    1. Set rawBytes to a List containing the 8 bytes that are the IEEE 754-2008 binary64 format encoding of value. If isLittleEndian is false, the bytes are arranged in big endian order. Otherwise, the bytes are arranged in little endian order. If value is NaN, rawValue may be set to any implementation chosen IEEE 754-2008 binary32 format Not-a-Number encoding. An implementation must always choose the same encoding for each implementation distinguishable NaN value.
  11. Else,
    1. Let n be the Number value of the Element Size specified in Table 49 for Element Type type.
    2. Let convOp be the abstract operation named in the Conversion Operation column in Table 49 for Element Type type.
    3. Let intValue be convOp(value).
    4. If intValue ≥ 0, then
      1. Let rawBytes be a List containing the n-byte binary encoding of intValue. If isLittleEndian is false, the bytes are ordered in big endian order. Otherwise, the bytes are ordered in little endian order.
    5. Else,
      1. Let rawBytes be a List containing the n-byte binary 2’s complement encoding of intValue. If isLittleEndian is false, the bytes are ordered in big endian order. Otherwise, the bytes are ordered in little endian order.
  12. Store the individual bytes of rawBytes into block, in order, starting at block[byteIndex].
  13. Return NormalCompletion(undefined).

24.1.2 The ArrayBuffer Constructor

The ArrayBuffer constructor is the %ArrayBuffer% intrinsic object and the initial value of the ArrayBuffer property of the global object. When called as a constructor it creates and initializes a new ArrayBuffer object. ArrayBuffer is not intended to be called as a function and will throw an exception when called in that manner.

The ArrayBuffer constructor is designed to be subclassable. It may be used as the value of an extends clause of a class definition. Subclass constructors that intend to inherit the specified ArrayBuffer behaviour must include a super call to the ArrayBuffer constructor to create and initialize subclass instances with the internal state necessary to support the ArrayBuffer.prototype built-in methods.

24.1.2.1 ArrayBuffer( length )

ArrayBuffer called with argument length performs the following steps:

  1. If NewTarget is undefined, throw a TypeError exception.
  2. Let numberLength be ToNumber(length).
  3. Let byteLength be ToLength(numberLength).
  4. ReturnIfAbrupt(byteLength).
  5. If SameValueZero(numberLength, byteLength) is false, throw a RangeError exception.
  6. Return AllocateArrayBuffer(NewTarget, byteLength).

24.1.3 Properties of the ArrayBuffer Constructor

The value of the [[Prototype]] internal slot of the ArrayBuffer constructor is the intrinsic object %FunctionPrototype% (19.2.3).

Besides its length property (whose value is 1), the ArrayBuffer constructor has the following properties:

24.1.3.1 ArrayBuffer.isView ( arg )

The isView function takes one argument arg, and performs the following steps are taken:

  1. If Type(arg) is not Object, return false.
  2. If arg has a [[ViewedArrayBuffer]] internal slot, return true.
  3. Return false.

24.1.3.2 ArrayBuffer.prototype

The initial value of ArrayBuffer.prototype is the intrinsic object %ArrayBufferPrototype% (24.1.4).

This property has the attributes { [[Writable]]: false, [[Enumerable]]: false, [[Configurable]]: false }.

24.1.3.3 get ArrayBuffer [ @@species ]

ArrayBuffer[@@species] is an accessor property whose set accessor function is undefined. Its get accessor function performs the following steps:

  1. Return the this value.

The value of the name property of this function is "get [Symbol.species]".

NOTE ArrayBuffer prototype methods normally use their this object’s constructor to create a derived object. However, a subclass constructor may over-ride that default behaviour by redefining its @@species property.

24.1.4 Properties of the ArrayBuffer Prototype Object

The ArrayBuffer prototype object is the intrinsic object %ArrayBufferPrototype%. The value of the [[Prototype]] internal slot of the ArrayBuffer prototype object is the intrinsic object %ObjectPrototype% (19.1.3). The ArrayBuffer prototype object is an ordinary object. It does not have an [[ArrayBufferData]] or [[ArrayBufferByteLength]] internal slot.

24.1.4.1 get ArrayBuffer.prototype.byteLength

ArrayBuffer.prototype.byteLength is an accessor property whose set accessor function is undefined. Its get accessor function performs the following steps:

  1. Let O be the this value.
  2. If Type(O) is not Object, throw a TypeError exception.
  3. If O does not have an [[ArrayBufferData]] internal slot, throw a TypeError exception.
  4. If IsDetachedBuffer(O) is true, throw a TypeError exception.
  5. Let length be the value of O’s [[ArrayBufferByteLength]] internal slot.
  6. Return length.

24.1.4.2 ArrayBuffer.prototype.constructor

The initial value of ArrayBuffer.prototype.constructor is the intrinsic object %ArrayBuffer%.

24.1.4.3 ArrayBuffer.prototype.slice ( start, end )

The following steps are taken:

  1. Let O be the this value.
  2. If Type(O) is not Object, throw a TypeError exception.
  3. If O does not have an [[ArrayBufferData]] internal slot, throw a TypeError exception.
  4. If IsDetachedBuffer(O) is true, throw a TypeError exception.
  5. Let len be the value of O’s [[ArrayBufferByteLength]] internal slot.
  6. Let relativeStart be ToInteger(start).
  7. ReturnIfAbrupt(relativeStart).
  8. If relativeStart < 0, let first be max((len + relativeStart),0); else let first be min(relativeStart, len).
  9. If end is undefined, let relativeEnd be len; else let relativeEnd be ToInteger(end).
  10. ReturnIfAbrupt(relativeEnd).
  11. If relativeEnd < 0, let final be max((len + relativeEnd),0); else let final be min(relativeEnd, len).
  12. Let newLen be max(final-first,0).
  13. Let ctor be SpeciesConstructor(O, %ArrayBuffer%).
  14. ReturnIfAbrupt(ctor).
  15. Let new be Construct(ctor, «newLen»).
  16. ReturnIfAbrupt(new).
  17. If new does not have an [[ArrayBufferData]] internal slot, throw a TypeError exception.
  18. If IsDetachedBuffer(new) is true, throw a TypeError exception.
  19. If SameValue(new, O) is true, throw a TypeError exception.
  20. If the value of new’s [[ArrayBufferByteLength]] internal slot < newLen, throw a TypeError exception.
  21. NOTE: Side-effects of the above steps may have detached O.
  22. If IsDetachedBuffer(O) is true, throw a TypeError exception.
  23. Let fromBuf be the value of O’s [[ArrayBufferData]] internal slot.
  24. Let toBuf be the value of new’s [[ArrayBufferData]] internal slot.
  25. Perform CopyDataBlockBytes(toBuf, 0, fromBuf, first, newLen).
  26. Return new.

24.1.4.4 ArrayBuffer.prototype [ @@toStringTag ]

The initial value of the @@toStringTag property is the String value "ArrayBuffer".

This property has the attributes { [[Writable]]: false, [[Enumerable]]: false, [[Configurable]]: true }.

24.1.5 Properties of the ArrayBuffer Instances

ArrayBuffer instances inherit properties from the ArrayBuffer prototype object. ArrayBuffer instances each have an [[ArrayBufferData]] internal slot and an [[ArrayBufferByteLength]] internal slot.

ArrayBuffer instances whose [[ArrayBufferData]] is null are considered to be detached and all operators to access or modify data contained in the ArrayBuffer instance will fail.

24.2 DataView Objects

24.2.1 Abstract Operations For DataView Objects

24.2.1.1 GetViewValue ( view, requestIndex, isLittleEndian, type )

The abstract operation GetViewValue with arguments view, requestIndex, isLittleEndian, and type is used by functions on DataView instances is to retrieve values from the view’s buffer. It performs the following steps:

  1. If Type(view) is not Object, throw a TypeError exception.
  2. If view does not have a [[DataView]] internal slot, throw a TypeError exception.
  3. Let numberIndex be ToNumber(requestIndex).
  4. Let getIndex be ToInteger(numberIndex).
  5. ReturnIfAbrupt(getIndex).
  6. If numberIndexgetIndex or getIndex < 0, throw a RangeError exception.
  7. Let isLittleEndian be ToBoolean(isLittleEndian).
  8. Let buffer be the value of view’s [[ViewedArrayBuffer]] internal slot.
  9. If IsDetachedBuffer(buffer) is true, throw a TypeError exception.
  10. Let viewOffset be the value of view’s [[ByteOffset]] internal slot.
  11. Let viewSize be the value of view’s [[ByteLength]] internal slot.
  12. Let elementSize be the Number value of the Element Size value specified in Table 49 for Element Type type.
  13. If getIndex +elementSize > viewSize, throw a RangeError exception.
  14. Let bufferIndex be getIndex + viewOffset.
  15. Return GetValueFromBuffer(buffer, bufferIndex, type, isLittleEndian).

24.2.1.2 SetViewValue ( view, requestIndex, isLittleEndian, type, value )

The abstract operation SetViewValue with arguments view, requestIndex, isLittleEndian, type, and value is used by functions on DataView instances to store values into the view’s buffer. It performs the following steps:

  1. If Type(view) is not Object, throw a TypeError exception.
  2. If view does not have a [[DataView]] internal slot, throw a TypeError exception.
  3. Let numberIndex be ToNumber(requestIndex).
  4. Let getIndex be ToInteger(numberIndex).
  5. ReturnIfAbrupt(getIndex).
  6. If numberIndexgetIndex or getIndex < 0, throw a RangeError exception.
  7. Let isLittleEndian be ToBoolean(isLittleEndian).
  8. Let buffer be the value of view’s [[ViewedArrayBuffer]] internal slot.
  9. If IsDetachedBuffer(buffer) is true, throw a TypeError exception.
  10. Let viewOffset be the value of view’s [[ByteOffset]] internal slot.
  11. Let viewSize be the value of view’s [[ByteLength]] internal slot.
  12. Let elementSize be the Number value of the Element Size value specified in Table 49 for Element Type type.
  13. If getIndex +elementSize > viewSize, throw a RangeError exception.
  14. Let bufferIndex be getIndex + viewOffset.
  15. Return SetValueInBuffer(buffer, bufferIndex, type, value, isLittleEndian).

NOTE The algorithms for GetViewValue and SetViewValue are identical except for their final steps.

24.2.2 The DataView Constructor

The DataView constructor is the %DataView% intrinsic object and the initial value of the DataView property of the global object. When called as a constructor it creates and initializes a new DataView object. DataView is not intended to be called as a function and will throw an exception when called in that manner.

The DataView constructor is designed to be subclassable. It may be used as the value of an extends clause of a class definition. Subclass constructors that intend to inherit the specified DataView behaviour must include a super call to the DataView constructor to create and initialize subclass instances with the internal state necessary to support the DataView.prototype built-in methods.

24.2.2.1 DataView (buffer [ , byteOffset [ , byteLength ] ] )

DataView called with arguments buffer, byteOffset, and length performs the following steps:

  1. If NewTarget is undefined, throw a TypeError exception.
  2. If Type(buffer) is not Object, throw a TypeError exception.
  3. If buffer does not have an [[ArrayBufferData]] internal slot, throw a TypeError exception.
  4. Let numberOffset be ToNumber(byteOffset).
  5. Let offset be ToInteger(numberOffset).
  6. ReturnIfAbrupt(offset).
  7. If numberOffsetoffset or offset < 0, throw a RangeError exception.
  8. If IsDetachedBuffer(buffer) is true, throw a TypeError exception.
  9. Let bufferByteLength be the value of buffer’s [[ArrayBufferByteLength]] internal slot.
  10. If offset > bufferByteLength, throw a RangeError exception.
  11. If byteLength is undefined, then
    1. Let viewByteLength be bufferByteLengthoffset.
  12. Else,
    1. Let viewByteLength be ToLength(byteLength).
    2. ReturnIfAbrupt(viewByteLength).
    3. If offset+viewByteLength > bufferByteLength, throw a RangeError exception.
  13. Let O be OrdinaryCreateFromConstructor(NewTarget, "%DataViewPrototype%", «‍[[DataView]], [[ViewedArrayBuffer]], [[ByteLength]], [[ByteOffset]]» ).
  14. ReturnIfAbrupt(O).
  15. Set O’s [[DataView]] internal slot to true.
  16. Set O’s [[ViewedArrayBuffer]] internal slot to buffer.
  17. Set O’s [[ByteLength]] internal slot to viewByteLength.
  18. Set O’s [[ByteOffset]] internal slot to offset.
  19. Return O.

24.2.3 Properties of the DataView Constructor

The value of the [[Prototype]] internal slot of the DataView constructor is the intrinsic object %FunctionPrototype% (19.2.3).

Besides the length property (whose value is 3), the DataView constructor has the following properties:

24.2.3.1 DataView.prototype

The initial value of DataView.prototype is the intrinsic object %DataViewPrototype% (24.2.4).

This property has the attributes { [[Writable]]: false, [[Enumerable]]: false, [[Configurable]]: false }.

24.2.4 Properties of the DataView Prototype Object

The DataView prototype object is the intrinsic object %DataViewPrototype%. The value of the [[Prototype]] internal slot of the DataView prototype object is the intrinsic object %ObjectPrototype% (19.1.3). The DataView prototype object is an ordinary object. It does not have a [[DataView]], [[ViewedArrayBuffer]], [[ByteLength]], or [[ByteOffset]] internal slot.

24.2.4.1 get DataView.prototype.buffer

DataView.prototype.buffer is an accessor property whose set accessor function is undefined. Its get accessor function performs the following steps:

  1. Let O be the this value.
  2. If Type(O) is not Object, throw a TypeError exception.
  3. If O does not have a [[ViewedArrayBuffer]] internal slot, throw a TypeError exception.
  4. Let buffer be the value of O’s [[ViewedArrayBuffer]] internal slot.
  5. Return buffer.

24.2.4.2 get DataView.prototype.byteLength

DataView.prototype.byteLength is an accessor property whose set accessor function is undefined. Its get accessor function performs the following steps:

  1. Let O be the this value.
  2. If Type(O) is not Object, throw a TypeError exception.
  3. If O does not have a [[ViewedArrayBuffer]] internal slot, throw a TypeError exception.
  4. Let buffer be the value of O’s [[ViewedArrayBuffer]] internal slot.
  5. If IsDetachedBuffer(buffer) is true, throw a TypeError exception.
  6. Let size be the value of O’s [[ByteLength]] internal slot.
  7. Return size.

24.2.4.3 get DataView.prototype.byteOffset

DataView.prototype.byteOffset is an accessor property whose set accessor function is undefined. Its get accessor function performs the following steps:

  1. Let O be the this value.
  2. If Type(O) is not Object, throw a TypeError exception.
  3. If O does not have a [[ViewedArrayBuffer]] internal slot, throw a TypeError exception.
  4. Let buffer be the value of O’s [[ViewedArrayBuffer]] internal slot.
  5. If IsDetachedBuffer(buffer) is true, throw a TypeError exception.
  6. Let offset be the value of O’s [[ByteOffset]] internal slot.
  7. Return offset.

24.2.4.4 DataView.prototype.constructor

The initial value of DataView.prototype.constructor is the intrinsic object %DataView%.

24.2.4.5 DataView.prototype.getFloat32 ( byteOffset [ , littleEndian ] )

When the getFloat32 method is called with argument byteOffset and optional argument littleEndian the following steps are taken:

  1. Let v be the this value.
  2. If littleEndian is not present, let littleEndian be false.
  3. Return GetViewValue(v, byteOffset, littleEndian, "Float32").

24.2.4.6 DataView.prototype.getFloat64 ( byteOffset [ , littleEndian ] )

When the getFloat64 method is called with argument byteOffset and optional argument littleEndian the following steps are taken:

  1. Let v be the this value.
  2. If littleEndian is not present, let littleEndian be false.
  3. Return GetViewValue(v, byteOffset, littleEndian, "Float64").

24.2.4.7 DataView.prototype.getInt8 ( byteOffset )

When the getInt8 method is called with argument byteOffset the following steps are taken:

  1. Let v be the this value.
  2. Return GetViewValue(v, byteOffset, true, "Int8").

24.2.4.8 DataView.prototype.getInt16 ( byteOffset [ , littleEndian ] )

When the getInt16 method is called with argument byteOffset and optional argument littleEndian the following steps are taken:

  1. Let v be the this value.
  2. If littleEndian is not present, let littleEndian be false.
  3. Return GetViewValue(v, byteOffset, littleEndian, "Int16").

24.2.4.9 DataView.prototype.getInt32 ( byteOffset [ , littleEndian ] )

When the getInt32 method is called with argument byteOffset and optional argument littleEndian the following steps are taken:

  1. Let v be the this value.
  2. If littleEndian is not present, let littleEndian be undefined.
  3. Return GetViewValue(v, byteOffset, littleEndian, "Int32").

24.2.4.10 DataView.prototype.getUint8 ( byteOffset )

When the getUint8 method is called with argument byteOffset the following steps are taken:

  1. Let v be the this value.
  2. Return GetViewValue(v, byteOffset, true, "Uint8").

24.2.4.11 DataView.prototype.getUint16 ( byteOffset [ , littleEndian ] )

When the getUint16 method is called with argument byteOffset and optional argument littleEndian the following steps are taken:

  1. Let v be the this value.
  2. If littleEndian is not present, let littleEndian be false.
  3. Return GetViewValue(v, byteOffset, littleEndian, "Uint16").

24.2.4.12 DataView.prototype.getUint32 ( byteOffset [ , littleEndian ] )

When the getUint32 method is called with argument byteOffset and optional argument littleEndian the following steps are taken:

  1. Let v be the this value.
  2. If littleEndian is not present, let littleEndian be false.
  3. Return GetViewValue(v, byteOffset, littleEndian, "Uint32").

24.2.4.13 DataView.prototype.setFloat32 ( byteOffset, value [ , littleEndian ] )

When the setFloat32 method is called with arguments byteOffset and value and optional argument littleEndian the following steps are taken:

  1. Let v be the this value.
  2. If littleEndian is not present, let littleEndian be false.
  3. Return SetViewValue(v, byteOffset, littleEndian, "Float32", value).

24.2.4.14 DataView.prototype.setFloat64 ( byteOffset, value [ , littleEndian ] )

When the setFloat64 method is called with arguments byteOffset and value and optional argument littleEndian the following steps are taken:

  1. Let v be the this value.
  2. If littleEndian is not present, let littleEndian be false.
  3. Return SetViewValue(v, byteOffset, littleEndian, "Float64", value).

24.2.4.15 DataView.prototype.setInt8 ( byteOffset, value )

When the setInt8 method is called with arguments byteOffset and value the following steps are taken:

  1. Let v be the this value.
  2. Return SetViewValue(v, byteOffset, true, "Int8", value).

24.2.4.16 DataView.prototype.setInt16 ( byteOffset, value [ , littleEndian ] )

When the setInt16 method is called with arguments byteOffset and value and optional argument littleEndian the following steps are taken:

  1. Let v be the this value.
  2. If littleEndian is not present, let littleEndian be false.
  3. Return SetViewValue(v, byteOffset, littleEndian, "Int16", value).

24.2.4.17 DataView.prototype.setInt32 ( byteOffset, value [ , littleEndian ] )

When the setInt32 method is called with arguments byteOffset and value and optional argument littleEndian the following steps are taken:

  1. Let v be the this value.
  2. If littleEndian is not present, let littleEndian be false.
  3. Return SetViewValue(v, byteOffset, littleEndian, "Int32", value).

24.2.4.18 DataView.prototype.setUint8 ( byteOffset, value )

When the setUint8 method is called with arguments byteOffset and value the following steps are taken:

  1. Let v be the this value.
  2. Return SetViewValue(v, byteOffset, true, "Uint8", value).

24.2.4.19 DataView.prototype.setUint16 ( byteOffset, value [ , littleEndian ] )

When the setUint16 method is called with arguments byteOffset and value and optional argument littleEndian the following steps are taken:

  1. Let v be the this value.
  2. If littleEndian is not present, let littleEndian be false.
  3. Return SetViewValue(v, byteOffset, littleEndian, "Uint16", value).

24.2.4.20 DataView.prototype.setUint32 ( byteOffset, value [ , littleEndian ] )

When the setUint32 method is called with arguments byteOffset and value and optional argument littleEndian the following steps are taken:

  1. Let v be the this value.
  2. If littleEndian is not present, let littleEndian be false.
  3. Return SetViewValue(v, byteOffset, littleEndian, "Uint32", value).

24.2.4.21 DataView.prototype[ @@toStringTag ]

The initial value of the @@toStringTag property is the String value "DataView".

This property has the attributes { [[Writable]]: false, [[Enumerable]]: false, [[Configurable]]: true }.

24.2.5 Properties of DataView Instances

DataView instances are ordinary objects that inherit properties from the DataView prototype object. DataView instances each have [[DataView]], [[ViewedArrayBuffer]], [[ByteLength]], and [[ByteOffset]] internal slots.

NOTE The value of the [[DataView]] internal slot is not used within this specification. The simple presence of that internal slot is used within the specification to identify objects created using the DataView constructor.

24.3 The JSON Object

The JSON object is the %JSON% intrinsic object and the initial value of the JSON property of the global object. The JSON object is a single ordinary object that contains two functions, parse and stringify, that are used to parse and construct JSON texts. The JSON Data Interchange Format is defined in ECMA-404. The JSON interchange format used in this specification is exactly that described by ECMA-404.

Conforming implementations of JSON.parse and JSON.stringify must support the exact interchange format described in the ECMA-404 specification without any deletions or extensions to the format.

The value of the [[Prototype]] internal slot of the JSON object is the intrinsic object %ObjectPrototype% (19.1.3). The value of the [[Extensible]] internal slot of the JSON object is set to true.

The JSON object does not have a [[Construct]] internal method; it is not possible to use the JSON object as a constructor with the new operator.

The JSON object does not have a [[Call]] internal method; it is not possible to invoke the JSON object as a function.

24.3.1 JSON.parse ( text [ , reviver ] )

The parse function parses a JSON text (a JSON-formatted String) and produces an ECMAScript value. The JSON format is a subset of the syntax for ECMAScript literals, Array Initializers and Object Initializers. After parsing, JSON objects are realized as ECMAScript objects. JSON arrays are realized as ECMAScript Array instances. JSON strings, numbers, booleans, and null are realized as ECMAScript Strings, Numbers, Booleans, and null.

The optional reviver parameter is a function that takes two parameters, key and value. It can filter and transform the results. It is called with each of the key/value pairs produced by the parse, and its return value is used instead of the original value. If it returns what it received, the structure is not modified. If it returns undefined then the property is deleted from the result.

  1. Let JText be ToString(text).
  2. ReturnIfAbrupt(JText).
  3. Parse JText interpreted as UTF-16 encoded Unicode points (6.1.4) as a JSON text as specified in
    ECMA-404. Throw a SyntaxError exception if JText is not a valid JSON text as defined in that specification.
  4. Let scriptText be the result of concatenating "(", JText, and ");".
  5. Let completion be the result of parsing and evaluating scriptText as if it was the source text of an ECMAScript Script. but using the alternative definition of DoubleStringCharacter provided below. The extended PropertyDefinitionEvaluation semantics defined in B.3.1 must not be used during the evaluation.
  6. Let unfiltered be completion.[[value]].
  7. Assert: unfiltered will be either a primitive value or an object that is defined by either an ArrayLiteral or an ObjectLiteral.
  8. If IsCallable(reviver) is true, then
    1. Let root be ObjectCreate(%ObjectPrototype%).
    2. Let rootName be the empty String.
    3. Let status be CreateDataProperty(root, rootName, unfiltered).
    4. Assert: status is true.
    5. Return InternalizeJSONProperty(root, rootName).
  9. Else
    1. Return unfiltered.

JSON allows Unicode code units 0x2028 (LINE SEPARATOR) and 0x2029 (PARAGRAPH SEPARATOR) to directly appear in String literals without using an escape sequence. This is enabled by using the following alternative definition of DoubleStringCharacter when parsing scriptText in step 5:

DoubleStringCharacter ::
SourceCharacter but not one of " or \ or U+0000 through U+001F
\ EscapeSequence
  • The SV of DoubleStringCharacter :: SourceCharacter but not one of " or \ or U+0000 through U+001F is the UTF16Encoding (10.1.1) of the code point value of SourceCharacter.

NOTE The syntax of a valid JSON text is a subset of the ECMAScript PrimaryExpression syntax. Hence a valid JSON text is also a valid PrimaryExpression. Step 3 above verifies that JText conforms to that subset. When scriptText is parsed and evaluated as a Script the result will be either a String, Number, Boolean, or Null primitive value or an Object defined as if by an ArrayLiteral or ObjectLiteral.

24.3.1.1 Runtime Semantics: InternalizeJSONProperty( holder, name)

The abstract operation InternalizeJSONProperty is a recursive abstract operation that takes two parameters: a holder object and the String name of a property in that object. InternalizeJSONProperty uses the value of reviver that was originally passed to the above parse function.

  1. Let val be Get(holder, name).
  2. ReturnIfAbrupt(val).
  3. If Type(val) is Object, then
    1. Let isArray be IsArray(val).
    2. ReturnIfAbrupt(isArray).
    3. If isArray is true, then
      1. Set I to 0.
      2. Let len be ToLength(Get(val, "length")).
      3. ReturnIfAbrupt(len).
      4. Repeat while I < len,
        1. Let newElement be InternalizeJSONProperty(val, ToString(I)).
        2. ReturnIfAbrupt(newElement).
        3. If newElement is undefined, then
          1. Let status be val.[[Delete]](ToString(I)).
        4. Else
          1. Let status be CreateDataProperty(val, ToString(I), newElement).
          2. NOTE This algorithm intentionally does not throw an exception if status is false.
        5. ReturnIfAbrupt(status).
        6. Add 1 to I.
    4. Else
      1. Let keys be EnumerableOwnNames(val).
      2. ReturnIfAbrupt(keys).
      3. For each String P in keys do,
        1. Let newElement be InternalizeJSONProperty(val, P).
        2. ReturnIfAbrupt(newElement).
        3. If newElement is undefined, then
          1. Let status be val.[[Delete]](P).
        4. Else
          1. Let status be CreateDataProperty(val, P, newElement).
          2. NOTE This algorithm intentionally does not throw an exception if status is false.
        5. ReturnIfAbrupt(status).
  4. Return Call(reviver, holder, «name, val»).

It is not permitted for a conforming implementation of JSON.parse to extend the JSON grammars. If an implementation wishes to support a modified or extended JSON interchange format it must do so by defining a different parse function.

NOTE In the case where there are duplicate name Strings within an object, lexically preceding values for the same key shall be overwritten.

24.3.2 JSON.stringify ( value [ , replacer [ , space ] ] )

The stringify function returns a String in UTF-16 encoded JSON format representing an ECMAScript value. It can take three parameters. The value parameter is an ECMAScript value, which is usually an object or array, although it can also be a String, Boolean, Number or null. The optional replacer parameter is either a function that alters the way objects and arrays are stringified, or an array of Strings and Numbers that acts as a white list for selecting the object properties that will be stringified. The optional space parameter is a String or Number that allows the result to have white space injected into it to improve human readability.

These are the steps in stringifying an object:

  1. Let stack be an empty List.
  2. Let indent be the empty String.
  3. Let PropertyList and ReplacerFunction be undefined.
  4. If Type(replacer) is Object, then
    1. If IsCallable(replacer) is true, then
      1. Let ReplacerFunction be replacer.
    2. Else,
      1. Let isArray be IsArray(replacer).
      2. ReturnIfAbrupt(isArray).
      3. If isArray is true, then
        1. Let PropertyList be an empty List
        2. Let len be ToLength(Get(replacer, "length")).
        3. ReturnIfAbrupt(len).
        4. Let k be 0.
        5. Repeat while k<len.
          1. Let v be Get(replacer, ToString(k)).
          2. ReturnIfAbrupt(v).
          3. Let item be undefined.
          4. If Type(v) is String, let item be v.
          5. Else if Type(v) is Number, let item be ToString(v).
          6. Else if Type(v) is Object, then
            1. If v has a [[StringData]] or [[NumberData]] internal slot, let item be ToString(v).
            2. ReturnIfAbrupt(item).
          7. If item is not undefined and item is not currently an element of PropertyList, then
            1. Append item to the end of PropertyList.
          8. Let k be k+1.
  5. If Type(space) is Object, then
    1. If space has a [[NumberData]] internal slot, then
      1. Let space be ToNumber(space).
      2. ReturnIfAbrupt(space).
    2. Else if space has a [[StringData]] internal slot, then
      1. Let space be ToString(space).
      2. ReturnIfAbrupt(space).
  6. If Type(space) is Number, then
    1. Let space be min(10, ToInteger(space)).
    2. Set gap to a String containing space occurrences of code unit 0x0020 (SPACE). This will be the empty String if space is less than 1.
  7. Else if Type(space) is String, then
    1. If the number of elements in space is 10 or less, set gap to space otherwise set gap to a String consisting of the first 10 elements of space.
  8. Else
    1. Set gap to the empty String.
  9. Let wrapper be ObjectCreate(%ObjectPrototype%).
  10. Let status be CreateDataProperty(wrapper, the empty String, value).
  11. Assert: status is true.
  12. Return SerializeJSONProperty(the empty String, wrapper).

NOTE 1 JSON structures are allowed to be nested to any depth, but they must be acyclic. If value is or contains a cyclic structure, then the stringify function must throw a TypeError exception. This is an example of a value that cannot be stringified:

a = [];
a[0] = a;
my_text = JSON.stringify(a); / This must throw a TypeError.

NOTE 2 Symbolic primitive values are rendered as follows:

  • The null value is rendered in JSON text as the String null.
  • The undefined value is not rendered.
  • The true value is rendered in JSON text as the String true.
  • The false value is rendered in JSON text as the String false.

NOTE 3 String values are wrapped in QUOTATION MARK (") code units. The code units " and \ are escaped with \ prefixes. Control characters code units are replaced with escape sequences \uHHHH, or with the shorter forms, \b (BACKSPACE), \f (FORM FEED), \n (LINE FEED), \r (CARRIAGE RETURN), \t (CHARACTER TABULATION).

NOTE 4 Finite numbers are stringified as if by calling ToString(number). NaN and Infinity regardless of sign are represented as the String null.

NOTE 5 Values that do not have a JSON representation (such as undefined and functions) do not produce a String. Instead they produce the undefined value. In arrays these values are represented as the String null. In objects an unrepresentable value causes the property to be excluded from stringification.

NOTE 6 An object is rendered as U+007B (LEFT CURLY BRACKET) followed by zero or more properties, separated with a U+002C (COMMA), closed with a U+007D (RIGHT CURLY BRACKET). A property is a quoted String representing the key or property name, a U+003A (COLON), and then the stringified property value. An array is rendered as an opening U+005B (LEFT SQUARE BRACKET followed by zero or more values, separated with a U+002C (COMMA), closed with a U+005D (RIGHT SQUARE BRACKET).

24.3.2.1 Runtime Semantics: SerializeJSONProperty ( key, holder )

The abstract operation SerializeJSONProperty with arguments key, and holder has access to ReplacerFunction from the invocation of the stringify method. Its algorithm is as follows:

  1. Let value be Get(holder, key).
  2. ReturnIfAbrupt(value).
  3. If Type(value) is Object, then
    1. Let toJSON be Get(value, "toJSON").
    2. ReturnIfAbrupt(toJSON).
    3. If IsCallable(toJSON) is true
      1. Let value be Call(toJSON, value, «key»).
      2. ReturnIfAbrupt(value).
  4. If ReplacerFunction is not undefined, then
    1. Let value be Call(ReplacerFunction, holder, «key, value»).
    2. ReturnIfAbrupt(value).
  5. If Type(value) is Object, then
    1. If value has a [[NumberData]] internal slot, then
      1. Let value be ToNumber(value).
      2. ReturnIfAbrupt(value).
    2. Else if value has a [[StringData]] internal slot, then
      1. Let value be ToString(value).
      2. ReturnIfAbrupt(value).
    3. Else if value has a [[BooleanData]] internal slot, then
      1. Let value be the value of the [[BooleanData]] internal slot of value.
  6. If value is null, return "null".
  7. If value is true, return "true".
  8. If value is false, return "false".
  9. If Type(value) is String, return QuoteJSONString(value).
  10. If Type(value) is Number, then
    1. If value is finite, return ToString(value).
    2. Else, return "null".
  11. If Type(value) is Object, and IsCallable(value) is false, then
    1. Let isArray be IsArray(value).
    2. ReturnIfAbrupt(isArray).
    3. If isArray is true, return SerializeJSONArray(value).
    4. Else, return SerializeJSONObject(value).
  12. Return undefined.

24.3.2.2 Runtime Semantics: QuoteJSONString ( value )

The abstract operation QuoteJSONString with argument value wraps a String value in QUOTATION MARK code units and escapes certain other code units within it.

  1. Let product be code unit 0x0022 (QUOTATION MARK).
  2. For each code unit C in value
    1. If C is 0x0022 (QUOTATION MARK) or 0x005C (REVERSE SOLIDUS), then
      1. Let product be the concatenation of product and code unit 0x005C (REVERSE SOLIDUS).
      2. Let product be the concatenation of product and C.
    2. Else if C is 0x0008 (BACKSPACE), 0x000C (FORM FEED), 0x000A (LINE FEED), 0x000D (CARRIAGE RETURN), or 0x000B (LINE TABULATION), then
      1. Let product be the concatenation of product and code unit 0x005C (REVERSE SOLIDUS).
      2. Let abbrev be the String value corresponding to the value of C as follows:
        BACKSPACE "b"
        FORM FEED (FF) "f"
        LINE FEED (LF) "n"
        CARRIAGE RETURN (CR) "r"
        LINE TABULATION "t"
      3. Let product be the concatenation of product and abbrev.
    3. Else if C has a code unit value less than 0x0020 (SPACE), then
      1. Let product be the concatenation of product and code unit 0x005C (REVERSE SOLIDUS).
      2. Let product be the concatenation of product and "u".
      3. Let hex be the string result of converting the numeric code unit value of C to a String of four hexadecimal digits. Alphabetic hexadecimal digits are presented as lowercase Latin letters.
      4. Let product be the concatenation of product and hex.
    4. Else,
      1. Let product be the concatenation of product and C.
  3. Let product be the concatenation of product and code unit 0x0022 (QUOTATION MARK).
  4. Return product.

24.3.2.3 Runtime Semantics: SerializeJSONObject ( value )

The abstract operation SerializeJSONObject with argument value serializes an object. It has access to the stack, indent, gap, and PropertyList values of the current invocation of the stringify method.

  1. If stack contains value, throw a TypeError exception because the structure is cyclical.
  2. Append value to stack.
  3. Let stepback be indent.
  4. Let indent be the concatenation of indent and gap.
  5. If PropertyList is not undefined, then
    1. Let K be PropertyList.
  6. Else,
    1. Let K be EnumerableOwnNames(value).
  7. Let partial be an empty List.
  8. For each element P of K,
    1. Let strP be SerializeJSONProperty(P, value).
    2. ReturnIfAbrupt(strP).
    3. If strP is not undefined, then
      1. Let member be QuoteJSONString(P).
      2. Let member be the concatenation of member and the string ":".
      3. If gap is not the empty String, then
        1. Let member be the concatenation of member and code unit 0x0020 (SPACE).
      4. Let member be the concatenation of member and strP.
      5. Append member to partial.
  9. If partial is empty, then
    1. Let final be "{}".
  10. Else,
    1. If gap is the empty String, then
      1. Let properties be a String formed by concatenating all the element Strings of partial with each adjacent pair of Strings separated with code unit 0x002C (COMMA). A comma is not inserted either before the first String or after the last String.
      2. Let final be the result of concatenating "{", properties, and "}".
    2. Else gap is not the empty String
      1. Let separator be the result of concatenating code unit 0x002C (COMMA), code unit 0x000A (LINE FEED), and indent.
      2. Let properties be a String formed by concatenating all the element Strings of partial with each adjacent pair of Strings separated with separator. The separator String is not inserted either before the first String or after the last String.
      3. Let final be the result of concatenating "{", code unit 0x000A (LINE FEED), indent, properties, code unit 0x000A, stepback, and "}".
  11. Remove the last element of stack.
  12. Let indent be stepback.
  13. Return final.

24.3.2.4 Runtime Semantics: SerializeJSONArray ( value )

The abstract operation SerializeJSONArray with argument value serializes an array. It has access to the stack, indent, and gap values of the current invocation of the stringify method.

  1. If stack contains value, throw a TypeError exception because the structure is cyclical.
  2. Append value to stack.
  3. Let stepback be indent.
  4. Let indent be the concatenation of indent and gap.
  5. Let partial be an empty List.
  6. Let len be ToLength(Get(value, "length")).
  7. ReturnIfAbrupt(len).
  8. Let index be 0.
  9. Repeat while index < len
    1. Let strP be SerializeJSONProperty(ToString(index), value).
    2. ReturnIfAbrupt(strP).
    3. If strP is undefined, then
      1. Append "null" to partial.
    4. Else,
      1. Append strP to partial.
    5. Increment index by 1.
  10. If partial is empty, then
    1. Let final be "[]".
  11. Else,
    1. If gap is the empty String, then
      1. Let properties be a String formed by concatenating all the element Strings of partial with each adjacent pair of Strings separated with code unit 0x002C (COMMA). A comma is not inserted either before the first String or after the last String.
      2. Let final be the result of concatenating "[", properties, and "]".
    2. Else,
      1. Let separator be the result of concatenating code unit 0x002C (COMMA), code unit 0x000A (LINE FEED), and indent.
      2. Let properties be a String formed by concatenating all the element Strings of partial with each adjacent pair of Strings separated with separator. The separator String is not inserted either before the first String or after the last String.
      3. Let final be the result of concatenating "[", code unit 0x000A (LINE FEED), indent, properties, code unit 0x000A, stepback, and "]".
  12. Remove the last element of stack.
  13. Let indent be stepback.
  14. Return final.

NOTE The representation of arrays includes only the elements between zero and array.length – 1 inclusive. Properties whose keys are not array indexes are excluded from the stringification. An array is stringified as an opening LEFT SQUARE BRACKET, elements separated by COMMA, and a closing RIGHT SQUARE BRACKET.

24.3.3 JSON [ @@toStringTag ]

The initial value of the @@toStringTag property is the String value "JSON".

This property has the attributes { [[Writable]]: false, [[Enumerable]]: false, [[Configurable]]: true }.

25 Control Abstraction Objects

25.1 Iteration

25.1.1 Common Iteration Interfaces

An interface is a set of property keys whose associated values match a specific specification. Any object that provides all the properties as described by an interface’s specification conforms to that interface. An interface is not represented by a distinct object. There may be many separately implemented objects that conform to any interface. An individual object may conform to multiple interfaces.

25.1.1.1 The Iterable Interface

The Iterable interface includes the property described in Table 52:

Table 52Iterable Interface Required Properties
Property Value Requirements
@@iterator A function that returns an Iterator object. The returned object must conform to the Iterator interface.

25.1.1.2 The Iterator Interface

An object that implements the Iterator interface must include the property in Table 53. Such objects may also implement the properties in Table 54.

Table 53Iterator Interface Required Properties
Property Value Requirements
next A function that returns an IteratorResult object. The returned object must conform to the IteratorResult interface. If a previous call to the next method of an Iterator has returned an IteratorResult object whose done property is true, then all subsequent calls to the next method of that object should also return an IteratorResult object whose done property is true. However, this requirement is not enforced.

NOTE 1 Arguments may be passed to the next function but their interpretation and validity is dependent upon the target Iterator. The for-of statement and other common users of Iterators do not pass any arguments, so Iterator objects that expect to be used in such a manner must be prepared to deal with being called with no arguments.

Table 54Iterator Interface Optional Properties
Property Value Requirements
return A function that returns an IteratorResult object. The returned object must conform to the IteratorResult interface. Invoking this method notifies the Iterator object that the caller does not intend to make any more next method calls to the Iterator. The returned IteratorResult object will typically have a done property whose value is true, and a value property with the value passed as the argument of the return method. However, this requirement is not enforced.
throw A function that returns an IteratorResult object. The returned object must conform to the IteratorResult interface. Invoking this method notifies the Iterator object that the caller has detected an error condition. The argument may be used to identify the error condition and typically will be an exception object. A typical response is to throw the value passed as the argument. If the method does not throw, the returned IteratorResult object will typically have a done property whose value is true.

NOTE 2 Typically callers of these methods should check for their existence before invoking them. Certain ECMAScript language features including for-of, yield*, and array destructuring call these methods after performing an existence check. Most ECMAScript library functions that accept Iterable objects as arguments also conditionally call them.

25.1.1.3 The IteratorResult Interface

The IteratorResult interface includes the properties listed in Table 55:

Table 55IteratorResult Interface Properties
Property Value Requirements
done Either true or false. This is the result status of an iterator next method call. If the end of the iterator was reached done is true. If the end was not reached done is false and a value is available. If a done property (either own or inherited) does not exist, it is consider to have the value false.
value Any ECMAScript language value. If done is false, this is the current iteration element value. If done is true, this is the return value of the iterator, if it supplied one. If the iterator does not have a return value, value is undefined. In that case, the value property may be absent from the conforming object if it does not inherit an explicit value property.

25.1.2 The %IteratorPrototype% Object

The value of the [[Prototype]] internal slot of the %IteratorPrototype% object is the intrinsic object %ObjectPrototype% (19.1.3). The %IteratorPrototype% object is an ordinary object. The initial value of the [[Extensible]] internal slot of the %IteratorPrototype% object is true.

NOTE All objects defined in this specification that implement the Iterator interface also inherit from %IteratorPrototype%. ECMAScript code may also define objects that inherit from %IteratorPrototype%.The %IteratorPrototype% object provides a place where additional methods that are applicable to all iterator objects may be added.

The following expression is one way that ECMAScript code can access the %IteratorPrototype% object:

Object.getPrototypeOf(Object.getPrototypeOf([][Symbol.iterator]()))

25.1.2.1 %IteratorPrototype% [ @@iterator ] ( )

The following steps are taken:

  1. Return the this value.

The value of the name property of this function is "[Symbol.iterator]".

25.2 GeneratorFunction Objects

Generator Function objects are constructor functions that are usually created by evaluating GeneratorDeclaration, GeneratorExpression, and GeneratorMethod syntactic productions. They may also be created by calling the %GeneratorFunction% intrinsic.

A staggering variety of boxes and arrows.
Figure 2 (informative) — Generator Objects Relationships

25.2.1 The GeneratorFunction Constructor

The GeneratorFunction constructor is the %GeneratorFunction% intrinsic. When GeneratorFunction is called as a function rather than as a constructor, it creates and initializes a new GeneratorFunction object. Thus the function call GeneratorFunction () is equivalent to the object creation expression new GeneratorFunction () with the same arguments.

GeneratorFunction is designed to be subclassable. It may be used as the value of an extends clause of a class definition. Subclass constructors that intend to inherit the specified GeneratorFunction behaviour must include a super call to the GeneratorFunction constructor to create and initialize subclass instances with the internal slots necessary for built-in GeneratorFunction behaviour. All ECMAScript syntactic forms for defining generator function objects create direct instances of GeneratorFunction. There is no syntactic means to create instances of GeneratorFunction subclasses.

25.2.1.1 GeneratorFunction (p1, p2, … , pn, body)

The last argument specifies the body (executable code) of a generator function; any preceding arguments specify formal parameters.

When the GeneratorFunction function is called with some arguments p1, p2, … , pn, body (where n might be 0, that is, there are no “p” arguments, and where body might also not be provided), the following steps are taken:

  1. Let C be the active function object.
  2. Let args be the argumentsList that was passed to this function by [[Call]] or [[Construct]].
  3. Return CreateDynamicFunction(C, NewTarget, "generator", args).

NOTE See NOTE for 19.2.1.1.

25.2.2 Properties of the GeneratorFunction Constructor

The GeneratorFunction constructor is a standard built-in function object that inherits from the Function constructor. The value of the [[Prototype]] internal slot of the GeneratorFunction constructor is the intrinsic object %Function%.

The value of the [[Extensible]] internal slot of the GeneratorFunction constructor is true.

The value of the name property of the GeneratorFunction is "GeneratorFunction".

The GeneratorFunction constructor has the following properties:

25.2.2.1 GeneratorFunction.length

This is a data property with a value of 1. This property has the attributes { [[Writable]]: false, [[Enumerable]]: false, [[Configurable]]: true }.

25.2.2.2 GeneratorFunction.prototype

The initial value of GeneratorFunction.prototype is the intrinsic object %Generator%.

This property has the attributes { [[Writable]]: false, [[Enumerable]]: false, [[Configurable]]: false }.

25.2.3 Properties of the GeneratorFunction Prototype Object

The GeneratorFunction prototype object is an ordinary object. It is not a function object and does not have an [[ECMAScriptCode]] internal slot or any other of the internal slots listed in Table 27 or Table 56. In addition to being the value of the prototype property of the %GeneratorFunction% intrinsic, it is the %Generator% intrinsic (see Figure 2).

The value of the [[Prototype]] internal slot of the GeneratorFunction prototype object is the %FunctionPrototype% intrinsic object. The initial value of the [[Extensible]] internal slot of the GeneratorFunction prototype object is true.

25.2.3.1 GeneratorFunction.prototype.constructor

The initial value of GeneratorFunction.prototype.constructor is the intrinsic object %GeneratorFunction%.

This property has the attributes { [[Writable]]: false, [[Enumerable]]: false, [[Configurable]]: true }.

25.2.3.2 GeneratorFunction.prototype.prototype

The value of GeneratorFunction.prototype.prototype is the %GeneratorPrototype% intrinsic object.

This property has the attributes { [[Writable]]: false, [[Enumerable]]: false, [[Configurable]]: true }.

25.2.3.3 GeneratorFunction.prototype [ @@toStringTag ]

The initial value of the @@toStringTag property is the String value "GeneratorFunction".

This property has the attributes { [[Writable]]: false, [[Enumerable]]: false, [[Configurable]]: true }.

25.2.4 GeneratorFunction Instances

Every GeneratorFunction instance is an ECMAScript function object and has the internal slots listed in Table 27. The value of the [[FunctionKind]] internal slot for all such instances is "generator".

Each GeneratorFunction instance has the following own properties:

25.2.4.1 length

The value of the length property is an integer that indicates the typical number of arguments expected by the GeneratorFunction. However, the language permits the function to be invoked with some other number of arguments. The behaviour of a GeneratorFunction when invoked on a number of arguments other than the number specified by its length property depends on the function.

This property has the attributes { [[Writable]]: false, [[Enumerable]]: false, [[Configurable]]: true }.

25.2.4.2 name

The specification for the name property of Function instances given in 19.2.4.2 also applies to GeneratorFunction instances.

25.2.4.3 prototype

Whenever a GeneratorFunction instance is created another ordinary object is also created and is the initial value of the generator function’s prototype property. The value of the prototype property is used to initialize the [[Prototype]] internal slot of a newly created Generator object when the generator function object is invoked using either [[Call]] or [[Construct]].

This property has the attributes { [[Writable]]: true, [[Enumerable]]: false, [[Configurable]]: false }.

NOTE Unlike function instances, the object that is the value of the a GeneratorFunction’s prototype property does not have a constructor property whose value is the GeneratorFunction instance.

25.3 Generator Objects

A Generator object is an instance of a generator function and conforms to both the Iterator and Iterable interfaces.

Generator instances directly inherit properties from the object that is the value of the prototype property of the Generator function that created the instance. Generator instances indirectly inherit properties from the Generator Prototype intrinsic, %GeneratorPrototype%.

25.3.1 Properties of Generator Prototype

The Generator prototype object is the %GeneratorPrototype% intrinsic. It is also the initial value of the prototype property of the %Generator% intrinsic (the GeneratorFunction.prototype).

The Generator prototype is an ordinary object. It is not a Generator instance and does not have a [[GeneratorState]] internal slot.

The value of the [[Prototype]] internal slot of the Generator prototype object is the intrinsic object %IteratorPrototype% (25.1.2). The initial value of the [[Extensible]] internal slot of the Generator prototype object is true.

All Generator instances indirectly inherit properties of the Generator prototype object.

25.3.1.1 Generator.prototype.constructor

The initial value of Generator.prototype.constructor is the intrinsic object %Generator%.

This property has the attributes { [[Writable]]: false, [[Enumerable]]: false, [[Configurable]]: true }.

25.3.1.2 Generator.prototype.next ( value )

The next method performs the following steps:

  1. Let g be the this value.
  2. Return GeneratorResume(g, value).

25.3.1.3 Generator.prototype.return ( value )

The return method performs the following steps:

  1. Let g be the this value.
  2. Let C be Completion{[[type]]: return, [[value]]: value, [[target]]: empty}.
  3. Return GeneratorResumeAbrupt(g, C).

25.3.1.4 Generator.prototype.throw ( exception )

The throw method performs the following steps:

  1. Let g be the this value.
  2. Let C be Completion{[[type]]: throw, [[value]]: exception, [[target]]: empty}.
  3. Return GeneratorResumeAbrupt(g, C).

25.3.1.5 Generator.prototype [ @@toStringTag ]

The initial value of the @@toStringTag property is the String value "Generator".

This property has the attributes { [[Writable]]: false, [[Enumerable]]: false, [[Configurable]]: true }.

25.3.2 Properties of Generator Instances

Generator instances are initially created with the internal slots described in Table 56.

Table 56 — Internal Slots of Generator Instances
Internal Slot Description
[[GeneratorState]] The current execution state of the generator. The possible values are: undefined, "suspendedStart", "suspendedYield", "executing", and "completed".
[[GeneratorContext]] The execution context that is used when executing the code of this generator.

25.3.3 Generator Abstract Operations

25.3.3.1 GeneratorStart (generator, generatorBody)

The abstract operation GeneratorStart with arguments generator and generatorBody performs the following steps:

  1. Assert: The value of generator’s [[GeneratorState]] internal slot is undefined.
  2. Let genContext be the running execution context.
  3. Set the Generator component of genContext to generator.
  4. Set the code evaluation state of genContext such that when evaluation is resumed for that execution context the following steps will be performed:
    1. Let result be the result of evaluating generatorBody.
    2. Assert: If we return here, the generator either threw an exception or performed either an implicit or explicit return.
    3. Remove genContext from the execution context stack and restore the execution context that is at the top of the execution context stack as the running execution context.
    4. Set generator’s [[GeneratorState]] internal slot to "completed".
    5. Once a generator enters the "completed" state it never leaves it and its associated execution context is never resumed. Any execution state associated with generator can be discarded at this point.
    6. If result is a normal completion, let resultValue be undefined.
    7. Else,
      1. If result.[[type]] is return, let resultValue be result.[[value]].
      2. Else, return Completion(result).
    8. Return CreateIterResultObject(resultValue, true).
  5. Set generator’s [[GeneratorContext]] internal slot to genContext.
  6. Set generator’s [[GeneratorState]] internal slot to "suspendedStart".
  7. Return NormalCompletion(undefined).

25.3.3.2 GeneratorValidate ( generator )

The abstract operation GeneratorValidate with argument generator performs the following steps:

  1. If Type(generator) is not Object, throw a TypeError exception.
  2. If generator does not have a [[GeneratorState]] internal slot, throw a TypeError exception.
  3. Assert: generator also has a [[GeneratorContext]] internal slot.
  4. Let state be the value of generator’s [[GeneratorState]] internal slot.
  5. If state is "executing", throw a TypeError exception.
  6. Return state.

25.3.3.3 GeneratorResume ( generator, value )

The abstract operation GeneratorResume with arguments generator and value performs the following steps:

  1. Let state be GeneratorValidate(generator).
  2. ReturnIfAbrupt(state).
  3. If state is "completed", return CreateIterResultObject(undefined, true).
  4. Assert: state is either "suspendedStart" or "suspendedYield".
  5. Let genContext be the value of generator’s [[GeneratorContext]] internal slot.
  6. Let methodContext be the running execution context.
  7. Suspend methodContext.
  8. Set generator’s [[GeneratorState]] internal slot to "executing".
  9. Push genContext onto the execution context stack; genContext is now the running execution context.
  10. Resume the suspended evaluation of genContext using NormalCompletion(value) as the result of the operation that suspended it. Let result be the value returned by the resumed computation.
  11. Assert: When we return here, genContext has already been removed from the execution context stack and methodContext is the currently running execution context.
  12. Return result.

25.3.3.4 GeneratorResumeAbrupt(generator, abruptCompletion)

The abstract operation GeneratorResumeAbrupt with arguments generator and abruptCompletion performs the following steps:

  1. Let state be GeneratorValidate(generator).
  2. ReturnIfAbrupt(state).
  3. If state is "suspendedStart", then
    1. Set generator’s [[GeneratorState]] internal slot to "completed".
    2. Once a generator enters the "completed" state it never leaves it and its associated execution context is never resumed. Any execution state associated with generator can be discarded at this point.
    3. Let state be "completed".
  4. If state is "completed", then
    1. If abruptCompletion.[[type]] is return, then
      1. Return CreateIterResultObject(abruptCompletion.[[value]], true).
    2. Return Completion(abruptCompletion).
  5. Assert: state is "suspendedYield".
  6. Let genContext be the value of generator’s [[GeneratorContext]] internal slot.
  7. Let methodContext be the running execution context.
  8. Suspend methodContext.
  9. Set generator’s [[GeneratorState]] internal slot to "executing".
  10. Push genContext onto the execution context stack; genContext is now the running execution context.
  11. Resume the suspended evaluation of genContext using abruptCompletion as the result of the operation that suspended it. Let result be the completion record returned by the resumed computation.
  12. Assert: When we return here, genContext has already been removed from the execution context stack and methodContext is the currently running execution context.
  13. Return Completion(result).

25.3.3.5 GeneratorYield ( iterNextObj )

The abstract operation GeneratorYield with argument iterNextObj performs the following steps:

  1. Assert: iterNextObj is an Object that implements the IteratorResult interface.
  2. Let genContext be the running execution context.
  3. Assert: genContext is the execution context of a generator.
  4. Let generator be the value of the Generator component of genContext.
  5. Set the value of generator’s [[GeneratorState]] internal slot to "suspendedYield".
  6. Remove genContext from the execution context stack and restore the execution context that is at the top of the execution context stack as the running execution context.
  7. Set the code evaluation state of genContext such that when evaluation is resumed with a Completion resumptionValue the following steps will be performed:
    1. Return resumptionValue.
    2. NOTE: This returns to the evaluation of the YieldExpression production that originally called this abstract operation.
  8. Return NormalCompletion(iterNextObj).
  9. NOTE: This returns to the evaluation of the operation that had most previously resumed evaluation of genContext.

25.4 Promise Objects

A Promise is an object that is used as a placeholder for the eventual results of a deferred (and possibly asynchronous) computation.

Any Promise object is in one of three mutually exclusive states: fulfilled, rejected, and pending:

  • A promise p is fulfilled if p.then(f, r) will immediately enqueue a Job to call the function f.

  • A promise p is rejected if p.then(f, r) will immediately enqueue a Job to call the function r.

  • A promise is pending if it is neither fulfilled nor rejected.

A promise is said to be settled if it is not pending, i.e. if it is either fulfilled or rejected.

A promise is resolved if it is settled or if it has been “locked in” to match the state of another promise. Attempting to resolve or reject a resolved promise has no effect. A promise is unresolved if it is not resolved. An unresolved promise is always in the pending state. A resolved promise may be pending, fulfilled or rejected.

25.4.1 Promise Abstract Operations

25.4.1.1 PromiseCapability Records

A PromiseCapability is a Record value used to encapsulate a promise object along with the functions that are capable of resolving or rejecting that promise object. PromiseCapability records are produced by the NewPromiseCapability abstract operation.

PromiseCapability Records have the fields listed in Table 57.

Table 57 — PromiseCapability Record Fields
Field Name Value Meaning
[[Promise]] An object An object that is usable as a promise.
[[Resolve]] A function object The function that is used to resolve the given promise object.
[[Reject]] A function object The function that is used to reject the given promise object.

25.4.1.1.1 IfAbruptRejectPromise ( value, capability )

IfAbruptRejectPromise is a short hand for a sequence of algorithm steps that use a PromiseCapability record. An algorithm step of the form:

  1. IfAbruptRejectPromise(value, capability).

means the same thing as:

  1. If value is an abrupt completion,
    1. Let rejectResult be Call(capability.[[Reject]], undefined, «value.[[value]]»).
    2. ReturnIfAbrupt(rejectResult).
    3. Return capability.[[Promise]].
  2. Else if value is a Completion Record, let value be value.[[value]].

25.4.1.2 PromiseReaction Records

The PromiseReaction is a Record value used to store information about how a promise should react when it becomes resolved or rejected with a given value. PromiseReaction records are created by the then method of the Promise prototype, and are used by a PromiseReactionJob.

PromiseReaction records have the fields listed in Table 58.

Table 58 — PromiseReaction Record Fields
Field Name Value Meaning
[[Capabilities]] A PromiseCapability record The capabilities of the promise for which this record provides a reaction handler.
[[Handler]] A function object or a String The function that should be applied to the incoming value, and whose return value will govern what happens to the derived promise. If [[Handler]] is "Identity" it is equivalent to a function that simply returns its first argument. If [[Handler]] is "Thrower" it is equivalent to a function that throws its first argument as an exception.

25.4.1.3 CreateResolvingFunctions ( promise )

When CreateResolvingFunctions is performed with argument promise, the following steps are taken:

  1. Let alreadyResolved be a new Record { [[value]]: false }.
  2. Let resolve be a new built-in function object as defined in Promise Resolve Functions (25.4.1.3.2).
  3. Set the [[Promise]] internal slot of resolve to promise.
  4. Set the [[AlreadyResolved]] internal slot of resolve to alreadyResolved.
  5. Let reject be a new built-in function object as defined in Promise Reject Functions (25.4.1.3.1).
  6. Set the [[Promise]] internal slot of reject to promise.
  7. Set the [[AlreadyResolved]] internal slot of reject to alreadyResolved.
  8. Return a new Record { [[Resolve]]: resolve, [[Reject]]: reject }.

25.4.1.3.1 Promise Reject Functions

A promise reject function is an anonymous built-in function that has [[Promise]] and [[AlreadyResolved]] internal slots.

When a promise reject function F is called with argument reason, the following steps are taken:

  1. Assert: F has a [[Promise]] internal slot whose value is an Object.
  2. Let promise be the value of F's [[Promise]] internal slot.
  3. Let alreadyResolved be the value of F's [[AlreadyResolved]] internal slot.
  4. If alreadyResolved.[[value]] is true, return undefined.
  5. Set alreadyResolved.[[value]] to true.
  6. Return RejectPromise(promise, reason).

The length property of a promise reject function is 1.

25.4.1.3.2 Promise Resolve Functions

A promise resolve function is an anonymous built-in function that has [[Promise]] and [[AlreadyResolved]] internal slots.

When a promise resolve function F is called with argument resolution, the following steps are taken:

  1. Assert: F has a [[Promise]] internal slot whose value is an Object.
  2. Let promise be the value of F's [[Promise]] internal slot.
  3. Let alreadyResolved be the value of F's [[AlreadyResolved]] internal slot.
  4. If alreadyResolved.[[value]] is true, return undefined.
  5. Set alreadyResolved.[[value]] to true.
  6. If SameValue(resolution, promise) is true, then
    1. Let selfResolutionError be a newly created TypeError object.
    2. Return RejectPromise(promise, selfResolutionError).
  7. If Type(resolution) is not Object, then
    1. Return FulfillPromise(promise, resolution).
  8. Let then be Get(resolution, "then").
  9. If then is an abrupt completion, then
    1. Return RejectPromise(promise, then.[[value]]).
  10. Let thenAction be then.[[value]].
  11. If IsCallable(thenAction) is false, then
    1. Return FulfillPromise(promise, resolution).
  12. Perform EnqueueJob ("PromiseJobs", PromiseResolveThenableJob, «‍promise, resolution, thenAction»)
  13. Return undefined.

The length property of a promise resolve function is 1.

25.4.1.4 FulfillPromise ( promise, value)

When the FulfillPromise abstract operation is called with arguments promise and value the following steps are taken:

  1. Assert: the value of promise's [[PromiseState]] internal slot is "pending".
  2. Let reactions be the value of promise's [[PromiseFulfillReactions]] internal slot.
  3. Set the value of promise's [[PromiseResult]] internal slot to value.
  4. Set the value of promise's [[PromiseFulfillReactions]] internal slot to undefined.
  5. Set the value of promise's [[PromiseRejectReactions]] internal slot to undefined.
  6. Set the value of promise's [[PromiseState]] internal slot to "fulfilled".
  7. Return TriggerPromiseReactions(reactions, value).

25.4.1.5 NewPromiseCapability ( C )

The abstract operation NewPromiseCapability takes a constructor function, and attempts to use that constructor function in the fashion of the built-in Promise constructor to create a Promise object and extract its resolve and reject functions. The promise plus the resolve and reject functions are used to initialize a new PromiseCapability record which is returned as the value of this abstract operation.

  1. If IsConstructor(C) is false, throw a TypeError exception.
  2. NOTE C is assumed to be a constructor function that supports the parameter conventions of the Promise constructor (see 25.4.3.1).
  3. Let promiseCapability be a new PromiseCapability { [[Promise]]: undefined, [[Resolve]]: undefined, [[Reject]]: undefined }.
  4. Let executor be a new built-in function object as defined in GetCapabilitiesExecutor Functions (25.4.1.5.1).
  5. Set the [[Capability]] internal slot of executor to promiseCapability.
  6. Let promise be Construct(C, «executor»).
  7. ReturnIfAbrupt(promise).
  8. If IsCallable(promiseCapability.[[Resolve]]) is false, throw a TypeError exception.
  9. If IsCallable(promiseCapability.[[Reject]]) is false, throw a TypeError exception.
  10. Set promiseCapability.[[Promise]] to promise.
  11. Return promiseCapability.

NOTE This abstract operation supports Promise subclassing, as it is generic on any constructor that calls a passed executor function argument in the same way as the Promise constructor. It is used to generalize static methods of the Promise constructor to any subclass.

25.4.1.5.1 GetCapabilitiesExecutor Functions

A GetCapabilitiesExecutor function is an anonymous built-in function that has a [[Capability]] internal slot.

When a GetCapabilitiesExecutor function F is called with arguments resolve and reject the following steps are taken:

  1. Assert: F has a [[Capability]] internal slot whose value is a PromiseCapability Record.
  2. Let promiseCapability be the value of F's [[Capability]] internal slot.
  3. If promiseCapability.[[Resolve]] is not undefined, throw a TypeError exception.
  4. If promiseCapability.[[Reject]] is not undefined, throw a TypeError exception.
  5. Set promiseCapability.[[Resolve]] to resolve.
  6. Set promiseCapability.[[Reject]] to reject.
  7. Return undefined.

The length property of a GetCapabilitiesExecutor function is 2.

25.4.1.6 IsPromise ( x )

The abstract operation IsPromise checks for the promise brand on an object.

  1. If Type(x) is not Object, return false.
  2. If x does not have a [[PromiseState]] internal slot, return false.
  3. Return true.

25.4.1.7 RejectPromise ( promise, reason)

When the RejectPromise abstract operation is called with arguments promise and reason the following steps are taken:

  1. Assert: the value of promise's [[PromiseState]] internal slot is "pending".
  2. Let reactions be the value of promise's [[PromiseRejectReactions]] internal slot.
  3. Set the value of promise's [[PromiseResult]] internal slot to reason.
  4. Set the value of promise's [[PromiseFulfillReactions]] internal slot to undefined.
  5. Set the value of promise's [[PromiseRejectReactions]] internal slot to undefined.
  6. Set the value of promise's [[PromiseState]] internal slot to "rejected".
  7. Return TriggerPromiseReactions(reactions, reason).

25.4.1.8 TriggerPromiseReactions ( reactions, argument )

The abstract operation TriggerPromiseReactions takes a collection of PromiseReactionRecords and enqueues a new Job for each record. Each such Job processes the [[Handler]] of the PromiseReactionRecord, and if the [[Handler]] is a function calls it passing the given argument.

  1. Repeat for each reaction in reactions, in original insertion order
    1. Perform EnqueueJob("PromiseJobs", PromiseReactionJob, «‍reaction, argument»).
  2. Return undefined.

25.4.2 Promise Jobs

25.4.2.1 PromiseReactionJob ( reaction, argument )

The job PromiseReactionJob with parameters reaction and argument applies the appropriate handler to the incoming value, and uses the handler's return value to resolve or reject the derived promise associated with that handler.

  1. Assert: reaction is a PromiseReaction Record.
  2. Let promiseCapability be reaction.[[Capabilities]].
  3. Let handler be reaction.[[Handler]].
  4. If handler is "Identity", let handlerResult be NormalCompletion(argument).
  5. Else if handler is "Thrower", let handlerResult be Completion{[[type]]: throw, [[value]]: argument, [[target]]: empty}.
  6. Else, let handlerResult be Call(handler, undefined, «argument»).
  7. If handlerResult is an abrupt completion, then
    1. Let status be Call(promiseCapability.[[Reject]], undefined, «handlerResult.[[value]]»).
    2. NextJob Completion(status).
  8. Let status be Call(promiseCapability.[[Resolve]], undefined, «handlerResult.[[value]]»).
  9. NextJob Completion(status).

25.4.2.2 PromiseResolveThenableJob ( promiseToResolve, thenable, then)

The job PromiseResolveThenableJob with parameters promiseToResolve, thenable, and then performs the following steps:

  1. Let resolvingFunctions be CreateResolvingFunctions(promiseToResolve).
  2. Let thenCallResult be Call(then, thenable, «resolvingFunctions.[[Resolve]], resolvingFunctions.[[Reject]]»).
  3. If thenCallResult is an abrupt completion,
    1. Let status be Call(resolvingFunctions.[[Reject]], undefined, «thenCallResult.[[value]]»).
    2. NextJob Completion(status).
  4. NextJob Completion(thenCallResult).

NOTE This Job uses the supplied thenable and its then method to resolve the given promise. This process must take place as a Job to ensure that the evaluation of the then method occurs after evaluation of any surrounding code has completed.

25.4.3 The Promise Constructor

The Promise constructor is the %Promise% intrinsic object and the initial value of the Promise property of the global object. When called as a constructor it creates and initializes a new Promise object. Promise is not intended to be called as a function and will throw an exception when called in that manner.

The Promise constructor is designed to be subclassable. It may be used as the value in an extends clause of a class definition. Subclass constructors that intend to inherit the specified Promise behaviour must include a super call to the Promise constructor to create and initialize the subclass instance with the internal state necessary to support the Promise and Promise.prototype built-in methods.

25.4.3.1 Promise ( executor )

When the Promise function is called with argument executor the following steps are taken:

  1. If NewTarget is undefined, throw a TypeError exception.
  2. If IsCallable(executor) is false, throw a TypeError exception.
  3. Let promise be OrdinaryCreateFromConstructor(NewTarget, "%PromisePrototype%", «‍[[PromiseState]], [[PromiseResult]], [[PromiseFulfillReactions]], [[PromiseRejectReactions]]» ).
  4. ReturnIfAbrupt(promise).
  5. Set promise's [[PromiseState]] internal slot to "pending".
  6. Set promise's [[PromiseFulfillReactions]] internal slot to a new empty List.
  7. Set promise's [[PromiseRejectReactions]] internal slot to a new empty List.
  8. Let resolvingFunctions be CreateResolvingFunctions(promise).
  9. Let completion be Call(executor, undefined, «resolvingFunctions.[[Resolve]], resolvingFunctions.[[Reject]]»).
  10. If completion is an abrupt completion, then
    1. Let status be Call(resolvingFunctions.[[Reject]], undefined, «completion.[[value]]»).
    2. ReturnIfAbrupt(status).
  11. Return promise.

NOTE The executor argument must be a function object. It is called for initiating and reporting completion of the possibly deferred action represented by this Promise object. The executor is called with two arguments: resolve and reject. These are functions that may be used by the executor function to report eventual completion or failure of the deferred computation. Returning from the executor function does not mean that the deferred action has been completed but only that the request to eventually perform the deferred action has been accepted.

The resolve function that is passed to an executor function accepts a single argument. The executor code may eventually call the resolve function to indicate that it wishes to resolve the associated Promise object. The argument passed to the resolve function represents the eventual value of the deferred action and can be either the actual fulfillment value or another Promise object which will provide the value if it is fulfilled.

The reject function that is passed to an executor function accepts a single argument. The executor code may eventually call the reject function to indicate that the associated Promise is rejected and will never be fulfilled. The argument passed to the reject function is used as the rejection value of the promise. Typically it will be an Error object.

The resolve and reject functions passed to an executor function by the Promise constructor have the capability to actually resolve and reject the associated promise. Subclasses may have different constructor behaviour that passes in customized values for resolve and reject.

25.4.4 Properties of the Promise Constructor

The value of the [[Prototype]] internal slot of the Promise constructor is the intrinsic object %FunctionPrototype% (19.2.3).

Besides the length property (whose value is 1), the Promise constructor has the following properties:

25.4.4.1 Promise.all ( iterable )

The all function returns a new promise which is fulfilled with an array of fulfillment values for the passed promises, or rejects with the reason of the first passed promise that rejects. It resolves all elements of the passed iterable to promises as it runs this algorithm.

  1. Let C be the this value.
  2. If Type(C) is not Object, throw a TypeError exception.
  3. Let S be Get(C, @@species).
  4. ReturnIfAbrupt(S).
  5. If S is neither undefined nor null, let C be S.
  6. Let promiseCapability be NewPromiseCapability(C).
  7. ReturnIfAbrupt(promiseCapability).
  8. Let iterator be GetIterator(iterable).
  9. IfAbruptRejectPromise(iterator, promiseCapability).
  10. Let iteratorRecord be Record {[[iterator]]: iterator, [[done]]: false}.
  11. Let result be PerformPromiseAll(iteratorRecord, C, promiseCapability).
  12. If result is an abrupt completion,
    1. If iteratorRecord.[[done]] is false, let result be IteratorClose(iterator, result).
    2. IfAbruptRejectPromise(result, promiseCapability).
  13. Return Completion(result).

NOTE The all function requires its this value to be a constructor function that supports the parameter conventions of the Promise constructor.

25.4.4.1.1 Runtime Semantics: PerformPromiseAll( iteratorRecord, constructor, resultCapability)

When the PerformPromiseAll abstract operation is called with arguments iteratorRecord, constructor, and resultCapability the following steps are taken:

  1. Assert: constructor is a constructor function.
  2. Assert: resultCapability is a PromiseCapability record.
  3. Let values be a new empty List.
  4. Let remainingElementsCount be a new Record { [[value]]: 1 }.
  5. Let index be 0.
  6. Repeat
    1. Let next be IteratorStep(iteratorRecord.[[iterator]]).
    2. If next is an abrupt completion, set iteratorRecord.[[done]] to true.
    3. ReturnIfAbrupt(next).
    4. If next is false,
      1. Set iteratorRecord.[[done]] to true.
      2. Set remainingElementsCount.[[value]] to remainingElementsCount.[[value]] − 1.
      3. If remainingElementsCount.[[value]] is 0,
        1. Let valuesArray be CreateArrayFromList(values).
        2. Let resolveResult be Call(resultCapability.[[Resolve]], undefined, «valuesArray»).
        3. ReturnIfAbrupt(resolveResult)
      4. Return resultCapability.[[Promise]].
    5. Let nextValue be IteratorValue(next).
    6. If nextValue is an abrupt completion, set iteratorRecord.[[done]] to true.
    7. ReturnIfAbrupt(nextValue).
    8. Append undefined to values.
    9. Let nextPromise be Invoke(constructor, "resolve", «‍nextValue»).
    10. ReturnIfAbrupt(nextPromise ).
    11. Let resolveElement be a new built-in function object as defined in Promise.all Resolve Element Functions.
    12. Set the [[AlreadyCalled]] internal slot of resolveElement to a new Record {[[value]]: false }.
    13. Set the [[Index]] internal slot of resolveElement to index.
    14. Set the [[Values]] internal slot of resolveElement to values.
    15. Set the [[Capabilities]] internal slot of resolveElement to resultCapability.
    16. Set the [[RemainingElements]] internal slot of resolveElement to remainingElementsCount.
    17. Set remainingElementsCount.[[value]] to remainingElementsCount.[[value]] + 1.
    18. Let result be Invoke(nextPromise, "then", «‍resolveElement, resultCapability.[[Reject]]»).
    19. ReturnIfAbrupt(result).
    20. Set index to index + 1.

25.4.4.1.2 Promise.all Resolve Element Functions

A Promise.all resolve element function is an anonymous built-in function that is used to resolve a specific Promise.all element. Each Promise.all resolve element function has [[Index]], [[Values]], [[Capabilities]], [[RemainingElements]], and [[AlreadyCalled]] internal slots.

When a Promise.all resolve element function F is called with argument x, the following steps are taken:

  1. Let alreadyCalled be the value of F's [[AlreadyCalled]] internal slot.
  2. If alreadyCalled.[[value]] is true, return undefined.
  3. Set alreadyCalled.[[value]] to true.
  4. Let index be the value of F's [[Index]] internal slot.
  5. Let values be the value of F's [[Values]] internal slot.
  6. Let promiseCapability be the value of F's [[Capabilities]] internal slot.
  7. Let remainingElementsCount be the value of F's [[RemainingElements]] internal slot.
  8. Set values[index] to x.
  9. Set remainingElementsCount.[[value]] to remainingElementsCount.[[value]] - 1.
  10. If remainingElementsCount.[[value]] is 0,
    1. Let valuesArray be CreateArrayFromList(values).
    2. Return Call(promiseCapability.[[Resolve]], undefined, «valuesArray»).
  11. Return undefined.

The length property of a Promise.all resolve element function is 1.

25.4.4.2 Promise.prototype

The initial value of Promise.prototype is the intrinsic object %PromisePrototype% (25.4.5).

This property has the attributes { [[Writable]]: false, [[Enumerable]]: false, [[Configurable]]: false }.

25.4.4.3 Promise.race ( iterable )

The race function returns a new promise which is settled in the same way as the first passed promise to settle. It resolves all elements of the passed iterable to promises as it runs this algorithm.

  1. Let C be the this value.
  2. If Type(C) is not Object, throw a TypeError exception.
  3. Let S be Get(C, @@species).
  4. ReturnIfAbrupt(S).
  5. If S is neither undefined nor null, let C be S.
  6. Let promiseCapability be NewPromiseCapability(C).
  7. ReturnIfAbrupt(promiseCapability).
  8. Let iterator be GetIterator(iterable).
  9. IfAbruptRejectPromise(iterator, promiseCapability).
  10. Let iteratorRecord be Record {[[iterator]]: iterator, [[done]]: false}.
  11. Let result be PerformPromiseRace(iteratorRecord, promiseCapability, C).
  12. If result is an abrupt completion, then
    1. If iteratorRecord.[[done]] is false, let result be IteratorClose(iterator,result).
    2. IfAbruptRejectPromise(result, promiseCapability).
  13. Return Completion(result).

NOTE 1 If the iterable argument is empty or if none of the promises in iterable ever settle then the pending promise returned by this method will never be settled

NOTE 2 The race function expects its this value to be a constructor function that supports the parameter conventions of the Promise constructor. It also expects that its this value provides a resolve method.

25.4.4.3.1 Runtime Semantics: PerformPromiseRace ( iteratorRecord, promiseCapability, C )

When the PerformPromiseRace abstract operation is called with arguments iteratorRecord, promiseCapability, and C the following steps are taken:

  1. Repeat
    1. Let next be IteratorStep(iteratorRecord.[[iterator]]).
    2. If next is an abrupt completion, set iteratorRecord.[[done]] to true.
    3. ReturnIfAbrupt(next).
    4. If next is false, then
      1. Set iteratorRecord.[[done]] to true.
      2. Return promiseCapability.[[Promise]].
    5. Let nextValue be IteratorValue(next).
    6. If nextValue is an abrupt completion, set iteratorRecord.[[done]] to true.
    7. ReturnIfAbrupt(nextValue).
    8. Let nextPromise be Invoke(C, "resolve", «‍nextValue»).
    9. ReturnIfAbrupt(nextPromise).
    10. Let result be Invoke(nextPromise, "then", «‍promiseCapability.[[Resolve]], promiseCapability.[[Reject]]»).
    11. ReturnIfAbrupt(result).

25.4.4.4 Promise.reject ( r )

The reject function returns a new promise rejected with the passed argument.

  1. Let C be the this value.
  2. If Type(C) is not Object, throw a TypeError exception.
  3. Let promiseCapability be NewPromiseCapability(C).
  4. ReturnIfAbrupt(promiseCapability).
  5. Let rejectResult be Call(promiseCapability.[[Reject]], undefined, «r»).
  6. ReturnIfAbrupt(rejectResult).
  7. Return promiseCapability.[[Promise]].

NOTE The reject function expects its this value to be a constructor function that supports the parameter conventions of the Promise constructor.

25.4.4.5 Promise.resolve ( x )

The resolve function returns either a new promise resolved with the passed argument, or the argument itself if the argument is a promise produced by this constructor.

  1. Let C be the this value.
  2. If Type(C) is not Object, throw a TypeError exception.
  3. If IsPromise(x) is true,
    1. Let xConstructor be Get(x, "constructor").
    2. ReturnIfAbrupt(xConstructor).
    3. If SameValue(xConstructor, C) is true, return x.
  4. Let promiseCapability be NewPromiseCapability(C).
  5. ReturnIfAbrupt(promiseCapability).
  6. Let resolveResult be Call(promiseCapability.[[Resolve]], undefined, «x»).
  7. ReturnIfAbrupt(resolveResult).
  8. Return promiseCapability.[[Promise]].

NOTE The resolve function expects its this value to be a constructor function that supports the parameter conventions of the Promise constructor.

25.4.4.6 get Promise [ @@species ]

Promise[@@species] is an accessor property whose set accessor function is undefined. Its get accessor function performs the following steps:

  1. Return the this value.

The value of the name property of this function is "get [Symbol.species]".

NOTE Promise prototype methods normally use their this object’s constructor to create a derived object. However, a subclass constructor may over-ride that default behaviour by redefining its @@species property.

25.4.5 Properties of the Promise Prototype Object

The Promise prototype object is the intrinsic object %PromisePrototype%. The value of the [[Prototype]] internal slot of the Promise prototype object is the intrinsic object %ObjectPrototype% (19.1.3). The Promise prototype object is an ordinary object. It does not have a [[PromiseState]] internal slot or any of the other internal slots of Promise instances.

25.4.5.1 Promise.prototype.catch ( onRejected )

When the catch method is called with argument onRejected the following steps are taken:

  1. Let promise be the this value.
  2. Return Invoke(promise, "then", «‍undefined, onRejected»).

25.4.5.2 Promise.prototype.constructor

The initial value of Promise.prototype.constructor is the intrinsic object %Promise%.

25.4.5.3 Promise.prototype.then ( onFulfilled , onRejected )

When the then method is called with arguments onFulfilled and onRejected the following steps are taken:

  1. Let promise be the this value.
  2. If IsPromise(promise) is false, throw a TypeError exception.
  3. Let C be SpeciesConstructor(promise, %Promise%).
  4. ReturnIfAbrupt(C).
  5. Let resultCapability be NewPromiseCapability(C).
  6. ReturnIfAbrupt(resultCapability).
  7. Return PerformPromiseThen(promise, onFulfilled, onRejected, resultCapability).

25.4.5.3.1 PerformPromiseThen ( promise, onFulfilled, onRejected, resultCapability )

The abstract operation PerformPromiseThen performs the “then” operation on promise using onFulfilled and onRejected as its settlement actions. The result is resultCapability’s promise.

  1. Assert: IsPromise(promise) is true.
  2. Assert: resultCapability is a PromiseCapability record.
  3. If IsCallable(onFulfilled) is false, then
    1. Let onFulfilled be "Identity".
  4. If IsCallable(onRejected) is false, then
    1. Let onRejected be "Thrower".
  5. Let fulfillReaction be the PromiseReaction { [[Capabilities]]: resultCapability, [[Handler]]: onFulfilled }.
  6. Let rejectReaction be the PromiseReaction { [[Capabilities]]: resultCapability, [[Handler]]: onRejected}.
  7. If the value of promise's [[PromiseState]] internal slot is "pending",
    1. Append fulfillReaction as the last element of the List that is the value of promise's [[PromiseFulfillReactions]] internal slot.
    2. Append rejectReaction as the last element of the List that is the value of promise's [[PromiseRejectReactions]] internal slot.
  8. Else if the value of promise's [[PromiseState]] internal slot is "fulfilled",
    1. Let value be the value of promise's [[PromiseResult]] internal slot.
    2. Perform EnqueueJob("PromiseJobs", PromiseReactionJob, «‍fulfillReaction, value»).
  9. Else if the value of promise's [[PromiseState]] internal slot is "rejected",
    1. Let reason be the value of promise's [[PromiseResult]] internal slot.
    2. Perform EnqueueJob("PromiseJobs", PromiseReactionJob, «‍rejectReaction, reason»).
  10. Return resultCapability.[[Promise]].

25.4.5.4 Promise.prototype [ @@toStringTag ]

The initial value of the @@toStringTag property is the String value "Promise".

This property has the attributes { [[Writable]]: false, [[Enumerable]]: false, [[Configurable]]: true }.

25.4.6 Properties of Promise Instances

Promise instances are ordinary objects that inherit properties from the Promise prototype object (the intrinsic, %PromisePrototype%). Promise instances are initially created with the internal slots described in Table 59.

Table 59 — Internal Slots of Promise Instances
Internal Slot Description
[[PromiseState]] A String value that governs how a promise will react to incoming calls to its then method. The possible values are: "pending", "fulfilled", and "rejected".
[[PromiseResult]] The value with which the promise has been fulfilled or rejected, if any. Only meaningful if [[PromiseState]] is not "pending".
[[PromiseFulfillReactions]] A List of PromiseReaction records to be processed when/if the promise transitions from the "pending" state to the "fulfilled" state.
[[PromiseRejectReactions]] A List of PromiseReaction records to be processed when/if the promise transitions from the "pending" state to the "rejected" state.

26 Reflection

26.1 The Reflect Object

The Reflect object is the %Reflect% intrinsic object and the initial value of the Reflect property of the global object.The Reflect object is an ordinary object.

The value of the [[Prototype]] internal slot of the Reflect object is the intrinsic object %ObjectPrototype% (19.1.3).

The Reflect object is not a function object. It does not have a [[Construct]] internal method; it is not possible to use the Reflect object as a constructor with the new operator. The Reflect object also does not have a [[Call]] internal method; it is not possible to invoke the Reflect object as a function.

26.1.1 Reflect.apply ( target, thisArgument, argumentsList )

When the apply function is called with arguments target, thisArgument, and argumentsList the following steps are taken:

  1. If IsCallable(target) is false, throw a TypeError exception.
  2. Let args be CreateListFromArrayLike(argumentsList).
  3. ReturnIfAbrupt(args).
  4. Perform PrepareForTailCall().
  5. Return Call(target, thisArgument, args).

26.1.2 Reflect.construct ( target, argumentsList [, newTarget] )

When the construct function is called with arguments target, argumentsList, and newTarget the following steps are taken:

  1. If IsConstructor(target) is false, throw a TypeError exception.
  2. If newTarget is not present, let newTarget be target.
  3. Else, if IsConstructor(newTarget) is false, throw a TypeError exception.
  4. Let args be CreateListFromArrayLike(argumentsList).
  5. ReturnIfAbrupt(args).
  6. Return Construct(target, args, newTarget).

The length property of the construct function is 2.

26.1.3 Reflect.defineProperty ( target, propertyKey, attributes )

When the defineProperty function is called with arguments target, propertyKey, and attributes the following steps are taken:

  1. If Type(target) is not Object, throw a TypeError exception.
  2. Let key be ToPropertyKey(propertyKey).
  3. ReturnIfAbrupt(key).
  4. Let desc be ToPropertyDescriptor(attributes).
  5. ReturnIfAbrupt(desc).
  6. Return target.[[DefineOwnProperty]](key, desc).

26.1.4 Reflect.deleteProperty ( target, propertyKey )

When the deleteProperty function is called with arguments target and propertyKey, the following steps are taken:

  1. If Type(target) is not Object, throw a TypeError exception.
  2. Let key be ToPropertyKey(propertyKey).
  3. ReturnIfAbrupt(key).
  4. Return target.[[Delete]](key).

26.1.5 Reflect.enumerate ( target )

When the enumerate function is called with argument target the following steps are taken:

  1. If Type(target) is not Object, throw a TypeError exception.
  2. Return target.[[Enumerate]]().

26.1.6 Reflect.get ( target, propertyKey [ , receiver ])

When the get function is called with arguments target, propertyKey, and receiver the following steps are taken:

  1. If Type(target) is not Object, throw a TypeError exception.
  2. Let key be ToPropertyKey(propertyKey).
  3. ReturnIfAbrupt(key).
  4. If receiver is not present, then
    1. Let receiver be target.
  5. Return target.[[Get]](key, receiver).

The length property of the get function is 2.

26.1.7 Reflect.getOwnPropertyDescriptor ( target, propertyKey )

When the getOwnPropertyDescriptor function is called with arguments target and propertyKey, the following steps are taken:

  1. If Type(target) is not Object, throw a TypeError exception.
  2. Let key be ToPropertyKey(propertyKey).
  3. ReturnIfAbrupt(key).
  4. Let desc be target.[[GetOwnProperty]](key).
  5. ReturnIfAbrupt(desc).
  6. Return FromPropertyDescriptor(desc).

26.1.8 Reflect.getPrototypeOf ( target )

When the getPrototypeOf function is called with argument target the following steps are taken:

  1. If Type(target) is not Object, throw a TypeError exception.
  2. Return target.[[GetPrototypeOf]]().

26.1.9 Reflect.has ( target, propertyKey )

When the has function is called with arguments target and propertyKey, the following steps are taken:

  1. If Type(target) is not Object, throw a TypeError exception.
  2. Let key be ToPropertyKey(propertyKey).
  3. ReturnIfAbrupt(key).
  4. Return target.[[HasProperty]](key).

26.1.10 Reflect.isExtensible (target)

When the isExtensible function is called with argument target the following steps are taken:

  1. If Type(target) is not Object, throw a TypeError exception.
  2. Return target.[[IsExtensible]]().

26.1.11 Reflect.ownKeys ( target )

When the ownKeys function is called with argument target the following steps are taken:

  1. If Type(target) is not Object, throw a TypeError exception.
  2. Let keys be target.[[OwnPropertyKeys]]().
  3. ReturnIfAbrupt(keys).
  4. Return CreateArrayFromList(keys).

26.1.12 Reflect.preventExtensions ( target )

When the preventExtensions function is called with argument target, the following steps are taken:

  1. If Type(target) is not Object, throw a TypeError exception.
  2. Return target.[[PreventExtensions]]().

26.1.13 Reflect.set ( target, propertyKey, V [ , receiver ] )

When the set function is called with arguments target, V, propertyKey, and receiver the following steps are taken:

  1. If Type(target) is not Object, throw a TypeError exception.
  2. Let key be ToPropertyKey(propertyKey).
  3. ReturnIfAbrupt(key).
  4. If receiver is not present, then
    1. Let receiver be target.
  5. Return target.[[Set]](key, V, receiver).

The length property of the set function is 3.

26.1.14 Reflect.setPrototypeOf ( target, proto )

When the setPrototypeOf function is called with arguments target and propertyKey, the following steps are taken:

  1. If Type(target) is not Object, throw a TypeError exception.
  2. If Type(proto) is not Object and proto is not null, throw a TypeError exception
  3. Return target.[[SetPrototypeOf]](proto).

26.2 Proxy Objects

26.2.1 The Proxy Constructor

The Proxy constructor is the %Proxy% intrinsic object and the initial value of the Proxy property of the global object. When called as a constructor it creates and initializes a new proxy exotic object. Proxy is not intended to be called as a function and will throw an exception when called in that manner.

26.2.1.1 Proxy ( target, handler )

When Proxy is called with arguments target and handler performs the following steps:

  1. If NewTarget is undefined, throw a TypeError exception.
  2. Return ProxyCreate(target, handler).

26.2.2 Properties of the Proxy Constructor

The value of the [[Prototype]] internal slot of the Proxy constructor is the intrinsic object %FunctionPrototype% (19.2.3).

The Proxy constructor does not have a prototype property because proxy exotic objects do not have a [[Prototype]] internal slot that requires initialization.

Besides the length property (whose value is 2), the Proxy constructor has the following properties:

26.2.2.1 Proxy.revocable ( target, handler )

The Proxy.revocable function is used to create a revocable Proxy object. When Proxy.revocable is called with arguments target and handler the following steps are taken:

  1. Let p be ProxyCreate(target, handler).
  2. ReturnIfAbrupt(p).
  3. Let revoker be a new built-in function object as defined in 26.2.2.1.1.
  4. Set the [[RevocableProxy]] internal slot of revoker to p.
  5. Let result be ObjectCreate(%ObjectPrototype%).
  6. Perform CreateDataProperty(result, "proxy", p).
  7. Perform CreateDataProperty(result, "revoke", revoker).
  8. Return result.

26.2.2.1.1 Proxy Revocation Functions

A Proxy revocation function is an anonymous function that has the ability to invalidate a specific Proxy object.

Each Proxy revocation function has a [[RevocableProxy]] internal slot.

When a Proxy revocation function, F, is called the following steps are taken:

  1. Let p be the value of F’s [[RevocableProxy]] internal slot.
  2. If p is null, return undefined.
  3. Set the value of F’s [[RevocableProxy]] internal slot to null.
  4. Assert: p is a Proxy object.
  5. Set the [[ProxyTarget]] internal slot of p to null.
  6. Set the [[ProxyHandler]] internal slot of p to null.
  7. Return undefined.

26.3 Module Namespace Objects

A Module Namespace Object is a module namespace exotic object that provides runtime property-based access to a module’s exported bindings. There is no constructor function for Module Namespace Objects. Instead, such an object is created for each module that is imported by an ImportDeclaration that includes a NameSpaceImport (See 15.2.2).

In addition to the properties specified in 9.4.6 each Module Namespace Object has the own following properties:

26.3.1 @@toStringTag

The initial value of the @@toStringTag property is the String value "Module".

This property has the attributes { [[Writable]]: false, [[Enumerable]]: false, [[Configurable]]: true }.

26.3.2 [ @@iterator ] ( )

When the @@iterator method is called with no arguments, the following steps are taken:

  1. Let N be the this value.
  2. If Type(N) is not Object, throw a TypeError exception.
  3. Return N.[[Enumerate]]().

The value of the name property of this function is "[Symbol.iterator]".

Annex A (informative) Grammar Summary

A.1 Lexical Grammar

SourceCharacter ::
any Unicode code point
InputElementDiv ::
WhiteSpace
LineTerminator
Comment
CommonToken
DivPunctuator
RightBracePunctuator
InputElementRegExp ::
WhiteSpace
LineTerminator
Comment
CommonToken
RightBracePunctuator
RegularExpressionLiteral
InputElementRegExpOrTemplateTail ::
WhiteSpace
LineTerminator
Comment
CommonToken
RegularExpressionLiteral
TemplateSubstitutionTail
InputElementTemplateTail ::
WhiteSpace
LineTerminator
Comment
CommonToken
DivPunctuator
TemplateSubstitutionTail
WhiteSpace ::
<TAB>
<VT>
<FF>
<SP>
<NBSP>
<ZWNBSP>
<USP>
LineTerminator ::
<LF>
<CR>
<LS>
<PS>
LineTerminatorSequence ::
<LF>
<CR> [lookahead ≠ <LF> ]
<LS>
<PS>
<CR> <LF>
Comment ::
MultiLineComment
SingleLineComment
MultiLineComment ::
/* MultiLineCommentCharsopt */
MultiLineCommentChars ::
MultiLineNotAsteriskChar MultiLineCommentCharsopt
* PostAsteriskCommentCharsopt
PostAsteriskCommentChars ::
MultiLineNotForwardSlashOrAsteriskChar MultiLineCommentCharsopt
* PostAsteriskCommentCharsopt
MultiLineNotAsteriskChar ::
SourceCharacter but not *
MultiLineNotForwardSlashOrAsteriskChar ::
SourceCharacter but not one of / or *
SingleLineComment ::
/ SingleLineCommentCharsopt
SingleLineCommentChars ::
SingleLineCommentChar SingleLineCommentCharsopt
SingleLineCommentChar ::
SourceCharacter but not LineTerminator
CommonToken ::
IdentifierName
Punctuator
NumericLiteral
StringLiteral
Template
IdentifierName ::
IdentifierStart
IdentifierName IdentifierPart
IdentifierStart ::
UnicodeIDStart
$
_
\ UnicodeEscapeSequence
IdentifierPart ::
UnicodeIDContinue
$
_
\ UnicodeEscapeSequence
<ZWNJ>
<ZWJ>
UnicodeIDStart ::
any Unicode code point with the Unicode property “ID_Start” or “Other_ID_Start”
UnicodeIDContinue ::
any Unicode code point with the Unicode property “ID_Continue”, “Other_ID_Continue”, or “Other_ID_Start”
ReservedWord ::
Keyword
FutureReservedWord
NullLiteral
BooleanLiteral
Keyword :: one of
break do in typeof
case else instanceof var
catch export new void
class extends return while
const finally super with
continue for switch yield
debugger function this
default if throw
delete import try
FutureReservedWord ::
enum
await

await is only treated as a FutureReservedWord when Module is the goal symbol of the syntactic grammar.

The following tokens are also considered to be FutureReservedWords when parsing strict mode code (see 10.2.1).

implements package protected
interface private public
Punctuator :: one of
{ } ( ) [ ]
. ; , < > <=
>= == != === !==
+ - * % ++ --
<< >> >>> & | ^
! ~ && || ? :
= += -= *= %= <<=
>>= >>>= &= |= ^= =>
DivPunctuator :: one of
/
/=
RightBracePunctuator :: one of
}
NullLiteral ::
null
BooleanLiteral ::
true
false
NumericLiteral ::
DecimalLiteral
BinaryIntegerLiteral
OctalIntegerLiteral
HexIntegerLiteral
DecimalLiteral ::
DecimalIntegerLiteral . DecimalDigitsopt ExponentPartopt
. DecimalDigits ExponentPartopt
DecimalIntegerLiteral ExponentPartopt
DecimalIntegerLiteral ::
0
NonZeroDigit DecimalDigitsopt
DecimalDigits ::
DecimalDigit
DecimalDigits DecimalDigit
DecimalDigit :: one of
0 1 2 3 4 5 6 7 8 9
NonZeroDigit :: one of
1 2 3 4 5 6 7 8 9
ExponentPart ::
ExponentIndicator SignedInteger
ExponentIndicator :: one of
e E
SignedInteger ::
DecimalDigits
+ DecimalDigits
- DecimalDigits
BinaryIntegerLiteral ::
0b BinaryDigits
0B BinaryDigits
BinaryDigits ::
BinaryDigit
BinaryDigits BinaryDigit
BinaryDigit :: one of
0 1
OctalIntegerLiteral ::
0o OctalDigits
0O OctalDigits
OctalDigits ::
OctalDigit
OctalDigits OctalDigit
OctalDigit :: one of
0 1 2 3 4 5 6 7
HexIntegerLiteral ::
0x HexDigits
0X HexDigits
HexDigits ::
HexDigit
HexDigits HexDigit
HexDigit :: one of
0 1 2 3 4 5 6 7 8 9 a b c d e f A B C D E F
StringLiteral ::
" DoubleStringCharactersopt "
' SingleStringCharactersopt '
DoubleStringCharacters ::
DoubleStringCharacter DoubleStringCharactersopt
SingleStringCharacters ::
SingleStringCharacter SingleStringCharactersopt
DoubleStringCharacter ::
SourceCharacter but not one of " or \ or LineTerminator
\ EscapeSequence
LineContinuation
SingleStringCharacter ::
SourceCharacter but not one of ' or \ or LineTerminator
\ EscapeSequence
LineContinuation
LineContinuation ::
\ LineTerminatorSequence
EscapeSequence ::
CharacterEscapeSequence
0 [lookahead ∉ DecimalDigit]
HexEscapeSequence
UnicodeEscapeSequence
CharacterEscapeSequence ::
SingleEscapeCharacter
NonEscapeCharacter
SingleEscapeCharacter :: one of
' " \ b f n r t v
NonEscapeCharacter ::
SourceCharacter but not one of EscapeCharacter or LineTerminator
EscapeCharacter ::
SingleEscapeCharacter
DecimalDigit
x
u
HexEscapeSequence ::
x HexDigit HexDigit
UnicodeEscapeSequence ::
u Hex4Digits
u{ HexDigits }
Hex4Digits ::
HexDigit HexDigit
RegularExpressionLiteral ::
/ RegularExpressionBody / RegularExpressionFlags
RegularExpressionBody ::
RegularExpressionFirstChar RegularExpressionChars
RegularExpressionChars ::
[empty]
RegularExpressionChars RegularExpressionChar
RegularExpressionFirstChar ::
RegularExpressionNonTerminator but not one of * or \ or / or [
RegularExpressionBackslashSequence
RegularExpressionClass
RegularExpressionChar ::
RegularExpressionNonTerminator but not one of \ or / or [
RegularExpressionBackslashSequence
RegularExpressionClass
RegularExpressionBackslashSequence ::
\ RegularExpressionNonTerminator
RegularExpressionNonTerminator ::
SourceCharacter but not LineTerminator
RegularExpressionClass ::
[ RegularExpressionClassChars ]
RegularExpressionClassChars ::
[empty]
RegularExpressionClassChars RegularExpressionClassChar
RegularExpressionClassChar ::
RegularExpressionNonTerminator but not one of ] or \
RegularExpressionBackslashSequence
RegularExpressionFlags ::
[empty]
RegularExpressionFlags IdentifierPart
Template ::
NoSubstitutionTemplate
TemplateHead
NoSubstitutionTemplate ::
` TemplateCharactersopt `
TemplateHead ::
` TemplateCharactersopt ${
TemplateSubstitutionTail ::
TemplateMiddle
TemplateTail
TemplateMiddle ::
} TemplateCharactersopt ${
TemplateTail ::
} TemplateCharactersopt `
TemplateCharacters ::
TemplateCharacter TemplateCharactersopt
TemplateCharacter ::
$ [lookahead ≠ { ]
\ EscapeSequence
LineContinuation
LineTerminatorSequence
SourceCharacter but not one of ` or \ or $ or LineTerminator

A.2 Expressions

IdentifierReference[Yield] :
Identifier
[~Yield] yield

BindingIdentifier[Yield] : See 12.1

Identifier
[~Yield] yield

LabelIdentifier[Yield] :
Identifier
[~Yield] yield
Identifier :
IdentifierName but not ReservedWord
PrimaryExpression[Yield] :
this
IdentifierReference[?Yield]
Literal
ArrayLiteral[?Yield]
ObjectLiteral[?Yield]
FunctionExpression
ClassExpression[?Yield]
GeneratorExpression
RegularExpressionLiteral
TemplateLiteral[?Yield]
CoverParenthesizedExpressionAndArrowParameterList[?Yield]
CoverParenthesizedExpressionAndArrowParameterList[Yield] :
( Expression[In, ?Yield] )
( )
( ... BindingIdentifier[?Yield] )
( Expression[In, ?Yield] , ... BindingIdentifier[?Yield] )

When processing the production

      PrimaryExpression[Yield] : CoverParenthesizedExpressionAndArrowParameterList[?Yield]
the interpretation of CoverParenthesizedExpressionAndArrowParameterList is refined using the following grammar:

ParenthesizedExpression[Yield] :
( Expression[In, ?Yield] )
Literal :
NullLiteral
BooleanLiteral
NumericLiteral
StringLiteral
ArrayLiteral[Yield] :
[ Elisionopt ]
[ ElementList[?Yield] ]
[ ElementList[?Yield] , Elisionopt ]
ElementList[Yield] :
Elisionopt AssignmentExpression[In, ?Yield]
Elisionopt SpreadElement[?Yield]
ElementList[?Yield] , Elisionopt AssignmentExpression[In, ?Yield]
ElementList[?Yield] , Elisionopt SpreadElement[?Yield]
Elision :
,
Elision ,
SpreadElement[Yield] :
... AssignmentExpression[In, ?Yield]
ObjectLiteral[Yield] :
{ }
{ PropertyDefinitionList[?Yield] }
{ PropertyDefinitionList[?Yield] , }
PropertyDefinitionList[Yield] :
PropertyDefinition[?Yield]
PropertyDefinitionList[?Yield] , PropertyDefinition[?Yield]
PropertyDefinition[Yield] :
IdentifierReference[?Yield]
CoverInitializedName[?Yield]
PropertyName[?Yield] : AssignmentExpression[In, ?Yield]
MethodDefinition[?Yield]
PropertyName[Yield] :
LiteralPropertyName
ComputedPropertyName[?Yield]
LiteralPropertyName :
IdentifierName
StringLiteral
NumericLiteral
ComputedPropertyName[Yield] :
[ AssignmentExpression[In, ?Yield] ]
CoverInitializedName[Yield] :
IdentifierReference[?Yield] Initializer[In, ?Yield]
Initializer[In, Yield] :
= AssignmentExpression[?In, ?Yield]
TemplateLiteral[Yield] :
NoSubstitutionTemplate
TemplateHead Expression[In, ?Yield] TemplateSpans[?Yield]
TemplateSpans[Yield] :
TemplateTail
TemplateMiddleList[?Yield] TemplateTail
TemplateMiddleList[Yield] :
TemplateMiddle Expression[In, ?Yield]
TemplateMiddleList[?Yield] TemplateMiddle Expression[In, ?Yield]
MemberExpression[Yield] :
PrimaryExpression[?Yield]
MemberExpression[?Yield] [ Expression[In, ?Yield] ]
MemberExpression[?Yield] . IdentifierName
MemberExpression[?Yield] TemplateLiteral[?Yield]
SuperProperty[?Yield]
MetaProperty
new MemberExpression[?Yield] Arguments[?Yield]
SuperProperty[Yield] :
super [ Expression[In, ?Yield] ]
super . IdentifierName
MetaProperty :
NewTarget
NewTarget :
new . target
NewExpression[Yield] :
MemberExpression[?Yield]
new NewExpression[?Yield]
CallExpression[Yield] :
MemberExpression[?Yield] Arguments[?Yield]
SuperCall[?Yield]
CallExpression[?Yield] Arguments[?Yield]
CallExpression[?Yield] [ Expression[In, ?Yield] ]
CallExpression[?Yield] . IdentifierName
CallExpression[?Yield] TemplateLiteral[?Yield]
SuperCall[Yield] :
super Arguments[?Yield]
Arguments[Yield] :
( )
( ArgumentList[?Yield] )
ArgumentList[Yield] :
AssignmentExpression[In, ?Yield]
... AssignmentExpression[In, ?Yield]
ArgumentList[?Yield] , AssignmentExpression[In, ?Yield]
ArgumentList[?Yield] , ... AssignmentExpression[In, ?Yield]
LeftHandSideExpression[Yield] :
NewExpression[?Yield]
CallExpression[?Yield]
PostfixExpression[Yield] :
LeftHandSideExpression[?Yield]
LeftHandSideExpression[?Yield] [no LineTerminator here] ++
LeftHandSideExpression[?Yield] [no LineTerminator here] --
UnaryExpression[Yield] :
PostfixExpression[?Yield]
delete UnaryExpression[?Yield]
void UnaryExpression[?Yield]
typeof UnaryExpression[?Yield]
++ UnaryExpression[?Yield]
-- UnaryExpression[?Yield]
+ UnaryExpression[?Yield]
- UnaryExpression[?Yield]
~ UnaryExpression[?Yield]
! UnaryExpression[?Yield]
MultiplicativeExpression[Yield] :
UnaryExpression[?Yield]
MultiplicativeExpression[?Yield] MultiplicativeOperator UnaryExpression[?Yield]
MultiplicativeOperator : one of
* / %
AdditiveExpression[Yield] :
MultiplicativeExpression[?Yield]
AdditiveExpression[?Yield] + MultiplicativeExpression[?Yield]
AdditiveExpression[?Yield] - MultiplicativeExpression[?Yield]
ShiftExpression[Yield] :
AdditiveExpression[?Yield]
ShiftExpression[?Yield] << AdditiveExpression[?Yield]
ShiftExpression[?Yield] >> AdditiveExpression[?Yield]
ShiftExpression[?Yield] >>> AdditiveExpression[?Yield]
RelationalExpression[In, Yield] :
ShiftExpression[?Yield]
RelationalExpression[?In, ?Yield] < ShiftExpression[?Yield]
RelationalExpression[?In, ?Yield] > ShiftExpression[?Yield]
RelationalExpression[?In, ?Yield] <= ShiftExpression[? Yield]
RelationalExpression[?In, ?Yield] >= ShiftExpression[?Yield]
RelationalExpression[?In, ?Yield] instanceof ShiftExpression[?Yield]
[+In] RelationalExpression[In, ?Yield] in ShiftExpression[?Yield]
EqualityExpression[In, Yield] :
RelationalExpression[?In, ?Yield]
EqualityExpression[?In, ?Yield] == RelationalExpression[?In, ?Yield]
EqualityExpression[?In, ?Yield] != RelationalExpression[?In, ?Yield]
EqualityExpression[?In, ?Yield] === RelationalExpression[?In, ?Yield]
EqualityExpression[?In, ?Yield] !== RelationalExpression[?In, ?Yield]
BitwiseANDExpression[In, Yield] :
EqualityExpression[?In, ?Yield]
BitwiseANDExpression[?In, ?Yield] & EqualityExpression[?In, ?Yield]
BitwiseXORExpression[In, Yield] :
BitwiseANDExpression[?In, ?Yield]
BitwiseXORExpression[?In, ?Yield] ^ BitwiseANDExpression[?In, ?Yield]
BitwiseORExpression[In, Yield] :
BitwiseXORExpression[?In, ?Yield]
BitwiseORExpression[?In, ?Yield] | BitwiseXORExpression[?In, ?Yield]
LogicalANDExpression[In, Yield] :
BitwiseORExpression[?In, ?Yield]
LogicalANDExpression[?In, ?Yield] && BitwiseORExpression[?In, ?Yield]
LogicalORExpression[In, Yield] :
LogicalANDExpression[?In, ?Yield]
LogicalORExpression[?In, ?Yield] || LogicalANDExpression[?In, ?Yield]
ConditionalExpression[In, Yield] :
LogicalORExpression[?In, ?Yield]
LogicalORExpression[?In,?Yield] ? AssignmentExpression[In, ?Yield] : AssignmentExpression[?In, ?Yield]
AssignmentExpression[In, Yield] :
ConditionalExpression[?In, ?Yield]
[+Yield] YieldExpression[?In]
ArrowFunction[?In, ?Yield]
LeftHandSideExpression[?Yield] = AssignmentExpression[?In, ?Yield]
LeftHandSideExpression[?Yield] AssignmentOperator AssignmentExpression[?In, ?Yield]
AssignmentOperator : one of
*= /= %= += -= <<= >>= >>>= &= ^= |=
Expression[In, Yield] :
AssignmentExpression[?In, ?Yield]
Expression[?In, ?Yield] , AssignmentExpression[?In, ?Yield]

A.3 Statements

Statement[Yield, Return] :
BlockStatement[?Yield, ?Return]
VariableStatement[?Yield]
EmptyStatement
ExpressionStatement[?Yield]
IfStatement[?Yield, ?Return]
BreakableStatement[?Yield, ?Return]
ContinueStatement[?Yield]
BreakStatement[?Yield]
[+Return] ReturnStatement[?Yield]
WithStatement[?Yield, ?Return]
LabelledStatement[?Yield, ?Return]
ThrowStatement[?Yield]
TryStatement[?Yield, ?Return]
DebuggerStatement
Declaration[Yield] :
HoistableDeclaration[?Yield]
ClassDeclaration[?Yield]
LexicalDeclaration[In, ?Yield]
HoistableDeclaration[Yield, Default] :
FunctionDeclaration[?Yield,?Default]
GeneratorDeclaration[?Yield, ?Default]
BreakableStatement[Yield, Return] :
IterationStatement[?Yield, ?Return]
SwitchStatement[?Yield, ?Return]
BlockStatement[Yield, Return] :
Block[?Yield, ?Return]
Block[Yield, Return] :
{ StatementList[?Yield, ?Return]opt }
StatementList[Yield, Return] :
StatementListItem[?Yield, ?Return]
StatementList[?Yield, ?Return] StatementListItem[?Yield, ?Return]
StatementListItem[Yield, Return] :
Statement[?Yield, ?Return]
Declaration[?Yield]
LexicalDeclaration[In, Yield] :
LetOrConst BindingList[?In, ?Yield] ;
LetOrConst :
let
const
BindingList[In, Yield] :
LexicalBinding[?In, ?Yield]
BindingList[?In, ?Yield] , LexicalBinding[?In, ?Yield]
LexicalBinding[In, Yield] :
BindingIdentifier[?Yield] Initializer[?In, ?Yield]opt
BindingPattern[?Yield] Initializer[?In, ?Yield]
VariableStatement[Yield] :
var VariableDeclarationList[In, ?Yield] ;
VariableDeclarationList[In, Yield] :
VariableDeclaration[?In, ?Yield]
VariableDeclarationList[?In, ?Yield] , VariableDeclaration[?In, ?Yield]
VariableDeclaration[In, Yield] :
BindingIdentifier[?Yield] Initializer[?In, ?Yield]opt
BindingPattern[?Yield] Initializer[?In, ?Yield]
BindingPattern[Yield] :
ObjectBindingPattern[?Yield]
ArrayBindingPattern[?Yield]
ObjectBindingPattern[Yield] :
{ }
{ BindingPropertyList[?Yield] }
{ BindingPropertyList[?Yield] , }
ArrayBindingPattern[Yield] :
[ Elisionopt BindingRestElement[?Yield]opt ]
[ BindingElementList[?Yield] ]
[ BindingElementList[?Yield] , Elisionopt BindingRestElement[?Yield]opt ]
BindingPropertyList[Yield] :
BindingProperty[?Yield]
BindingPropertyList[?Yield] , BindingProperty[?Yield]
BindingElementList[Yield] :
BindingElisionElement[?Yield]
BindingElementList[?Yield] , BindingElisionElement[?Yield]
BindingElisionElement[Yield] :
Elisionopt BindingElement[?Yield]
BindingProperty[Yield] :
SingleNameBinding[?Yield]
PropertyName[?Yield] : BindingElement[?Yield]
BindingElement[Yield] :
SingleNameBinding[?Yield]
BindingPattern[?Yield] Initializer[In, ?Yield]opt
SingleNameBinding[Yield] :
BindingIdentifier[?Yield] Initializer[In, ?Yield]opt
BindingRestElement[Yield] :
... BindingIdentifier[?Yield]
EmptyStatement :
;
ExpressionStatement[Yield] :
[lookahead ∉ {{, function, class, let [}] Expression[In, ?Yield] ;
IfStatement[Yield, Return] :
if ( Expression[In, ?Yield] ) Statement[?Yield, ?Return] else Statement[?Yield, ?Return]
if ( Expression[In, ?Yield] ) Statement[?Yield, ?Return]
IterationStatement[Yield, Return] :
do Statement[?Yield, ?Return] while ( Expression[In, ?Yield] ) ;
while ( Expression[In, ?Yield] ) Statement[?Yield, ?Return]
for ( [lookahead ∉ {let [}] Expression[?Yield]opt ; Expression[In, ?Yield]opt ; Expression[In, ?Yield]opt ) Statement[?Yield, ?Return]
for ( var VariableDeclarationList[?Yield] ; Expression[In, ?Yield]opt ; Expression[In, ?Yield]opt ) Statement[?Yield, ?Return]
for ( LexicalDeclaration[?Yield] Expression[In, ?Yield]opt ; Expression[In, ?Yield]opt ) Statement[?Yield, ?Return]
for ( [lookahead ∉ {let [}] LeftHandSideExpression[?Yield] in Expression[In, ?Yield] ) Statement[?Yield, ?Return]
for ( var ForBinding[?Yield] in Expression[In, ?Yield] ) Statement[?Yield, ?Return]
for ( ForDeclaration[?Yield] in Expression[In, ?Yield] ) Statement[?Yield, ?Return]
for ( [lookahead ≠ let ] LeftHandSideExpression[?Yield] of AssignmentExpression[In, ?Yield] ) Statement[?Yield, ?Return]
for ( var ForBinding[?Yield] of AssignmentExpression[In, ?Yield] ) Statement[?Yield, ?Return]
for ( ForDeclaration[?Yield] of AssignmentExpression[In, ?Yield] ) Statement[?Yield, ?Return]
ForDeclaration[Yield] :
LetOrConst ForBinding[?Yield]
ForBinding[Yield] :
BindingIdentifier[?Yield]
BindingPattern[?Yield]
ContinueStatement[Yield] :
continue ;
continue [no LineTerminator here] LabelIdentifier[?Yield] ;
BreakStatement[Yield] :
break ;
break [no LineTerminator here] LabelIdentifier[?Yield] ;
ReturnStatement[Yield] :
return ;
return [no LineTerminator here] Expression[In, ?Yield] ;
WithStatement[Yield, Return] :
with ( Expression[In, ?Yield] ) Statement[?Yield, ?Return]
SwitchStatement[Yield, Return] :
switch ( Expression[In, ?Yield] ) CaseBlock[?Yield, ?Return]
CaseBlock[Yield, Return] :
{ CaseClauses[?Yield, ?Return]opt }
{ CaseClauses[?Yield, ?Return]opt DefaultClause[?Yield, ?Return] CaseClauses[?Yield, ?Return]opt }
CaseClauses[Yield, Return] :
CaseClause[?Yield, ?Return]
CaseClauses[?Yield, ?Return] CaseClause[?Yield, ?Return]
CaseClause[Yield, Return] :
case Expression[In, ?Yield] : StatementList[?Yield, ?Return]opt
DefaultClause[Yield, Return] :
default : StatementList[?Yield, ?Return]opt
LabelledStatement[Yield, Return] :
LabelIdentifier[?Yield] : LabelledItem[?Yield, ?Return]
LabelledItem[Yield, Return] :
Statement[?Yield, ?Return]
FunctionDeclaration[?Yield]
ThrowStatement[Yield] :
throw [no LineTerminator here] Expression[In, ?Yield] ;
TryStatement[Yield, Return] :
try Block[?Yield, ?Return] Catch[?Yield, ?Return]
try Block[?Yield, ?Return] Finally[?Yield, ?Return]
try Block[?Yield, ?Return] Catch[?Yield, ?Return] Finally[?Yield, ?Return]
Catch[Yield, Return] :
catch ( CatchParameter[?Yield] ) Block[?Yield, ?Return]
Finally[Yield, Return] :
finally Block[?Yield, ?Return]
CatchParameter[Yield] :
BindingIdentifier[?Yield]
BindingPattern[?Yield]
DebuggerStatement :
debugger ;

A.4 Functions and Classes

FunctionDeclaration[Yield, Default] :
function BindingIdentifier[?Yield] ( FormalParameters ) { FunctionBody }
[+Default] function ( FormalParameters ) { FunctionBody }
FunctionExpression :
function BindingIdentifieropt ( FormalParameters ) { FunctionBody }
StrictFormalParameters[Yield] :
FormalParameters[?Yield]
FormalParameters[Yield] :
[empty]
FormalParameterList[?Yield]
FormalParameterList[Yield] :
FunctionRestParameter[?Yield]
FormalsList[?Yield]
FormalsList[?Yield] , FunctionRestParameter[?Yield]
FormalsList[Yield] :
FormalParameter[?Yield]
FormalsList[?Yield] , FormalParameter[?Yield]
FunctionRestParameter[Yield] :
BindingRestElement[?Yield]
FormalParameter[Yield] :
BindingElement[?Yield]
FunctionBody[Yield] :
FunctionStatementList[?Yield]
FunctionStatementList[Yield] :
StatementList[?Yield, Return]opt
ArrowFunction[In, Yield] :
ArrowParameters[?Yield] [no LineTerminator here] => ConciseBody[?In]
ArrowParameters[Yield] :
BindingIdentifier[?Yield]
CoverParenthesizedExpressionAndArrowParameterList[?Yield]
ConciseBody[In] :
[lookahead ≠ { ] AssignmentExpression[?In]
{ FunctionBody }

When the production
      ArrowParameters[Yield] : CoverParenthesizedExpressionAndArrowParameterList[?Yield]
is recognized the following grammar is used to refine the interpretation of CoverParenthesizedExpressionAndArrowParameterList :

ArrowFormalParameters[Yield] :
( StrictFormalParameters[?Yield] )
MethodDefinition[Yield] :
PropertyName[?Yield] ( StrictFormalParameters ) { FunctionBody }
GeneratorMethod[?Yield]
get PropertyName[?Yield] ( ) { FunctionBody }
set PropertyName[?Yield] ( PropertySetParameterList ) { FunctionBody }
PropertySetParameterList :
FormalParameter
GeneratorMethod[Yield] :
* PropertyName[?Yield] ( StrictFormalParameters[Yield] ) { GeneratorBody }
GeneratorDeclaration[Yield, Default] :
function * BindingIdentifier[?Yield] ( FormalParameters[Yield] ) { GeneratorBody }
[+Default] function * ( FormalParameters[Yield] ) { GeneratorBody }
GeneratorExpression :
function * BindingIdentifier[Yield]opt ( FormalParameters[Yield] ) { GeneratorBody }
GeneratorBody :
FunctionBody[Yield]
YieldExpression[In] :
yield
yield [no LineTerminator here] AssignmentExpression[?In, Yield]
yield [no LineTerminator here] * AssignmentExpression[?In, Yield]
ClassDeclaration[Yield, Default] :
class BindingIdentifier[?Yield] ClassTail[?Yield]
[+Default] class ClassTail[?Yield]
ClassExpression[Yield] :
class BindingIdentifier[?Yield]opt ClassTail[?Yield]
ClassTail[Yield] :
ClassHeritage[?Yield]opt { ClassBody[?Yield]opt }
ClassHeritage[Yield] :
extends LeftHandSideExpression[?Yield]
ClassBody[Yield] :
ClassElementList[?Yield]
ClassElementList[Yield] :
ClassElement[?Yield]
ClassElementList[?Yield] ClassElement[?Yield]
ClassElement[Yield] :
MethodDefinition[?Yield]
static MethodDefinition[?Yield]
;

A.5 Scripts and Modules

Script :
ScriptBodyopt
ScriptBody :
StatementList
Module :
ModuleBodyopt
ModuleBody :
ModuleItemList
ModuleItemList :
ModuleItem
ModuleItemList ModuleItem
ModuleItem :
ImportDeclaration
ExportDeclaration
StatementListItem
ImportDeclaration :
import ImportClause FromClause ;
import ModuleSpecifier ;
ImportClause :
ImportedDefaultBinding
NameSpaceImport
NamedImports
ImportedDefaultBinding , NameSpaceImport
ImportedDefaultBinding , NamedImports
ImportedDefaultBinding :
ImportedBinding
NameSpaceImport :
* as ImportedBinding
NamedImports :
{ }
{ ImportsList }
{ ImportsList , }
FromClause :
from ModuleSpecifier
ImportsList :
ImportSpecifier
ImportsList , ImportSpecifier
ImportSpecifier :
ImportedBinding
IdentifierName as ImportedBinding
ModuleSpecifier :
StringLiteral
ImportedBinding :
BindingIdentifier
ExportDeclaration :
export * FromClause ;
export ExportClause FromClause ;
export ExportClause ;
export VariableStatement
export Declaration
export default HoistableDeclaration[Default]
export default ClassDeclaration[Default]
export default [lookahead ∉ {function, class}] AssignmentExpression[In] ;
ExportClause :
{ }
{ ExportsList }
{ ExportsList , }
ExportsList :
ExportSpecifier
ExportsList , ExportSpecifier
ExportSpecifier :
IdentifierName
IdentifierName as IdentifierName

A.6 Number Conversions

StringNumericLiteral :::
StrWhiteSpaceopt
StrWhiteSpaceopt StrNumericLiteral StrWhiteSpaceopt
StrWhiteSpace :::
StrWhiteSpaceChar StrWhiteSpaceopt
StrWhiteSpaceChar :::
WhiteSpace
LineTerminator
StrNumericLiteral :::
StrDecimalLiteral
BinaryIntegerLiteral
OctalIntegerLiteral
HexIntegerLiteral
StrDecimalLiteral :::
StrUnsignedDecimalLiteral
+ StrUnsignedDecimalLiteral
- StrUnsignedDecimalLiteral
StrUnsignedDecimalLiteral :::
Infinity
DecimalDigits . DecimalDigitsopt ExponentPartopt
. DecimalDigits ExponentPartopt
DecimalDigits ExponentPartopt
DecimalDigits :::
DecimalDigit
DecimalDigits DecimalDigit
DecimalDigit ::: one of
0 1 2 3 4 5 6 7 8 9
ExponentPart :::
ExponentIndicator SignedInteger
ExponentIndicator ::: one of
e E
SignedInteger :::
DecimalDigits
+ DecimalDigits
- DecimalDigits
HexIntegerLiteral :::
0x HexDigit
0X HexDigit
HexIntegerLiteral HexDigit
HexDigit ::: one of
0 1 2 3 4 5 6 7 8 9 a b c d e f A B C D E F

All grammar symbols not explicitly defined by the StringNumericLiteral grammar have the definitions used in the Lexical Grammar for numeric literals (11.8.3)

A.7 Universal Resource Identifier Character Classes

uri :::
uriCharactersopt
uriCharacters :::
uriCharacter uriCharactersopt
uriCharacter :::
uriReserved
uriUnescaped
uriEscaped
uriReserved ::: one of
; / ? : @ & = + $ ,
uriUnescaped :::
uriAlpha
DecimalDigit
uriMark
uriEscaped :::
% HexDigit HexDigit
uriAlpha ::: one of
a b c d e f g h i j k l m n o p q r s t u v w x y z
A B C D E F G H I J K L M N O P Q R S T U V W X Y Z
uriMark ::: one of
- _ . ! ~ * ' ( )

A.8 Regular Expressions

Pattern[U] ::
Disjunction[?U]
Disjunction[U] ::
Alternative[?U]
Alternative[?U] | Disjunction[?U]
Alternative[U] ::
[empty]
Alternative[?U] Term[?U]
Term[U] ::
Assertion[?U]
Atom[?U]
Atom[?U] Quantifier
Assertion[U] ::
^
$
\ b
\ B
( ? = Disjunction[?U] )
( ? ! Disjunction[?U] )
Quantifier ::
QuantifierPrefix
QuantifierPrefix ?
QuantifierPrefix ::
*
+
?
{ DecimalDigits }
{ DecimalDigits , }
{ DecimalDigits , DecimalDigits }
Atom[U] ::
PatternCharacter
.
\ AtomEscape[?U]
CharacterClass[?U]
( Disjunction[?U] )
( ? : Disjunction[?U] )
SyntaxCharacter :: one of
^ $ \ . * + ? ( ) [ ] { } |
PatternCharacter ::
SourceCharacter but not SyntaxCharacter
AtomEscape[U] ::
DecimalEscape
CharacterEscape[?U]
CharacterClassEscape
CharacterEscape[U] ::
ControlEscape
c ControlLetter
HexEscapeSequence
RegExpUnicodeEscapeSequence[?U]
IdentityEscape[?U]
ControlEscape :: one of
f n r t v
ControlLetter :: one of
a b c d e f g h i j k l m n o p q r s t u v w x y z
A B C D E F G H I J K L M N O P Q R S T U V W X Y Z
RegExpUnicodeEscapeSequence[U] ::
[+U] u LeadSurrogate \u TrailSurrogate
[+U] u LeadSurrogate
[+U] u TrailSurrogate
[+U] u NonSurrogate
[~U] u Hex4Digits
[+U] u{ HexDigits }

Each \u TrailSurrogate for which the choice of associated u LeadSurrogate is ambiguous shall be associated with the nearest possible u LeadSurrogate that would otherwise have no corresponding \u TrailSurrogate.

LeadSurrogate ::
Hex4Digits [match only if the SV of Hex4Digits is in the inclusive range 0xD800 to 0xDBFF]
TrailSurrogate ::
Hex4Digits [match only if the SV of Hex4Digits is in the inclusive range 0xDC00 to 0xDFFF]
NonSurrogate ::
Hex4Digits [match only if the SV of Hex4Digits is not in the inclusive range 0xD800 to 0xDFFF]
IdentityEscape[U] ::
[+U] SyntaxCharacter
[+U] /
[~U] SourceCharacter but not UnicodeIDContinue
DecimalEscape ::
DecimalIntegerLiteral [lookahead ∉ DecimalDigit]
CharacterClassEscape :: one of
d D s S w W
CharacterClass[U] ::
[ [lookahead ∉ {^}] ClassRanges[?U] ]
[ ^ ClassRanges[?U] ]
ClassRanges[U] ::
[empty]
NonemptyClassRanges[?U]
NonemptyClassRanges[U] ::
ClassAtom[?U]
ClassAtom[?U] NonemptyClassRangesNoDash[?U]
ClassAtom[?U] - ClassAtom[?U] ClassRanges[?U]
NonemptyClassRangesNoDash[U] ::
ClassAtom[?U]
ClassAtomNoDash[?U] NonemptyClassRangesNoDash[?U]
ClassAtomNoDash[?U] - ClassAtom[?U] ClassRanges[?U]
ClassAtom[U] ::
-
ClassAtomNoDash[?U]
ClassAtomNoDash[U] ::
SourceCharacter but not one of \ or ] or -
\ ClassEscape[?U]
ClassEscape[U] ::
DecimalEscape
b
[+U] -
CharacterEscape[?U]
CharacterClassEscape

Annex B (normative) Additional ECMAScript Features for Web Browsers

The ECMAScript language syntax and semantics defined in this annex are required when the ECMAScript host is a web browser. The content of this annex is normative but optional if the ECMAScript host is not a web browser.

NOTE This annex describes various legacy features and other characteristics of web browser based ECMAScript implementations. All of the language features and behaviours specified in this annex have one or more undesirable characteristics and in the absence of legacy usage would be removed from this specification. However, the usage of these features by large numbers of existing web pages means that web browsers must continue to support them. The specifications in this annex defined the requirements for interoperable implementations of these legacy features.

These features are not considered part of the core ECMAScript language. Programmers should not use or assume the existence of these features and behaviours when writing new ECMAScript code. ECMAScript implementations are discouraged from implementing these features unless the implementation is part of a web browser or is required to run the same legacy ECMAScript code that web browsers encounter.

B.1 Additional Syntax

B.1.1 Numeric Literals

The syntax and semantics of 11.8.3 is extended as follows except that this extension is not allowed for strict mode code:

Syntax

NumericLiteral ::
DecimalLiteral
BinaryIntegerLiteral
OctalIntegerLiteral
HexIntegerLiteral
LegacyOctalIntegerLiteral
LegacyOctalIntegerLiteral ::
0 OctalDigit
LegacyOctalIntegerLiteral OctalDigit
DecimalIntegerLiteral ::
0
NonZeroDigit DecimalDigitsopt
NonOctalDecimalIntegerLiteral
NonOctalDecimalIntegerLiteral ::
0 NonOctalDigit
LegacyOctalLikeDecimalIntegerLiteral NonOctalDigit
NonOctalDecimalIntegerLiteral DecimalDigit
LegacyOctalLikeDecimalIntegerLiteral ::
0 OctalDigit
LegacyOctalLikeDecimalIntegerLiteral OctalDigit
NonOctalDigit :: one of
8 9

B.1.1.1 Static Semantics

  • The MV of LegacyOctalIntegerLiteral :: 0 OctalDigit is the MV of OctalDigit.

  • The MV of LegacyOctalIntegerLiteral :: LegacyOctalIntegerLiteral OctalDigit is (the MV of LegacyOctalIntegerLiteral times 8) plus the MV of OctalDigit.

  • The MV of DecimalIntegerLiteral :: NonOctalDecimalIntegerLiteral is the MV of NonOctalDecimalIntegerLiteral.

  • The MV of NonOctalDecimalIntegerLiteral :: 0 NonOctalDigit is the MV of NonOctalDigit.

  • The MV of NonOctalDecimalIntegerLiteral :: LegacyOctalLikeDecimalIntegerLiteral NonOctalDigit is (the MV of LegacyOctalLikeDecimalIntegerLiteral times 10) plus the MV of NonOctalDigit.

  • The MV of NonOctalDecimalIntegerLiteral :: NonOctalDecimalIntegerLiteral DecimalDigit is (the MV of NonOctalDecimalIntegerLiteral times 10) plus the MV of DecimalDigit.

  • The MV of LegacyOctalLikeDecimalIntegerLiteral :: 0 OctalDigit is the MV of OctalDigit.

  • The MV of LegacyOctalLikeDecimalIntegerLiteral :: LegacyOctalLikeDecimalIntegerLiteral OctalDigit is (the MV of LegacyOctalLikeDecimalIntegerLiteral times 10) plus the MV of OctalDigit.

  • The MV of NonOctalDigit :: 8 is 8.

  • The MV of NonOctalDigit :: 9 is 9.

B.1.2 String Literals

The syntax and semantics of 11.8.4 is extended as follows except that this extension is not allowed for strict mode code:

Syntax

EscapeSequence ::
CharacterEscapeSequence
LegacyOctalEscapeSequence
HexEscapeSequence
UnicodeEscapeSequence
LegacyOctalEscapeSequence ::
OctalDigit [lookahead ∉ OctalDigit]
ZeroToThree OctalDigit [lookahead ∉ OctalDigit]
FourToSeven OctalDigit
ZeroToThree OctalDigit
ZeroToThree :: one of
0 1 2 3
FourToSeven :: one of
4 5 6 7

This definition of EscapeSequence is not used in strict mode or when parsing TemplateCharacter (11.8.6).

B.1.2.1 Static Semantics

  • The SV of EscapeSequence :: LegacyOctalEscapeSequence is the SV of the LegacyOctalEscapeSequence.
  • The SV of LegacyOctalEscapeSequence :: OctalDigit is the code unit whose value is the MV of the OctalDigit.
  • The SV of LegacyOctalEscapeSequence :: ZeroToThree OctalDigit is the code unit whose value is (8 times the MV of the ZeroToThree) plus the MV of the OctalDigit.
  • The SV of LegacyOctalEscapeSequence :: FourToSeven OctalDigit is the code unit whose value is (8 times the MV of the FourToSeven) plus the MV of the OctalDigit.
  • The SV of LegacyOctalEscapeSequence :: ZeroToThree OctalDigit is the code unit whose value is (64 (that is, 82) times the MV of the ZeroToThree) plus (8 times the MV of the first OctalDigit) plus the MV of the second OctalDigit.
  • The MV of ZeroToThree :: 0 is 0.
  • The MV of ZeroToThree :: 1 is 1.
  • The MV of ZeroToThree :: 2 is 2.
  • The MV of ZeroToThree :: 3 is 3.
  • The MV of FourToSeven :: 4 is 4.
  • The MV of FourToSeven :: 5 is 5.
  • The MV of FourToSeven :: 6 is 6.
  • The MV of FourToSeven :: 7 is 7.

B.1.3 HTML-like Comments

The syntax and semantics of 11.4 is extended as follows except that this extension is not allowed when parsing source code using the goal symbol Module :

Syntax

Comment ::
MultiLineComment
SingleLineComment
SingleLineHTMLOpenComment
SingleLineHTMLCloseComment
SingleLineDelimitedComment
MultiLineComment ::
/* FirstCommentLineopt LineTerminator MultiLineCommentCharsopt */ HTMLCloseCommentopt
FirstCommentLine ::
SingleLineDelimitedCommentChars
SingleLineHTMLOpenComment ::
<!-- SingleLineCommentCharsopt
SingleLineHTMLCloseComment ::
LineTerminatorSequence HTMLCloseComment
SingleLineDelimitedComment ::
/* SingleLineDelimitedCommentCharsopt */
HTMLCloseComment ::
WhiteSpaceSequenceopt SingleLineDelimitedCommentSequenceopt --> SingleLineCommentCharsopt
SingleLineDelimitedCommentChars ::
SingleLineNotAsteriskChar SingleLineDelimitedCommentCharsopt
* SingleLinePostAsteriskCommentCharsopt
SingleLineNotAsteriskChar ::
SourceCharacter but not one of * or LineTerminator
SingleLinePostAsteriskCommentChars ::
SingleLineNotForwardSlashOrAsteriskChar SingleLineDelimitedCommentCharsopt
* SingleLinePostAsteriskCommentCharsopt
SingleLineNotForwardSlashOrAsteriskChar ::
SourceCharacter but not one of / or * or LineTerminator
WhiteSpaceSequence ::
WhiteSpace WhiteSpaceSequenceopt
SingleLineDelimitedCommentSequence ::
SingleLineDelimitedComment WhiteSpaceSequenceopt SingleLineDelimitedCommentSequenceopt

Similar to a MultiLineComment that contains a line terminator code point, a SingleLineHTMLCloseComment is considered to be a LineTerminator for purposes of parsing by the syntactic grammar.

B.1.4 Regular Expressions Patterns

The syntax of 21.2.1 is modified and extended as follows. These changes introduce ambiguities that are broken by the ordering of grammar productions and by contextual information. When parsing using the following grammar, each alternative is considered only if previous production alternatives do not match.

This alternative pattern grammar and semantics only changes the syntax and semantics of BMP patterns. The following grammar extensions include productions parameterized with the [U] parameter. However, none of these extensions change the syntax of Unicode patterns recognized when parsing with the [U] parameter present on the goal symbol.

Syntax

Term[U] ::
[~U] ExtendedTerm
[+U] Assertion[U]
[+U] Atom[U]
[+U] Atom[U] Quantifier
ExtendedTerm ::
Assertion
AtomNoBrace Quantifier
Atom
QuantifiableAssertion Quantifier
AtomNoBrace ::
PatternCharacterNoBrace
.
\ AtomEscape
CharacterClass
( Disjunction )
( ? : Disjunction )
Atom[U] ::
PatternCharacter
.
\ AtomEscape[?U]
CharacterClass[?U]
( Disjunction[?U] )
( ? : Disjunction[?U] )
PatternCharacterNoBrace ::
SourceCharacter but not one of
^ $ \ . * + ? ( ) [ ] { } |
PatternCharacter ::
SourceCharacter but not one of
^ $ \ . * + ? ( ) [ ] |
QuantifiableAssertion ::
( ? = Disjunction )
( ? ! Disjunction )
Assertion[U] ::
^
$
\ b
\ B
[+U] ( ? = Disjunction[U] )
[+U] ( ? ! Disjunction[U] )
[~U] QuantifiableAssertion
AtomEscape[U] ::
[+U] DecimalEscape
[+U] CharacterEscape[U]
[+U] CharacterClassEscape
[~U] DecimalEscape but only if the integer value of DecimalEscape is <= NCapturingParens
[~U] CharacterClassEscape
[~U] CharacterEscape
CharacterEscape[U] ::
ControlEscape
c ControlLetter
HexEscapeSequence
RegExpUnicodeEscapeSequence[?U]
[~U] LegacyOctalEscapeSequence
IdentityEscape[?U]
IdentityEscape[U] ::
[+U] SyntaxCharacter
[+U] /
[~U] SourceCharacter but not c
NonemptyClassRanges[U] ::
ClassAtom[?U]
ClassAtom[?U] NonemptyClassRangesNoDash[?U]
[+U] ClassAtom[U] - ClassAtom[U] ClassRanges[U]
[~U] ClassAtomInRange - ClassAtomInRange ClassRanges
NonemptyClassRangesNoDash[U] ::
ClassAtom[?U]
ClassAtomNoDash[?U] NonemptyClassRangesNoDash[?U]
[+U] ClassAtomNoDash[U] - ClassAtom[U] ClassRanges[U]
[~U] ClassAtomNoDashInRange - ClassAtomInRange ClassRanges
ClassAtom[U] ::
-
ClassAtomNoDash[?U]
ClassAtomNoDash[U] ::
SourceCharacter but not one of \ or ] or -
\ ClassEscape[?U]
ClassAtomInRange ::
-
ClassAtomNoDashInRange
ClassAtomNoDashInRange ::
SourceCharacter but not one of \ or ] or -
\ ClassEscape but only if ClassEscape evaluates to a CharSet with exactly one character
\ IdentityEscape
ClassEscape[U] ::
[+U] DecimalEscape
[+U] CharacterEscape[U]
[+U] CharacterClassEscape
[~U] DecimalEscape
b
[~U] CharacterClassEscape
[~U] CharacterEscape

NOTE When the same left hand sides occurs with both [+U] and [~U] guards it is to control the disambiguation priority.

B.1.4.1 Pattern Semantics

The semantics of 21.2.2 is extended as follows:

Within 21.2.2.5 reference to “Atom :: ( Disjunction ) ” are to be interpreted as meaning “Atom :: ( Disjunction ) ” or “AtomNoBrace :: ( Disjunction ) ”.

Term (21.2.2.5) includes the following additional evaluation rule:

The production Term :: QuantifiableAssertion Quantifier evaluates the same as the production Term :: Atom Quantifier but with QuantifiableAssertion substituted for Atom.

Atom (21.2.2.8) evaluation rules for the Atom productions except for Atom :: PatternCharacter are also used for the AtomNoBrace productions, but with AtomNoBrace substituted for Atom. The following evaluation rule is also added:

The production AtomNoBrace :: PatternCharacterNoBrace evaluates as follows:

  1. Let ch be the character represented by PatternCharacterNoBrace.
  2. Let A be a one-element CharSet containing the character ch.
  3. Call CharacterSetMatcher(A, false) and return its Matcher result.

CharacterEscape (21.2.2.10) includes the following additional evaluation rule:

The production CharacterEscape :: LegacyOctalEscapeSequence evaluates by evaluating the SV of the LegacyOctalEscapeSequence (see B.1.2) and returning its character result.

ClassAtom (21.2.2.17) includes the following additional evaluation rules:

The production ClassAtomInRange :: - evaluates by returning the CharSet containing the one character -.

The production ClassAtomInRange :: ClassAtomNoDashInRange evaluates by evaluating ClassAtomNoDashInRange to obtain a CharSet and returning that CharSet.

ClassAtomNoDash (21.2.2.18) includes the following additional evaluation rules:

The production ClassAtomNoDashInRange :: SourceCharacter but not one of \ or ] or - evaluates by returning a one-element CharSet containing the character represented by SourceCharacter.

The production ClassAtomNoDashInRange :: \ ClassEscape but only if…, evaluates by evaluating ClassEscape to obtain a CharSet and returning that CharSet.

The production ClassAtomNoDashInRange :: \ IdentityEscape evaluates by returning the character represented by IdentityEscape.

B.2 Additional Built-in Properties

When the ECMAScript host is a web browser the following additional properties of the standard built-in objects are defined.

B.2.1 Additional Properties of the Global Object

The entries in Table 60 are added to Table 7.

Table 60 — Additional Well-known Intrinsic Objects
Intrinsic Name Global Name ECMAScript Language Association
%escape% escape The escape function (B.2.1.1)
%unescape% unescape The unescape function (B.2.1.2)

B.2.1.1 escape (string)

The escape function is a property of the global object. It computes a new version of a String value in which certain code units have been replaced by a hexadecimal escape sequence.

For those code units being replaced whose value is 0x00FF or less, a two-digit escape sequence of the form %xx is used. For those characters being replaced whose code unit value is greater than 0x00FF, a four-digit escape sequence of the form %uxxxx is used.

The escape function is the %escape% intrinsic object. When the escape function is called with one argument string, the following steps are taken:

  1. Let string be ToString(string).
  2. ReturnIfAbrupt(string).
  3. Let length be the number of code units in string.
  4. Let R be the empty string.
  5. Let k be 0.
  6. Repeat, while k < length,
    1. Let char be the code unit (represented as a 16-bit unsigned integer) at index k within string.
    2. If char is one of the code units in "ABCDEFGHIJKLMNOPQRSTUVWXYZabcdefghijklmnopqrstuvwxyz0123456789@*_+-./", then
      1. Let S be a String containing the single code unit char.
    3. Else if char ≥ 256, then
      1. Let S be a String containing six code units "%uwxyz" where wxyz are the code units of the four hexadecimal digits encoding the value of char.
    4. Else, char < 256
      1. Let S be a String containing three code units "%xy" where xy are the code units of two hexadecimal digits encoding the value of char.
    5. Let R be a new String value computed by concatenating the previous value of R and S.
    6. Increase k by 1.
  7. Return R.

NOTE The encoding is partly based on the encoding described in RFC 1738, but the entire encoding specified in this standard is described above without regard to the contents of RFC 1738. This encoding does not reflect changes to RFC 1738 made by RFC 3986.

B.2.1.2 unescape (string)

The unescape function is a property of the global object. It computes a new version of a String value in which each escape sequence of the sort that might be introduced by the escape function is replaced with the code unit that it represents.

The unescape function is the %unescape% intrinsic object. When the unescape function is called with one argument string, the following steps are taken:

  1. Let string be ToString(string).
  2. ReturnIfAbrupt(string).
  3. Let length be the number of code units in string.
  4. Let R be the empty String.
  5. Let k be 0.
  6. Repeat, while klength
    1. Let c be the code unit at index k within string.
    2. If c is %,
      1. If klength−6 and the code unit at index k+1 within string is u and the four code units at indices k+2, k+3, k+4, and k+5 within string are all hexadecimal digits, then
        1. Let c be the code unit whose value is the integer represented by the four hexadecimal digits at indices k+2, k+3, k+4, and k+5 within string.
        2. Increase k by 5.
      2. Else if klength−3 and the two code units at indices k+1 and k+2 within string are both hexadecimal digits, then
        1. Let c be the code unit whose value is the integer represented by two zeroes plus the two hexadecimal digits at indices k+1 and k+2 within string.
        2. Increase k by 2.
    3. Let R be a new String value computed by concatenating the previous value of R and c.
    4. Increase k by 1.
  7. Return R.

B.2.2 Additional Properties of the Object.prototype Object

B.2.2.1 Object.prototype.__proto__

Object.prototype.__proto__ is an accessor property with attributes { [[Enumerable]]: false, [[Configurable]]: true }. The [[Get]] and [[Set]] attributes are defined as follows

B.2.2.1.1 get Object.prototype.__proto__

The value of the [[Get]] attribute is a built-in function that requires no arguments. It performs the following steps:

  1. Let O be ToObject(this value).
  2. ReturnIfAbrupt(O).
  3. Return O.[[GetPrototypeOf]]().

B.2.2.1.2 set Object.prototype.__proto__

The value of the [[Set]] attribute is a built-in function that takes an argument proto. It performs the following steps:

  1. Let O be RequireObjectCoercible(this value).
  2. ReturnIfAbrupt(O).
  3. If Type(proto) is neither Object nor Null, return undefined.
  4. If Type(O) is not Object, return undefined.
  5. Let status be O.[[SetPrototypeOf]](proto).
  6. ReturnIfAbrupt(status).
  7. If status is false, throw a TypeError exception.
  8. Return undefined.

B.2.3 Additional Properties of the String.prototype Object

B.2.3.1 String.prototype.substr (start, length)

The substr method takes two arguments, start and length, and returns a substring of the result of converting the this object to a String, starting from index start and running for length code units (or through the end of the String if length is undefined). If start is negative, it is treated as (sourceLength+start) where sourceLength is the length of the String. The result is a String value, not a String object. The following steps are taken:

  1. Let O be RequireObjectCoercible(this value).
  2. Let S be ToString(O).
  3. ReturnIfAbrupt(S).
  4. Let intStart be ToInteger(start).
  5. ReturnIfAbrupt(intStart).
  6. If length is undefined, let end be +∞; otherwise let end be ToInteger(length).
  7. ReturnIfAbrupt(end).
  8. Let size be the number of code units in S.
  9. If intStart < 0, let intStart be max(size + intStart,0).
  10. Let resultLength be min(max(end,0), sizeintStart).
  11. If resultLength ≤ 0, return the empty String "".
  12. Return a String containing resultLength consecutive code units from S beginning with the code unit at index intStart.

The length property of the substr method is 2.

NOTE The substr function is intentionally generic; it does not require that its this value be a String object. Therefore it can be transferred to other kinds of objects for use as a method.

B.2.3.2 String.prototype.anchor ( name )

When the anchor method is called with argument name, the following steps are taken:

  1. Let S be the this value.
  2. Return CreateHTML(S, "a", "name", name).

B.2.3.2.1 Runtime Semantics: CreateHTML ( string, tag, attribute, value )

The abstract operation CreateHTML is called with arguments string, tag, attribute, and value. The arguments tag and attribute must be String values. The following steps are taken:

  1. Let str be RequireObjectCoercible(string).
  2. Let S be ToString(str).
  3. ReturnIfAbrupt(S).
  4. Let p1 be the String value that is the concatenation of "<" and tag.
  5. If attribute is not the empty String, then
    1. Let V be ToString(value).
    2. ReturnIfAbrupt(V).
    3. Let escapedV be the String value that is the same as V except that each occurrence of the code unit 0x0022 (QUOTATION MARK) in V has been replaced with the six code unit sequence "&quot;".
    4. Let p1 be the String value that is the concatenation of the following String values:
      • The String value of p1
      • Code unit 0x0020 (SPACE)
      • The String value of attribute
      • Code unit 0x003D (EQUALS SIGN)
      • Code unit 0x0022 (QUOTATION MARK)
      • The String value of escapedV
      • Code unit 0x0022 (QUOTATION MARK)
  6. Let p2 be the String value that is the concatenation of p1 and ">".
  7. Let p3 be the String value that is the concatenation of p2 and S.
  8. Let p4 be the String value that is the concatenation of p3, "</", tag, and ">".
  9. Return p4.

B.2.3.3 String.prototype.big ()

When the big method is called with no arguments, the following steps are taken:

  1. Let S be the this value.
  2. Return CreateHTML(S, "big", "", "").

B.2.3.5 String.prototype.bold ()

When the bold method is called with no arguments, the following steps are taken:

  1. Let S be the this value.
  2. Return CreateHTML(S, "b", "").

B.2.3.6 String.prototype.fixed ()

When the fixed method is called with no arguments, the following steps are taken:

  1. Let S be the this value.
  2. Return CreateHTML(S, "tt", "").

B.2.3.7 String.prototype.fontcolor ( color )

When the fontcolor method is called with argument color, the following steps are taken:

  1. Let S be the this value.
  2. Return CreateHTML(S, "font", "color", color).

B.2.3.8 String.prototype.fontsize ( size )

When the fontsize method is called with argument size, the following steps are taken:

  1. Let S be the this value.
  2. Return CreateHTML(S, "font", "size", size).

B.2.3.9 String.prototype.italics ()

When the italics method is called with no arguments, the following steps are taken:

  1. Let S be the this value.
  2. Return CreateHTML(S, "i", "").

B.2.3.11 String.prototype.small ()

When the small method is called with no arguments, the following steps are taken:

  1. Let S be the this value.
  2. Return CreateHTML(S, "small", "", "").

B.2.3.12 String.prototype.strike ()

When the strike method is called with no arguments, the following steps are taken:

  1. Let S be the this value.
  2. Return CreateHTML(S, "strike", "", "").

B.2.3.13 String.prototype.sub ()

When the sub method is called with no arguments, the following steps are taken:

  1. Let S be the this value.
  2. Return CreateHTML(S, "sub", "", "").

B.2.3.14 String.prototype.sup ()

When the sup method is called with no arguments, the following steps are taken:

  1. Let S be the this value.
  2. Return CreateHTML(S, "sup", "", "").

B.2.4 Additional Properties of the Date.prototype Object

B.2.4.1 Date.prototype.getYear ( )

NOTE The getFullYear method is preferred for nearly all purposes, because it avoids the “year 2000 problem.”

When the getYear method is called with no arguments, the following steps are taken:

  1. Let t be this time value.
  2. ReturnIfAbrupt(t).
  3. If t is NaN, return NaN.
  4. Return YearFromTime(LocalTime(t)) − 1900.

B.2.4.2 Date.prototype.setYear (year)

NOTE The setFullYear method is preferred for nearly all purposes, because it avoids the “year 2000 problem.”

When the setYear method is called with one argument year, the following steps are taken:

  1. Let t be this time value.
  2. ReturnIfAbrupt(t).
  3. If t is NaN, let t be +0; otherwise, let t be LocalTime(t).
  4. Let y be ToNumber(year).
  5. ReturnIfAbrupt(y).
  6. If y is NaN, set the [[DateValue]] internal slot of this Date object to NaN and return NaN.
  7. If y is not NaN and 0 ≤ ToInteger(y) ≤ 99, let yyyy be ToInteger(y) + 1900.
  8. Else, let yyyy be y.
  9. Let d be MakeDay(yyyy, MonthFromTime(t), DateFromTime(t)).
  10. Let date be UTC(MakeDate(d, TimeWithinDay(t))).
  11. Set the [[DateValue]] internal slot of this Date object to TimeClip(date).
  12. Return the value of the [[DateValue]] internal slot of this Date object.

B.2.4.3 Date.prototype.toGMTString ( )

NOTE The property toUTCString is preferred. The toGMTString property is provided principally for compatibility with old code. It is recommended that the toUTCString property be used in new ECMAScript code.

The function object that is the initial value of Date.prototype.toGMTString is the same function object that is the initial value of Date.prototype.toUTCString.

B.2.5 Additional Properties of the RegExp.prototype Object

B.2.5.1 RegExp.prototype.compile (pattern, flags )

When the compile method is called with arguments pattern and flags, the following steps are taken:

  1. Let O be the this value.
  2. If Type(O) is not Object or Type(O) is Object and O does not have a [[RegExpMatcher]] internal slot, then
    1. Throw a TypeError exception.
  3. If Type(pattern) is Object and pattern has a [[RegExpMatcher]] internal slot, then
    1. If flags is not undefined, throw a TypeError exception.
    2. Let P be the value of pattern’s [[OriginalSource]] internal slot.
    3. Let F be the value of pattern’s [[OriginalFlags]] internal slot.
  4. Else,
    1. Let P be pattern.
    2. Let F be flags.
  5. Return RegExpInitialize(O, P, F).

NOTE The compile method completely reinitializes the this object RegExp with a new pattern and flags. An implementation may interpret use of this method as an assertion that the resulting RegExp object will be used multiple times and hence is a candidate for extra optimization.

B.3 Other Additional Features

B.3.1 __proto__ Property Names in Object Initializers

The following Early Error rule is added to those in 12.2.6.1:

ObjectLiteral : { PropertyDefinitionList }ObjectLiteral : { PropertyDefinitionList , }

  • It is a Syntax Error if PropertyNameList of PropertyDefinitionList contains any duplicate entries for "__proto__" and at least two of those entries were obtained from productions of the form PropertyDefinition : PropertyName : AssignmentExpression .

NOTE The List returned by PropertyNameList does not include string literal property names defined as using a ComputedPropertyName.

In 12.2.6.9 the PropertyDefinitionEvaluation algorithm for the production
PropertyDefinition : PropertyName : AssignmentExpression
is replaced with the following definition:

PropertyDefinition : PropertyName : AssignmentExpression
  1. Let propKey be the result of evaluating PropertyName.
  2. ReturnIfAbrupt(propKey).
  3. Let exprValueRef be the result of evaluating AssignmentExpression.
  4. Let propValue be GetValue(exprValueRef).
  5. ReturnIfAbrupt(propValue).
  6. If propKey is the String value "__proto__" and if IsComputedPropertyKey(propKey) is false, then
    1. If Type(propValue) is either Object or Null, then
      1. Return object.[[SetPrototypeOf]](propValue).
    2. Return NormalCompletion(empty).
  7. If IsAnonymousFunctionDefinition(AssignmentExpression) is true, then
    1. Let hasNameProperty be HasOwnProperty(propValue, "name").
    2. ReturnIfAbrupt(hasNameProperty).
    3. If hasNameProperty is false, perform SetFunctionName(propValue, propKey).
  8. Assert: enumerable is true.
  9. Return CreateDataPropertyOrThrow(object, propKey, propValue).

B.3.2 Labelled Function Declarations

Prior to ECMAScript 2015, the specification of LabelledStatement did not allow for the association of a statement label with a FunctionDeclaration. However, a labelled FunctionDeclaration was an allowable extension for non-strict code and most browser-hosted ECMAScript implementations supported that extension. In ECMAScript 2015, the grammar productions for LabelledStatement permits use of FunctionDeclaration as a LabelledItem but 13.13.1 includes an Early Error rule that produces a Syntax Error if that occurs. For web browser compatibility, that rule is modified with the addition of the underlined text:

LabelledItem : FunctionDeclaration
  • It is a Syntax Error if any strict mode source code matches this rule.

B.3.3 Block-Level Function Declarations Web Legacy Compatibility Semantics

Prior to ECMAScript 2015, the ECMAScript specification did not define the occurrence of a FunctionDeclaration as an element of a Block statement’s StatementList. However, support for that form of FunctionDeclaration was an allowable extension and most browser-hosted ECMAScript implementations permitted them. Unfortunately, the semantics of such declarations differ among those implementations. Because of these semantic differences, existing web ECMAScript code that uses Block level function declarations is only portable among browser implementation if the usage only depends upon the semantic intersection of all of the browser implementations for such declarations. The following are the use cases that fall within that intersection semantics:

  1. A function is declared and only referenced within a single block
    • A FunctionDeclaration whose BindingIdentifier is the name f occurs exactly once within the function code of an enclosing function g and that declaration is nested within a Block.

    • No other declaration of f that is not a var declaration occurs within the function code of g

    • All occurrences of f as an IdentifierReference are within the StatementList of the Block containing the declaration of f.

  2. A function is declared and possibly used within a single Block but also referenced by an inner function definition that is not contained within that same Block.
    • A FunctionDeclaration whose BindingIdentifier is the name f occurs exactly once within the function code of an enclosing function g and that declaration is nested within a Block.

    • No other declaration of f that is not a var declaration occurs within the function code of g

    • There may be occurrences of f as an IdentifierReference within the StatementList of the Block containing the declaration of f.

    • There is at least one occurrence of f as an IdentifierReference within the function code of g that lexically follows the Block containing the declaration of f.

  3. A function is declared and possibly used within a single block but also referenced within subsequent blocks.
    • A FunctionDeclaration whose BindingIdentifier is the name f occurs exactly once within the function code of an enclosing function g and that declaration is nested within a Block.

    • No other declaration of f that is not a var declaration occurs within the function code of g

    • There may be occurrences of f as an IdentifierReference within the StatementList of the Block containing the declaration of f.

    • There is at least one occurrence of f as an IdentifierReference within another function h that is nested within g and no other declaration of f shadows the references to f from within h.

    • All invocations of h occur after the declaration of f has been evaluated.

The first use case is interoperable with the semantics of Block level function declarations provided by ECMAScript 2015. Any pre-existing ECMAScript code that employees that use case will operate using the Block level function declarations semantics defined by clauses 9, 13, and 14 of this specification.

ECMAScript 2015 interoperability for the second and third use cases requires the following extensions to the clause 9 and clause 14 semantics. During FunctionDeclarationInstantiation (9.2.12) the following steps are performed in place of step 29:

  1. If strict is false, then
    1. For each FunctionDeclaration f in varDeclarations that is directly contained in the StatementList of a Block, CaseClause, or DefaultClause,
      1. Let F be StringValue of the BindingIdentifier of FunctionDeclaration f.
      2. If replacing the FunctionDeclaration f with a VariableStatement that has F as a BindingIdentifier would not produce any Early Errors for func and F is not an element of BoundNames of argumentsList, then
        1. NOTE A var binding for F is only instantiated here if it is neither a VarDeclaredName, the name of a formal parameter, or another FunctionDeclarations.
        2. If instantiatedVarNames does not contain F, then
          1. Let status be varEnvRec.CreateMutableBinding(F).
          2. Assert: status is never an abrupt completion.
          3. Perform varEnvRec.InitializeBinding(F, undefined).
          4. Append F to instantiatedVarNames.
        3. When the FunctionDeclaration f is evaluated, perform the following steps in place of the FunctionDeclaration Evaluation algorithm provided in 14.1.20:
          1. Let fenv be the running execution context’s VariableEnvironment.
          2. Let benv be the running execution context’s LexicalEnvironment.
          3. Let fobj be benv.GetBindingValue(F, false).
          4. ReturnIfAbrupt(fobj).
          5. Let status be fenv.SetMutableBinding(F, fobj, false).
          6. Assert: status is never an abrupt completion.
          7. Return NormalCompletion(empty).

If an ECMAScript implementation has a mechanism for reporting diagnostic warning messages, a warning should be produced for each function whose function code contains a FunctionDeclaration for which steps 1.a.ii.1-3 will be performed.

B.3.4 FunctionDeclarations in IfStatement Statement Clauses

The following rules for IfStatement augment those in 13.6:

IfStatement[Yield, Return] :
if ( Expression[In, ?Yield] ) FunctionDeclaration[?Yield] else Statement[?Yield, ?Return]
if ( Expression[In, ?Yield] ) Statement[?Yield, ?Return] else FunctionDeclaration[?Yield]
if ( Expression[In, ?Yield] ) FunctionDeclaration[?Yield] else FunctionDeclaration[?Yield]
if ( Expression[In, ?Yield] ) FunctionDeclaration[?Yield]

The above rules are only applied when parsing code that is not strict mode code. If any such code is match by one of these rules subsequent processing of that code takes places as if each matching occurrence of FunctionDeclaration[?Yield] was the sole StatementListItem of a BlockStatement occupying that position in the source code. The semantics of such a synthetic BlockStatement includes the web legacy compatibility semantics specified in B.3.3.

B.3.5 VariableStatements in Catch blocks

The content of subclause 13.15.1 is replaced with the following:

Catch : catch ( CatchParameter ) Block
  • It is a Syntax Error if BoundNames of CatchParameter contains any duplicate elements.

  • It is a Syntax Error if any element of the BoundNames of CatchParameter also occurs in the LexicallyDeclaredNames of Block.

  • It is a Syntax Error if any element of the BoundNames of CatchParameter also occurs in the VarDeclaredNames of Block, unless that element is only bound by a VariableStatement or the VariableDeclarationList of a for statement, or the ForBinding of a for-in statement.

NOTE The Block of a Catch clause may contain var declarations that bind a name that is also bound by the CatchParameter. At runtime, such bindings are instantiated in the VariableDeclarationEnvironment. They do not shadow the same-named bindings introduced by the CatchParameter and hence the Initializer for such var declarations will assign to the corresponding catch parameter rather than the var binding. The relaxation of the normal static semantic rule does not apply to names only bound by for-of statements.

This modified behaviour also applies to var and function declarations introduced by direct evals contained within the Block of a Catch clause. This change is accomplished by modify the algorithm of 18.2.1.2 as follows:

Step 5.d.ii.2.a.i is replaced by:

i. If thisEnvRec is not the Environment Record for a Catch clause, throw a SyntaxError exception.

ii. If name is bound by any syntactic form other than a FunctionDeclaration, a VariableStatement, the VariableDeclarationList of a for statement, or the ForBinding of a for-in statement, throw a SyntaxError exception.

Annex C (informative) The Strict Mode of ECMAScript

The strict mode restriction and exceptions

Annex D (informative) Corrections and Clarifications in ECMAScript 2015 with Possible Compatibility Impact

8.1.1.4.15-8.1.1.4.18 Edition 5 and 5.1 used a property existence test to determine whether a global object property corresponding to a new global declaration already existed. ECMAScript 2015 uses an own property existence test. This corresponds to what has been most commonly implemented by web browsers.

9.4.2.1: The 5th Edition moved the capture of the current array length prior to the integer conversion of the array index or new length value. However, the captured length value could become invalid if the conversion process has the side-effect of changing the array length. ECMAScript 2015 specifies that the current array length must be captured after the possible occurrence of such side-effects.

20.3.1.15: Previous editions permitted the TimeClip abstract operation to return either +0 or 0 as the representation of a 0 time value. ECMAScript 2015 specifies that +0 always returned. This means that for ECMAScript 2015 the time value of a Date object is never observably 0 and methods that return time values never return 0.

20.3.1.16: If a time zone offset is not present, the local time zone is used. Edition 5.1 incorrectly stated that a missing time zone should be interpreted as "z".

20.3.4.36: If the year cannot be represented using the Date Time String Format specified in 20.3.1.16 a RangeError exception is thrown. Previous editions did not specify the behaviour for that case.

20.3.4.41: Previous editions did not specify the value returned by Date.prototype.toString when this time value is NaN. ECMAScript 2015 specifies the result to be the String value is "Invalid Date".

21.2.3.1, 21.2.3.2.4: Any LineTerminator code points in the value of the source property of an RegExp instance must be expressed using an escape sequence. Edition 5.1 only required the escaping of "/".

21.2.5.6, 21.2.5.8: In previous editions, the specifications for String.prototype.match and String.prototype.replace was incorrect for cases where the pattern argument was a RegExp value whose global is flag set. The previous specifications stated that for each attempt to match the pattern, if lastIndex did not change it should be incremented by 1. The correct behaviour is that lastIndex should be incremented by one only if the pattern matched the empty string.

22.1.3.24, 22.1.3.24.1: Previous editions did not specify how a NaN value returned by a comparefn was interpreted by Array.prototype.sort. ECMAScript 2015 specifies that such as value is treated as if +0 was returned from the comparefn. ECMAScript 2015 also specifies that ToNumber is applied to the result returned by a comparefn. In previous editions, the effect of a comparefn result that is not a Number value was implementation dependent. In practice, implementations call ToNumber.

Annex E (informative) Additions and Changes That Introduce Incompatibilities with Prior Editions

7.1.3.1: In ECMAScript 2015, ToNumber applied to a String value now recognizes and converts BinaryIntegerLiteral and OctalIntegerLIteral numeric strings. In previous editions such strings were converted to NaN,

6.2.3: In ECMAScript 2015, Function calls are not allowed to return a Reference value.

11.6: In ECMAScript 2015, the valid code points for an IdentifierName are specified in terms of the Unicode properties “ID_Start” and “ID_Continue”. In previous editions, the valid IdentifierName or Identifier code points were specified by enumerating various Unicode code point categories.

11.9.1: In ECMAScript 2015, Automatic Semicolon Insertion adds a semicolon at the end of a do-while statement if the semicolon is missing. This change aligns the specification with the actual behaviour of most existing implementations.

12.2.6.1: In ECMAScript 2015, it is no longer an early error to have duplicate property names in Object Initializers.

12.14.1: In ECMAScript 2015, strict mode code containing an assignment to an immutable binding such as the function name of a FunctionExpression does not produce an early error. Instead it produces a runtime error.

13.5: In ECMAScript 2015, a StatementListItem beginning with the token let followed by the token [ is the start of a LexicalDeclaration. In previous editions such a sequence would be the start of an ExpressionStatement.

13.6.7: In ECMAScript 2015, the normal completion value of an IfStatement is never the value empty. If no Statement part is evaluated or if the evaluated Statement part produces a normal completion whose value is empty, the completion value of the IfStatement is undefined.

13.7: In ECMAScript 2015, if the ( token of a for statement is immediately followed by the token sequence let [ then the let is treated as the start of a LexicalDeclaration. In previous editions such a token sequence would be the start of an Expression.

13.7: In ECMAScript 2015, if the ( token of a for-in statement is immediately followed by the token sequence let [ then the let is treated as the start of a ForDeclaration. In previous editions such a token sequence would be the start of an LeftHandSideExpression.

13.7: Prior to ECMAScript 2015, an initialization expression could appear as part of the VariableDeclaration that precedes the in keyword. The value of that expression was always discarded. In ECMAScript 2015, the ForBind in that same position does not allow the occurrence of such an initializer.

13.7: In ECMAScript 2015, the completion value of an IterationStatement is never the value empty. If the Statement part of an IterationStatement is not evaluated or if the final evaluation of the Statement part produces a completion whose value is empty, the completion value of the IterationStatement is undefined.

13.11.7: In ECMAScript 2015, the normal completion value of a WithStatement is never the value empty. If evaluation of the Statement part of a WithStatement produces a normal completion whose value is empty, the completion value of the WithStatement is undefined.

13.12.11: In ECMAScript 2015, the completion value of a SwitchStatement is never the value empty. If the CaseBlock part of a SwitchStatement produces a completion whose value is empty, the completion value of the SwitchStatement is undefined.

13.15: In ECMAScript 2015, it is an early error for a Catch clause to contained a var declaration for the same Identifier that appears as the Catch clause parameter. In previous editions, such a variable declaration would be instantiated in the enclosing variable environment but the declaration’s Initializer value would be assigned to the Catch parameter.

13.15, 18.2.1.2: In ECMAScript 2015, a runtime SyntaxError is thrown if a Catch clause evaluates a non-strict direct eval whose eval code includes a var or FunctionDeclaration declaration that binds the same Identifier that appears as the Catch clause parameter.

13.15.8: In ECMAScript 2015, the completion value of a TryStatement is never the value empty. If the Block part of a TryStatement evaluates to a normal completion whose value is empty, the completion value of the TryStatement is undefined. If the Block part of a TryStatement evaluates to a throw completion and it has a Catch part that evaluates to a normal completion whose value is empty, the completion value of the TryStatement is undefined if there is no Finally clause or if its Finally clause evalulates to an empty normal completion.

14.3.9 In ECMAScript 2015, the function objects that are created as the values of the [[Get]] or [[Set]] attribute of accessor properties in an ObjectLiteral are not constructor functions and they do not have a prototype own property. In the previous edition, they were constructors and had a prototype property.

19.1.2.5: In ECMAScript 2015, if the argument to Object.freeze is not an object it is treated as if it was a non-extensible ordinary object with no own properties. In the previous edition, a non-object argument always causes a TypeError to be thrown.

19.1.2.6: In ECMAScript 2015, if the argument to Object.getOwnPropertyDescriptor is not an object an attempt is made to coerce the argument using ToObject. If the coercion is successful the result is used in place of the original argument value. In the previous edition, a non-object argument always causes a TypeError to be thrown.

19.1.2.7: In ECMAScript 2015, if the argument to Object.getOwnPropertyNames is not an object an attempt is made to coerce the argument using ToObject. If the coercion is successful the result is used in place of the original argument value. In the previous edition, a non-object argument always causes a TypeError to be thrown.

19.1.2.9: In ECMAScript 2015, if the argument to Object.getPrototypeOf is not an object an attempt is made to coerce the argument using ToObject. If the coercion is successful the result is used in place of the original argument value. In the previous edition, a non-object argument always causes a TypeError to be thrown.

19.1.2.11: In ECMAScript 2015, if the argument to Object.isExtensible is not an object it is treated as if it was a non-extensible ordinary object with no own properties. In the previous edition, a non-object argument always causes a TypeError to be thrown.

19.1.2.12: In ECMAScript 2015, if the argument to Object.isFrozen is not an object it is treated as if it was a non-extensible ordinary object with no own properties. In the previous edition, a non-object argument always causes a TypeError to be thrown.

19.1.2.13: In ECMAScript 2015, if the argument to Object.isSealed is not an object it is treated as if it was a non-extensible ordinary object with no own properties. In the previous edition, a non-object argument always causes a TypeError to be thrown.

19.1.2.14: In ECMAScript 2015, if the argument to Object.keys is not an object an attempt is made to coerce the argument using ToObject. If the coercion is successful the result is used in place of the original argument value. In the previous edition, a non-object argument always causes a TypeError to be thrown.

19.1.2.15: In ECMAScript 2015, if the argument to Object.preventExtensions is not an object it is treated as if it was a non-extensible ordinary object with no own properties. In the previous edition, a non-object argument always causes a TypeError to be thrown.

19.1.2.17: In ECMAScript 2015, if the argument to Object.seal is not an object it is treated as if it was a non-extensible ordinary object with no own properties. In the previous edition, a non-object argument always causes a TypeError to be thrown.

19.2.3.2: In ECMAScript 2015, the [[Prototype]] internal slot of a bound function is set to the [[GetPrototypeOf]] value of its target function. In the previous edition, [[Prototype]] was always set to %FunctionPrototype%.

19.2.4.1: In ECMAScript 2015, the length property of function instances is configurable. In previous editions it was non-configurable.

19.3.3: In ECMAScript 2015, the Boolean prototype object is not a Boolean instance. In previous editions it was a Boolean instance whose Boolean value was false.

19.5.6.2: In ECMAScript 2015, the [[Prototype]] internal slot of a NativeError constructor is the Error constructor. In previous editions it was the Function prototype object.

20.1.3 In ECMAScript 2015, the Number prototype object is not a Number instance. In previous editions it was a Number instance whose number value was +0.

20.3.4 In ECMAScript 2015, the Date prototype object is not a Date instance. In previous editions it was a Date instance whose TimeValue was NaN.

21.1.3.10 In ECMAScript 2015, the String.prototype.localeCompare function must treat Strings that are canonically equivalent according to the Unicode standard as being identical. In previous editions implementations were permitted to ignore canonical equivalence and could instead use a bit-wise comparison.

21.1.3 In ECMAScript 2015, the String prototype object is not a String instance. In previous editions it was a String instance whose String value was the empty string.

21.1.3.22 and 21.1.3.24 In ECMAScript 2015, lowercase/upper conversion processing operates on code points. In previous editions such the conversion processing was only applied to individual code units. The only affected code points are those in the Deseret block of Unicode

21.1.3.25 In ECMAScript 2015, the String.prototype.trim method is defined to recognize white space code points that may exists outside of the Unicode BMP. However, as of Unicode 7 no such code points are defined. In previous editions such code points would not have been recognized as white space.

21.2.3.1 In ECMAScript 2015, If the pattern argument is a RegExp instance and the flags argument is not undefined, a new RegExp instance is created just like pattern except that pattern’s flags are replaced by the argument flags. In previous editions a TypeError exception was thrown when pattern was a RegExp instance and flags was not undefined.

21.2.5 In ECMAScript 2015, the RegExp prototype object is not a RegExp instance. In previous editions it was a RegExp instance whose pattern is the empty string.

21.2.5 In ECMAScript 2015, source, global, ignoreCase, and multiline are accessor properties defined on the RegExp prototype object. In previous editions they were data properties defined on RegExp instances

Bibliography

[1] IEEE Std 754-2008: IEEE Standard for Floating-Point Arithmetic. Institute of Electrical and Electronic Engineers, New York (2008)

[2] The Unicode Standard, Version 5.0, as amended by Unicode 5.1.0, or successor.
<http://www.unicode.org/versions/latest>

[3] Unicode Standard Annex #15, Unicode Normalization Forms, version Unicode 5.1.0, or successor.
<http://www.unicode.org/reports/tr15/>

[4] Unicode Standard Annex #31, Unicode Identifiers and Pattern Syntax, version Unicode 5.1.0, or successor. <http://www.unicode.org/reports/tr31/>

[5] Unicode Technical Note #5: Canonical Equivalence in Applications, available at <http://www.unicode.org/notes/tn5/>

[6] Unicode Technical Standard #10: Unicode Collation Algorithm version 5.1.0, or successor, available at <http://www.unicode.org/reports/tr10/>

[7] IANA Time Zone Database at <http://www.iana.org/time-zones>

[8] ISO 8601:2004(E) Data elements and interchange formats – Information interchangeRepresentation of dates and times

[9] RFC 1738 “Uniform Resource Locators (URL)”, available at <http://tools.ietf.org/html/rfc1738>

[10] RFC 2396 “Uniform Resource Identifiers (URI): Generic Syntax”, available at <http://tools.ietf.org/html/rfc2396>

[11] RFC 3629 “UTF-8, a transformation format of ISO 10646”, available at <http://tools.ietf.org/html/rfc3629>

Follow Lee on X/Twitter - Father, Husband, Serial builder creating AI, crypto, games & web tools. We are friends :) AI Will Come To Life!

Check out: eBank.nz (Art Generator) | Netwrck.com (AI Tools) | Text-Generator.io (AI API) | BitBank.nz (Crypto AI) | ReadingTime (Kids Reading) | RewordGame | BigMultiplayerChess | WebFiddle | How.nz | Helix AI Assistant