Search icon CANCEL
Subscription
0
Cart icon
Your Cart (0 item)
Close icon
You have no products in your basket yet
Save more on your purchases! discount-offer-chevron-icon
Savings automatically calculated. No voucher code required.
Arrow left icon
Explore Products
Best Sellers
New Releases
Books
Videos
Audiobooks
Learning Hub
Newsletter Hub
Free Learning
Arrow right icon
timer SALE ENDS IN
0 Days
:
00 Hours
:
00 Minutes
:
00 Seconds
Mastering PyTorch
Mastering PyTorch

Mastering PyTorch: Create and deploy deep learning models from CNNs to multimodal models, LLMs, and beyond , Second Edition

eBook
$37.79 $41.99
Paperback
$51.99
Subscription
Free Trial
Renews at $19.99p/m

What do you get with eBook?

Product feature icon Instant access to your Digital eBook purchase
Product feature icon Download this book in EPUB and PDF formats
Product feature icon Access this title in our online reader with advanced features
Product feature icon DRM FREE - Read whenever, wherever and however you want
Product feature icon AI Assistant (beta) to help accelerate your learning
OR
Modal Close icon
Payment Processing...
tick Completed

Billing Address

Table of content icon View table of contents Preview book icon Preview Book

Mastering PyTorch

Deep CNN Architectures

In this chapter, we will first briefly review the evolution of Convolutional Neural Network (CNN) architectures, and then we will study the different CNN architectures in detail. We will implement these CNN architectures using PyTorch, and in doing so, we aim to exhaustively explore the tools (modules and built-in functions) that PyTorch has to offer in the context of building Deep CNNs. Gaining strong CNN expertise in PyTorch will enable us to solve a number of deep learning problems involving CNNs. This will also help us in building more complex deep learning models or applications of which CNNs are a part.

This chapter will cover the following topics:

  • Why are CNNs so powerful?
  • Evolution of CNN architectures
  • Developing LeNet from scratch
  • Fine-tuning the AlexNet model
  • Running a pretrained VGG model
  • Exploring GoogLeNet and Inception v3
  • Discussing ResNet and DenseNet architectures
  • Understanding EfficientNets and the future of CNN architectures

All the code files for this chapter can be found at https://github.com/arj7192/MasteringPyTorchV2/tree/main/Chapter03.

Let us start by discussing the key features of CNNs.

Why are CNNs so powerful?

CNNs are among the most powerful machine learning models at solving challenging problems such as image classification, object detection, object segmentation, video processing, natural language processing, and speech recognition. Their success is attributed to various factors, such as the following:

  • Weight sharing: This makes CNNs parameter-efficient; that is, different features are extracted using the same set of weights or parameters. Features are the high-level representations of input data that the model generates with its parameters.
  • Automatic feature extraction: Multiple feature extraction stages help a CNN to automatically learn feature representations in a dataset.
  • Hierarchical learning: The multi-layered CNN structure helps CNNs to learn low-, mid-, and high-level features.
  • The ability to explore both spatial and temporal correlations in the data, such as in video-processing tasks.

Besides these pre-existing fundamental characteristics, CNNs have advanced over the years with the help of improvements in the following areas:

  • The use of better activation and loss functions, such as using ReLU to overcome the vanishing gradient problem.
  • Parameter optimization, such as using an optimizer based on Adaptive Momentum (Adam) instead of simple stochastic gradient descent.
  • Regularization: Applying dropouts and batch normalization besides L2 regularization.

FAQ – What is the vanishing gradient problem?

Backpropagation in neural networks works on the basis of the chain rule of differentiation. According to the chain rule, the gradient of the loss function with respect to the input layer parameters can be written as a product of gradients at each layer. If these gradients are all less than 1 – and worse still, tending toward 0 – then the product of these gradients will be a vanishingly small value. The vanishing gradient problem can cause serious trouble in the optimization process by preventing the network parameters from changing their values, which is equivalent to stunted learning.

But some of the most significant drivers of development in CNNs over the years have been the various architectural innovations:

  • Spatial exploration-based CNNs: The idea behind spatial exploration is using different kernel sizes in order to explore different levels of visual features in input data. The following diagram shows a sample architecture for a spatial exploration-based CNN model:
Figure 3.1 – Spatial exploration-based CNN

Figure 2.1: Spatial exploration-based CNN

Quick tip: Need to see a high-resolution version of this image? Open this book in the next-gen Packt Reader or view it in the PDF/ePub copy.

https://www.packtpub.com/unlock/9781801074308.

  • Depth-based CNNs: The depth here refers to the depth of the neural network, that is, the number of layers. So, the idea here is to create a CNN model with multiple convolutional layers in order to extract highly complex visual features. The following diagram shows an example of such a model architecture:
Figure 3.2 – Depth-based CNN

Figure 2.2: Depth-based CNN

  • Width-based CNNs: Width refers to the number of channels or feature maps in the data or features extracted from the data. So, width-based CNNs are all about increasing the number of feature maps as we go from the input to the output layers, as demonstrated in the following diagram:
Figure 3.3 – Width-based CNN

Figure 2.3: Width-based CNN

  • Multi-path-based CNNs: So far, the preceding three types of architectures have had monotonicity in connections between layers; that is, direct connections exist only between consecutive layers. Multi-path CNNs brought the idea of making shortcut connections or skip connections between non-consecutive layers. The following diagram shows an example of a multi-path CNN model architecture:
Figure 3.4 – Multi-path CNN

Figure 2.4: Multi-path CNN

A key advantage of multi-path architectures is a better flow of information across several layers, thanks to the skip connections. This, in turn, also lets the gradient flow back to the input layers without too much dissipation.

Having looked at the different architectural setups found in CNN models, we will now look at how CNNs have evolved over the years ever since they were first used.

Evolution of CNN architectures

CNNs have been in existence since 1989, when the first multi-layered CNN was developed by Yann LeCun. This model could perform the visual cognition task of identifying handwritten digits. In 1998, LeCun developed an improved ConvNet model called LeNet. Due to its high accuracy in optical recognition tasks, LeNet was adopted for industrial use soon after its invention. Ever since, CNNs have been successful not only in academic research but also in practical industry use cases. The following diagram shows a brief timeline of architectural developments in the lifetime of CNNs, starting from 1989 all the way to 2020:

Figure 3.5 – CNN architecture evolution – a broad picture

Figure 2.5: CNN architecture evolution – a broad picture

As we can see, there is a significant gap between the years 1998 and 2012. This was for two reasons:

  1. There wasn’t a dataset big and suitable enough to demonstrate the capabilities of CNNs, especially deep CNNs.
  2. The available computing power was limited.

And to add to the first reason, on the existing small datasets of the time such as MNIST, classical machine learning models such as SVMs were starting to beat CNN’s performance.

The above two limitations were alleviated as we transitioned from 1998 to 2012 and beyond. Firstly, we had an exponential growth in digital data thanks to the advent of the internet and access to affordable devices such as digital cameras and smartphones. Secondly, we saw an enormous increase in our computational capabilities including the arrival of GPUs.

These changes led to a few CNN developments. The ReLU activation function was developed in order to deal with the gradient explosion and decay problem during backpropagation. Non-random initialization of network parameter values proved to be crucial. Max pooling was invented as an effective method for subsampling. GPUs were getting popular for training neural networks, especially CNNs, at scale.

Finally, and most importantly, a large-scale dedicated dataset of annotated images called ImageNet [1] was created by a research group at Stanford. This dataset is still one of the primary benchmarking datasets for CNN models to date.

With all of these developments compounding over the years, in 2012, a different architectural design brought about a massive improvement in CNN performance on the ImageNet dataset. This network was called AlexNet (named after the creator, Alex Krizhevsky). AlexNet, along with having various novel aspects such as random cropping and pretraining, established the trend of uniform and modular convolutional layer design. The uniform and modular layer structure was taken forward by repeatedly stacking such modules (of convolutional layers), resulting in very deep CNNs also known as VGGs.

Another approach of branching the blocks/modules of convolutional layers and stacking these branched blocks on top of each other proved extremely effective for tailored visual tasks. This network was called GoogLeNet (as it was developed at Google) or Inception v1 (inception being the term for those branched blocks). Several variants of the VGG and Inception networks followed, such as VGG16, VGG19, Inception v2, Inception v3, and so on.

The next phase of development began with skip connections. To tackle the problem of gradient decay while training CNNs, non-consecutive layers were connected via skip connections lest information dissipate between them due to small gradients. It should be noted that skip connections are essentially a special case of multi-path-based CNNs discussed earlier. A popular type of network that emerged with this trick, among other novel characteristics such as batch normalization, was ResNet.

A logical extension of ResNet was DenseNet, where layers were densely connected to each other; that is, each layer gets the input from all the previous layers’ output feature maps. Furthermore, hybrid architectures were then developed by mixing successful architectures from the past such as Inception-ResNet and ResNeXt, where the parallel branches within a block were increased in number.

Lately, the channel boosting technique has proven useful in improving CNN performance. The idea here is to learn novel features and exploit pre-learned features through transfer learning. Most recently, automatically designing new blocks and finding optimal CNN architectures has been a growing trend in CNN research. Examples of such CNNs are MnasNets and EfficientNets. The approach behind these models is to perform a neural architecture search to deduce an optimal CNN architecture with a uniform model scaling approach.

In the next section, we will go back to one of the earliest CNN models and take a closer look at the various CNN architectures developed since. We will build these architectures using PyTorch, training some of the models on real-world datasets. We will also explore PyTorch’s pretrained CNN models repository, popularly known as model-zoo. We will learn how to fine-tune these pretrained models as well as running predictions on them.

Developing LeNet from scratch

LeNet, originally known as LeNet-5, is one of the earliest CNN models, developed in 1998. The number 5 in LeNet-5 represents the total number of layers in this model, that is, two convolutional and three fully connected layers. With roughly 60,000 total parameters, this model gave state-of-the-art performance on image recognition tasks for handwritten digit images in the year 1998. As expected from a CNN model, LeNet demonstrated rotation, position, and scale invariance as well as robustness against distortion in images. Contrary to the classical machine learning models of the time, such as SVMs, which treated each pixel of the image separately, LeNet exploited the correlation among neighboring pixels.

Note that although LeNet was developed for handwritten digit recognition, it can certainly be extended for other image classification tasks, as we shall see in our next exercise. The following diagram shows the architecture of a LeNet model:

Figure 3.6 – LeNet architecture

Figure 2.6: LeNet architecture

As mentioned earlier, there are two convolutional layers followed by three fully connected layers (including the output layer). This approach of stacking convolutional layers followed by fully connected layers later became a common practice in CNN research and is still applied to the latest CNN models.

This is because as we reach the final convolutional layer output, the output has small spatial dimensions (length and width) but a high depth, which makes the output look like an embedding of the input image. This embedding is like a vector that can be fed into a fully connected network, which is essentially a bunch of fully connected layers. Besides these layers, there are pooling layers in between. These are basically subsampling layers that reduce the spatial size of image representation, thereby reducing the number of parameters and computations as well as effectively condensing the input information. The pooling layer used in LeNet was an average pooling layer that had trainable weights. Soon after, max pooling emerged as the most commonly used pooling function in CNNs.

The numbers in brackets in each layer in the figure demonstrate the dimensions (for input, output, and fully connected layers) or window size (for convolutional and pooling layers). The expected input size for a grayscale image is 32x32 pixels. This image is then operated on by 5x5 convolutional kernels, followed by 2x2 pooling, and so on. The output layer size is 10, representing the 10 classes.

In this section, we will use PyTorch to build LeNet from scratch and train and evaluate it on a dataset of images for the task of image classification. We will see how easy and intuitive it is to build the network architecture in PyTorch using the outline from Figure 2.6.

Furthermore, we will demonstrate how effective LeNet is, even on a dataset different from the ones it was originally developed on (that is, MNIST) and how PyTorch makes it easy to train and test the model in a few lines of code.

Using PyTorch to build LeNet

Observe the following steps to build the model:

  1. For this exercise, we will need to import a few dependencies. Execute the following import statements:
    import numpy as np
    import matplotlib.pyplot as plt
    import torch
    import torchvision
    import torch.nn as nn
    import torch.nn.functional as F
    import torchvision.transforms as transforms
    torch.use_deterministic_algorithms(True)
    

Besides the usual imports, we also invoke the use_deterministic_algorithms function to ensure the reproducibility of this exercise.

  1. Next, we will define the model architecture based on the outline given in Figure 2.6:
    class LeNet(nn.Module):
        def __init__(self):
            super(LeNet, self).__init__()
            # 3 input image channel, 6 output 
            # feature maps and 5x5 conv kernel
            self.cn1 = nn.Conv2d(3, 6, 5)
            # 6 input image channel, 16 output 
            # feature maps and 5x5 conv kernel
            self.cn2 = nn.Conv2d(6, 16, 5)
            # fully connected layers of size 120, 84 and 10
            # 5*5 is the spatial dimension at this layer
            self.fc1 = nn.Linear(16 * 5, 120) 
            self.fc2 = nn.Linear(120, 84)
            self.fc3 = nn.Linear(84, 10)
        def forward(self, x):
            # Convolution with 5x5 kernel
            x = F.relu(self.cn1(x))
            # Max pooling over a (2, 2) window
            x = F.max_pool2d(x, (2, 2))
            # Convolution with 5x5 kernel
            x = F.relu(self.cn2(x))
            # Max pooling over a (2, 2) window
            x = F.max_pool2d(x, (2, 2))
            # Flatten spatial and depth dimensions 
            # into a single vector
            x = x.view(-1, self.flattened_features(x))
            # Fully connected operations
            x = F.relu(self.fc1(x))
            x = F.relu(self.fc2(x))
            x = self.fc3(x)
            return x
        def flattened_features(self, x):
            # all except the first (batch) dimension
            size = x.size()[1:]  
            num_feats = 1
            for s in size:
                num_feats *= s
            return num_feats
    lenet = LeNet()
    print(lenet)
    

In the last two lines, we instantiate the model and print the network architecture. The output will be as follows:

LeNet(
  (conv1): Conv2d(3, 6, kernel_size=(5, 5), stride=(1, 1))
  (conv2): Conv2d(6, 16, kernel_size=(5, 5), stride=(1, 1))
  (fc1): Linear(in_features=400, out_features=120, bias=True)
  (fc2): Linear(in_features=120, out_features=84, bias=True)
  (fc3): Linear(in_features=84, out_features=10, bias=True)
)

There are the usual __init__ and forward methods for architecture definition and running a forward pass, respectively. The additional flattened_features method is meant to calculate the total number of features in an image representation layer (usually an output of a convolutional layer or pooling layer). This method helps to flatten the spatial representation of features into a single vector of numbers, which is then used as input to fully connected layers.

Besides the details of the architecture mentioned earlier, ReLU is used throughout the network as the activation function. Also, unlike the original LeNet network, which takes in single-channel images, the current model is modified to accept RGB images, that is, three channels, as input. This is done in order to adapt to the dataset that is used for this exercise.

  1. We then define the training routine, that is, the actual backpropagation step:
    def train(net, trainloader, optim, epoch):
        # initialize loss
        loss_total = 0.0
        for i, data in enumerate(trainloader, 0):
            # get the inputs; data is a list of [inputs, labels]
            # ip refers to the input images, and ground_truth 
            # refers to the output classes the images belong to
            ip, ground_truth = data
            # zero the parameter gradients
            optim.zero_grad()
            # forward-pass + backward-pass + optimization -step
            op = net(ip)
            loss = nn.CrossEntropyLoss()(op, ground_truth)
            loss.backward()
            optim.step()
            # update loss
            loss_total += loss.item()
            # print loss statistics
            if (i+1) % 1000 == 0:
                # print at the interval of 1000 mini-batches
                print('[Epoch number : %d, Mini-batches: %5d] \
                      loss: %.3f' % (epoch + 1, i + 1, 
                                     loss_total / 200))
                loss_total = 0.0
    

For each epoch, this function iterates through the entire training dataset, runs a forward pass through the network, and, using backpropagation, updates the parameters of the model based on the specified optimizer. After iterating through each of the 1,000 mini-batches of the training dataset, this method also logs the calculated loss.

  1. Similar to the training routine, we will define the test routine that we will use to evaluate model performance:
    def test(net, testloader):
        success = 0
        counter = 0
        with torch.no_grad():
            for data in testloader:
                im, ground_truth = data
                op = net(im)
                _, pred = torch.max(op.data, 1)
                counter += ground_truth.size(0)
                success += (pred == ground_truth).sum().item()
        print('LeNet accuracy on 10000 images from test dataset: %d %%'\
            % (100 * success / counter))
    

This function runs a forward pass through the model for each test-set image, calculates the correct number of predictions, and prints the percentage of correct predictions on the test set.

  1. Before we get on to training the model, we need to load the dataset. For this exercise, we will be using the CIFAR-10 dataset.

Dataset citation

The images in this section are from Learning Multiple Layers of Features from Tiny Images, Alex Krizhevsky, 2009: https://www.cs.toronto.edu/~kriz/cifar.html

This dataset consists of 60,000 32x32 RGB images labeled across 10 classes, with 6,000 images per class. The 60,000 images are split into 50,000 training images and 10,000 test images. More details can be found at the dataset website [2]. Torch provides the CIFAR10 dataset under the torchvision.datasets module. We will be using the module to directly load the data and instantiate train and test dataloaders as demonstrated in the following code:

# The mean and std are kept as 0.5 for normalizing 
# pixel values as the pixel values are originally 
# in the range 0 to 1
train_transform = transforms.Compose(
    [transforms.RandomHorizontalFlip(),
     transforms.RandomCrop(32, 4),
     transforms.ToTensor(),
     transforms.Normalize((0.5, 0.5), 
                          (0.5, 0.5))])
trainset = torchvision.datasets.CIFAR10(root='./data', 
    train=True, download=True, transform=train_transform)
trainloader = torch.utils.data.DataLoader(trainset, 
    batch_size=8, shuffle=True)
test_transform = transforms.Compose([transforms.ToTensor(), 
    transforms.Normalize((0.5, 0.5), 
                         (0.5, 0.5))])
testset = torchvision.datasets.CIFAR10(root='./data', 
    train=False, download=True, transform=test_transform)
testloader = torch.utils.data.DataLoader(testset, 
    batch_size=10000, shuffle=False)
# ordering is important
classes = ('plane', 'car', 'bird', 'cat', 'deer', 'dog', 
           'frog', 'horse', 'ship', 'truck')

In the next chapter, we will download the dataset and write a custom dataset class and a dataloader function. We will not need to write those here, thanks to the torchvision.datasets module.

Because we set the download flag to True, the dataset will be downloaded locally. Then, we shall see the following output:

Downloading https://www.cs.toronto.edu/~kriz/cifar-10-python.tar.gz to ./data/cifar-10-python.tar.gz
100%
170498071/170498071 [00:34<00:00, 5191345.41it/s]
Extracting ./data/cifar-10-python.tar.gz to ./data
Files already downloaded and verified

The transformations used for training and testing datasets are different because we apply some data augmentation to the training dataset, such as flipping and cropping, which are not applicable to the test dataset. Also, after defining trainloader and testloader, we declare the 10 classes in this dataset with a pre-defined ordering.

  1. After loading the datasets, let’s investigate how the data looks:
    # define a function that displays an image
    def imageshow(image):
        # un-normalize the image
        image = image/2 + 0.5
        npimage = image.numpy()
        plt.imshow(np.transpose(npimage, (1, 2, 0)))
        plt.show()
    # sample images from training set
    dataiter = iter(trainloader)
    images, labels = next(dataiter)
    # display images in a grid
    num_images = 4
    imageshow(torchvision.utils.make_grid(images[:num_images]))
    # print labels
    print('    '+'  ||  '.join(classes[labels[j]] 
                               for j in range(num_images)))
    

The preceding code shows us four sample images with their respective labels from the training dataset. The output will be as follows:

Figure 2.7: CIFAR-10 dataset samples

The preceding output shows us four color images that are 32x32 pixels in size. These four images belong to four different labels, as displayed in the text following the images.

We will now train the LeNet model.

Training LeNet

Let us train the model with the help of the following steps:

  1. We will define the optimizer and start the training loop as shown here:
    # define optimizer
    optim = torch.optim.Adam(lenet.parameters(), lr=0.001)
    # training loop over the dataset multiple times
    for epoch in range(50):  
        train(lenet, trainloader, optim, epoch)
        print()
        test(lenet, testloader)
        print()
    print('Finished Training')
    

The output will be as follows:

[Epoch number : 1, Mini-batches:  1000] loss: 9.804
[Epoch number : 1, Mini-batches:  2000] loss: 8.783
[Epoch number : 1, Mini-batches:  3000] loss: 8.444
[Epoch number : 1, Mini-batches:  4000] loss: 8.118
[Epoch number : 1, Mini-batches:  5000] loss: 7.819
[Epoch number : 1, Mini-batches:  6000] loss: 7.672
LeNet accuracy on 10000 images from test dataset: 44 %
...
[Epoch number : 50, Mini-batches:  1000] loss: 5.022
[Epoch number : 50, Mini-batches:  2000] loss: 5.067
[Epoch number : 50, Mini-batches:  3000] loss: 5.137
[Epoch number : 50, Mini-batches:  4000] loss: 5.009
[Epoch number : 50, Mini-batches:  5000] loss: 5.107
[Epoch number : 50, Mini-batches:  6000] loss: 4.977
LeNet accuracy on 10000 images from test dataset: 67 %
Finished Training
  1. Once the training is finished, we can save the model file locally:
    model_path = './cifar_model.pth'
    torch.save(lenet.state_dict(), model_path)
    

Having trained the LeNet model, we will now test its performance on the test dataset in the next section.

Testing LeNet

The following steps need to be followed to test the LeNet model:

  1. Let’s make predictions by loading the saved model and running it on the test dataset:
    # load test dataset images
    d_iter = iter(testloader)
    im, ground_truth = next(d_iter)
    # print images and ground truth
    imageshow(torchvision.utils.make_grid(im[:4]))
    print('Label:      ', ' '.join('%5s' % 
                                   classes[ground_truth[j]] 
                                   for j in range(4)))
    # load model
    lenet_cached = LeNet()
    lenet_cached.load_state_dict(torch.load(model_path))
    # model inference
    op = lenet_cached(im)
    # print predictions
    _, pred = torch.max(op, 1)
    print('Prediction: ', ' '.join('%5s' % classes[pred[j]] 
                                   for j in range(4)))
    

The output will be as follows:

Figure 2.8: LeNet predictions

Evidently, three out of four predictions are correct.

  1. Finally, we will check the overall accuracy of this model on the test dataset as well as the per-class accuracy:
    success = 0
    counter = 0
    with torch.no_grad():
        for data in testloader:
            im, ground_truth = data
            op = lenet_cached(im)
            _, pred = torch.max(op.data, 1)
            counter += ground_truth.size(0)
            success += (pred == ground_truth).sum().item()
    print('Model accuracy on 10000 images from test dataset: %d %%'\ 
        % (100 * success / counter))
    

The output will be as follows:

Model accuracy on 10000 images from test dataset: 67 %
  1. For per-class accuracy, the code is as follows:
    class_sucess = list(0. for i in range(10))
    class_counter = list(0. for i in range(10))
    with torch.no_grad():
        for data in testloader:
            im, ground_truth = data
            op = lenet_cached(im)
            _, pred = torch.max(op, 1)
            c = (pred == ground_truth).squeeze()
            for i in range(10000):
                ground_truth_curr = ground_truth[i]
                class_sucess[ground_truth_curr] += c[i].item()
                class_counter[ground_truth_curr] += 1
    for i in range(10):
        print('Model accuracy for class %5s : %2d %%' % (
            classes[i], 100 * class_sucess[i] / class_counter[i]))
    

The output will be as follows:

Model accuracy for class plane : 70 %
Model accuracy for class   car : 83 % 
Model accuracy for class  bird : 45 %  
Model accuracy for class   cat : 37 %  
Model accuracy for class  deer : 80 %  
Model accuracy for class   dog : 52 %  
Model accuracy for class  frog : 81 %  
Model accuracy for class horse : 71 %  
Model accuracy for class  ship : 76 %  
Model accuracy for class truck : 74 %

Some classes have better performance than others. Overall, the model is far from perfect (that is, 100% accuracy) but much better than a model making random predictions, which would have an accuracy of 10% (due to the 10 classes).

Having built a LeNet model from scratch and evaluated its performance using PyTorch, we will now move on to a successor of LeNet – AlexNet. For LeNet, we built the model from scratch, trained, and tested it. For AlexNet, we will use a pretrained model, fine-tune it on a smaller dataset, and test it.

Fine-tuning the AlexNet model

In this section, we will first take a quick look at the AlexNet architecture and how to build one using PyTorch. Then we will explore PyTorch’s pretrained CNN models repository, and finally, use a pretrained AlexNet model for fine-tuning on an image classification task, as well as making predictions.

AlexNet is a successor of LeNet with incremental changes in the architecture, such as 8 layers (5 convolutional and 3 fully connected) instead of 5, and 60 million model parameters instead of 60,000, as well as using MaxPool instead of AvgPool. Moreover, AlexNet was trained and tested on a much bigger dataset – ImageNet, which is over 100 GB in size – as opposed to the MNIST dataset (on which LeNet was trained), which amounts to a few MB. AlexNet truly revolutionized CNNs as it emerged as a significantly more powerful class of models on image-related tasks than the other classical machine learning models, such as SVMs. Figure 2.9 shows the AlexNet architecture:

Figure 3.14 – AlexNet architecture

Figure 2.9: AlexNet architecture

As we can see, the architecture follows the common theme from LeNet of having convolutional layers stacked sequentially, followed by a series of fully connected layers toward the output end. PyTorch makes it easy to translate such a model architecture into actual code. This can be seen in the following PyTorch-code-equivalent of the architecture:

class AlexNet(nn.Module):
    def __init__(self, number_of_classes):
        super(AlexNet, self).__init__()
        self.feats = nn.Sequential(
            nn.Conv2d(in_channels=3, out_channels=64, 
                      kernel_size=11, stride=4, padding=5),
            nn.ReLU(),
            nn.MaxPool2d(kernel_size=2, stride=2),
            nn.Conv2d(in_channels=64, out_channels=192, 
                      kernel_size=5, padding=2),
            nn.ReLU(),
            nn.MaxPool2d(kernel_size=2, stride=2),
            nn.Conv2d(in_channels=192, out_channels=384, 
                      kernel_size=3, padding=1),
            nn.ReLU(),
            nn.Conv2d(in_channels=384, out_channels=256, 
                      kernel_size=3, padding=1),
            nn.ReLU(),
            nn.Conv2d(in_channels=256, out_channels=256, 
                      kernel_size=3, padding=1),
            nn.ReLU(),
            nn.MaxPool2d(kernel_size=2, stride=2),
        )
        self.clf = nn.Linear(in_features=256, out_features=number_of_classes)
    def forward(self, inp):
        op = self.feats(inp)
        op = op.view(op.size(0), -1)
        op = self.clf(op)
        return op

The code is quite self-explanatory, wherein the __init__ function contains the initialization of the whole layered structure, consisting of convolutional, pooling, and fully connected layers, along with ReLU activations. The forward function simply runs a data point x through this initialized network. Please note that the second line of the forward method already performs the flattening operation so that we need not define that function separately as we did for LeNet.

But besides the option of initializing the model architecture and training it ourselves, PyTorch, with its torchvision package, provides a models sub-package, which contains definitions of CNN models meant for solving different tasks, such as image classification, semantic segmentation, object detection, and so on. The following is a non-exhaustive list of available models for the task of image classification [3]:

  • AlexNet
  • VGG
  • ResNet
  • SqueezeNet
  • DenseNet
  • Inception v3
  • GoogLeNet
  • ShuffleNet v2
  • MobileNet v2
  • ResNeXt
  • Wide ResNet
  • MnasNet
  • EfficientNet

In the next section, we will use a pretrained AlexNet model as an example and demonstrate how to fine-tune it using PyTorch in the form of an exercise.

Using PyTorch to fine-tune AlexNet

In the following exercise, we will load a pretrained AlexNet model and fine-tune it on an image classification dataset different from ImageNet (on which it was originally trained). Finally, we will test the fine-tuned model’s performance to see if it could transfer-learn from the new dataset. Some parts of the code in the exercise are trimmed for readability but you can find the full code in our GitHub repository [4].

For this exercise, we will need to import a few dependencies. Execute the following import statements:

import os
import time
import copy
import numpy as np
import matplotlib.pyplot as plt
import torch
import torchvision
import torch.nn as nn
import torch.optim as optim
from torch.optim import lr_scheduler
from torchvision import datasets, models, transforms
torch.use_deterministic_algorithms(True)

Next, we will download and transform the dataset. For this fine-tuning exercise, we will use a small image dataset of bees and ants. There are 240 training images and 150 validation images divided equally between the two classes (bees and ants).

We download the dataset from Kaggle [5] and store it in the current working directory. More information about the dataset can be found at the dataset’s website [6].

Dataset citation

Elsik, C. G., Tayal, A., Diesh, C. M., Unni, D. R., Emery, M. L., Nguyen, H. N., Hagen, D. E. Hymenoptera Genome Database: integrating genome annotations in HymenopteraMine. Nucleic Acids Research, 2016, Jan. 4; 44(D1):D793-800. DOI: 10.1093/nar/gkv1208. Epub 2015, Nov. 17. PubMed PMID: 26578564.

To download the dataset, you will need to log in to Kaggle. If you do not already have a Kaggle account, you will need to register. Let’s download and transform the dataset:

# Creating a local data directory 
ddir = 'hymenoptera_data'
# Data normalization and augmentation transformations 
# for train dataset
# Only normalization transformation for validation dataset
# The mean and std for normalization are calculated as the 
# mean of all pixel values for all images in the training 
# set per each image channel - R, G and B
data_transformers = {
    'train': transforms.Compose([transforms.RandomResizedCrop(224), 
                                 transforms.RandomHorizontalFlip(),
                                 transforms.ToTensor(),
                                 transforms.Normalize(
                                     [0.490, 0.449, 0.411], 
                                     [0.231, 0.221, 0.230])]),
    'val': transforms.Compose([transforms.Resize(256), 
                               transforms.CenterCrop(224), 
                               transforms.ToTensor(), 
                               transforms.Normalize(
                                   [0.490, 0.449, 0.411], 
                                   [0.231, 0.221, 0.230])])}
img_data = {k: datasets.ImageFolder(os.path.join(ddir, k), data_transformers[k])
            for k in ['train', 'val']}
dloaders = {k: torch.utils.data.DataLoader(img_data[k], batch_size=8, 
                                           shuffle=True)
            for k in ['train', 'val']}
dset_sizes = {x: len(img_data[x]) for x in ['train', 'val']}
classes = img_data['train'].classes
dvc = torch.device("cuda:0" if torch.cuda.is_available() else "cpu")

Now that we have completed the pre-requisites, let’s begin:

  1. Let’s visualize some sample training dataset images:
    def imageshow(img, text=None):
        img = img.numpy().transpose((1, 2, 0))
        avg = np.array([0.490, 0.449, 0.411])
        stddev = np.array([0.231, 0.221, 0.230])
        img = stddev * img + avg
        img = np.clip(img, 0, 1)
        plt.imshow(img)
        if text is not None:
            plt.title(text)
    # Generate one train dataset batch
    imgs, cls = next(iter(dloaders['train']))
    # Generate a grid from batch
    grid = torchvision.utils.make_grid(imgs)
    imageshow(grid, text=[classes[c] for c in cls])
    

We have used the np.clip() method from numpy to ensure that the image pixel values are restricted between 0 and 1 to make the visualization clear. The output will be as follows:

Figure 2.10: Bees versus ants dataset

  1. We now define the fine-tuning routine, which is essentially a training routine performed on a pretrained model:
    def finetune_model(pretrained_model, loss_func, optim, epochs=10):
        ...
        for e in range(epochs):
            for dset in ['train', 'val']:
                if dset == 'train':
                    # set model to train mode 
                    # (i.e. trainbale weights)
                    pretrained_model.train()
                else:
                    # set model to validation mode
                    pretrained_model.eval()
                # iterate over the (training/validation) data.
                for imgs, tgts in dloaders[dset]:
                    ...
                    optim.zero_grad()
                    with torch.set_grad_enabled(dset == 'train'):
                        ops = pretrained_model(imgs)
                        _, preds = torch.max(ops, 1)
                        loss_curr = loss_func(ops, tgts)
                        # backward pass only if in training mode
                        if dset == 'train':
                            loss_curr.backward()
                            optim.step()
                    loss += loss_curr.item() * imgs.size(0)
                    successes += torch.sum(preds == tgts.data)
                loss_epoch = loss / dset_sizes[dset]
                accuracy_epoch = successes.double() / dset_sizes[dset]
                if dset == 'val' and accuracy_epoch > accuracy:
                    accuracy = accuracy_epoch
                    model_weights = copy.deepcopy(
                        pretrained_model.state_dict())
        # load the best model version (weights)
        pretrained_model.load_state_dict(model_weights)
        return pretrained_model
    

In this function, we require the pretrained model (that is, the architecture as well as the weights) as input along with the loss function, optimizer, and number of epochs. Basically, instead of starting from a random initialization of weights, we start with the pretrained weights of AlexNet. The other parts of this function are pretty similar to our previous exercises.

  1. Before starting to fine-tune (train) the model, we will define a function to visualize the model predictions:
    def visualize_predictions(pretrained_model, max_num_imgs=4):
       was_model_training = pretrained_model.training
        pretrained_model.eval()
        imgs_counter = 0
        fig = plt.figure()
        with torch.no_grad():
            for i, (imgs, tgts) in enumerate(dloaders['val']):
                imgs = imgs.to(dvc)
                tgts = tgts.to(dvc)
                ops = pretrained_model(imgs)
                _, preds = torch.max(ops, 1)
                for j in range(imgs.size()[0]):
                    imgs_counter += 1
                    ax = plt.subplot(max_num_imgs/2, 2, imgs_counter)
                    ax.axis('off')
                    ax.set_title(f'Prediction: 
                                 {classes[preds[j]]}, 
                                 Ground Truth: 
                                 {classes[tgts[j]]}')
                    imageshow(imgs.cpu().data[j])
                    if imgs_counter == max_num_imgs:
                       pretrained_model.train(mode=was_model_training)
                        return
            pretrained_model.train(mode=was_model_training)
    
  2. Finally, we get to the interesting part. Let’s use PyTorch’s torchvision.models sub-package to load the pretrained AlexNet model:
    model_finetune = models.alexnet(pretrained=True)
    

This model object has the following two main components:

  1. features: The feature extraction component, which contains all the convolutional and pooling layers
  2. classifier: The classifier block, which contains all the fully connected layers leading to the output layer
  1. We can visualize these components as shown here:
    print(model_finetune.features)
    

This should output the following:

Sequential(
  (0): Conv2d(3, 64, kernel_size=(11, 11), stride=(4, 4), padding=(2, 2))
  (1): ReLU(inplace=True)
  (2): MaxPool2d(kernel_size=3, stride=2, padding=0, dilation=1, ceil_mode=False)
  (3): Conv2d(64, 192, kernel_size=(5, 5), stride=(1, 1), padding=(2, 2))
  (4): ReLU(inplace=True)
  (5): MaxPool2d(kernel_size=3, stride=2, padding=0, dilation=1, ceil_mode=False)
  (6): Conv2d(192, 384, kernel_size=(3, 3), stride=(1, 1), padding=(1, 1))
  (7): ReLU(inplace=True)
  (8): Conv2d(384, 256, kernel_size=(3, 3), stride=(1, 1), padding=(1, 1))
  (9): ReLU(inplace=True)
  (10): Conv2d(256, 256, kernel_size=(3, 3), stride=(1, 1), padding=(1, 1))
  (11): ReLU(inplace=True)
  (12): MaxPool2d(kernel_size=3, stride=2, padding=0, dilation=1, ceil_mode=False)
  1. Next, we inspect the classifier block as follows:
    print(model_finetune.classifier)
    

This should output the following:

Sequential( 
  (0): Dropout(p=0.5, inplace=False)  
  (1): Linear(in_features=9216, out_features=4096, bias=True)  
  (2): ReLU(inplace=True)  
  (3): Dropout(p=0.5, inplace=False)  
  (4): Linear(in_features=4096, out_features=4096, bias=True)  
  (5): ReLU(inplace=True)  
  (6): Linear(in_features=4096, out_features=1000, bias=True)  
  1. As you may have noticed, the pretrained model has an output layer of size 1000, but we only have 2 classes in our fine-tuning dataset. So, we shall alter that, as shown here:
    # change the last layer from 1000 classes to 2 classes
    model_finetune.classifier[6] = nn.Linear(4096, len(classes))
    
  2. And now, we are all set to define the optimizer and loss function, and thereafter run the training routine as follows:
    loss_func = nn.CrossEntropyLoss()
    optim_finetune = optim.SGD(model_finetune.parameters(), lr=0.0001)
    # train (fine-tune) and validate the model
    model_finetune = finetune_model(model_finetune, loss_func, 
                                    optim_finetune, epochs=10)
    

The output will be as follows:

Epoch number 0/9
====================
train loss in this epoch: 0.6528244360548551, accuracy in this epoch: 0.610655737704918
val loss in this epoch: 0.5563900120118085, accuracy in this epoch: 0.7320261437908496
Epoch number 1/9
====================
train loss in this epoch: 0.5144887796190919, accuracy in this epoch: 0.75
val loss in this epoch: 0.4758027388769038, accuracy in this epoch: 0.803921568627451
Epoch number 2/9
====================
train loss in this epoch: 0.4620713156754853, accuracy in this epoch: 0.7950819672131147
val loss in this epoch: 0.4326762077855129, accuracy in this epoch: 0.803921568627451
...
Epoch number 7/9
====================
train loss in this epoch: 0.3297723409582357, accuracy in this epoch: 0.860655737704918
val loss in this epoch: 0.3347476099441254, accuracy in this epoch: 0.869281045751634
Epoch number 8/9
====================
train loss in this epoch: 0.32671376110100353, accuracy in this epoch: 0.8524590163934426
val loss in this epoch: 0.32516936344258923, accuracy in this epoch: 0.8823529411764706
Epoch number 9/9
====================
train loss in this epoch: 0.3130935803055763, accuracy in this epoch: 0.8770491803278688
val loss in this epoch: 0.3200583465251268, accuracy in this epoch: 0.8888888888888888
Training finished in 5.0mins 50.6720712184906secs 
Best validation set accuracy: 0.8888888888888888
  1. Let’s visualize some of the model predictions to see whether the model has indeed learned the relevant features from this small dataset:
    visualize_predictions(model_finetune)
    

This should output the following:

Figure 2.11: AlexNet predictions

Clearly, the pretrained AlexNet model has been able to transfer-learn on this rather tiny image classification dataset. This demonstrates both the power of transfer learning as well as the speed and ease with which we can fine-tune well-known models using PyTorch.

In the next section, we will discuss an even deeper and more complex successor of AlexNet – the VGG network. We have demonstrated the model definition, dataset loading, model training (or fine-tuning), and evaluation steps in detail for LeNet and AlexNet. In subsequent sections, we will focus mostly on model architecture definition, as the PyTorch code for other aspects (such as data loading and evaluation) will be similar.

Running a pretrained VGG model

We have already discussed LeNet and AlexNet, two of the foundational CNN architectures. As we progress in the chapter, we will explore increasingly complex CNN models. That being said, the key principles in building these model architectures will be the same. We will see a modular model-building approach in putting together convolutional layers, pooling layers, and fully connected layers into blocks/modules and then stacking these blocks sequentially or in a branched manner. In this section, we look at the successor to AlexNet – VGGNet.

The name VGG is derived from the Visual Geometry Group of Oxford University, where this model was invented. Compared to the 8 layers and 60 million parameters of AlexNet, VGG consists of 13 layers (10 convolutional layers and 3 fully connected layers) and 138 million parameters. VGG basically stacks more layers onto the AlexNet architecture with smaller convolution kernels (2x2 or 3x3).

Hence, VGG’s novelty lies in the unprecedented level of depth that it brings with its architecture. Figure 2.12 shows the VGG architecture:

Figure 3.20 – VGG16 architecture

Figure 2.12: VGG16 architecture

The preceding VGG architecture is called VGG13, because of the 13 layers. Other variants are VGG16 and VGG19, consisting of 16 and 19 layers, respectively. There is another set of variants – VGG13_bn, VGG16_bn, and VGG19_bn, where bn suggests that these models also consist of batch-normalization layers.

PyTorch’s torchvision.model sub-package provides the pretrained VGG model (with all of the six variants discussed earlier) trained on the ImageNet dataset. In the following exercise, we will use the pretrained VGG13 model to make predictions on a small dataset of bees and ants (used in the previous exercise). We will focus on the key pieces of code here, as most other parts of our code will overlap with that of the previous exercises. We can always refer to our notebooks to explore the full code [7]:

  1. First, we need to import dependencies, including torchvision.models.
  2. Download the data and set up the ants and bees dataset and dataloader, along with the transformations.
  3. In order to make predictions on these images, we will need to download the 1,000 labels of the ImageNet dataset [8].
  4. Once downloaded, we need to create a mapping between the class indices 0 to 999 and the corresponding class labels, as shown here:
    import ast
    with open('./imagenet1000_clsidx_to_labels.txt') as f:
        classes_data = f.read()
    classes_dict = ast.literal_eval(classes_data)
    print({k: classes_dict[k] for k in list(classes_dict)[:5]})
    

This should output the first five class mappings, as shown below:

{0: 'tench, Tinca tinca', 1: 'goldfish, Carassius auratus', 2: 'great white shark, white shark, man-eater, man-eating shark, Carcharodon carcharias', 3: 'tiger shark, Galeocerdo cuvieri', 4: 'hammerhead, hammerhead shark'}
  1. Define the model prediction visualization function that takes in the pretrained model object and the number of images to run predictions on. This function should output the images with predictions.
  2. Load the pretrained VGG13 model:
    model_finetune = models.vgg13(pretrained=True)
    

The VGG13 model is downloaded in this step.

FAQ – What is the disk size of a VGG13 model?

A VGG13 model will consume roughly 508 MB on your hard disk.

  1. Finally, we run predictions on our ants and bees dataset using this pretrained model:
    visualize_predictions(model_finetune)
    

This should output the following:

Figure 2.13: VGG13 predictions

The VGG13 model trained on an entirely different dataset seems to predict all the test samples correctly in the ants and bees dataset. Basically, the model grabs the two most similar animals from the dataset out of the 1,000 classes and finds them in the images. By doing this exercise, we see that the model is still able to extract relevant visual features out of the images and the exercise demonstrates the utility of PyTorch’s out-of-the-box inference feature.

In the next section, we are going to study a different type of CNN architecture – one that involves modules that have multiple parallel convolutional layers. The modules are called Inception modules and the resulting network is called the Inception Network – named after the movie Inception – because this model contains several branching modules much like the branching dreams of the movie. We will explore the various parts of this network and the reasoning behind its success. We will also build the Inception modules and the Inception network architecture using PyTorch.

Exploring GoogLeNet and Inception v3

As we have discovered the progression of CNN models from LeNet to VGG so far, we have observed the sequential stacking of more convolutional and fully connected layers. This resulted in deep networks with a lot of parameters to train. GoogLeNet emerged as a radically different type of CNN architecture that is composed of a module of parallel convolutional layers called the inception module. Because of this, GoogLeNet is also called Inception v1 (v1 marked the first version as more versions came along later). Some of the drastically new elements introduced by GoogLeNet were the following:

  • The inception module – a module of several parallel convolutional layers
  • Using 1x1 convolutions to reduce the number of model parameters
  • Global average pooling instead of a fully connected layer – reduces overfitting
  • Using auxiliary classifiers for training – for regularization and gradient stability

GoogLeNet has 22 layers, which is more than the number of layers of any VGG model variant. Yet, due to some of the optimization tricks used, the number of parameters in GoogLeNet is 5 million, which is far less than the 138 million parameters of VGG. Let’s expand on some of the key features of this model.

Inception modules

Perhaps the single most important contribution of this model was the development of a convolutional module with several convolutional layers running in parallel, which are finally concatenated to produce a single output vector. These parallel convolutional layers operate with different kernel sizes ranging from 1x1 to 3x3 to 5x5. The idea is to extract all levels of visual information from the image. Besides these convolutions, a 3x3 max pooling layer adds another level of feature extraction.

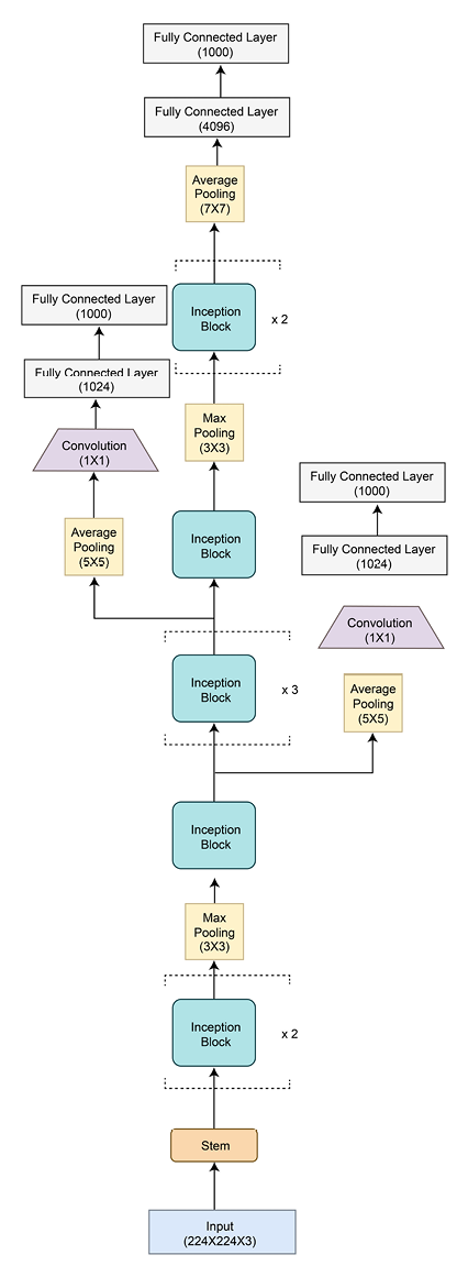
Figure 2.14 shows the inception block diagram along with the overall GoogLeNet architecture:

Figure 3.24 – GoogLeNet architecture

Figure 3.24 – GoogLeNet architecture

Figure 2.14: GoogLeNet architecture

By using this architecture diagram, we can build the inception module in PyTorch as shown here:

class InceptionModule(nn.Module):
    def __init__(self, input_planes, n_channels1x1, n_channels3x3red, 
                 n_channels3x3, n_channels5x5red, n_channels5x5, 
                 pooling_planes):
        super(InceptionModule, self).__init__()
        # 1x1 convolution branch
        self.block1 = nn.Sequential(
            nn.Conv2d(input_planes, n_channels1x1, kernel_size=1),
                      nn.BatchNorm2d(n_channels1x1),nn.ReLU(True),)
        # 1x1 convolution -> 3x3 convolution branch
        self.block2 = nn.Sequential(
            nn.Conv2d(input_planes, n_channels3x3red, kernel_size=1),
            nn.BatchNorm2d(n_channels3x3red),
            nn.ReLU(True), nn.Conv2d(n_channels3x3red, n_channels3x3, 
                                     kernel_size=3, padding=1),
                                     nn.BatchNorm2d(n_channels3x3),
                                     nn.ReLU(True),)
        # 1x1 conv -> 5x5 conv branch
        self.block3 = nn.Sequential(
            nn.Conv2d(input_planes, n_channels5x5red, kernel_size=1),
            nn.BatchNorm2d(n_channels5x5red),
            nn.ReLU(True), nn.Conv2d(n_channels5x5red, n_channels5x5,
                                     kernel_size=3, padding=1),
                                     nn.BatchNorm2d(n_channels5x5),
                                     nn.ReLU(True),
            nn.Conv2d(n_channels5x5, n_channels5x5, 
                      kernel_size=3, padding=1),
                      nn.BatchNorm2d(n_channels5x5),
                      nn.ReLU(True),)
        # 3x3 pool -> 1x1 conv branch
        self.block4 = nn.Sequential(
            nn.MaxPool2d(3, stride=1, padding=1),
            nn.Conv2d(input_planes, pooling_planes, kernel_size=1),
            nn.BatchNorm2d(pooling_planes),
            nn.ReLU(True),)
    def forward(self, ip):
        op1 = self.block1(ip)
        op2 = self.block2(ip)
        op3 = self.block3(ip)
        op4 = self.block4(ip)
        return torch.cat([op1,op2,op3,op4], 1)

Next, we will look at another important feature of GoogLeNet – 1x1 convolutions.

1x1 convolutions

In addition to the parallel convolutional layers in an inception module, each parallel layer has a preceding 1x1 convolutional layer. The reason behind using these 1x1 convolutional layers is dimensionality reduction. 1x1 convolutions do not change the width and height of the image representation but can alter the depth of an image representation. This trick is used to reduce the depth of the input visual features before performing the 1x1, 3x3, and 5x5 convolutions parallelly. Reducing the number of parameters not only helps build a lighter model but also combats overfitting.

Global average pooling

If we look at the overall GoogLeNet architecture in Figure 2.14, the penultimate output layer of the model is preceded by a 7x7 average pooling layer. This layer again helps in reducing the number of parameters of the model, thereby reducing overfitting. Without this layer, the model would have millions of additional parameters due to the dense connections of a fully connected layer.

Auxiliary classifiers

Figure 2.14 also shows two extra or auxiliary output branches in the model. These auxiliary classifiers are supposed to tackle the vanishing gradient problem by adding to the gradients’ magnitude during backpropagation, especially for the layers toward the input end. Because these models have a large number of layers, vanishing gradients can become a major limitation. Hence, using auxiliary classifiers has proven useful for this 22-layer deep model. Additionally, the auxiliary branches also help in regularization. Please note that these auxiliary branches are switched off/discarded while making predictions.

Once we have the inception module defined using PyTorch, we can easily instantiate the entire Inception v1 model as follows:

class GoogLeNet(nn.Module):
    def __init__(self):
        super(GoogLeNet, self).__init__()
        self.stem = nn.Sequential(
            nn.Conv2d(3, 192, kernel_size=3, padding=1),
            nn.BatchNorm2d(192),
            nn.ReLU(True),)
        self.im1 = InceptionModule(192,  64,  96, 128, 16, 32)
        self.im2 = InceptionModule(256, 128, 192, 32, 96, 64)
        self.max_pool = nn.MaxPool2d(3, stride=2, padding=1)
        self.im3 = InceptionModule(480, 192,  96, 208, 16,  48,  64)
        self.im4 = InceptionModule(512, 160, 112, 224, 24,  64)
        self.im5 = InceptionModule(512, 128, 256, 24,  64)
        self.im6 = InceptionModule(512, 112, 144, 288, 32,  64)
        self.im7 = InceptionModule(528, 256, 160, 320, 32, 128)
        self.im8 = InceptionModule(832, 256, 160, 320, 32, 128)
        self.im9 = InceptionModule(832, 384, 192, 384, 48, 128)
        self.average_pool = nn.AvgPool2d(7, stride=1)
        self.fc = nn.Linear(4096, 1000)
    def forward(self, ip):
        op = self.stem(ip)
        out = self.im1(op)
        out = self.im2(op)
        op = self.maxpool(op)
        op = self.a4(op)
        op = self.b4(op)
        op = self.c4(op)
        op = self.d4(op)
        op = self.e4(op)
        op = self.max_pool(op)
        op = self.a5(op)
        op = self.b5(op)
        op = self.avgerage_pool(op)
        op = op.view(op.size(0), -1)
        op = self.fc(op)
        return op

Besides instantiating our own model, we can always load a pretrained GoogLeNet with just two lines of code:

import torchvision.models as models
model = models.googlenet(pretrained=True)

Finally, as mentioned earlier, a number of versions of the Inception model were developed later. One of the eminent ones was Inception v3, which we will briefly discuss next.

Inception v3

This successor of Inception v1 has a total of 24 million parameters as compared to 5 million in v1. Besides the addition of several more layers, this model introduced different kinds of inception modules, which are stacked sequentially.

Figure 2.15 shows the different inception modules and the full model architecture:

Fig 3.25 – Inception v3 architecture

Fig 3.25 – Inception v3 architecture

Figure 2.15: Inception v3 architecture

It can be seen from the architecture that this model is an architectural extension of the Inception v1 model. Once again, besides building the model manually, we can use the pretrained model from PyTorch’s repository as follows:

import torchvision.models as models
model = models.inception_v3(pretrained=True)

In the next section, we will go through the classes of CNN models that have effectively combatted the vanishing gradient problem in very deep CNNs – ResNet and DenseNet. We will learn about the novel techniques of skip connections and dense connections and use PyTorch to code the fundamental modules behind these advanced architectures.

Discussing ResNet and DenseNet architectures

In the previous section, we explored Inception models, which have a reduced number of model parameters as the number of layers increased, thanks to the 1x1 convolutions and global average pooling. Furthermore, auxiliary classifiers were used to combat the vanishing gradient problem. In this section, we will discuss ResNet and DenseNet models.

ResNet

ResNet introduced the concept of skip connections. This simple yet effective trick overcomes the problem of both parameter overflow and vanishing gradients. The idea, as shown in the following diagram, is quite simple. The input is first passed through a non-linear transformation (convolutions followed by non-linear activations) and then the output of this transformation (referred to as the residual) is added to the original input.

Each block of such computation is called a residual block, hence the name of the model – residual network or ResNet:

Figure 3.26 – Skip connections

Figure 2.16: Skip connections

Using these skip (or shortcut) connections, the number of parameters is limited to 26 million parameters for a total of 50 layers (ResNet-50). Due to the limited number of parameters, ResNet has been able to generalize well without overfitting even when the number of layers is increased to 152 (ResNet-152). The following diagram shows the ResNet-50 architecture:

Figure 3.27 – ResNet architecture

Figure 2.17: ResNet architecture

There are two kinds of residual blocks – convolutional and identity, both having skip connections. For the convolutional block, there is an added 1x1 convolutional layer, which further helps to reduce dimensionality. A residual block for ResNet can be implemented in PyTorch as shown here:

class BasicBlock(nn.Module):
    multiplier=1
    def __init__(self, input_num_planes, num_planes, strd=1):
        super(BasicBlock, self).__init__()
        self.conv_layer1 = nn.Conv2d(in_channels=input_num_planes, 
                                     out_channels=num_planes, 
                                     kernel_size=3, 
                                     stride=stride, padding=1, 
                                     bias=False)
        self.batch_norm1 = nn.BatchNorm2d(num_planes)
        self.conv_layer2 = nn.Conv2d(in_channels=num_planes, 
                                     out_channels=num_planes, 
                                     kernel_size=3, stride=1, 
                                     padding=1, bias=False)
        self.batch_norm2 = nn.BatchNorm2d(num_planes)
        self.res_connnection = nn.Sequential()
        if strd > 1 or input_num_planes != self.multiplier*num_planes:
            self.res_connnection = nn.Sequential(
                nn.Conv2d(in_channels=input_num_planes, 
                          out_channels=self.multiplier*num_planes, 
                          kernel_size=1, stride=strd, bias=False),
                nn.BatchNorm2d(self.multiplier*num_planes))
    def forward(self, inp):
        op = F.relu(self.batch_norm1(self.conv_layer1(inp)))
        op = self.batch_norm2(self.conv_layer2(op))
        op += self.res_connnection(inp)
        op = F.relu(op)
        return op

To get started quickly with ResNet, we can always use the pretrained ResNet model from PyTorch’s repository:

import torchvision.models as models
model = models.resnet50(pretrained=True)

ResNet uses the identity function (by directly connecting input to output) to preserve the gradient during backpropagation (as the gradient will be 1). Yet, for extremely deep networks, this principle might not be sufficient to preserve strong gradients from the output layer back to the input layer.

The CNN model we will discuss next is designed to ensure a strong gradient flow, as well as a further reduction in the number of required parameters.

DenseNet

The skip connections of ResNet connected the input of a residual block directly to its output. However, the inter-residual-blocks connection is still sequential; that is, residual block number 3 has a direct connection with block 2 but no direct connection with block 1.

DenseNet, or dense networks, introduced the idea of connecting every convolutional layer with every other layer within what is called a dense block. And every dense block is connected to every other dense block in the overall DenseNet. A dense block is simply a module of two 3x3 densely connected convolutional layers.

These dense connections ensure that every layer is receiving information from all of the preceding layers of the network. This ensures that there is a strong gradient flow from the last layer down to the very first layer. Counterintuitively, the number of parameters of such a network setting will also be low. As every layer receives the feature maps from all the previous layers, the required number of channels (depth) can be fewer. In the earlier models, the increasing depth represented the accumulation of information from earlier layers, but we don’t need that anymore, thanks to the dense connections everywhere in the network.

One key difference between ResNet and DenseNet is also that, in ResNet, the input was added to the output using skip connections. But in the case of DenseNet, the preceding layers’ outputs are concatenated with the current layer’s output. And the concatenation happens in the depth dimension.

This might raise a question about the exploding size of outputs as we proceed further in the network. To combat this compounding effect, a special type of block called the transition block is devised for this network. Composed of a 1x1 convolutional layer followed by a 2x2 pooling layer, this block standardizes or resets the size of the depth dimension so that the output of this block can then be fed to the subsequent dense block(s).

The following diagram shows the DenseNet architecture:

Figure 3.28 – DenseNet architecture

Figure 3.28 – DenseNet architecture

Figure 2.18: DenseNet architecture

As mentioned earlier, there are two types of blocks involved – the dense block and the transition block. These blocks can be written as classes in PyTorch in a few lines of code, as shown here:

class DenseBlock(nn.Module):
    def __init__(self, input_num_planes, rate_inc):
        super(DenseBlock, self).__init__()
        self.batch_norm1 = nn.BatchNorm2d(input_num_planes)
        self.conv_layer1 = nn.Conv2d(in_channels=input_num_planes, 
                                     out_channels=4*rate_inc, 
                                     kernel_size=1, bias=False)
        self.batch_norm2 = nn.BatchNorm2d(4*rate_inc)
        self.conv_layer2 = nn.Conv2d(in_channels=4*rate_inc, 
                                     out_channels=rate_inc, 
                                     kernel_size=3, padding=1, 
                                     bias=False)
    def forward(self, inp):
        op = self.conv_layer1(F.relu(self.batch_norm1(inp)))
        op = self.conv_layer2(F.relu(self.batch_norm2(op)))
        op = torch.cat([op,inp], 1)
        return op
class TransBlock(nn.Module):
    def __init__(self, input_num_planes, output_num_planes):
        super(TransBlock, self).__init__()
        self.batch_norm = nn.BatchNorm2d(input_num_planes)
        self.conv_layer = nn.Conv2d(in_channels=input_num_planes, 
                                    out_channels=output_num_planes, 
                                    kernel_size=1, bias=False)
    def forward(self, inp):
        op = self.conv_layer(F.relu(self.batch_norm(inp)))
        op = F.avg_pool2d(op, 2)
        return op

These blocks are then stacked densely to form the overall DenseNet architecture. DenseNet, like ResNet, comes in variants, such as DenseNet121, DenseNet161, DenseNet169, and DenseNet201, where the numbers represent the total number of layers. Such large numbers of layers are obtained by the repeated stacking of the dense and transition blocks plus a fixed 7x7 convolutional layer at the input end and a fixed fully connected layer at the output end. PyTorch provides pretrained models for all of these variants:

import torchvision.models as models
densenet121 = models.densenet121(pretrained=True)
densenet161 = models.densenet161(pretrained=True)
densenet169 = models.densenet169(pretrained=True)
densenet201 = models.densenet201(pretrained=True)

DenseNet outperforms all the models discussed so far on the ImageNet dataset. Various hybrid models have been developed by mixing and matching the ideas presented in the previous sections. The Inception-ResNet and ResNeXt models are examples of such hybrid networks. The following diagram shows the ResNeXt architecture:

Figure 3.29 – ResNeXt architecture
Figure 3.29 – ResNeXt architecture

Figure 2.19 – ResNeXt architecture

As you can see, it looks like a wider variant of a ResNet + Inception hybrid because there is a large number of parallel convolutional branches in the residual blocks – and the idea of parallelism is derived from the inception network.

In the next and last section of this chapter, we are going to look at the one of the best-performing CNN architectures till date – EfficientNets. We will also discuss the future of CNN architectural development while touching upon the use of CNN architectures for tasks beyond image classification.

Understanding EfficientNets and the future of CNN architectures

So far in our exploration from LeNet to DenseNet, we have noticed an underlying theme in the advancement of CNN architectures. That theme is the expansion or scaling of the CNN model through one of the following:

  • An increase in the number of layers
  • An increase in the number of feature maps or channels in a convolutional layer
  • An increase in the spatial dimension going from 32x32 pixel images in LeNet to 224x224 pixel images in AlexNet and so on

These three different aspects on which scaling can be performed are identified as depth, width, and resolution, respectively. Instead of manually scaling these attributes, which often leads to suboptimal results, EfficientNets use neural architecture search to calculate the optimal scaling factors for each of them.

Scaling up depth is deemed important because the deeper the network, the more complex the model, and hence it can learn highly complex features. However, there is a trade-off because, with increasing depth, the vanishing gradient problem escalates along with the general problem of overfitting.

Similarly, scaling up width should theoretically help, as with a greater number of channels, the network should learn more fine-grained features. However, for extremely wide models, the accuracy tends to saturate quickly.

Finally, higher-resolution images, in theory, should work better as they have more fine-grained information. Empirically, however, the increase in resolution does not yield a linearly equivalent increase in the model performance. All of this is to say that there are trade-offs to be made while deciding the scaling factors and hence, neural architecture search helps in finding the optimal scaling factors.

EfficientNet proposes finding the architecture that has the right balance between depth, width, and resolution, and all three of these aspects are scaled together using a global scaling factor. The EfficientNet architecture is built in two steps. First, a basic architecture (called the base network) is devised by fixing the scaling factor to 1. At this stage, the relative importance of depth, width, and resolution is decided for the given task and dataset. The base network obtained is pretty similar to a well-known CNN architecture – MnasNet, short for Mobile Neural Architecture Search Network.

PyTorch offers the pretrained MnasNet model, which can be loaded as shown here:

import torchvision.models as models
model = models.mnasnet1_0()

Once the base network is obtained in the first step, the optimal global scaling factor is then computed with the aim of maximizing the accuracy of the model and minimizing the number of computations (or flops). The base network is called EfficientNet B0 and the subsequent networks derived for different optimal scaling factors are called EfficientNet B1-B7. PyTorch provides pretrained models for all of these variants:

import torchvision.models as models
efficientnet_b0 = models.efficientnet_b0(pretrained=True)
efficientnet_b1 = models.efficientnet_b1(pretrained=True)
...
efficientnet_b7 = models.efficientnet_b7(pretrained=True)

As we go forward, efficient scaling of CNN architecture is going to be a prominent direction of research along with the development of more sophisticated modules inspired by the inception, residual, and dense modules. Another aspect of CNN architecture development is minimizing the model size while retaining performance. MobileNets [9] are a prime example and there is a lot of ongoing research on this front.

Besides the top-down approach of looking at architectural modifications of a pre-existing model, there will be continued efforts to adopt the bottom-up view of fundamentally rethinking the units of CNNs such as the convolutional kernels, pooling mechanism, more effective ways of flattening, and so on. One concrete example of this would be CapsuleNet [10], which revamped the convolutional units to cater to the third dimension (depth) in images.

CNNs are a huge topic of study in themselves. In this chapter, we have touched upon the architectural development of CNNs, mostly in the context of image classification. However, these same architectures are used across a wide variety of applications. One well-known example is the use of ResNets for object detection and segmentation in the form of RCNNs [11].

Some of the improved variants of RCNNs are Faster R-CNN, Mask-RCNN, and Keypoint-RCNN. PyTorch provides pretrained models for all three variants:

faster_rcnn = models.detection.fasterrcnn_resnet50_fpn()
mask_rcnn = models.detection.maskrcnn_resnet50_fpn()
keypoint_rcnn = models.detection.keypointrcnn_resnet50_fpn()

PyTorch also provides pretrained models for ResNets that are applied to video-related tasks such as video classification. Two such ResNet-based models used for video classification are ResNet3D and ResNet Mixed Convolution:

resnet_3d = models.video.r3d_18()
resnet_mixed_conv = models.video.mc3_18()

While we do not extensively cover these different applications and corresponding CNN models in this chapter, we encourage you to read more on them. PyTorch’s website can be a good starting point [12].

Summary

This chapter has been all about CNN architectures. In the next chapter, we will touch upon another type of neural network model - recurrent neural network. We will build an end-to-end deep learning application - an image caption generator - by combining CNNs with LSTMs (a kind of recurrent neural network).

References

Unlock this book’s exclusive benefits now

This book comes with additional benefits designed to elevate your learning experience.

https://www.packtpub.com/unlock/9781801074308

Note: Have your purchase invoice ready before you begin.

Left arrow icon Right arrow icon
Download code icon Download Code

Key benefits

  • Understand how to use PyTorch to build advanced neural network models
  • Get the best from PyTorch by working with Hugging Face, fastai, PyTorch Lightning, PyTorch Geometric, Flask, and Docker
  • Unlock faster training with multiple GPUs and optimize model deployment using efficient inference frameworks

Description

PyTorch is making it easier than ever before for anyone to build deep learning applications. This PyTorch deep learning book will help you uncover expert techniques to get the most out of your data and build complex neural network models. You’ll build convolutional neural networks for image classification and recurrent neural networks and transformers for sentiment analysis. As you advance, you'll apply deep learning across different domains, such as music, text, and image generation, using generative models, including diffusion models. You'll not only build and train your own deep reinforcement learning models in PyTorch but also learn to optimize model training using multiple CPUs, GPUs, and mixed-precision training. You’ll deploy PyTorch models to production, including mobile devices. Finally, you’ll discover the PyTorch ecosystem and its rich set of libraries. These libraries will add another set of tools to your deep learning toolbelt, teaching you how to use fastai to prototype models and PyTorch Lightning to train models. You’ll discover libraries for AutoML and explainable AI (XAI), create recommendation systems, and build language and vision transformers with Hugging Face. By the end of this book, you'll be able to perform complex deep learning tasks using PyTorch to build smart artificial intelligence models.

Who is this book for?

This deep learning with PyTorch book is for data scientists, machine learning engineers, machine learning researchers, and deep learning practitioners looking to implement advanced deep learning models using PyTorch. This book is ideal for those looking to switch from TensorFlow to PyTorch. Working knowledge of deep learning with Python is required.

What you will learn

  • Implement text, vision, and music generation models using PyTorch
  • Build a deep Q-network (DQN) model in PyTorch
  • Deploy PyTorch models on mobile devices (Android and iOS)
  • Become well versed in rapid prototyping using PyTorch with fastai
  • Perform neural architecture search effectively using AutoML
  • Easily interpret machine learning models using Captum
  • Design ResNets, LSTMs, and graph neural networks (GNNs)
  • Create language and vision transformer models using Hugging Face

Product Details

Country selected
Publication date, Length, Edition, Language, ISBN-13
Publication date : May 31, 2024
Length: 554 pages
Edition : 2nd
Language : English
ISBN-13 : 9781801079969

What do you get with eBook?

Product feature icon Instant access to your Digital eBook purchase
Product feature icon Download this book in EPUB and PDF formats
Product feature icon Access this title in our online reader with advanced features
Product feature icon DRM FREE - Read whenever, wherever and however you want
Product feature icon AI Assistant (beta) to help accelerate your learning
OR
Modal Close icon
Payment Processing...
tick Completed

Billing Address

Product Details

Publication date : May 31, 2024
Length: 554 pages
Edition : 2nd
Language : English
ISBN-13 : 9781801079969

Packt Subscriptions

See our plans and pricing
Modal Close icon
$19.99 billed monthly
Feature tick icon Unlimited access to Packt's library of 7,000+ practical books and videos
Feature tick icon Constantly refreshed with 50+ new titles a month
Feature tick icon Exclusive Early access to books as they're written
Feature tick icon Solve problems while you work with advanced search and reference features
Feature tick icon Offline reading on the mobile app
Feature tick icon Simple pricing, no contract
$199.99 billed annually
Feature tick icon Unlimited access to Packt's library of 7,000+ practical books and videos
Feature tick icon Constantly refreshed with 50+ new titles a month
Feature tick icon Exclusive Early access to books as they're written
Feature tick icon Solve problems while you work with advanced search and reference features
Feature tick icon Offline reading on the mobile app
Feature tick icon Choose a DRM-free eBook or Video every month to keep
Feature tick icon PLUS own as many other DRM-free eBooks or Videos as you like for just $5 each
Feature tick icon Exclusive print discounts
$279.99 billed in 18 months
Feature tick icon Unlimited access to Packt's library of 7,000+ practical books and videos
Feature tick icon Constantly refreshed with 50+ new titles a month
Feature tick icon Exclusive Early access to books as they're written
Feature tick icon Solve problems while you work with advanced search and reference features
Feature tick icon Offline reading on the mobile app
Feature tick icon Choose a DRM-free eBook or Video every month to keep
Feature tick icon PLUS own as many other DRM-free eBooks or Videos as you like for just $5 each
Feature tick icon Exclusive print discounts

Frequently bought together


Stars icon
Total $ 167.97
Mastering PyTorch
$51.99
Machine Learning with PyTorch and Scikit-Learn
$54.99
Modern Computer Vision with PyTorch
$60.99
Total $ 167.97 Stars icon

Table of Contents

21 Chapters
Overview of Deep Learning Using PyTorch Chevron down icon Chevron up icon
Deep CNN Architectures Chevron down icon Chevron up icon
Combining CNNs and LSTMs Chevron down icon Chevron up icon
Deep Recurrent Model Architectures Chevron down icon Chevron up icon
Advanced Hybrid Models Chevron down icon Chevron up icon
Graph Neural Networks Chevron down icon Chevron up icon
Music and Text Generation with PyTorch Chevron down icon Chevron up icon
Neural Style Transfer Chevron down icon Chevron up icon
Deep Convolutional GANs Chevron down icon Chevron up icon
Image Generation Using Diffusion Chevron down icon Chevron up icon
Deep Reinforcement Learning Chevron down icon Chevron up icon
Model Training Optimizations Chevron down icon Chevron up icon
Operationalizing PyTorch Models into Production Chevron down icon Chevron up icon
PyTorch on Mobile Devices Chevron down icon Chevron up icon
Rapid Prototyping with PyTorch Chevron down icon Chevron up icon
PyTorch and AutoML Chevron down icon Chevron up icon
PyTorch and Explainable AI Chevron down icon Chevron up icon
Recommendation Systems with PyTorch Chevron down icon Chevron up icon
PyTorch and Hugging Face Chevron down icon Chevron up icon
Other Books You May Enjoy Chevron down icon Chevron up icon
Index Chevron down icon Chevron up icon

Customer reviews

Top Reviews
Rating distribution
Full star icon Full star icon Full star icon Full star icon Half star icon 4.7
(20 Ratings)
5 star 75%
4 star 20%
3 star 5%
2 star 0%
1 star 0%
Filter icon Filter
Top Reviews

Filter reviews by




Franziska Kirschner Sep 02, 2024
Full star icon Full star icon Full star icon Full star icon Full star icon 5
Absolutely love this book both as a reference and to learn new techniques.I'm a ML researcher converting from Tensorflow to Pytorch and wanted a reference guide as I made the transition. The hands-on code examples were super useful to get up and running, and much more clearly explained than just trying to Google what to do.The pieces on engineering included a bunch of optimisations I hadn't considered in in the past, so I ended up learning a lot more than I anticipated. This book is very well-rounded and considers both the practical application and the theory behind it.I would highly recommend to any ML researcher or engineer!
Amazon Verified review Amazon
Fabio Milano Sep 07, 2024
Full star icon Full star icon Full star icon Full star icon Full star icon 5
If you're looking for a hands-on, comprehensive guide to modern neural network architectures and the PyTorch ecosystem, this book is a gem! The author's decade of deep learning experience shines through with practical, step-by-step instructions that truly guide you in building state-of-the-art neural networks. The balance between depth and breadth is perfect.Whether you're a data scientist or machine learning engineer wanting to upskill in the latest deep learning tools and frameworks, or a software engineer curious about modern machine learning, this book has got you covered. The clear explanations and practical examples make complex concepts easy to grasp and apply. Highly recommended!
Amazon Verified review Amazon
Arun May 31, 2024
Full star icon Full star icon Full star icon Full star icon Full star icon 5
The book is an easy-read. It is quite resourceful for anyone looking to deepen their understanding of neural network models and its practical implementation using pytorch.The concepts are well-explained with examples. I like the way the book covered different type of data: images, text, sounds, etc. There are things for everyone.Other attraction is that it adapts to emerging concepts like diffusion models and integration with huggingface leveraging off-the-shelf pretrained models. Further, it provides practical guidance on deploying models to production, including on mobile devices.Overall, Mastering PyTorch is a must-have for a deep learning enthusiast who looks into recent learning techniques and its applications. Highly recommended!
Amazon Verified review Amazon
Kelsey S. Jul 27, 2024
Full star icon Full star icon Full star icon Full star icon Full star icon 5
I've been working with PyTorch for a while now, but I really feel like this book took my skills to the next level. The explanations are clear and concise, and the code examples really helped me to understand the concepts. I especially appreciated the coverage of advanced techniques like generative models and graph neural networks, but most of the content is also completely suitable for beginners. I appreciate that the author also focuses on the modern landscape, including how to transition from TensorFlow to PyTorch, coverage of LLMs, neural networks in mobile settings (eg quantized models), autoML, integration with Hugging Face and beyond. I've already used some of the techniques from the book in my own work, and I'm really excited to see what else I can accomplish with PyTorch. Overall, I highly recommend this book to anyone who wants to learn more about PyTorch and deep learning.
Amazon Verified review Amazon
Saloni Shukla Jun 09, 2024
Full star icon Full star icon Full star icon Full star icon Full star icon 5
I enjoyed reading "Mastering PyTorch" because it offered a hands-on, practical approach to deep learning with PyTorch. The clear explanations, real-world examples, and up-to-date content kept me engaged and informed. The expert insights and comprehensive coverage made complex concepts accessible and relevant, significantly enhancing my learning experience.
Amazon Verified review Amazon
Get free access to Packt library with over 7500+ books and video courses for 7 days!
Start Free Trial

FAQs

How do I buy and download an eBook? Chevron down icon Chevron up icon

Where there is an eBook version of a title available, you can buy it from the book details for that title. Add either the standalone eBook or the eBook and print book bundle to your shopping cart. Your eBook will show in your cart as a product on its own. After completing checkout and payment in the normal way, you will receive your receipt on the screen containing a link to a personalised PDF download file. This link will remain active for 30 days. You can download backup copies of the file by logging in to your account at any time.

If you already have Adobe reader installed, then clicking on the link will download and open the PDF file directly. If you don't, then save the PDF file on your machine and download the Reader to view it.

Please Note: Packt eBooks are non-returnable and non-refundable.

Packt eBook and Licensing When you buy an eBook from Packt Publishing, completing your purchase means you accept the terms of our licence agreement. Please read the full text of the agreement. In it we have tried to balance the need for the ebook to be usable for you the reader with our needs to protect the rights of us as Publishers and of our authors. In summary, the agreement says:

  • You may make copies of your eBook for your own use onto any machine
  • You may not pass copies of the eBook on to anyone else
How can I make a purchase on your website? Chevron down icon Chevron up icon

If you want to purchase a video course, eBook or Bundle (Print+eBook) please follow below steps:

  1. Register on our website using your email address and the password.
  2. Search for the title by name or ISBN using the search option.
  3. Select the title you want to purchase.
  4. Choose the format you wish to purchase the title in; if you order the Print Book, you get a free eBook copy of the same title. 
  5. Proceed with the checkout process (payment to be made using Credit Card, Debit Cart, or PayPal)
Where can I access support around an eBook? Chevron down icon Chevron up icon
  • If you experience a problem with using or installing Adobe Reader, the contact Adobe directly.
  • To view the errata for the book, see www.packtpub.com/contact-us
What eBook formats do Packt support? Chevron down icon Chevron up icon

Our eBooks are currently available in a variety of formats such as PDF and ePubs. In the future, this may well change with trends and development in technology, but please note that our PDFs are not Adobe eBook Reader format, which has greater restrictions on security.

You will need to use Adobe Reader v9 or later in order to read Packt's PDF eBooks.

What are the benefits of eBooks? Chevron down icon Chevron up icon
  • You can get the information you need immediately
  • You can easily take them with you on a laptop
  • You can download them an unlimited number of times
  • You can print them out
  • They are copy-paste enabled
  • They are searchable
  • There is no password protection
  • They are lower price than print
  • They save resources and space
What is an eBook? Chevron down icon Chevron up icon

Packt eBooks are a complete electronic version of the print edition, available in PDF and ePub formats. Every piece of content down to the page numbering is the same. Because we save the costs of printing and shipping the book to you, we are able to offer eBooks at a lower cost than print editions.

When you have purchased an eBook, simply login to your account and click on the link in Your Download Area. We recommend you saving the file to your hard drive before opening it.

For optimal viewing of our eBooks, we recommend you download and install the free Adobe Reader version 9.

Modal Close icon
Modal Close icon

Follow Lee on X/Twitter - Father, Husband, Serial builder creating AI, crypto, games & web tools. We are friends :) AI Will Come To Life!

Check out: eBank.nz (Art Generator) | Netwrck.com (AI Tools) | Text-Generator.io (AI API) | BitBank.nz (Crypto AI) | ReadingTime (Kids Reading) | RewordGame | BigMultiplayerChess | WebFiddle | How.nz | Helix AI Assistant